大数据Shuffle原理 | 青训营笔记

100 阅读2分钟

这是我参与「第四届青训营 」笔记创作活动的第6天

Shuffle

MapReduce是最早由Google提出的一种编程模型,适用于TB级大数据计算。

开源实现的MapReduce存在3个阶段:Map->Shuffle->Reduce

  • Map:在单机上针对一小块数据进行计算
  • Shuffle:针对Map的结果进行块间的数据移动
  • Reduce:单机上处理一小块移动过后的数据

Shuffle是开销最大的操作,需要对大量数据进行移动和排序,存在数据丢失的风险,因此对Shuffle的优化是性能优化的重点。

Shuffle算子

Shuffle算子分类:

  • repartition:coalesce、repartition
  • ByKey:groupByKey、reduceByKey、aggregateByKey、combineByKey、sortByKey、sortBy
  • join:cogroup、join、leftOuterJoin、intersection、subtract、subtractByKey
  • Distinct:distinct

作业的拓扑结构中存在宽依赖和窄依赖:

  • 窄依赖:父RDD的每个分片最多被子RDD的一个分片所依赖
  • 宽依赖:父RDD的每个分片可能被子RDD的多个分片所依赖

Scheduler以宽依赖为边界划分stage,因此两个stage之间必有shuffle。

Shuffle过程

Shuffle技术演进

  • Hash Shuffle V1
    • 不进行排序
    • 每个partition映射到一个独立文件,会生成大量文件
  • Hash Shuffle V2
    • 在V1的基础上将每个partition映射到一个文件片段,减少了文件数量
  • Sort Shuffle
    • 每个Task将所有结果写入一个文件
    • 过程中会对记录进行排序,性能上有所损失
    • 生成索引文件记录每个partition的大小和偏移量

Shuffle Writer

BypassMergeShuffleWriter

image.png

  • 不需要排序,节省时间
  • 写操作时会打开大量文件
  • 类似于Hash Shuffle

UnsafeShuffleWriter

image.png

  • 使用类似内存页储存序列化数据
  • 数据写入后不再反序列化

SortShuffleWriter

image.png

  • 支持combine
  • 需要combine时,使用PartitionedAppendOnlyMap,本质是个HashTable
  • 不需要combine时PartitionedPairBuffer本质是个array

Shuffle Reader

网络时序图

image.png

  • 基于netty的网络通信框架
  • 位置信息记录在MapOutputTracker中
  • 主要发送OpenBlocks请求和Chunk或Stream请求

ShuffleBlockFetchIterator

image.png

  • 区分local和remote节省网络资源
  • 防止OOM

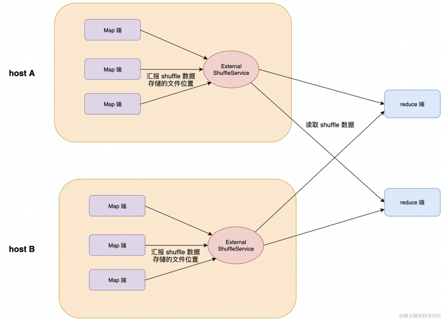
External Shuffle Service

image.png

  • ESS作为一个存在于每个节点上的agent,为所有Shuffle Reader提供服务,从而优化了Spark作业的资源利用率,MapTask在运行结束后可以正常退出