大数据笔记|青训营笔记

129 阅读4分钟

这是我参与「第四届青训营 」笔记创作活动的的第6天。

本节课程主要分为 4 个方面:

   1.Shuffle概述
   2.Shuffle算子
   3.Shuffle过程
   4.Push Shuffle
   

一.Shuffle概述

     1.1.MapReduce概述 
            开源实现的MapReduce中,存在MapShuffleReduce三个阶段。     

image.png

         1.1.1.Map阶段 
                Map阶段,是在单机上进行的针对一小块数据的计算过程。 
         1.1.2.Shuffle阶段 
                 Shuffle阶段,在map阶段的基础上,进行数据移动,为后续的reduce阶段做准备。 
         1.1.3.Reduce阶段 
                 reduce阶段,对移动后的数据进行处理,仍然是在单机上处理一小份数据。 
      1.4.为什么shuffle对性能非常重要 
               1).M*R网络连接 
               2).大量的数据移动 
               3).数据丢失风险 
               4).可能存在大量的排序操作 
               5).大量的数据序列化、反序列化操作 
               6).数据压缩 

二.Shuffle算子

  2.1.Shuffle算子分类 
        ■ repartition 
             ✓ coalesce、repartition 
        ■ ByKey 
            ✓ groupByKey、reduceByKey、aggregateByKey、combineByKey、sortByKeysortBy 
        ■ Join ✓ cogroup、join 
2.1.1.Shuffle算子应用
     val text = sc.textFile("mytextfile.txt") 
     val counts = text 
         .flatMap(line => line.split(" ")) 
         .map(word => (word,1)) 
         .reduceByKey(_+_) 
     counts.collect
2.2.Spark中对shuffle的抽象
        1).窄依赖:父RDD的每个分片至多被子RDD中的一个分片所依赖。 
        2).宽依赖:父RDD的分片可能被子RDD中的多个分片所依赖。 
      2.2.1.算子内部的依赖关系 
               ShuffleDependency 
                   ✓ CoGroupedRDD 
                   ✓ ShuffledRDD 
      2.2.2.Shuffle Dependency 
             创建会产生shuffle的RDD时,RDD会创建Shuffle Dependency来描述Shuffle相关的信息 
             构造函数:
               ◌ A single key-value pair RDD, i.e.RDD[Product2[K, V]]; 
               ◌ Partitioner(available aspartitionerproperty); 
               ◌ Serializer; 
               ◌ Optional key ordering(of Scala’sscala.math.Orderingtype);
               ◌ OptionalAggregator; 
               ◌ mapSideCombineflag which is disabled(i.e.false)by default。 
      2.2.3.Shuffle Dependency构造-Partitioner 
              ✔ 用来将record映射到具体的partition的方法。 
                    接口:◎ numberPartitions 
                         ◎ getPartition 
      2.2.4.Shuffle Dependency构造-Aggregator 
              ✔ 在map侧合并部分record的函数。 
                    接口:◎ createCombiner:只有一个value的时候初始化的方法 
                          ◎ mergeValue:合并一个value到Aggregator中 
                          ◎ mergeCombiners:合并两个Aggregator 

三.Shuffle过程

      3.1.Hash Shuffle 
            写数据:每个partition会映射到一个独立的文件。 
            写数据优化:每个partition会映射到一个文件片段。 
            优点:不需要排序 
            缺点:打开,创建的文件过多 
      3.2.Sort Shuffle 
            写数据:每个task生成一个包含所有partition数据的文件。 
            读数据:每个reduce task分别获取所有map task生成的属于自己的片段。 
            优点:打开的文件少、支持map-side combine 
            缺点:需要排序 
          TungstenSortShuffle: 
            优点:更快的排序效率,更高的内存利用效率 
            缺点:不支持map-side combine 
      3.5.Shuffle Handle的创建 
            Register Shuffle: 
               由action算子触发DAG Scheduler进行shuffle register。  
               Shuffle Register会根据不同的条件决定注册不同的ShuffleHandle。                   

image.png

3.6.Shuffle Handle 与 Shuffle Write的对应关系

image.png

      3.7.Writer实现-BypassMergeShuffleWrite 
              ◆ 不需要排序,节省时间 
              ◆ 写操作的时候会打开大量文件 
              ◆ 类似于Hash Shuffle 
          3.7.1.Writer实现-UnsafeShuffleWrite 
              ◆ 使用类似内存页储存序列化数据 
              ◆ 数据写入后不再反序列化 
              ◆ 只partition排序Long Array 
              ◆ 数据不移动 
          3.7.2.Writer实现-SortShuffleWrite 
              ◆ 支持combine 
              ◆ 需要combine时,使用PartitionedAppendOnlyMap,本质是上HashTable 
              ◆ 不需要combine时PartitionedPairBuffer本质是上array       
      3.8.Reader实现-网络时序图               

image.png

          3.8.1.Reader实现-ShuffleBlockFetchIterator 
                  ○ 区分local和remote节省网络消耗 
                  ○ 防止OOM: 
                      ● maxBytesInFlight 
                      ● maxReqsInFlight 
                      maxBlocksInFlightPerAddress 
                      ● maxReqSizeShuffleToMem 
                      ● maxAttemptsOnNettyOOM 
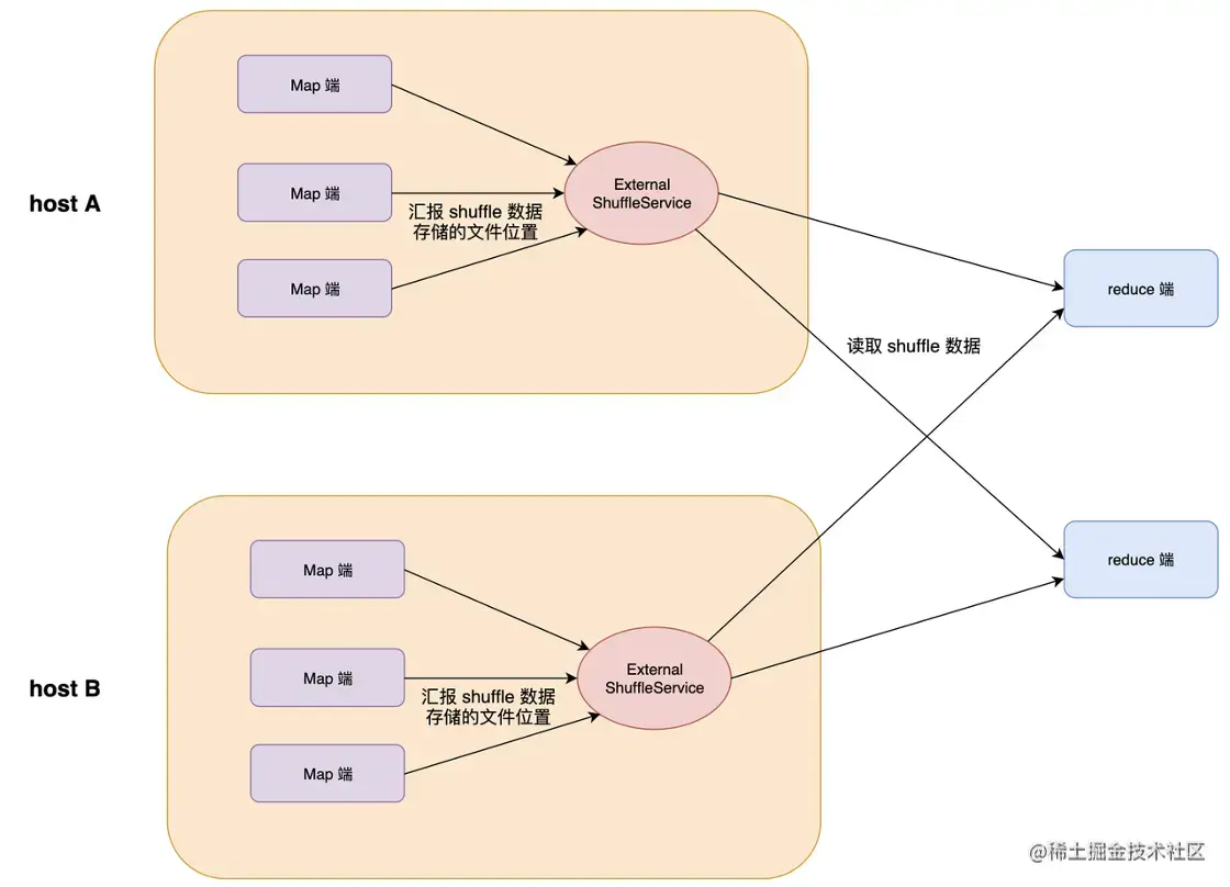
3.8.2.Reader实现-External Shuffle Service

image.png

      3.9.Shuffle优化使用的技术:Netty Zero Copy 
            1).可堆外内存,避免JVM堆内存到堆外内存的数据拷贝。 
            2).CompositeByteBuf、Unpooled.wrappedBuffer、ByteBuf.slice,可以合并、包装、切分数组,避免发生内存拷贝。 
            3).Netty使用FileRegion实现文件传输,FileRegion底层分装FileChannel#transferTo()方法,可以将文件缓冲区的数据直接传输到目标Channel,避免内核缓冲去和用户态缓冲区之间的数据拷贝。 
      3.10.常见问题 
             ◎ 数据存储在本地磁盘,没有备份 
             ◎ IO 并发:大量 RPC 请求(M*R) 
             ◎ IO 吞吐:随机读、写放大(3X) 
             ◎ GC 频繁,影响 NodeManager 
      3.11.Shuffle优化 
              1).避免shuffle 
                    使用broadcast替代join 
              2).使用可以map-side预聚合的算子 
      3.12.Shuffle参数优化 
            ○ spark.default.parallelism && spark.sql.shuffle.partitions 
            ○ spark.hadoopRDD.ignoreEmptySplits 
            ○spark.hadoop.mapreduce.input.fileinputformat.split.minsize 
            ○ spark.sql.file.maxPartitionBytes 
            ○ spark.sql.adaptive.enabled && spark.sql.adaptive.shuffle.targetPostShuffleInputSize 
            ○ spark.reducer.maxSizeInFlight 
            ○ spark.reducer.maxReqsInFlight spark.reducer.maxBlocksInFlightPerAddress 
      3.13.Shuffle倾斜优化 
             □ 倾斜影响 
                  ● 作业运行时间变长 
                  ● Task OOM导致作业失败 
             □ 常见的倾斜处理方法 
                  ● 增大并发度 
                      优点:足够简单 
                      缺点:只缓解、不根治 
                  ● AQE 

四.Push Shuffle

      4.1.为什么需要Push Shuffle 
             1).Avg IO size太小,造成了大量的随机IO,严重影响磁盘的吞吐。 
             2).M * R次读请求,造成大量的网络连接,影响稳定性。 

4.3.Magnet实现原理
image.png image.png

      4.4.Magnet可靠性 
            ✔ 如果Map task输出的Block没有成功Push到magnet上,并且反复重试仍然失败,则reduce task直接从ESS上拉取原始block数据。 
            ✔ 如果magnet上的block因为重复或者冲突等原因,没有正常完成marge的过程,则reduce task直接拉取未完成merge的block。 
            ✔ 如果reduce拉取已经merge好的block失败,则会直接拉取merge前的原始block。 
            ✔ 本质上,magnet中维护了两份shuffle数据的副本。 
4.6.Cloud Shuffle Service架构
             ▪ Zookeeper WorkerList [服务发现] 
             ▪ CSS Worker [Partitions / Disk | Hdfs] 
             ▪ Spark Driver [集成启动 CSS Master] 
             ▪ CSS Master [Shuffle 规划 / 统计] 
             ▪ CSS ShuffleClient [Write / Read] 
             ▪ Spark Executor [Mapper + Reducer] 

image.png

         4.6.1.Cloud Shuffle Service流程

image.png

          4.6.3.Cloud Shuffle Service AQE                  

image.png