Vue学习笔记05

119 阅读3分钟

自定义指令

定义:自己定义指令, 封装dom操作,扩展额外功能 语法:v-指令名="" 使用:作为在组件中作为标签属性使用。如:<div v-color="red"></div> 全局注册

vue.directive("指令名", {		// directive没有s,是单数,只能注册一个,要注册多个得另外写vue.directive
  inserted(el){
    // el是标签所在的DOM,可以通过el.style对标签属性操作
  }
});

局部注册

<script>
export default {
  directives: {		// directives 有s,是复数,能注册多个
    "指令名": {
      inserted(el) {
        // el是标签所在的DOM,可以通过el.style对标签属性操作
      },
    },
  },
};
</script>

自定义指令传值

语法:v-指令名="指令值"

  1. 指令所在DOM渲染时触发 inserted 函数
    1. 通过 binding.value 可以拿到指令值
    2. 也可以通过 { value } 可以拿到指令值
  2. 指令值修改会触发 update 函数
<script>
export default {
  directives: {
    color: {
      // inserted:指令所在DOM渲染完触发
      inserted(el, binding) {
      // 这里的binding可以写成{value},对应下面的binding.value直接写成value
         el.style.color = binding.value;
      },
      
      // update:指令的值改变时触发
      update(el, binding) {
        el.style.color = binding.value;
      },
    },
  },
};
</script>

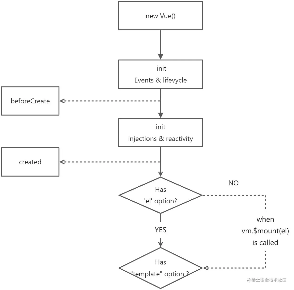
生命周期

vue组件生命周期:是Vue组件实例,从创建到销毁的全过程

钩子函数

生命周期函数:是由 vue 框架提供的内置函数,会伴随着组件的生命周期,自动按次序执行。 作用:特定的时间点,执行特定的操作 分类:三大阶段,8个方法

三大阶段

  1. 组件初始化阶段
    1. 数据初始化 —— beforeCreate 和 created
    2. DOM渲染 —— beforeMount 和 mounted
  2. 组件运行阶段
    1. 数据更新据 —— beforeUpdate 和 updated
  3. 组件销毁阶段 —— beforeDestroy 和 destroyed

8个钩子函数

  1. beforeCreate:data数据初始化之前,组件还没有数据
  2. created: data数据初始化之后,可以获取到组件的数据
    1. 使用场景:调接口,获取数据
  3. beforeMount:DOM渲染之前,DOM还没渲染
  4. mounted:DOM渲染之后,可以操作DOM了
    1. 使用场景:操作首次渲染的DOM
  5. beforeUpdate: 数据更新,DOM更新前
  6. updated: 数据更新,DOM更新后
    1. 任意数据更新都会触发改变,需要写很多限制条件,否则会消耗性能
    2. 不常用,一般用$nextTick
  7. beforeDestroy: 组件销毁前
  8. destroyed: 组件销毁后
    1. 使用场景:资源回收,如定时器关闭等

路由

定义:路由是一种映射关系,前端Vue中的路由是路径 和 组件的映射关系

单页应用程序SPA

定义:所有功能在一个html页面上实现 (多页面应用程序MPA) 优点:

  • 切换页面不刷新整个页面,速度快,每次请求仅获取需要的部分,用户体验更好
  • 数据传递容易, 开发效率高

缺点:

  • 开发成本高(需要学习专门知识 - 路由)
  • 首次加载会比较慢一点。不利于SEO(搜索引擎优化)
    • 解决:SSR(Server Side Render)

vue-router

vue-router本质是 vue 官方的一个路由插件,是一个第三方包 官网:v3.router.vuejs.org/zh/api/ 集成了 路径 和 组件的切换匹配处理,我们只需要配置规则即可。

组件分类

  • 页面组件:页面展示 - 配合路由用,放在src/views文件夹
  • 复用组件:展示数据 - 常用于复用,放在src/components文件夹

路由的使用

  1. 下载vue-router模块到当前工程,版本3.5.3
    1. Vue2使用3.x版本,Vue3使用4.x版本
    2. npm i vue-router@3
  2. 在main.js中引入VueRouter函数
    1. 在main.js中配置import VueRouter from "vue-router";
  3. 添加到Vue.use()身上 – 注册全局RouterLink和RouterView组件
    1. 在main.js中配置Vue.use(VueRouter);
  4. 创建路由对象
const router = new VueRouter({
    routes: {
      path: '',   // 组件路径
      component: {}, // 组件对象
    },
});
  1. 将路由对象注入到new Vue实例中
    1. 在 new Vue({ })中添加 router: router,
// 1.先在终端下载模块
// 2.引入VueRouter函数
import VueRouter from "vue-router";
// 引入组件
import page1 from "./views/page1.vue";
import page2 from "./views/page2.vue";
// 3.注册VueRouter的功能
Vue.use(VueRouter);
// 4.创建路由对象
const router = new VueRouter({
  // rotues代表路由配置
  routes: [
    {
      path: "/page1",
      component: page1,
    },
    {
      path: "/page2",
      component: page2,
    },
  ],
});
// 5.将路由对象注入到new Vue实例中
new Vue({
  router,			// 简写
  render: (h) => h(App),
}).$mount("#app");

缺点:访问需要手动输地址

在组件中使用:

路由的封装抽离

需求:代码都写在main.js,比较冗余,不便于维护 好处:拆分模块,利于维护

// 在src/router/index.js中配置
// 1.引用vue
import Vue from "vue";
// 2.引入VueRouter函数
import VueRouter from "vue-router";
// 引入组件
import page1 from "../views/page1.vue";
import page2 from "../views/page2.vue";
// 3.注册VueRouter的功能
Vue.use(VueRouter);
// 4.创建路由对象
const router = new VueRouter({
  // rotues代表路由配置
  routes: [
    {
      path: "/page1",
      component: page1,
    },
    {
      path: "/page2",
      component: page2,
    },
  ],
});
// 6.输出
export default router;

// 在main.js中配置
// 7.引入路由
import router from "./router/index";
// import router from "./router";		//可以直接这么写,会自动找index

new Vue({
  // 8.将路由对象注入到new Vue实例中
  router,
  render: (h) => h(App),
}).$mount("#app");

声明式导航

导航链接 router-link

router-link定义:VueRouter提供的全局组件,本质就是a标签 优点:自带激活时的类名,可以做高亮

  1. router-link-active,模糊匹配,如 to="/my" 可以匹配 /my、/my/a、/my/b...
  2. router-link-exact-active,精确匹配,如 to="/my"仅可以匹配 /my
  3. 可以在const router=new VueRouter({ })中修改,但不推荐

使用:当标签使用,必须传入to属性,指定路由路径值

<template>
  <div>
    <router-link to="page1">页面1</router-link> | 
    <router-link to="page2">页面2</router-link>
    <router-view></router-view>
  </div>
</template>

跳转传参(query传参)

需求:在跳转路由时, 可以给路由对应的组件内传值 步骤:

  1. 在router-link上的to属性传值,语法格式如下
  • query接参::to="{ path: '/page1', query: { ... } }"
  • params接参:需要路由对象提前配置 path: "/path/:参数名"(写在routes[]中)
    • 写法一::to="/page2/${变量}"
    • 写法二::to="{ name: '路由名', params: { 参数名: 变量 } }"
      • params不能和path配合使用
      • 需要在路由对象提前配置 name: "路由名"写在routes[]中)
  • params可以强制要求必须传参(原理:path: "/path/:参数名"
  1. 对应页面组件接收传递过来的值,写在created(){}中
  • $route.query.参数名
  • $route.params.参数名
<template>
  <div class="footer_wrap">
    
    <router-link :to="{ path: '/page1', query: { name: 'page1', age: 0.1 } }">11</router-link> | 
    <!-- 默认写法: -->
    <router-link :to="`/page2/${id}`">22</router-link>
    <!-- <router-link :to="{ name: '路由名', params: { id } }">22</router-link> -->
    <router-view></router-view>
  </div>
</template>