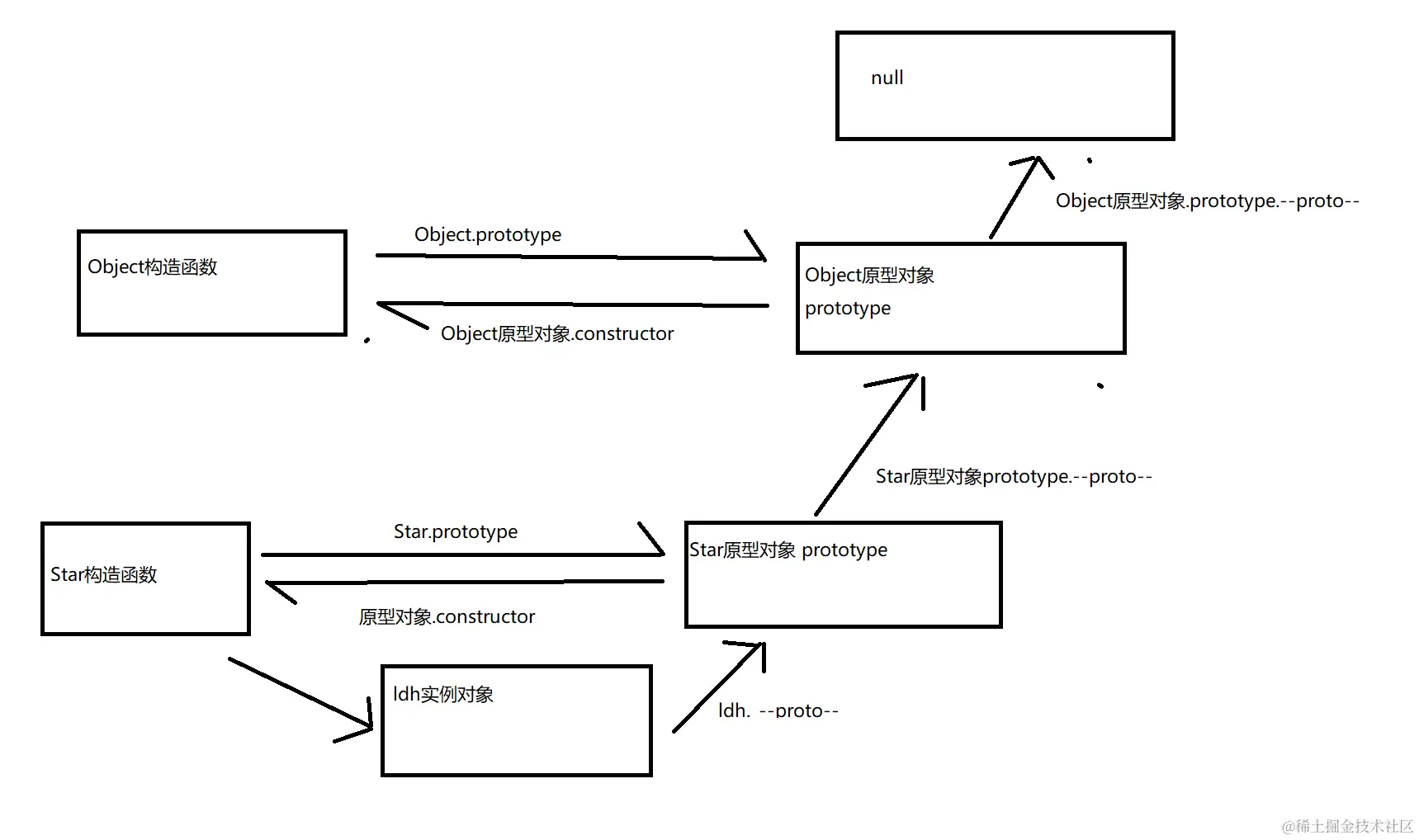
原型链图解

```<!DOCTYPE html>
<html lang="en">
<head>
<meta charset="UTF-8">
<meta http-equiv="X-UA-Compatible" content="IE=edge">
<meta name="viewport" content="width=device-width, initial-scale=1.0">
<title>Document</title>
</head>
<body>
<script>
function Star(uname,age){
this.uname=uname;
this.age=age;
}
Star.prototype.sing=function(){
console.log("我会唱歌");
}
var ldh=new Star("刘德华",18);
//1.只要是对象就会有--proto--,指向原型对象
console.log(Star.prototype);
console.log(Star.prototype.__proto__===Object.prototype);
//2.我们Star原型对象里面的__proto__原型指向的Object.prototype
console.log(Object.prototype.__proto__);
//3.我们Object.prototype原型对象里面的————proto————原型指向为null
</script>
</body>
</html>