关于Web标准与前端规范化 | 青训营笔记
这是我参与「第四届青训营 」笔记创作活动的的第4天。
重点内容:
- 只读时代———原生三件套发展史
- 体验时代:Ajax、UGC、Jquery、WebApi
- 敏捷时代——Node.js、Webpackage、React等常见框架,
- 前端应用场景。
-
只读时代
1989-2004 HTML/CSS/JavaScript
特点:获取服务器的信息就要发送一次请求,获得一个网页。更新页面需要再发一次请求来替换。
- 单向发布
- 静态只读
- 链接跳转
- 刷新页面
- 表格对齐元素
- CGI
-
体验时代
2005-2010 Ajax/Web API/jQuery
特点:ajax,httprequest,修改dom树
- 动态交互
- 社交媒体
- 用户生成内容(UGC)
- 单页应用(SPA)
- jQuery
- YUI
-
敏捷时代
2010-2021 Fetch/Node.js/Webpack
- 模块化
- 组件化
- 转译(transpiling)
- 打包(bundling)
- React.js
- Vue.js
-
前端应用场景
前端应用场景大致分为:桌面端和移动端,移动端又细分出大屏设备、手机浏览器。
- To Business 企业级应用
- To Customer 通过网站/手机端展示给客户
- To Developer 开发工具给开发者
-
从输入url到页面展示发生了什么(面试)
作者:Twinkle_
来源:掘金
浏览器的多进程架构
从浏览器输入 URL 到页面渲染的整个过程都是由 浏览器架构中的各个进程之间的配合完成。
- 浏览器主进程: 管理子进程、提供服务功能
- 渲染进程: 将HTML、CSS、JS渲染成界面,js引擎v8和排版引擎Blink就在上面,他会为每一个tab页面创建一个渲染进程
- GPU进程: 本来是负责处理3Dcss的,后来慢慢的UI界面也交给GPU来绘制
- 网络进程: 就是负责网络请求,网络资源加载的进程
- 插件进程: 负责插件的运行的,因为插件很容易崩溃,把它放到独立的进程里不要让它影响别人
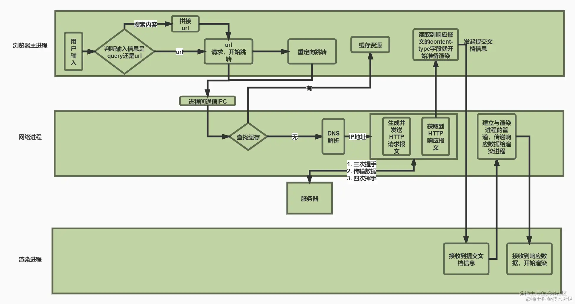
从用户输入信息到页面展示的不同阶段,是不同的进程在发挥作用,示意图如下:
从图中可以看出,整个过程是需要各个进程之间相互配合完成的,过程大致可以描述为:
1. 用户输入url,处理输入信息,主进程开始导航,交给网络进程干活
2. 网络进程发起网络请求,其中有可能会发生重定向
3. 服务器响应URL之后,主进程就要通知渲染进程,你要开始干活了
4. 渲染进程准备好了,要想渲染进程提交数据,这个时间叫做提交文档
5. 渲染进程接受到数据,完成页面渲染。
** 具体过程**
1. 输入url
- 用户输入url,处理输入信息:
- 如果为非url结构的字符串,交给浏览器**默认引擎**去搜索改字符串;
- 若为url结构的字符串,浏览器主进程会交给 **网络进程** ,开始干活。
2.1 查找浏览器缓存
- 网络进程会先看看是否存在本地缓存,如果有就直接返回资源给浏览器进程,无则下一步 DNS-> IP -> TCP
2.2 DNS解析
- 网络进程拿到url后,先会进行DNS域名解析得到 **IP地址**。如果请求协议是HTTPS,那么还需要建立TLS连接。
2.2 建立TCP连接,三次握手
- 接下来就是利用IP地址和服务器建立TCP连接。连接建立之后,向服务器发送请求。
3. 服务器响应
- 服务器收到请求信息后,会根据请求信息生成响应行、响应头、响应体,并发给网络进程。网络进程接受了响应信息之后,就开始解析响应头的内容。
- **网络进程解析响应行和响应头信息的过程:**
3.1 重定向
- 如果响应行状态码为301(永久重定向)和302(临时),那么说明需要重定向到其他url。这时候网络进程会从响应头中的Location字段里读取重定向的地址,并重新发起网络请求。
3.2 响应数据处理
- 导航会通过请求头的 **Content-type** 字段判断响应体数据的类型。浏览器通过这个来决定如何显示响应体的内容。比如:若为application/octet-stream,则会按照下载类型来处理这个请求,导航结束。若为text/html,这就告诉浏览器服务器返回的是html格式,浏览器会通知渲染进程,你要干活了。
3. 准备渲染进程
- 默认情况,每个页面一个渲染进程。但若处于**同一站点**(同根域名+协议),那么渲染进程就会复用。
3. 提交文档
- 渲染进程准备好后,浏览器进程发出 **“提交文档的消息”** ,渲染进程接受了消息之后,会跟网络进程简历传输数据的管道。
- 等数据传输完成了,渲染进程会告诉浏览器进程,**确认文档提交**,这时候浏览器会更新页面,安全状态,url,前进后退的历史。
- 到这里导航结束,进入渲染阶段。
注:当浏览器刚开始加载一个地址之后,标签页上的图标便进入了加载状态。但此时图中页面显示的依然是之前打开的页面内容,并没立即替换为百度首页的页面。因为需要等待提交文档阶段,页面内容才会被替换。
-
Web标准
Web标准主要是由四大标准组织:W3C、Ecma、WHATWG和IETF制定
-
W3C的规范查询地址:All Standards and Drafts - W3C
-
TC39规范查询:TC39 – Specifying JavaScript.
-
WHATWG规范查询:Standards — WHATWG
-
IETF规范查询:IETF | Internet Engineering Task Force
- W3C每年都回召开公开线上研讨会,可以进行线上学习: (www.w3.org/participate…)
-
-
Promise异步编程
- 在实现网络请求式,有时候需要考虑设计先后执行的函数,这个时候就可以使用Promise库了 Promise常用的方法由resolve(),reject(),all()方法等,Promise是实现网络异步编程必用工具之一,其函数都可以用js封装,也是面试常考考点。
- 具体可以参考这篇文章:TypeScript实现所有Promise方法Typescript实现Promise,[then|catch|finally|resolve|reject|race|all|any]_我准备起飞的博客
三、参考文献:
- 深入理解现代浏览器 深入理解现代浏览器--75team/w3c (github.com)
- TypeScript实现所有Promise方法Typescript实现Promise,[then|catch|finally|resolve|reject|race|all|any]_我准备起飞的博客
- W3C的规范查询地址:All Standards and Drafts - W3C
- TC39规范查询:TC39 – Specifying JavaScript.
- WHATWG规范查询:Standards — WHATWG
- IETF规范查询:IETF | Internet Engineering Task Force
- W3C每年都回召开公开线上研讨会,可以进行线上学习: (www.w3.org/participate…)