大数据 Shuffle 原理与实践 | 青训营笔记

201 阅读3分钟

大数据 Shuffle 原理与实践 | 青训营笔记

这是我参与「第四届青训营 」笔记创作活动的的第6天,本篇笔记主要是关于第六次大数据课程《大数据 Shuffle 原理与实践》的课堂笔记


MapReduce

三个阶段:

  1. map:是在单机上针对一小段数据的计算过程
  2. shuffle:在map阶段的基础上,进行数据移动(整合各单机),为后续的reduce阶段做准备
  3. reduce:对移动后的数据进行处理,依然是单机上处理一小份数据、

Shuffle算子分类

image.png

Shuffle Dependency

  • 创建会产生shuffle的RDD时,RDD会创建Shuffle Dependency来描述Shuffle相关的信息 Partitioner:用来将record映射到具体的partition的方法

Aggregator:

  • 在map侧合并部分record的函数
  • 接口
    • createCombiner:只有一个value的时候初始化的方法
    • mergeValue:合并一个value到Aggregator中
    • mergeCombiners:合并两个Aggregator

Hash Shuffle

  • 写数据:每个partition会映射到一个独立的文件 缺点:生成的文件太多了,同时打开的文件也会很多
  • 写数据优化:每个partition会映射到一个文件片段 缺点:文件数量没有得到根本性的解决

Sort Shuffle

  • 写数据:每个task生成一个包含所有partition数据的文件
  • 读数据:每个reduce task分别获取所有map task生成的属于自己的片段

Shuffle过程的触发流程

在collect中会调用spark中SubmitJob,分析RDD的依赖关系同时创建Shuffle RDD的对象,同时向Shuffle manager注册自己。

Shuffle Handle的创建

Register Shuffle时做的最重要的事情是根据不同条件创建不同的shuffle Handle

ShuffleReader网络请求流程

image.png

Reader实现——ShuffleBlockFetchIterator

image.png

  • 区分local和remote节省网络消耗
  • 防止OOM(内存溢出)
    1. maxBytesInFlight
    • 限制获取的数据范围大小
    1. maxReqsInFlight
    • 限制请求的数量
    1. maxBlocksInFlightPerAddress
    • 限制每个地址上获取block的数量
    1. maxReqSizeShuffleToMem
    • 限制放到Mem里的最大请求数量
    1. maxAttemptsOnNettyOOM
    • 控制OOM的次数

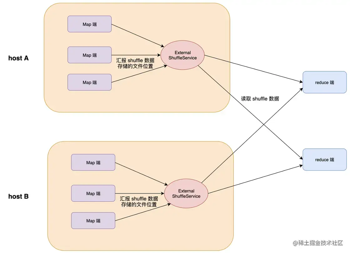
External Shuffle Service

为了解决Executor为了服务数据的fetch请求导致无法退出问题,我们在每个节点上部署一个External Shuffle Service,这样产生数据的Executor在不需要继续处理任务时,可以随意退出。

image.png shuffle优化

  • 避免shuffle ——使用broadcast替代join 使用Broadcast将一个数据量较小的RDD作为广播变量
  • 使用可以map-side预聚合的算子
  • Shuffle 倾斜优化
    • 倾斜:数据在进行分类之后分布不均匀
    • 倾斜影响:
      1. 作业运行时间变长
      2. Task O0M导致作业失败

Push Shuffle

背景: 以前的shuffle有一些问题:

  • 数据存储在本地磁盘,没有备份
  • IO 并发:大量 RPC 请求(M*R)
  • IO 吞吐:随机读、写放大(3X)
  • GC 频繁,影响 NodeManager 流程: image.png image.png- Cloud Shuffle Service架构
  • Zookeeper WorkerList [服务发现]
  • CSS Worker [Partitions / Disk | Hdfs]
  • Spark Driver [集成启动 CSS Master]
  • CSS Master [Shuffle 规划 / 统计]
  • CSS ShuffleClient [Write / Read]
  • Spark Executor [Mapper + Reducer]
  • Cloud Shuffle Service 读写流程

  • Cloud Shuffle Service 支持AQE

    • 在聚合文件时主动将文件切分为若干块,当触发AQE时,按照已经切分好的文件块进行拆分。