跨平台Android和IOS百度语音在线识别原生插件

1,252 阅读5分钟

一、插件推荐

二、准备工作

1. Android、IOS端证书准备工作

2. 百度资料准备

三、快速上手

  • Step1:下载本插件示例项目,或者下载GitHub - silianpan/Seal-UniPlugin-Demo

  • Step2:打开manifest.json—》基础配置—》重新获取DCloud AppID

  • Step3:点击试用

  • Step4:打开manifest.json—》App原生插件配置—》选择云端插件

  • Step5:制作自定义调试基座:在HBuilderX菜单中点击运行—》运行到手机或模拟器—》制作自定义调试基座,填写步骤及注意事项如下图

    附:debug.keystore下载链接,仅仅用作测试

    Keystore name: “debug.keystore” Keystore password: “android” Key alias: “AndroidDebugKey” Key password: “android”

    md5:A5:61:77:2E:AA:63:15:18:47:D6:5B:EC:6A:FA:F4:0A

  • Step6:选择自定义调试基座:点击运行—》运行到手机或模拟器—》基座运行选择—》自定义调试基座

  • Step7:调试运行:点击运行—》运行到手机或模拟器—》运行到Android App基座

四、接口使用手册

  • 插件方法一:recogOnlineStart,开始在线识别
  • 方法参数
参数类型默认值是否必填说明
appIdstringnull百度AI开放平台控制台应用AppID
appKeystringnull百度AI开放平台控制台应用Api Key
appSecretstringnull百度AI开放平台控制台应用Secret Key
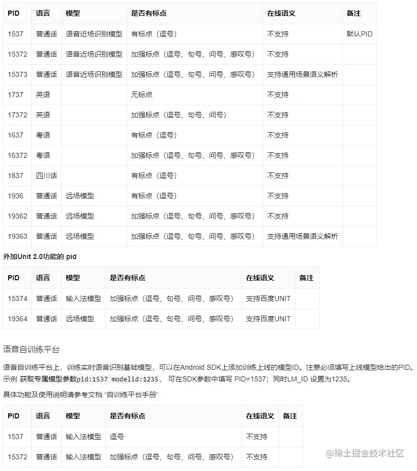
pidintnullPID,语种,详细说明如下
lmIdintnull自训练平台ID,请选PID=8002生效
enableLongSpeechboolfalse长语音,优先级高于vad_endpoint_timeout
vadEndpointTimeoutintnullVAD时长设置,长语音选择0
vadstringdnnVAD是否开启,dnn,默认,推荐模型;touch,关闭静音断句功能,用户手动停止录音。
infilestringnull外部音频,可以是:资源路径或回调方法名 该参数支持设置为: a. pcm文件,系统路径,如:/sdcard/test/test.pcm;音频pcm文件不超过3分钟 b. pcm文件, JAVA资源路径,如:res:///com/baidu.test/16k_test.pcm;音频pcm文件不超过3分钟 c. InputStream数据流,#方法全名的字符串,格式如:”#com.test.Factory.create16KInputStream()”(解释:Factory类中存在一个返回InputStream的方法create16kInputStream()),注意:必须以井号开始;方法原型必须为:public static InputStream create16KInputStream()。 超过3分钟的录音文件,请在每次read中sleep,避免SDK内部缓冲不够。
multiInvokebooltrue是否保持多次语音识别结果回调
checkPermRecordAudiobooltrue是否开启检查录音权限
isFinishboolfalse是否结束识别
  • PID,语种详细说明

    • 在线参数, 请根据语言, 输入法模型及是否需要在线语义,来选择PID。

      • 语言:目前支持中文普通话,四川话,粤语,和英语四个
      • 输入法模型:适用于较长的句子输入。默认有标点,不支持在线语义; 开启标点后,不支持本地语义。
      • 自训练平台模型: 在输入法模型的基础上,可以自行上传词库和句库,生成您自己的训练模型。
      • 在线语义:在线语义只支持普通话(本地语义也是只支持普通话)。在线语义对识别结果的文字,再做结构化解析,找到语句的“关键词”。在线语义详细说明请查看“语义理解协议”文档。
      • Unit 2.0 语义:功能类似在线语义,但是可以自定义解析。
      • 补充:PID=8001,自训练平台输入法模型;PID=8002,自训练平台搜索模型。

    百度PID语种.png

  • 代码示例

    sealVoiceASRModule.recogOnlineStart(
        {
            // appId: '',
            // appKey: '',
            // appSecret: '',
            enableLongSpeech: true
        },
        ret => {
            const resultCode = ret.code;
            console.log('resultCode', resultCode);
            if (resultCode === 1000) {
                modal.toast({
                    message: `正在在线识别,开始标识:${resultCode}`,
                    duration: 3
                });
                this.recogOnlineBtn = '正在在线识别...';
            } else if (resultCode === 1001) {
                this.recogText += JSON.parse(ret.result).result + ' '
                // uni.showModal({
                //  content: `获取在线识别结果(${resultCode}):` + ret.result
                // });
                // modal.toast({
                //  message: '获取在线识别结果:' + ret.result,
                //  duration: 3
                // })
            }
        }
    );
    
  • 接口返回格式

    {
        code: 1001,
        result: '识别结果'
    }
    
  • 接口回调结果状态码说明

    状态码说明
    1000识别开始
    1001识别成功,返回识别结果 解析识别结果格式,参考:cloud.baidu.com/doc/SPEECH/… 识别结果错误码参考:cloud.baidu.com/doc/SPEECH/…
    1002识别结束
  • 插件方法二:recogOnlineEnd,结束识别

  • 也可以调用recogOnlineStart方法,传递{ isFinish: true }参数

  • 代码示例

    // 调用recogOnlineStart接口,传递isFinish为true
    // sealVoiceASRModule.recogOnlineStart({ isFinish: true }, ret => {
    sealVoiceASRModule.recogOnlineEnd({}, ret => {
        const resultCode = ret.code;
        if (resultCode === 1002) {
            modal.toast({
                message: `识别结束,结束标识:${resultCode}`,
                duration: 3
            });
            this.recogOnlineBtn = '开始在线识别';
        }
    });
    

五、后续计划

  • IOS端支持

六、本插件需要申请的系统权限列表

  • Android端需要申请的权限列表

    • android.permission.READ_EXTERNAL_STORAGE 读取 SD 卡中的内容
    • android.permission.WRITE_EXTERNAL_STORAGE 修改或删除 SD 卡中的内容
    • android.permission.INTERNET 访问网络连接
    • android.permission.RECORD_AUDIO 录音权限
  • Android端:插件功能使用百度开放平台语音识别SDK,参考其官方网站 ai.baidu.com/tech/speech

各位同学,对于插件使用还有疑问的,可以加QQ群(170683293)咨询。