这是我参与「第四届青训营」笔记创作活动的第7天
本堂课重点内容:
- 前端开发的起源、架构、变迁
- 前端应用的领域
- 前端开发的语言、框架、工具
- 前端学习路线
- WEB标准
详细知识点介绍:
前端开发的起源、架构、变迁
"Suppose all the information stored oncomputers everywhere were linked.Suppose l could program my computerto create a space in which everythingcould be linked to everything."
----- Tim Berners-Lee, inventor of the World Wide Web
很多人分不清“上网”是上的哪个网?即使在互联网的诞生地也是如此。Web的普及和深入人心由此可见一斑。
上网指接入lnternet ,它是地球上相互连接的计算机构成的网络·计算机网络诞生于上个世纪的60年代﹐标志性通信协议是TCP/IP 。
1989年诞生时,Web有三种技术构成:
HTMLHTTPURL
CSS和JavaScript是几年之后才出现的
前端开发的变迁:
- 只读时代(1989-2004) -> 体验时代(2005-2010) -> 敏捷时代(2010-2021)
前端应用的领域
前端开发主要应用领域在浏览器、服务器、安卓和ios、终端或跨端,并且前端也可以用于桌面应用开发,npm包开发,甚至嵌入式开发
市面上主流浏览器有chrome、edge、firefox、safari、opera等浏览器
移动端也有H5、小程序、app开发,小程序用得多的还是uniapp,app主要是flutter,ios开发更多使用swift,在移动端flutter属实强大,是个不错的选择
前端开发的语言、框架、工具
作为前端开发人员,前端三剑客是必须掌握的技能:
HTML支撑起了整个页面的骨架,展现了页面的基本数据;
CSS将简陋的HTML文档加以美化,将完美的页面结构样式呈现在用户面前;
而仅靠这两者却远远不够,整个HTML文档还需要JavaScript的支持,以起到与用户完美交互的过程,让用户也参与其中。
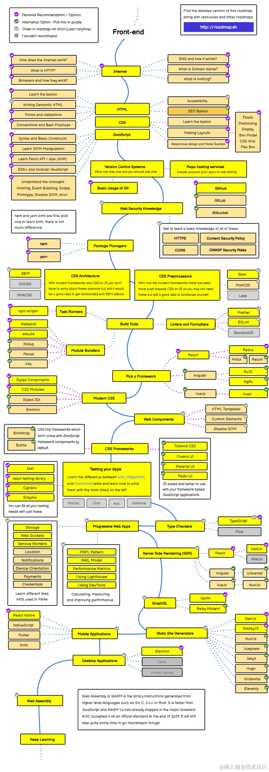
前端学习路线
在 Frontend Developer Roadmap: Learn to become a modern frontend developer 中已经给出了很好的学习路线建议
- 图中紫色钩钩代表作者所推荐的主要学习方向
- 图中绿色钩钩代表作者所推荐的备选学习方向
- 图中灰色钩钩代表作者认为次学习方向不严格
- 图中无钩钩icon则代表作者认为不太推荐的学习方向
WEB标准
标准组织:
W3C: World Wide Web Consortium
Ecma: Ecma International
WHATWG: Web Hypertext Application Technology Working Group
IETF: Internet Engineering Task Force
- W3C
- 官网:www.w3.org
- Github:https:www.github.com/w3c
- 规范查询:https:www.w3.org/TR
- Ecma TC39
- 官网:www.ecma-international.org
- TC39: tc39.es
- Github:https:// github.com/tc39
- 规范查询:es.discourse.group
- WHATWG
- 官网:whatwg.org/
- Github:www.github.com/whatwg
- 规范查询:spec.whatwg.org/
- IETF
- 官网:www.ietf.org/
- Github:www.github.com/ietf
课后个人总结:
- 前端开发并不是一蹴而就的,是通过时代的演变,一代代更新迭代而打造出来的
- 在学习新技术的同时,也要去了解它的发展历程,去了解生产这个技术的初衷是什么,这对于要学习的这门技术是有一定的帮助的。
- 选择它并坚定地朝着它走下去,加油!