Spring Cloud Alibaba 之 Nacos教程详解

103 阅读4分钟

携手创作,共同成长!这是我参与「掘金日新计划 · 8 月更文挑战」的第3天,点击查看活动详情

Spring Cloud Alibaba 之 Nacos教程详解

Nacos是阿里的一个开源产品,它是针对微服务架构中的服务发现、配置管理、服务治理的综合性解决方案。这篇文章主要介绍了Spring Cloud Alibaba 之 Nacos的相关知识,需要的朋友可以参考下

Nacos 技术讲解

一提到分布式系统就不的不提一下 CAP 原则

Nacos简介

Nacos是阿里的一个开源产品,它是针对微服务架构中的服务发现、配置管理、服务治理的综合性解决方案。

官方介绍是这样的:

Nacos致力于帮助您发现、配置和管理微服务。Nacos提供了一组简单易用的特性集,帮助您实现动态服务发现、服务配置管理、服务及流量管理。Nacos帮助您更敏捷和容易地构建、交付和管理微服务平台。Nacos是构建以“服务”为中心的现代应用架构的服务基础设施。

什么是CAP

CAP原则又称CAP定理,指的是在一个分布式系统中,一致性(Consistency)、可用性(Availability)、分区容错性(Partition tolerance)。CAP 原则指的是,这三个要素最多只能同时实现两点,不可能三者兼顾。

CAP 的原则下 Alibaba Naos 同时支持AP和CP模式,他根据服务注册选择临时和永久来决定走AP模式还是CP模式,他这里支持CP模式对于我的理解来说,应该是为了配置中心集群,因为nacos可以同时作为注册中心和配置中心,因为他的配置中心信息是保存在nacos里面的,假如因为nacos其中一台挂掉后,还没有同步配置信息, 就可能发生配置不一致的情况., 配置中心的配置变更是服务端有监听器,配置中心发生配置变化, 然后服务端会监听到配置发生变化,从而做出改变\

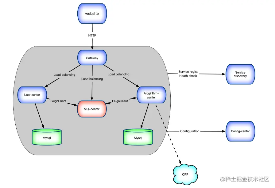
系统架构图:

image.png

这个主要完成一个一个前端页面进行实时计算的功能,大家可以理解为一个简单的计算器.

  • website : 前端
  • Gateway :服务网关
  • UserCenter : 用户服务
  • MqCenter: 消息服务
  • AlogirthmCenter: 计算服务
  • ConfigCenter: 配置中心
  • ServiceDiscovery(Nacos):服务发现
  • CPP 为C 语言编写的计算流程

此项目包括用到的技术栈包括,Spring Cloud Alibaba/Spring Boot/Mysql/MQ/Linux 等

什么是Nacos

官方文档 Nacos提供「注册中心」、「配置中心」和「动态DNS服务」三大功能 上面是Nacos 的官网大家可以自行了解下,对Nacos 做一个深入的了解,正所谓师傅领进门,修行在个人,大家还要多学习,多了解

** Nacos 下载地址** 选择对应版本进行解压(注意 Nacos 解压后 是一个完整的运行包,如果用的不熟练,不要动里面的配置信息)

下载完成后解压后进入到 bin 目录 在终端运行命令

Windows cmd startup.cmd

启动成功后 默认账号密码 nacos/nacos(初始账号密码)

将服务注册到其中

image.png 配置管理主要是用来做项目配置,比如配置文件等可以用nacos来管理 因为nacos不仅仅是服务中心,也是配置中心(后面有讲)
我们开发项目的配置一般有以下几种做法:\

  1. 硬编码--作为类字段的形式存在,导致:动态修改困难,没有持久化\
  2. 配置文件( properties、yml 文件等)--导致:配置动态变更,可能需要重启应用,让配置生效。当然,你也可以在代码中增加一个定时任务,如每隔 10s 读取配置文件内容,让最新的配置能够及时在应用中生效,这样也就免 去了重启应用这个“较重”的运维操作。\
  3. DB 配置表--导致:配置动态变更,可能需要通过暴露管理接口去解决。

Nacos 真正将配置从应用中剥离出来,统一管理,优雅的解决了配置的动态变更、持久化、运维成本等问题。应用自身既不需要去添加管理配置接口,也不需要自己去实现配置的持久化,更不需要引入“定时任务”以便降低运维成本。Nacos 提供的配置管理功能,将配置相关的所有逻辑都收拢,并且提供简单易用的 SDK,让应用的配置可以非常方便被 Nacos 管理起来不仅如此,Nacos提供 DNS-F功能, 可以与K8S、Spring Cloud和Dubbo等多个开源产品进行集成,实现服务的注册功能。

  • 服务发现使用来管理注册到nacos 上的微服务,可以实现服务下线等功能。
  • 命名空间是用来做服务环境区分,当项目需要开发,测试, 生产等多个不同的配置, 命名空间就可以做配置隔离。