简单介绍java中的HashMap及那些容易踩的坑

308 阅读4分钟

本文已参与「新人创作礼」活动,一起开启掘金创作之路。


1. 简述

在java开发中,最常用的集合类莫过于ArrayList和HashMap,hashmap作为map的派生基类,以hash码为key值存储,大大提高了存储和检索效率,在数据kv映射下有着广泛的应用场景。

2. 使用示例

Map<String, String> map = new HashMap<>();
map.put("a","hello");
System.out.println(map);

输出:{a=hello}

示例中key和value都使用了string类型,实际情况下value大多是其他对象或者集合,key也可能会变为某个object。

3. HashMap分析

3.1 存储

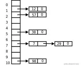
在1.7以前,HashMap使用了链表数组进行数据存储,当put一个方法的时候,通过计算key的hash码获取数组索引号(桶位索引)进行链表挂载存储。 1.7存储结构示例 下面是简要描述1.7put的过程,仅链表数组计算存储部分

    int hash=key==null?0:key.hashCode()>>>16;
    Node node=new Node(key,value);
    // hash未碰撞
    if(nodeTab[hash]==null){
      nodeTab[hash]=node;
      return;
    }
    // hash碰撞
    Node pre=nodeTab[hash];
    // 若key相同,则直接覆盖
    if(Objects.equals(pre.key,key)){
      nodeTab[hash]=node;
      return;
    }
    // 遍历链表节点,检查是否有相同key
    while(true){
      if(pre.next==null){
        pre.next=node;
        return;
      }
      if(Objects.equals(pre.next.key,key)){
        node=pre.next.next;
        pre.next=node;
        return;
      }
      pre=pre.next;
    }

从1.8开始。HashMap开始增加了红黑树,当链表长度超过定值(8)之后,存储结构会从链表数组改为红黑树,用于加快检索 红黑树基于平衡树,但不绝对追求平衡,这样就减去了平衡树部分旋转平衡的时间

下面是jdk1.8在put方法时的源码

// hash码计算逻辑与1.7一致
 final V putVal(int hash, K key, V value, boolean onlyIfAbsent,
                   boolean evict) {
        Node<K,V>[] tab; Node<K,V> p; int n, i;
        if ((tab = table) == null || (n = tab.length) == 0)
            n = (tab = resize()).length; // 扩容数组大小,结果为当前容量*2
        if ((p = tab[i = (n - 1) & hash]) == null)
            tab[i] = newNode(hash, key, value, null); // 创建node
        else {
            Node<K,V> e; K k;
            if (p.hash == hash &&
                ((k = p.key) == key || (key != null && key.equals(k))))
                e = p; // key相同,直接覆盖
            else if (p instanceof TreeNode)
            	// 红黑树直接加入
                e = ((TreeNode<K,V>)p).putTreeVal(this, tab, hash, key, value);
            else {
            // 遍历链表加入表尾
                for (int binCount = 0; ; ++binCount) {
                    if ((e = p.next) == null) {
                        p.next = newNode(hash, key, value, null);
                        if (binCount >= TREEIFY_THRESHOLD - 1) // -1 for 1st
                            treeifyBin(tab, hash);
                        break;
                    }
                    if (e.hash == hash &&
                        ((k = e.key) == key || (key != null && key.equals(k))))
                        break;
                    p = e;
                }
            }
            if (e != null) { // existing mapping for key
                V oldValue = e.value;
                if (!onlyIfAbsent || oldValue == null)
                    e.value = value;
                afterNodeAccess(e);
                return oldValue;
            }
        }
        ++modCount;
        if (++size > threshold)
            resize();
        afterNodeInsertion(evict);
        return null;
    }

3.2 Hash计算及hash碰撞

对象hash码的计算默认调用native方法,当然可以重写方法达到自己的hash定制。 下面是map中hash码计算源码

static final int hash(Object key) {
    int h;
    return (key == null) ? 0 : (h = key.hashCode()) ^ (h >>> 16);
}

关于hash碰撞,hash码计算出来有重复的可能性,在map的hash计算中更是对高16位进行了异或,更加增加了重复率,所以map中针对hash计算一致的key进行了再次equals比较和链表存储,确保了hash碰撞的key值重复的准确性。

4. 容易踩到的坑

4.1 几种线程安全的map

在1.7之前的jdk里,线程安全的map主要有hashtable和通过Collections.synchronizedMap包装出来的SynchronizedMap。 首先说说hashtable,他的加锁方式比较粗暴重量级,加锁力度是方法级,也就是他在涉及数据的几个方法都添加了synchronized上锁达到互斥阻塞的效果,但这种性能也是比较差的。 而SynchronizedMap这是通过方法内加锁形成互斥,但通过分析源码看到,SynchronizedMap的同步块代码量基本等同于方发锁。 在这里插入图片描述 在1.8开始,提供了ConcurrentHashMap作为一个轻量级的线程安全map,其实简单一点理解就是相较于SynchronizedMap的全代码块加锁,ConcurrentHashMap更注重于针对必要的代码加锁来达到性能的提升。

4.2 map的内存泄漏

如果看过threadlocal内存泄漏风险的小伙伴就知道,threadlocal内部维护的就是一个map,当数据量增大而map没有及时清理,就有造成内存溢出的风险。 map的内存泄漏没有很好的解决方法,只能是在上层代码维护内map的数据量,防止过度扩张。

4.3 ConcurrentHashMap中的坑

在ConcurrentHashMap中,主要针对了数据修改的代码块加锁,想想我们常用的几个map方法,put,get,remove,下面贴出他们的部分源码

get方法

    public V get(Object key) {
        Node<K,V>[] tab; Node<K,V> e, p; int n, eh; K ek;
        int h = spread(key.hashCode());
        if ((tab = table) != null && (n = tab.length) > 0 &&
            (e = tabAt(tab, (n - 1) & h)) != null) {
            if ((eh = e.hash) == h) {
                if ((ek = e.key) == key || (ek != null && key.equals(ek)))
                    return e.val;
            }
            else if (eh < 0)
                return (p = e.find(h, key)) != null ? p.val : null;
            while ((e = e.next) != null) {
                if (e.hash == h &&
                    ((ek = e.key) == key || (ek != null && key.equals(ek))))
                    return e.val;
            }
        }
        return null;
    }

因为没有删减代码,所以代码较长 细心的小伙伴发现了吗,在get方法里,因为不涉及修改map中维护的tabs,所以没有加锁!!!

这样就会造成什么场景呢,在get的时候可能会获取到被其他线程删除了的脏数据,切记切记!!!


有兴趣的小伙伴可以关注公众号【暴走的怪兽君】,常更新Java干货资讯,免费提供大量教程和工具下载。