11 张流程图帮你搞定 Spring Bean 生命周期 (核心)

181 阅读8分钟

在网上已经有跟多Bean的生命周期的博客,但是很多都是基于比较老的版本了,最近把整个流程化成了一个流程图。待会儿使用流程图,说明以及代码的形式来说明整个声明周期的流程。注意因为代码比较多,这里的流程图只画出了大概的流程,具体的可以深入代码。

一、获取Bean

第一阶段获取Bean

这里的流程图的入口在 AbstractBeanFactory类的 doGetBean方法,这里可以配合前面的 getBean方法分析文章进行阅读。主要流程就是

1、 先处理Bean 的名称,因为如果以“&”开头的Bean名称表示获取的是对应的FactoryBean对象;
2、 从缓存中获取单例Bean,有则进一步判断这个Bean是不是在创建中,如果是的就等待创建完毕,否则直接返回这个Bean对象
3、 如果不存在单例Bean缓存,则先进行循环依赖的解析
4、 解析完毕之后先获取父类BeanFactory,获取到了则调用父类的getBean方法,不存在则先合并然后创建Bean

二、创建Bean

2.1 创建Bean之前

在真正创建Bean之前逻辑

这个流程图对应的代码在
AbstractAutowireCapableBeanFactory类的 createBean方法中。

1、 这里会先获取 RootBeanDefinition对象中的Class对象并确保已经关联了要创建的Bean的Class 。
2、 这里会检查3个条件

(1)Bean的属性中的
beforeInstantiationResolved字段是否为true,默认是false。
(2)Bean是原生的Bean
(3)Bean的
hasInstantiationAwareBeanPostProcessors属性为true,这个属性在Spring准备刷新容器钱转杯BeanPostProcessors的时候会设置,如果当前Bean实现了 InstantiationAwareBeanPostProcessor则这个就会是true。

当三个条件都存在的时候,就会调用实现的
InstantiationAwareBeanPostProcessor接口的 postProcessBeforeInstantiation方法,然后获取返回的Bean,如果返回的Bean不是null还会调用实现的 BeanPostProcessor接口的 postProcessAfterInitialization方法,这里用代码说明

protected Object resolveBeforeInstantiation(String beanName, RootBeanDefinition mbd) {        Object bean = null;              //条件1        if (!Boolean.FALSE.equals(mbd.beforeInstantiationResolved)) {          //条件2跟条件3            if (!mbd.isSynthetic() && hasInstantiationAwareBeanPostProcessors()) {                Class<?> targetType = determineTargetType(beanName, mbd);                if (targetType != null) { //调用实现的postProcessBeforeInstantiation方法                    bean = applyBeanPostProcessorsBeforeInstantiation(targetType, beanName);                    if (bean != null) {//调用实现的postProcessAfterInitialization方法                        bean = applyBeanPostProcessorsAfterInitialization(bean, beanName);                    }                }            }                  //不满足2或者3的时候就会设置为false            mbd.beforeInstantiationResolved = (bean != null);        }        return bean;    }

3、 如果上面3个条件其中一个不满足就不会调用实现的方法。默认这里都不会调用的这些 BeanPostProcessors的实现方法。然后继续执行后面的 doCreateBean方法。

2.1 真正的创建Bean,doCreateBean

doCreateBean方法逻辑

这个代码的实现还是在
AbstractAutowireCapableBeanFactory方法中。流程是

1、 先检查 instanceWrapper变量是不是null,这里一般是null,除非当前正在创建的Bean在 factoryBeanInstanceCache中存在这个是保存还没创建完成的FactoryBean的集合。
2、 调用createBeanInstance方法实例化Bean,这个方法在后面会讲解
3、 如果当前 RootBeanDefinition对象还没有调用过实现了的
MergedBeanDefinitionPostProcessor接口的方法,则会进行调用 。
4、 当满足以下三点
(1)是单例Bean
(2)尝试解析bean之间的循环引用
(3)bean目前正在创建中
则会进一步检查是否实现了
SmartInstantiationAwareBeanPostProcessor接口如果实现了则调用是实现的 getEarlyBeanReference方法 5、 调用 populateBean方法进行属性填充,这里后面会讲解 6、 调用 initializeBean方法对Bean进行初始化,这里后面会讲解

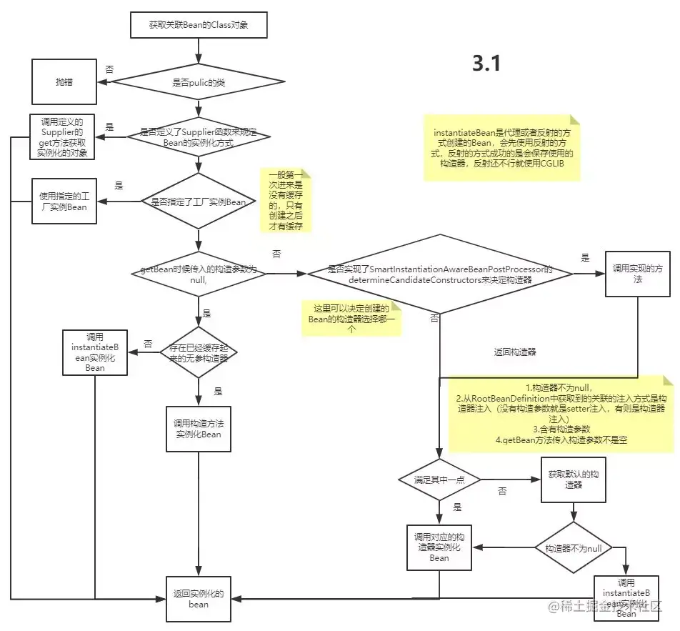
2.1.1 实例化Bean,createBeanInstance

实例化Bean

这里的逻辑稍微有一点复杂,这个流程图已经是简化过后的了。简要根据代码说明一下流程

    protected BeanWrapper createBeanInstance(String beanName, RootBeanDefinition mbd, @Nullable Object[] args) {        //步骤1        Class<?> beanClass = resolveBeanClass(mbd, beanName);        if (beanClass != null && !Modifier.isPublic(beanClass.getModifiers()) && !mbd.isNonPublicAccessAllowed()) {            throw new BeanCreationException(mbd.getResourceDescription(), beanName,                    "Bean class isn't public, and non-public access not allowed: " + beanClass.getName());        }        //步骤2        Supplier<?> instanceSupplier = mbd.getInstanceSupplier();        if (instanceSupplier != null) {            return obtainFromSupplier(instanceSupplier, beanName);        }        //步骤3        if (mbd.getFactoryMethodName() != null) {            return instantiateUsingFactoryMethod(beanName, mbd, args);        }        boolean resolved = false;        boolean autowireNecessary = false;        if (args == null) {            synchronized (mbd.constructorArgumentLock) {                if (mbd.resolvedConstructorOrFactoryMethod != null) {                    resolved = true;                    autowireNecessary = mbd.constructorArgumentsResolved;                }            }        }        //步骤4.1        if (resolved) {                              if (autowireNecessary) {                return autowireConstructor(beanName, mbd, null, null);            }            else {                                       return instantiateBean(beanName, mbd);            }        }          //步骤4.2        Constructor<?>[] ctors = determineConstructorsFromBeanPostProcessors(beanClass, beanName);        if (ctors != null || mbd.getResolvedAutowireMode() == AUTOWIRE_CONSTRUCTOR ||                mbd.hasConstructorArgumentValues() || !ObjectUtils.isEmpty(args)) {            return autowireConstructor(beanName, mbd, ctors, args);        }        //步骤5        ctors = mbd.getPreferredConstructors();        if (ctors != null) {            return autowireConstructor(beanName, mbd, ctors, null);        }                return instantiateBean(beanName, mbd);    }

1、 先检查Class是否已经关联了,并且对应的修饰符是否是public的
2、 如果用户定义了Bean实例化的函数,则调用并返回
3、 如果当前Bean实现了 FactoryBean接口则调用对应的 FactoryBean接口的 getObject方法
4、 根据getBean时候是否传入构造参数进行处理
4.1 如果没有传入构造参数,则检查是否存在已经缓存的无参构造器,有则使用构造器直接创建,没有就会调用 instantiateBean方法先获取实例化的策略默认是
CglibSubclassingInstantiationStrategy,然后实例化Bean。最后返回
4.2 如果传入了构造参数,则会先检查是否实现了
SmartInstantiationAwareBeanPostProcessor接口,如果实现了会调用 determineCandidateConstructors获取返回的候选构造器。
4.3 检查4个条件是否满足一个
(1)构造器不为null,
(2)从RootBeanDefinition中获取到的关联的注入方式是构造器注入(没有构造参数就是setter注入,有则是构造器注入)
(3)含有构造参数
(4)getBean方法传入构造参数不是空

满足其中一个则会调用返回的候选构造器实例化Bean并返回,如果都不满足,则会根据构造参数选则合适的有参构造器然后实例化Bean并返回

5、 如果上面都没有合适的构造器,则直接使用无参构造器创建并返回Bean。

2.1.2 填充Bean,populateBean

填充Bean

这里还是根据代码来说一下流程

    protected void populateBean(String beanName, RootBeanDefinition mbd, @Nullable BeanWrapper bw) {        if (bw == null) {            if (mbd.hasPropertyValues()) {                throw new BeanCreationException(                        mbd.getResourceDescription(), beanName, "Cannot apply property values to null instance");            }            else {                // Skip property population phase for null instance.                return;            }        }        boolean continueWithPropertyPopulation = true;        //步骤1        if (!mbd.isSynthetic() && hasInstantiationAwareBeanPostProcessors()) {            for (BeanPostProcessor bp : getBeanPostProcessors()) {                if (bp instanceof InstantiationAwareBeanPostProcessor) {                    InstantiationAwareBeanPostProcessor ibp = (InstantiationAwareBeanPostProcessor) bp;                    if (!ibp.postProcessAfterInstantiation(bw.getWrappedInstance(), beanName)) {                        continueWithPropertyPopulation = false;                        break;                    }                }            }        }        if (!continueWithPropertyPopulation) {            return;        }//步骤2--------------------        PropertyValues pvs = (mbd.hasPropertyValues() ? mbd.getPropertyValues() : null);        int resolvedAutowireMode = mbd.getResolvedAutowireMode();        if (resolvedAutowireMode == AUTOWIRE_BY_NAME || resolvedAutowireMode == AUTOWIRE_BY_TYPE) {            MutablePropertyValues newPvs = new MutablePropertyValues(pvs);            // Add property values based on autowire by name if applicable.            if (resolvedAutowireMode == AUTOWIRE_BY_NAME) {                autowireByName(beanName, mbd, bw, newPvs);            }            // Add property values based on autowire by type if applicable.            if (resolvedAutowireMode == AUTOWIRE_BY_TYPE) {                autowireByType(beanName, mbd, bw, newPvs);            }            pvs = newPvs;        }        boolean hasInstAwareBpps = hasInstantiationAwareBeanPostProcessors();        boolean needsDepCheck = (mbd.getDependencyCheck() != AbstractBeanDefinition.DEPENDENCY_CHECK_NONE);        PropertyDescriptor[] filteredPds = null;//步骤3        if (hasInstAwareBpps) {            if (pvs == null) {                pvs = mbd.getPropertyValues();            }            for (BeanPostProcessor bp : getBeanPostProcessors()) {                if (bp instanceof InstantiationAwareBeanPostProcessor) {                    InstantiationAwareBeanPostProcessor ibp = (InstantiationAwareBeanPostProcessor) bp;                    PropertyValues pvsToUse = ibp.postProcessProperties(pvs, bw.getWrappedInstance(), beanName);                    if (pvsToUse == null) {                        if (filteredPds == null) {                            filteredPds = filterPropertyDescriptorsForDependencyCheck(bw, mbd.allowCaching);                        }                        pvsToUse = ibp.postProcessPropertyValues(pvs, filteredPds, bw.getWrappedInstance(), beanName);                        if (pvsToUse == null) {                            return;                        }                    }                    pvs = pvsToUse;                }            }        }        if (needsDepCheck) {            if (filteredPds == null) {                filteredPds = filterPropertyDescriptorsForDependencyCheck(bw, mbd.allowCaching);            }            checkDependencies(beanName, mbd, filteredPds, pvs);        }//步骤4        if (pvs != null) {            applyPropertyValues(beanName, mbd, bw, pvs);        }    }

1、 检查当前Bean是否实现了
InstantiationAwareBeanPostProcessor的 postProcessAfterInstantiation方法则调用,并结束Bean的填充。
2、 将按照类型跟按照名称注入的Bean分开,如果注入的Bean还没有实例化的这里会实例化,然后放到 PropertyValues对象中。
3、 如果实现了
InstantiationAwareBeanPostProcessor类的 postProcessProperties则调用这个方法并获取返回值,如果返回值是null,则有可能是实现了过期的 postProcessPropertyValues方法,这里需要进一步调用 postProcessPropertyValues方法
4、 进行参数填充

2.1.3 初始化Bean,initializeBean

初始化Bean

同时这里根据代码跟流程图来说明

1、 如果Bean实现了 BeanNameAware, BeanClassLoaderAware, BeanFactoryAware则调用对应实现的方法 。
2、 Bean不为null并且bean不是合成的,如果实现了 BeanPostProcessor的
postProcessBeforeInitialization则会调用实现的 postProcessBeforeInitialization方法。在 ApplicationContextAwareProcessor类中实现了 postProcessBeforeInitialization方法。而这个类会在Spring刷新容器准备 beanFactory的时候会加进去,这里就会被调用,而调用里面会检查Bean是不是 EnvironmentAware, EmbeddedValueResolverAware, ResourceLoaderAware, ApplicationEventPublisherAware, MessageSourceAware, ApplicationContextAware的实现类。这里就会调用对应的实现方法。代码如下

    protected void prepareBeanFactory(ConfigurableListableBeanFactory beanFactory) {        .......        beanFactory.addBeanPostProcessor(new ApplicationContextAwareProcessor(this));        .......
    public Object postProcessBeforeInitialization(Object bean, String beanName) throws BeansException {        if (!(bean instanceof EnvironmentAware || bean instanceof EmbeddedValueResolverAware ||                bean instanceof ResourceLoaderAware || bean instanceof ApplicationEventPublisherAware ||                bean instanceof MessageSourceAware || bean instanceof ApplicationContextAware)){            return bean;        }        AccessControlContext acc = null;        if (System.getSecurityManager() != null) {            acc = this.applicationContext.getBeanFactory().getAccessControlContext();        }        if (acc != null) {            AccessController.doPrivileged((PrivilegedAction<Object>) () -> {                invokeAwareInterfaces(bean);                return null;            }, acc);        }        else {            invokeAwareInterfaces(bean);        }        return bean;    }

1、 实例化Bean然后,检查是否实现了 InitializingBean的 afterPropertiesSet方法,如果实现了就会调用
2、 Bean不为null并且bean不是合成的,如果实现了 BeanPostProcessor的
postProcessBeforeInitialization则会调用实现的 postProcessAfterInitialization方法。

到此创建Bean 的流程就没了,剩下的就是容器销毁的时候的了 关注工重浩免费获取:头顶假发的程序猿

三、destory方法跟销毁Bean

Bean在创建完毕之后会检查用户是否指定了 destroyMethodName以及是否实现了
DestructionAwareBeanPostProcessor接口的 requiresDestruction方法,如果指定了会记录下来保存在 DisposableBeanAdapter对象中并保存在bean的 disposableBeans属性中。代码在 AbstractBeanFactory的 registerDisposableBeanIfNecessary中

    protected void registerDisposableBeanIfNecessary(String beanName, Object bean, RootBeanDefinition mbd) {          ......                registerDisposableBean(beanName,                        new DisposableBeanAdapter(bean, beanName, mbd, getBeanPostProcessors(), acc));            ......    }
public DisposableBeanAdapter(Object bean, String beanName, RootBeanDefinition beanDefinition,            List<BeanPostProcessor> postProcessors, @Nullable AccessControlContext acc) {          .......        String destroyMethodName = inferDestroyMethodIfNecessary(bean, beanDefinition);        if (destroyMethodName != null && !(this.invokeDisposableBean && "destroy".equals(destroyMethodName)) &&                !beanDefinition.isExternallyManagedDestroyMethod(destroyMethodName)) {            ......            this.destroyMethod = destroyMethod;        }        this.beanPostProcessors = filterPostProcessors(postProcessors, bean);    }

在销毁Bean的时候最后都会调用
AbstractAutowireCapableBeanFactory的 destroyBean方法。

    public void destroyBean(Object existingBean) {        new DisposableBeanAdapter(existingBean, getBeanPostProcessors(), getAccessControlContext()).destroy();    }

这里是创建一个 DisposableBeanAdapter对象,这个对象实现了Runnable接口,在实现的 run方法中会调用实现的 DisposableBean接口的 destroy方法。并且在创建 DisposableBeanAdapter对象的时候会根据传入的bean是否实现了 DisposableBean接口来设置 invokeDisposableBean变量,这个变量表实有没有实现 DisposableBean接口

    public DisposableBeanAdapter(Object bean, List<BeanPostProcessor> postProcessors, AccessControlContext acc) {        Assert.notNull(bean, "Disposable bean must not be null");        this.bean = bean;        this.beanName = bean.getClass().getName();          //根据传入的bean是否实现了`DisposableBean`接口来设置`invokeDisposableBean`变量        this.invokeDisposableBean = (this.bean instanceof DisposableBean);        this.nonPublicAccessAllowed = true;        this.acc = acc;        this.beanPostProcessors = filterPostProcessors(postProcessors, bean);    }    public void destroy() {        ......  //根据invokeDisposableBean决定是否调用destroy方法        if (this.invokeDisposableBean) {            if (logger.isTraceEnabled()) {                logger.trace("Invoking destroy() on bean with name '" + this.beanName + "'");            }            try {                if (System.getSecurityManager() != null) {                    AccessController.doPrivileged((PrivilegedExceptionAction<Object>) () -> {                        ((DisposableBean) this.bean).destroy();                        return null;                    }, this.acc);                }                else {                    ((DisposableBean) this.bean).destroy();                }            }            catch (Throwable ex) {                String msg = "Invocation of destroy method failed on bean with name '" + this.beanName + "'";                if (logger.isDebugEnabled()) {                    logger.warn(msg, ex);                }                else {                    logger.warn(msg + ": " + ex);                }            }        }......    }

四、总结

最后来一个大的流程

实例化前的准备阶段

实例化前

实例化后

初始化前