青训营笔记

39 阅读1分钟

这是我参与「第四届青训营 」笔记创作活动的第四天

今天学习Web标准与前端开发

关于前端开发:起源、架构、变迁

只读时代(1989-2004)

  • 单向发布
  • 静态只读
  • 链接跳转
  • 刷新页面
  • 表格对齐元素
  • CGI

体验时代(2005-2010)

  • 动态交互
  • 社交媒体
  • 用户生成内容
  • 单页引用应用
  • jquery
  • YUI

敏捷时代(2010-2022)

  • 模块化
  • 组件化
  • 转译
  • 打包
  • Reactjs
  • Vuejs

前端应用的领域

To B

To C

To D

前端的浏览器:谷歌、IE、火狐等

服务端web开发:nodeJs、expressJs、koa

image.png

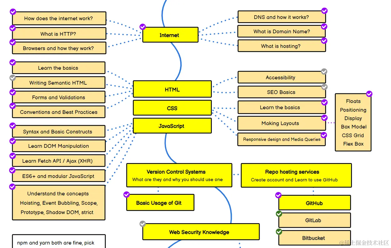
大佬的前端路线学习图:

同学们可以输入以下地址查看

roadmap.sh

image.png

Web标准

image.png

W3C规范的指定流程

image.png