Android的启动流程

173 阅读2分钟

携手创作,共同成长!这是我参与「掘金日新计划 · 8 月更文挑战」的第2天,点击查看活动详情

沉淀、分享、成长,让自己和他人都能有所收获!😄

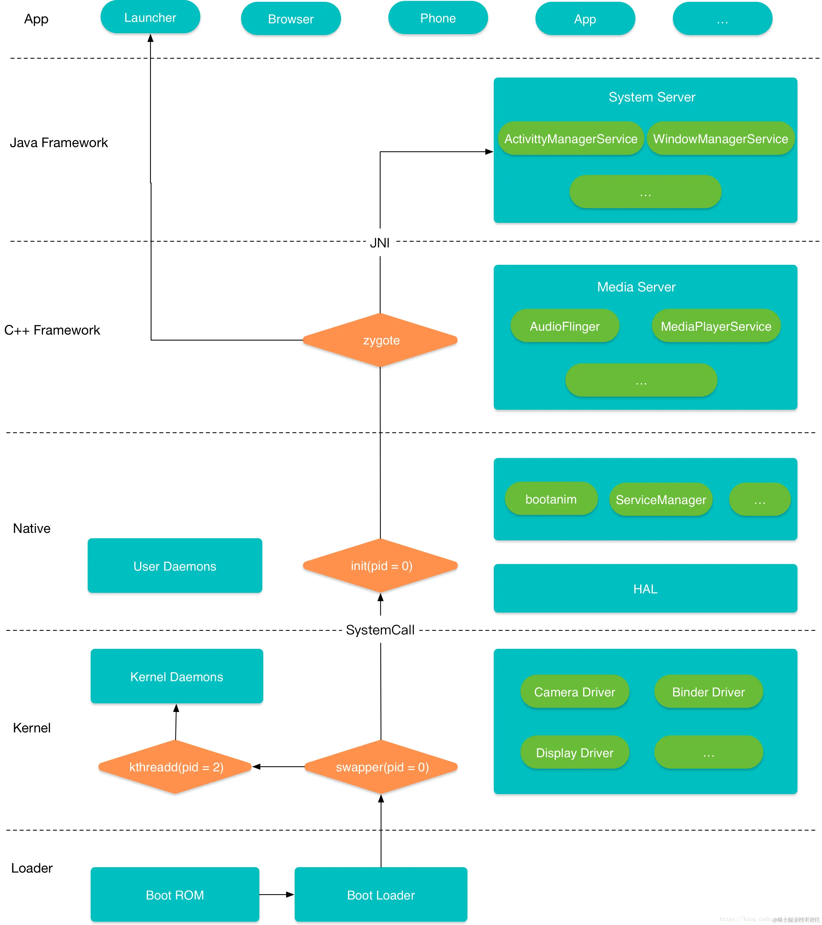
一、Android的启动流程


这里写图片描述

二、Loader层


当手机处于关机状态时,长按电源键开机,引导芯片开始从固化在Boot ROM里的预设代码开始执行,然后加载引导程序Boot Loader到RAM。 Boot Loader被加载到RAM之后开始执行,该程序主要完成检查RAM,初始化硬件参数等功能。

三、Kernel层


引导程序之后进入Android内核层,先启动swapper进程(idle进程),该进程用来初始化进程管理、内存管理、加载Display、Camera Driver、Binder Driver等相关工作。 swapper进程进程之后再启动kthreadd进程,该进程会创建内核工作线程kworkder、软中断线程ksoftirqd、thernal等内核守护进程,kthreadd进程是所有内核进程的鼻祖。

四、Native层


接着会启动init进程,init进程是所有用户进程的鼻祖,它会接着孵化出ueventd、logd、healthd、installd、adbd、lmkd等用户守护进程,启动ServiceManager来管理系统 服务,启动Bootnaim开机动画。 init进程通过解析init.rc文件fork生成Zygote进程,该进程是Android系统第一个Java进程,它是所有Java进程父进程,该进程主要完成了加载ZygoteInit类,注册Zygote Socket 服务套接字;加载虚拟机;预加载Class;预加载Resources。

五、Framework层


init进程接着fork生成Media Server进程,该进程负责启动和管理整个C++ Framwork(包含AudioFlinger、Camera Service等服务)。

Zygote进程接着会fork生成System Server进程,该进程负责启动和管理整个Java Framwork(包含ActivityManagerService、WindowManagerService等服务)。

六、App层


Zygote进程孵化出的第一个应用进程是Launcher进程(桌面),它还会孵化出Browser进程(浏览器)、Phone进程(电话)等。我们每个创建的应用都是一个单独的进程。

通过上述流程的分析,想必读者已经对Android的整个进程模型有了大致的理解。作为一个应用开发者我们往往更为关注Framework层和App层里进程的创建与管理相关原理,我们来 一一分析。