Vue笔记

190 阅读15分钟

Vue基本知识

1.初识Vue

1.想让Vue工作,就必须创建一个Vue实例,且要传入一个配置对象;
2.root容器里的代码依然符合html规范,只不过混入了一些特殊的Vue语法;
3.root容器里的代码被称为【Vue模板】;
4.Vue实例和容器是一一对应的;
5.真实开发中只有一个Vue实例,并且会配合着组件一起使用;
6.{{xxx}}中的xxx要写js表达式,且xxx可以自动读取到data中的所有属性;
7.一旦data中的数据发生改变,那么页面中用到该数据的地方也会自动更新;

注意区分:js表达式 和 js代码(语句)
1.表达式:一个表达式会产生一个值,可以放在任何一个需要值的地方:
    (1). a
    (2). a+b
    (3). demo(1)
    (4). x === y ? 'a' : 'b'

2.js代码(语句)
    (1). if(){}
    (2). for(){}

代码演示

<div id="demo">
        <h1>Hello,{{name.toUpperCase()}},{{address}}</h1>
</div>

<script type="text/javascript" >
        Vue.config.productionTip = false 

        //创建Vue实例
        new Vue({
            el:'#demo', //el用于指定当前Vue实例为哪个容器服务,值通常为css选择器字符串。
            data:{ //data中用于存储数据,数据供el所指定的容器去使用,值我们暂时先写成一个对象。
                    name:'atguigu',
                    address:'北京'
                }
        })

2.模板语法

Vue模板语法有2大类:
1.插值语法:
功能:用于解析标签体内容。
写法:{{xxx}},xxx是js表达式,且可以直接读取到data中的所有属性。
2.指令语法:
功能:用于解析标签(包括:标签属性、标签体内容、绑定事件.....)。
举例:v-bind:href="xxx" 或  简写为 :href="xxx",xxx同样要写js表达式,
且可以直接读取到data中的所有属性。
备注:Vue中有很多的指令,且形式都是:v-????,此处我们只是拿v-bind举个例子。
3.因为data和methods里配置了什么东西,在vm就是什么东西,比如对象就是对象,
函数就是函数,因此使用插值语法插入data和methods里的数据时,如果是简单的属性,
比如:age:18,那么可以在模板里直接使用{{age}},这样页面呈现上来的就是18,
而如果是要使用methods里的函数,那么就要加括号进行调用,这样才能拿到函数里面的数据,
否则呈现在页面的就是一段干巴巴的等待执行的函数代码,当然一般不在data里配函数,
也不会使用插值语法去调用methods里的函数。
4.而在computed里的配置的基本都是有返回值的函数,Vue会把这些返回值放到vm实例上
的某些属性上,属性名与computed里配置的函数名相同,因此使用插值语法插入computed里的配置项时,不用加括号,直接插入配置项的属性名即可,页面就会呈现数据。

代码演示

<div id="root">
    <h1>插值语法</h1>
    <h3>你好,{{school.aaa()}}</h3>
    <hr />
    <h3>???,{{bb()}}</h3>
    <hr />
    <h1>指令语法</h1>
    <a v-bind:href="school.url.toUpperCase()" x="hello">点我去{{school.name}}学习1</a>
    <a :href="school.url" x="hello">点我去{{school.name}}学习2</a>
    <button @click="bb">点我输出</button>
</div>
</body>

<script type="text/javascript">
Vue.config.productionTip = false 

new Vue({
    el: '#root',
    data: {
        name: 'jack',
        school: {
            aaa() {
                return 123
            },
        url: 'http://www.atguigu.com',
    }
},
methods: {
        bb() {
            console.log(456);
            return 456
        }
    },
})

3.数据绑定

Vue中有2种数据绑定的方式:
1.单向绑定(v-bind):数据只能从data流向页面。
2.双向绑定(v-model):数据不仅能从data流向页面,还可以从页面流向data。
备注:
1.双向绑定一般都应用在表单类元素上(如:input、select等)
2.v-model:value 可以简写为 v-model,因为v-model默认收集的就是value值。

4.el和data的两种写法

data与el的2种写法
1.el有2种写法
    (1).new Vue时候配置el属性。
    (2).先创建Vue实例,随后再通过vm.$mount('#root')指定el的值。
2.data2种写法
    (1).对象式
    (2).函数式
如何选择:目前哪种写法都可以,以后学习到组件时,data必须使用函数式,否则会报错。
3.一个重要的原则:
由Vue管理的函数,一定不要写箭头函数,一旦写了箭头函数,this就不再是Vue实例了。

5.Vue中的MVVM模型

MVVM模型
1. M:模型(Model) :data中的数据
2. V:视图(View) :模板代码
3. VM:视图模型(ViewModel):Vue实例
观察发现:
1.data中所有的属性,最后都出现在了vm身上。
2.vm身上所有的属性 及 Vue原型上所有属性,在Vue模板中都可以直接使用。

代码演示

<div id="root">
        <h1>学校名称:{{name}}</h1>
        <h1>学校地址:{{address}}</h1>
        <!-- <h1>测试一下1:{{1+1}}</h1>
        <h1>测试一下2:{{$options}}</h1>
        <h1>测试一下3:{{$emit}}</h1>
        <h1>测试一下4:{{_c}}</h1> -->
</div>
</body>
	<script type="text/javascript">
            Vue.config.productionTip = false
            const vm = new Vue({
                el:'#root',
                data:{
                    name:'尚硅谷',
                    address:'北京',
                }
            })
            console.log(vm)
    </script>

6.数据代理

6.1Object.defineProperty方法回顾

<script type="text/javascript">
        let number = 18
        let person = {
                name: '张三',
                sex: '男',
        }

        Object.defineProperty(person, 'age', {
            // value: 18,
            // enumerable:true, //控制属性是否可以枚举,默认值是false
            // writable: true, //控制属性是否可以被修改,默认值是false
            // configurable: true, //控制属性是否可以被删除,默认值是false
            //当有人读取person的age属性时,get函数(getter)就会被调用,且返回值就是age的值
            get() {
                    console.log('有人读取age属性了')
                    return number
            },

            // //当有人修改person的age属性时,set函数(setter)就会被调用,且会收到修改的具体值
            set(value) {
                    console.log('有人修改了age属性,且值是', value)
                    number = value
            }

        })
</script>

6.2何为数据代理

数据代理:通过一个对象代理对另一个对象中属性的操作(读/写)

代码演示:

<script type="text/javascript">
    let obj = {
        name: '尚硅谷',
        address: 'hfkjy'
    }
    let obj2 = {
        y: 200
    }

    Object.defineProperty(obj2, 'name', {
        /*!!!!!!!!!!!!!!!!!!!!!!!!!!
        在使用Object.defineProperty() 定义对象属性的时候,
        如果设置了 set 或 get, 就不能设置 writable 和 value 中的任何一个,否则就会报错
        */
        //只要obj2.name被读取,get就会被调用
        // enumerable: true, //控制属性是否可以枚举,默认值是false
        // writable: true, //控制属性是否可以被修改,默认值是false
        configurable: true, //控制属性是否可以被删除,默认值是false
        get() {
            return obj.name
        },

        //只要obj2.x被修改,set就会被调用,且value就是修改后的值
        set(value) {
            obj.name = value
        }
    })

    Object.defineProperty(obj2, 'address', {
        // enumerable: true, //控制属性是否可以枚举,默认值是false
        // writable: true, //控制属性是否可以被修改,默认值是false
        configurable: true, //控制属性是否可以被删除,默认值是false
        //只要obj2.x被读取,get就会被调用
        get() {
            return obj.address
        },

        //只要obj2.x被修改,set就会被调用,且value就是修改后的值
        set(value) {
            obj.address = value
        }
    })
</script>

6.3 Vue中的数据代理

1.Vue中的数据代理:
通过vm对象来代理data对象中属性的操作(读/写)
2.Vue中数据代理的好处:
更加方便的操作data中的数据
3.基本原理:
通过Object.defineProperty()把data对象中所有属性添加到vm上。
为每一个添加到vm上的属性,都指定一个getter/setter。
在getter/setter内部去操作(读/写)data中对应的属性。

代码演示:

<div id="root">
        <h2>学校名称:{{name}}</h2>
        <h2>学校地址:{{address}}</h2>
</div>

<script type="text/javascript">
    Vue.config.productionTip = false 

    const vm = new Vue({
        el:'#root',
        data:{
            name:'尚硅谷',
            address:'宏福科技园'
        }
    })
</script>

7.事件的基本使用

7.1事件的基本使用:

1.使用v-on:xxx 或 @xxx 绑定事件,其中xxx是事件名;
2.事件的回调需要配置在methods对象中,最终会在vm上;
3.methods中配置的函数,不要用箭头函数!否则this就不是vm了;
4.methods中配置的函数,都是被Vue所管理的函数,this的指向是vm 或 组件实例对象;
5.@click="demo"@click="demo($event)" 效果一致,但后者可以传参;

代码演示:

<div id="root">
        <h2>欢迎来到{{name}}学习</h2>
        <!-- <button v-on:click="showInfo">点我提示信息</button> -->
        <button @click="showInfo1">点我提示信息1(不传参)</button>
        <button @click="showInfo2($event,66)">点我提示信息2(传参)</button>
</div>

<script type="text/javascript">
    Vue.config.productionTip = false 

    const vm = new Vue({
        el: '#root',
        data: {
            name: '尚硅谷',
        },
        methods: {
                showInfo1(event) {
                // console.log(event.target.innerText)
                // console.log(this) //此处的this是vm
                alert('同学你好!')
            },
                showInfo2(event, number) {
                    console.log(event, number)
                    // console.log(event.target.innerText)
                    // console.log(this) //此处的this是vm
                    alert('同学你好!!')
            }
        }
    })
</script>

7.2 Vue中的事件修饰符

1.prevent:阻止默认事件(常用);
2.stop:阻止事件冒泡(常用);
3.once:事件只触发一次(常用);
4.capture:使用事件的捕获模式;
5.self:只有event.target是当前操作的元素时才触发事件;
6.passive:事件的默认行为立即执行,无需等待事件回调执行完毕;

代码演示:

<div id="root">
    <h2>欢迎来到{{name}}学习</h2>
    <!-- 阻止默认事件(常用) -->
    <a href="http://www.atguigu.com" @click.prevent="showInfo">点我提示信息</a>

    <!-- 阻止事件冒泡(常用) -->
    <div class="demo1" @click="showInfo">
        <button @click.stop="showInfo">点我提示信息</button>
        <!-- 修饰符可以连续写 -->
        <!-- <a href="http://www.atguigu.com" @click.prevent.stop="showInfo">点我提示信息</a> -->
    </div>

    <!-- 事件只触发一次(常用) -->
    <button @click.once="showInfo">点我提示信息</button>

    <!-- 使用事件的捕获模式 -->
    <div class="box1" @click.capture="showMsg(1)">
            div1
            <div class="box2" @click="showMsg(2)">
                    div2
            </div>
    </div>

    <!-- 只有event.target是当前操作的元素时才触发事件; -->
    <div class="demo1" @click.self="showInfo">
            <button @click="showInfo">点我提示信息</button>
    </div>

    <!-- 事件的默认行为立即执行,无需等待事件回调执行完毕; -->
    <ul @wheel.passive="demo" class="list">
            <li>1</li>
            <li>2</li>
            <li>3</li>
            <li>4</li>
    </ul>
</div>
</body>

<script type="text/javascript">
    Vue.config.productionTip = false 
    new Vue({
        el: '#root',
        data: {
            name: '尚硅谷'
        },
        methods: {
                showInfo(e) {
                    alert('同学你好!')
                },
                showMsg(msg) {
                    console.log(msg)
                },
                demo() {
                    for (let i = 0; i < 100000; i++) {
                        console.log('#')
                }
                console.log('累坏了')
            }
        }
    })
</script>

7.3 键盘事件

Vue中常用的按键别名:
    回车 => enter
    删除 => delete (捕获“删除”和“退格”键)
    退出 => esc
    空格 => space
    换行 => tab (特殊,必须配合keydown去使用)
    上 => up
    下 => down
    左 => left
    右 => right
2.Vue未提供别名的按键,可以使用按键原始的key值去绑定,但注意要转为kebab-case(短横线命名)
3.系统修饰键(用法特殊):ctrl、alt、shift、meta
    (1).配合keyup使用:按下修饰键的同时,再按下其他键,随后释放其他键,事件才被触发。
    (2).配合keydown使用:正常触发事件。
4.也可以使用keyCode去指定具体的按键(不推荐)
5.Vue.config.keyCodes.自定义键名 = 键码,可以去定制按键别名

代码演示:

<div id="root">
    <h2>欢迎来到{{name}}学习</h2>
    <input type="text" placeholder="按下回车提示输入" @keydown.huiche="showInfo">
</div>

<script type="text/javascript">
Vue.config.productionTip = false 
Vue.config.keyCodes.huiche = 13 //定义了一个别名按键

new Vue({
    el:'#root',
    data:{
        name:'尚硅谷'
    },
    methods: {
        showInfo(e){
            // console.log(e.key,e.keyCode)
            console.log(e.target.value)
        }
    },
})
</script>

8.计算属性

计算属性:
1.定义:要用的属性不存在,要通过已有属性计算得来。
2.原理:底层借助了Objcet.defineproperty方法提供的getter和setter。
3.get函数什么时候执行?
    (1).初次读取时会执行一次。
    (2).当依赖的数据发生改变时会被再次调用。
4.优势:与methods实现相比,内部有缓存机制(复用),效率更高,调试方便。
5.备注:
(1).计算属性最终会出现在vm上,直接读取使用即可。
(2).如果计算属性要被修改,那必须写set函数去响应修改,且set中要引起计算时依赖的数据发生改变。

代码演示:

<div id="root">
        姓:<input type="text" v-model="firstName"> <br /><br />
        名:<input type="text" v-model="lastName"> <br /><br />
        测试:<input type="text" v-model="x"> <br /><br />
        全名:<span>{{fullName}}</span> <br /><br />
        <!-- 全名:<span>{{fullName}}</span> <br/><br/>
                全名:<span>{{fullName}}</span> <br/><br/>
                全名:<span>{{fullName}}</span> -->
</div>

<script type="text/javascript">
Vue.config.productionTip = false 
const vm = new Vue({
    el: '#root',
    data: {
            firstName: '张',
            lastName: '三',
            x: '你好'
    },
    methods: {
            demo() {

            }
    },
    computed: {
            fullName: {
                //get有什么作用?当有人读取fullName时,get就会被调用,且返回值就作为fullName的值
                //get什么时候调用?1.初次读取fullName时。2.所依赖的数据发生变化时。
                get() {
                    console.log('get被调用了')
                    // console.log(this) //此处的this是vm
                    return this.firstName + '-' + this.lastName
                },
                //set什么时候调用? 当fullName被修改时。
                set(value) {
                    console.log('set', value)
                    const arr = value.split('-')
                    this.firstName = arr[0]
                    this.lastName = arr[1]
                }
            }
            //计算属性简写
            fullName(){
                console.log('get被调用了')
                return this.firstName + '-' + this.lastName
            }
    }
})
</script>

9.监视属性

computed和watch之间的区别:
    1.computed能完成的功能,watch都可以完成。
    2.watch能完成的功能,computed不一定能完成,例如:watch可以进行异步操作。
两个重要的小原则:
    1.所被Vue管理的函数,最好写成普通函数,这样this的指向才是vm 或 组件实例对象。
    2.所有不被Vue所管理的函数(定时器的回调函数、ajax的回调函数等、Promise的回调函数),最好写成箭头函数,
这样this的指向才是vm 或 组件实例对象。

代码演示:

<div id="root">
        <h2>今天天气很{{info}}</h2>
        <button @click="changeWeather">切换天气</button>
</div>
<script type="text/javascript">
        Vue.config.productionTip = false

        const vm = new Vue({
                el:'#root',
                data:{
                        isHot:true,
                },
                computed:{
                        info(){
                                return this.isHot ? '炎热' : '凉爽'
                        }
                },
                methods: {
                        changeWeather(){
                                this.isHot = !this.isHot
                        }
                },
                watch:{
                        //正常写法
                        /* isHot:{
                                // immediate:true, //初始化时让handler调用一下
                                // deep:true,//深度监视
                                handler(newValue,oldValue){
                                        console.log('isHot被修改了',newValue,oldValue)
                                }
                        }, */
                        //简写
                        /* isHot(newValue,oldValue){
                                console.log('isHot被修改了',newValue,oldValue,this)
                        } */
                }
        })

        //正常写法
        /* vm.$watch('isHot',{
                immediate:true, //初始化时让handler调用一下
                deep:true,//深度监视
                handler(newValue,oldValue){
                        console.log('isHot被修改了',newValue,oldValue)
                }
        }) */

        //简写
        /* vm.$watch('isHot',(newValue,oldValue)=>{
                console.log('isHot被修改了',newValue,oldValue,this)
        }) */

</script>

10.绑定样式

绑定样式:
1. class样式
写法:class="xxx" xxx可以是字符串、对象、数组。
字符串写法适用于:类名不确定,要动态获取。
对象写法适用于:要绑定多个样式,个数不确定,名字也不确定。
数组写法适用于:要绑定多个样式,个数确定,名字也确定,但不确定用不用。
2. style样式
:style="{fontSize: xxx}"其中xxx是动态值。
:style="[a,b]"其中a、b是样式对象。

代码演示:

<head>
<meta charset="UTF-8" />
<title>绑定样式</title>
<style>
.basic{
        width: 400px;
        height: 100px;
        border: 1px solid black;
}

.happy{
        border: 4px solid red;;
        background-color: rgba(255, 255, 0, 0.644);
        background: linear-gradient(30deg,yellow,pink,orange,yellow);
}
.sad{
        border: 4px dashed rgb(2, 197, 2);
        background-color: gray;
}
.normal{
        background-color: skyblue;
}

.atguigu1{
        background-color: yellowgreen;
}
.atguigu2{
        font-size: 30px;
        text-shadow:2px 2px 10px red;
}
.atguigu3{
        border-radius: 20px;
}
</style>
<script type="text/javascript" src="../js/vue.js"></script>
</head>
<body>

<!-- 准备好一个容器-->
<div id="root">
<!-- 绑定class样式--字符串写法,适用于:样式的类名不确定,需要动态指定 -->
<div class="basic" :class="mood" @click="changeMood">{{name}}</div> <br/><br/>

<!-- 绑定class样式--数组写法,适用于:要绑定的样式个数不确定、名字也不确定 -->
<div class="basic" :class="classArr">{{name}}</div> <br/><br/>

<!-- 绑定class样式--对象写法,适用于:要绑定的样式个数确定、名字也确定,但要动态决定用不用 -->
<div class="basic" :class="classObj">{{name}}</div> <br/><br/>

<!-- 绑定style样式--对象写法 -->
<div class="basic" :style="styleObj">{{name}}</div> <br/><br/>
<!-- 绑定style样式--数组写法 -->
<div class="basic" :style="styleArr">{{name}}</div>
</div>
</body>

<script type="text/javascript">
Vue.config.productionTip = false

const vm = new Vue({
el:'#root',
data:{
        name:'尚硅谷',
        mood:'normal',
        classArr:['atguigu1','atguigu2','atguigu3'],
        classObj:{
                atguigu1:false,
                atguigu2:false,
        },
        styleObj:{
                fontSize: '40px',
                color:'red',
        },
        styleObj2:{
                backgroundColor:'orange'
        },
        styleArr:[
                {
                        fontSize: '40px',
                        color:'blue',
                },
                {
                        backgroundColor:'gray'
                }
        ]
},
methods: {
        changeMood(){
                const arr = ['happy','sad','normal']
                const index = Math.floor(Math.random()*3)
                this.mood = arr[index]
        }
    },
})
</script>

11.条件渲染

1.v-if
写法:
    (1).v-if="表达式" 
    (2).v-else-if="表达式"
    (3).v-else="表达式"
适用于:切换频率较低的场景。
特点:不展示的DOM元素直接被移除。
注意:v-if可以和:v-else-if、v-else一起使用,但要求结构不能被“打断”。
2.v-show
    写法:v-show="表达式"
    适用于:切换频率较高的场景。
    特点:不展示的DOM元素未被移除,仅仅是使用样式隐藏掉
3.备注:使用v-if的时,元素可能无法获取到,而使用v-show一定可以获取到。

代码演示:

<div id="root">
    <h2>当前的n值是:{{n}}</h2>
    <button @click="n++">点我n+1</button>
    <!-- 使用v-show做条件渲染 -->
    <!-- <h2 v-show="false">欢迎来到{{name}}</h2> -->
    <!-- <h2 v-show="1 === 1">欢迎来到{{name}}</h2> -->

    <!-- 使用v-if做条件渲染 -->
    <!-- <h2 v-if="false">欢迎来到{{name}}</h2> -->
    <!-- <h2 v-if="1 === 1">欢迎来到{{name}}</h2> -->

    <!-- v-else和v-else-if -->
    <!-- <div v-if="n === 1">Angular</div>
    <div v-else-if="n === 2">React</div>
    <div v-else-if="n === 3">Vue</div>
    <div v-else>哈哈</div> -->

    <!-- v-if与template的配合使用 -->
    <template v-if="n === 1">
            <h2>你好</h2>
            <h2>尚硅谷</h2>
            <h2>北京</h2>
    </template>

</div>

<script type="text/javascript">
Vue.config.productionTip = false

const vm = new Vue({
    el:'#root',
    data:{
            name:'尚硅谷',
            n:0
    }
})
</script>

12.列表渲染

12.1 基本列表

v-for指令:
1.用于展示列表数据
2.语法:v-for="(item, index) in xxx" :key="yyy"
3.可遍历:数组、对象、字符串(用的很少)、指定次数(用的很少)

代码演示:

<div id="root">
<!-- 遍历数组 -->
<h2>人员列表(遍历数组)</h2>
<ul>
        <li v-for="(p,index) of persons" :key="index">
                {{p.name}}-{{p.age}}
        </li>
</ul>

<!-- 遍历对象 -->
<h2>汽车信息(遍历对象)</h2>
<ul>
        <li v-for="(value,k) of car" :key="k">
                {{k}}-{{value}}
        </li>
</ul>

<!-- 遍历字符串 -->
<h2>测试遍历字符串(用得少)</h2>
<ul>
        <li v-for="(char,index) of str" :key="index">
                {{char}}-{{index}}
        </li>
</ul>

<!-- 遍历指定次数 -->
<h2>测试遍历指定次数(用得少)</h2>
<ul>
        <li v-for="(number,index) of 5" :key="index">
                {{index}}-{{number}}
        </li>
</ul>
</div>

<script type="text/javascript">
Vue.config.productionTip = false

new Vue({
        el:'#root',
        data:{
                persons:[
                        {id:'001',name:'张三',age:18},
                        {id:'002',name:'李四',age:19},
                        {id:'003',name:'王五',age:20}
                ],
                car:{
                        name:'奥迪A8',
                        price:'70万',
                        color:'黑色'
                },
                str:'hello'
        }
})
</script>

12.2 key的原理

面试题:react、vue中的key有什么作用?(key的内部原理)	
1. 虚拟DOM中key的作用:
    key是虚拟DOM对象的标识,当数据发生变化时,Vue会根据【新数据】生成【新的虚拟DOM】, 
    随后Vue进行【新虚拟DOM】与【旧虚拟DOM】的差异比较,比较规则如下:

2.对比规则:
(1).旧虚拟DOM中找到了与新虚拟DOM相同的key:
    ①.若虚拟DOM中内容没变, 直接使用之前的真实DOM!
    ②.若虚拟DOM中内容变了, 则生成新的真实DOM,随后替换掉页面中之前的真实DOM。

(2).旧虚拟DOM中未找到与新虚拟DOM相同的key
    创建新的真实DOM,随后渲染到到页面。

3. 用index作为key可能会引发的问题:
    1. 若对数据进行:逆序添加、逆序删除等破坏顺序操作:
    会产生没有必要的真实DOM更新 ==> 界面效果没问题, 但效率低。

2. 如果结构中还包含输入类的DOM:
    会产生错误DOM更新 ==> 界面有问题。

4. 开发中如何选择key?:
    1.最好使用每条数据的唯一标识作为key, 比如id、手机号、身份证号、学号等唯一值。
    2.如果不存在对数据的逆序添加、逆序删除等破坏顺序操作,仅用于渲染列表用于展示,
    使用index作为key是没有问题的。

代码演示:

<div id="root">
    <!-- 遍历数组 -->
    <h2>人员列表(遍历数组)</h2>
    <button @click.once="add">添加一个老刘</button>
    <ul>
            <li v-for="(p,index) of persons" :key="index">
                    {{p.name}}-{{p.age}}
                    <input type="text">
            </li>
    </ul>
</div>

<script type="text/javascript">
    Vue.config.productionTip = false

    new Vue({
            el:'#root',
            data:{
                    persons:[
                            {id:'001',name:'张三',age:18},
                            {id:'002',name:'李四',age:19},
                            {id:'003',name:'王五',age:20}
                    ]
            },
            methods: {
                    add(){
                            const p = {id:'004',name:'老刘',age:40}
                            this.persons.unshift(p)
                    }
            }, 
    })
</script>

12.3 列表过滤

<div id="root">
    <h2>人员列表</h2>
    <input type="text" placeholder="请输入名字" v-model="keyWord">
    <ul>
            <li v-for="(p,index) of filPerons" :key="index">
                    {{p.name}}-{{p.age}}-{{p.sex}}
            </li>
    </ul>
</div>

<script type="text/javascript">
    Vue.config.productionTip = false

    //用watch实现
    //#region 
    new Vue({
            el: '#root',
            data: {
                    keyWord: '',
                    persons: [{
                                    id: '001',
                                    name: '马冬梅',
                                    age: 19,
                                    sex: '女'
                            },
                            {
                                    id: '002',
                                    name: '周冬雨',
                                    age: 20,
                                    sex: '女'
                            },
                            {
                                    id: '003',
                                    name: '周杰伦',
                                    age: 21,
                                    sex: '男'
                            },
                            {
                                    id: '004',
                                    name: '温兆伦',
                                    age: 22,
                                    sex: '男'
                            }
                    ],
                    filPerons: []
            },
            watch: {
                    keyWord: {
                            immediate: true,
                            handler(val) {
                                    this.filPerons = this.persons.filter((p) => {
                                            return p.name.indexOf(val) !== -1
                                            //如果结果返回结果为true,那么就把符合条件的放到新数组filPerons里
                                    })
                            }
                    }
            }
    })
    //#endregion

    //用computed实现
    // new Vue({
    // 	el:'#root',
    // 	data:{
    // 		keyWord:'',
    // 		persons:[
    // 			{id:'001',name:'马冬梅',age:19,sex:'女'},
    // 			{id:'002',name:'周冬雨',age:20,sex:'女'},
    // 			{id:'003',name:'周杰伦',age:21,sex:'男'},
    // 			{id:'004',name:'温兆伦',age:22,sex:'男'}
    // 		]
    // 	},
    // 	computed:{
    // 		filPerons(){
    // 			return this.persons.filter((p)=>{
    // 				return p.name.indexOf(this.keyWord) !== -1
    // 			})
    // 		}
    // 	}
    // }) 
</script>

12.4 列表排序

<div id="root">
<h2>人员列表</h2>
<input type="text" placeholder="请输入名字" v-model="keyWord">
<button @click="sortType = 2">年龄升序</button>
<button @click="sortType = 1">年龄降序</button>
<button @click="sortType = 0">原顺序</button>
<ul>
        <li v-for="(p,index) of filPerons" :key="p.id">
                {{p.name}}-{{p.age}}-{{p.sex}}
                <input type="text">
        </li>
</ul>
</div>

<script type="text/javascript">
Vue.config.productionTip = false

new Vue({
        el:'#root',
        data:{
            keyWord:'',
            sortType:0, //0原顺序 1降序 2升序
            persons:[
                    {id:'001',name:'马冬梅',age:30,sex:'女'},
                    {id:'002',name:'周冬雨',age:31,sex:'女'},
                    {id:'003',name:'周杰伦',age:18,sex:'男'},
                    {id:'004',name:'温兆伦',age:19,sex:'男'}
            ]
        },
        computed:{
            filPerons(){
                const arr = this.persons.filter((p)=>{
                        return p.name.indexOf(this.keyWord) !== -1
                })
                //判断一下是否需要排序
                if(this.sortType){
                        arr.sort((p1,p2)=>{
                            return this.sortType === 1 ? p2.age-p1.age : p1.age-p2.age
                        })
                }
                return arr
            }
    }
}) 

</script>

12.5 更新时的一个问题

 // this.persons[0].name = '马老师' //奏效
// this.persons[0].age = 50 //奏效
// this.persons[0].sex = '男' //奏效
// this.persons[0] = {id:'001',name:'马老师',age:50,sex:'男'} //不奏效
<div id="root">
    <h2>人员列表</h2>
    <button @click="updateMei">更新马冬梅的信息</button>
    <ul>
            <li v-for="(p,index) of persons" :key="p.id">
                    {{p.name}}-{{p.age}}-{{p.sex}}
            </li>
    </ul>
</div>

<script type="text/javascript">
    Vue.config.productionTip = false

    const vm = new Vue({
        el:'#root',
        data:{
                persons:[
                        {id:'001',name:'马冬梅',age:30,sex:'女'},
                        {id:'002',name:'周冬雨',age:31,sex:'女'},
                        {id:'003',name:'周杰伦',age:18,sex:'男'},
                        {id:'004',name:'温兆伦',age:19,sex:'男'}
                ]
        },
        methods: {
                updateMei(){
                        // this.persons[0].name = '马老师' //奏效
                        // this.persons[0].age = 50 //奏效
                        // this.persons[0].sex = '男' //奏效
                        // this.persons[0] = {id:'001',name:'马老师',age:50,sex:'男'} //不奏效
                        this.persons.splice(0,1,{id:'001',name:'马老师',age:50,sex:'男'})
                }
        }
    }) 
</script>

12.6 Vue监测数据改变的原理

<body>
<!-- 准备好一个容器-->
<div id="root">
        <h2>学校名称:{{name}}</h2>
        <h2>学校地址:{{address}}</h2>
</div>

<script type="text/javascript">
Vue.config.productionTip = false

const vm = new Vue({
        el:'#root',
        data:{
                name:'尚硅谷',
                address:'北京',
                student:{
                        name:'tom',
                        age:{
                                rAge:40,
                                sAge:29,
                        },
                        friends:[
                                {name:'jerry',age:35}
                        ]
                }
        }
})
</script>

12.7 模拟一个数据监测

<body>
<script type="text/javascript">
let data = {
        name: '尚硅谷',
        address: '北京',
}
// let vm = {};
// const arr = Object.keys(data)
// console.log(arr);
// arr.forEach((k) => {
// 	Object.defineProperty(vm, k, {
// 		get() {
// 			// console.log('get调用了');
// 			return data[k]
// 		},
// 		set(val) {
// 			// console.log(`${k}被改了,我要去解析模板,生成虚拟DOM.....我要开始忙了`)
// 			data[k] = val
// 		}
// 	})
// })
// console.log(vm);
//创建一个监视的实例对象,用于监视data中属性的变化
const obs = new Observer(data)
console.log(obs)

//准备一个vm实例对象
let vm = {}
vm._data = data = obs

function Observer(obj) {
        //汇总对象中所有的属性形成一个数组
        const keys = Object.keys(obj)
        //遍历
        keys.forEach((k) => {
                Object.defineProperty(this, k, {
                        get() {
                                // console.log('get调用了');
                                return obj[k]
                        },
                        set(val) {
                                // console.log(`${k}被改了,我要去解析模板,生成虚拟DOM.....我要开始忙了`)
                                obj[k] = val
                        }
                })
        })
}
</script>

12.8 Vue.set的使用

<body>
<!-- 准备好一个容器-->
<div id="root">
        <h1>学校信息</h1>
        <h2>学校名称:{{school.name}}</h2>
        <h2>学校地址:{{school.address}}</h2>
        <h2>校长是:{{school.leader}}</h2>
        <hr/>
        <h1>学生信息</h1>
        <button @click="addSex">添加一个性别属性,默认值是男</button>
        <h2>姓名:{{student.name}}</h2>
        <h2 v-if="student.sex">性别:{{student.sex}}</h2>
        <h2>年龄:真实{{student.age.rAge}},对外{{student.age.sAge}}</h2>
        <h2>朋友们</h2>
        <ul>
                <li v-for="(f,index) in student.friends" :key="index">
                        {{f.name}}--{{f.age}}
                </li>
        </ul>
</div>

<script type="text/javascript">
Vue.config.productionTip = false 

const vm = new Vue({
        el:'#root',
        data:{
                school:{
                        name:'尚硅谷',
                        address:'北京',
                },
                student:{
                        name:'tom',
                        age:{
                                rAge:40,
                                sAge:29,
                        },
                        friends:[
                                {name:'jerry',age:35},
                                {name:'tony',age:36}
                        ]
                }
        },
        methods: {
                addSex(){
                        // Vue.set(this.student,'sex','男')
                        this.$set(this.student,'sex','男')
                }
        }
})
</script>

12.9 Vue监测数据改变的原理_数组

<body>
<!-- 准备好一个容器-->
<div id="root">
        <h1>学校信息</h1>
        <h2>学校名称:{{school.name}}</h2>
        <h2>学校地址:{{school.address}}</h2>
        <h2>校长是:{{school.leader}}</h2>
        <hr/>
        <h1>学生信息</h1>
        <button @click="addSex">添加一个性别属性,默认值是男</button>
        <h2>姓名:{{student.name}}</h2>
        <h2 v-if="student.sex">性别:{{student.sex}}</h2>
        <h2>年龄:真实{{student.age.rAge}},对外{{student.age.sAge}}</h2>
        <h2>爱好</h2>
        <ul>
                <li v-for="(h,index) in student.hobby" :key="index">
                        {{h}}
                </li>
        </ul>
        <h2>朋友们</h2>
        <ul>
                <li v-for="(f,index) in student.friends" :key="index">
                        {{f.name}}--{{f.age}}
                </li>
        </ul>
</div>

<script type="text/javascript">
Vue.config.productionTip = false

const vm = new Vue({
        el:'#root',
        data:{
                school:{
                        name:'尚硅谷',
                        address:'北京',
                },
                student:{
                        name:'tom',
                        age:{
                                rAge:40,
                                sAge:29,
                        },
                        hobby:['抽烟','喝酒','烫头'],
                        friends:[
                                {name:'jerry',age:35},
                                {name:'tony',age:36}
                        ]
                }
        },
        methods: {
                addSex(){
                        // Vue.set(this.student,'sex','男')
                        this.$set(this.student,'sex','男')
                }
        }
})
</script>

12.10 总结Vue的数据监测

Vue监视数据的原理:
1. vue会监视data中所有层次的数据。
2. 如何监测对象中的数据?
通过setter实现监视,且要在new Vue时就传入要监测的数据。
(1).对象中后追加的属性,Vue默认不做响应式处理
(2).如需给后添加的属性做响应式,请使用如下API:
    Vue.set(target,propertyName/index,value) 或 
    vm.$set(target,propertyName/index,value)
3. 如何监测数组中的数据?
通过包裹数组更新元素的方法实现,本质就是做了两件事:
(1).调用原生对应的方法对数组进行更新。
(2).重新解析模板,进而更新页面。
4.在Vue修改数组中的某个元素一定要用如下方法:
1.使用这些API:push()、pop()、shift()、unshift()、splice()、sort()、reverse()
2.Vue.set() 或 vm.$set()
特别注意:Vue.set() 和 vm.$set() 不能给vm 或 vm的根数据对象 添加属性!!!

代码演示:

<div id="root">
    <h1>学生信息</h1>
    <button @click="student.age++">年龄+1岁</button> <br/>
    <button @click="addSex">添加性别属性,默认值:男</button> <br/>
    <button @click="student.sex = '未知' ">修改性别</button> <br/>
    <button @click="addFriend">在列表首位添加一个朋友</button> <br/>
    <button @click="updateFirstFriendName">修改第一个朋友的名字为:张三</button> <br/>
    <button @click="addHobby">添加一个爱好</button> <br/>
    <button @click="updateHobby">修改第一个爱好为:开车</button> <br/>
    <button @click="removeSmoke">过滤掉爱好中的抽烟</button> <br/>
    <h3>姓名:{{student.name}}</h3>
    <h3>年龄:{{student.age}}</h3>
    <h3 v-if="student.sex">性别:{{student.sex}}</h3>
    <h3>爱好:</h3>
    <ul>
            <li v-for="(h,index) in student.hobby" :key="index">
                    {{h}}
            </li>
    </ul>
    <h3>朋友们:</h3>
    <ul>
            <li v-for="(f,index) in student.friends" :key="index">
                    {{f.name}}--{{f.age}}
            </li>
    </ul>
</div>

<script type="text/javascript">
Vue.config.productionTip = false

const vm = new Vue({
    el:'#root',
    data:{
            student:{
                    name:'tom',
                    age:18,
                    hobby:['抽烟','喝酒','烫头'],
                    friends:[
                            {name:'jerry',age:35},
                            {name:'tony',age:36}
                    ]
            }
    },
    methods: {
            addSex(){
                    // Vue.set(this.student,'sex','男')
                    this.$set(this.student,'sex','男')
            },
            addFriend(){
                    this.student.friends.unshift({name:'jack',age:70})
            },
            updateFirstFriendName(){
                    this.student.friends[0].name = '张三'
            },
            addHobby(){
                    this.student.hobby.push('学习')
            },
            updateHobby(){
                    // this.student.hobby.splice(0,1,'开车')
                    // Vue.set(this.student.hobby,0,'开车')
                    this.$set(this.student.hobby,0,'开车')
            },
            removeSmoke(){
                    this.student.hobby = this.student.hobby.filter((h)=>{
                            return h !== '抽烟'
                    })
            }
    }
})
</script>

13.收集表单数据

收集表单数据:
若:<input type="text"/>,则v-model收集的是value值,用户输入的就是value值。
若:<input type="radio"/>,则v-model收集的是value值,且要给标签配置value值。
若:<input type="checkbox"/>
1.没有配置input的value属性,那么收集的就是checked(勾选 or 未勾选,是布尔值)
2.配置input的value属性:
(1)v-model的初始值是非数组,那么收集的就是checked(勾选 or 未勾选,是布尔值)
(2)v-model的初始值是数组,那么收集的的就是value组成的数组
备注:v-model的三个修饰符:
lazy:失去焦点再收集数据
number:输入字符串转为有效的数字
trim:输入首尾空格过滤

代码演示:

<div id="root">
    <form @submit.prevent="demo">
            账号:<input type="text" v-model.trim="userInfo.account"> <br/><br/>
            密码:<input type="password" v-model="userInfo.password"> <br/><br/>
            年龄:<input type="number" v-model.number="userInfo.age"> <br/><br/>
            性别:
            男<input type="radio" name="sex" v-model="userInfo.sex" value="male">
            女<input type="radio" name="sex" v-model="userInfo.sex" value="female"> <br/><br/>
            爱好:
            学习<input type="checkbox" v-model="userInfo.hobby" value="study">
            打游戏<input type="checkbox" v-model="userInfo.hobby" value="game">
            吃饭<input type="checkbox" v-model="userInfo.hobby" value="eat">
            <br/><br/>
            所属校区
            <select v-model="userInfo.city">
                    <option value="">请选择校区</option>
                    <option value="beijing">北京</option>
                    <option value="shanghai">上海</option>
                    <option value="shenzhen">深圳</option>
                    <option value="wuhan">武汉</option>
            </select>
            <br/><br/>
            其他信息:
            <textarea v-model.lazy="userInfo.other"></textarea> <br/><br/>
            <input type="checkbox" v-model="userInfo.agree">阅读并接受<a href="http://www.atguigu.com">《用户协议》</a>
            <button>提交</button>
    </form>
</div>


<script type="text/javascript">
Vue.config.productionTip = false

new Vue({
    el:'#root',
    data:{
            userInfo:{
                    account:'',
                    password:'',
                    age:18,
                    sex:'female',
                    hobby:[],
                    city:'beijing',
                    other:'',
                    agree:''
            }
    },
    methods: {
            demo(){
                    console.log(JSON.stringify(this.userInfo))
            }
    }
})
</script>

14.过滤器

过滤器:
定义:对要显示的数据进行特定格式化后再显示(适用于一些简单逻辑的处理)。
语法:
1.注册过滤器:Vue.filter(name,callback) 或 new Vue{filters:{}}
2.使用过滤器:{{ xxx | 过滤器名}}  或  v-bind:属性 = "xxx | 过滤器名"
备注:
1.过滤器也可以接收额外参数、多个过滤器也可以串联
2.并没有改变原本的数据, 是产生新的对应的数据

代码演示:

<div id="root">
    <h2>显示格式化后的时间</h2>
    <!-- 计算属性实现 -->
    <h3>现在是:{{fmtTime}}</h3>
    <!-- methods实现 -->
    <h3>现在是:{{getFmtTime()}}</h3>
    <!-- 过滤器实现 -->
    <h3>现在是:{{time | timeFormater}}</h3>
    <!-- 过滤器实现(传参) -->
    <h3>现在是:{{time | timeFormater('YYYY_MM_DD') | mySlice}}</h3>
    <h3 :x="msg | mySlice">尚硅谷</h3>
</div>

<div id="root2">
    <h2>{{msg | mySlice}}</h2>
</div>
<script type="text/javascript">
Vue.config.productionTip = false
    //全局过滤器
Vue.filter('mySlice', function(value) {
    return value.slice(0, 4)
})

new Vue({
    el: '#root',
    data: {
        time: 1621561377603, //时间戳
        msg: '你好,尚硅谷'
    },
    computed: {
        fmtTime() {
            return dayjs(this.time).format('YYYY年MM月DD日 HH:mm:ss')
        }
    },
    methods: {
        getFmtTime() {
            return dayjs(this.time).format('YYYY年MM月DD日 HH:mm:ss')
        }
    },
    //局部过滤器
    filters: {
        timeFormater(value, str = 'YYYY年MM月DD日 HH:mm:ss') {
            // console.log('@',value)
            return dayjs(value).format(str)
        }
    }
})

new Vue({
    el: '#root2',
    data: {
        msg: 'hello,atguigu!'
    }
})
</script>

15.内置指令

我们学过的指令:
    v-bind	: 单向绑定解析表达式, 可简写为 :xxx
    v-model	: 双向数据绑定
    v-for  	: 遍历数组/对象/字符串
    v-on   	: 绑定事件监听, 可简写为@
    v-if 	 	: 条件渲染(动态控制节点是否存存在)
    v-else 	: 条件渲染(动态控制节点是否存存在)
    v-show 	: 条件渲染 (动态控制节点是否展示)

15.1 v-text指令:

    1.作用:向其所在的节点中渲染文本内容。
    2.与插值语法的区别:v-text会替换掉节点中的内容,{{xx}}则不会。

15.2 v-html指令

1.作用:向指定节点中渲染包含html结构的内容。
2.与插值语法的区别:
    (1).v-html会替换掉节点中所有的内容,{{xx}}则不会。
    (2).v-html可以识别html结构。
3.严重注意:v-html有安全性问题!!!!
    (1).在网站上动态渲染任意HTML是非常危险的,容易导致XSS攻击。
    (2).一定要在可信的内容上使用v-html,永不要用在用户提交的内容上!

15.3 v-clock指令

v-cloak指令(没有值):
1.本质是一个特殊属性,Vue实例创建完毕并接管容器后,会删掉v-cloak属性。
2.使用css配合v-cloak可以解决网速慢时页面展示出{{xxx}}的问题。

代码演示:

<style>
        [v-cloak]{
                display:none;
        }
</style>
<!-- 引入Vue -->
</head>
<!-- 
    v-cloak指令(没有值):
                    1.本质是一个特殊属性,Vue实例创建完毕并接管容器后,会删掉v-cloak属性。
                    2.使用css配合v-cloak可以解决网速慢时页面展示出{{xxx}}的问题。
-->
<!-- 准备好一个容器-->
<div id="root">
        <h2 v-cloak>{{name}}</h2>
</div>
<script type="text/javascript" src="http://localhost:8080/resource/5s/vue.js"></script>
</body>

<script type="text/javascript">
console.log(1)
Vue.config.productionTip = false

new Vue({
        el:'#root',
        data:{
                name:'尚硅谷'
        }
})
</script>

15.4 v-once指令

v-once指令:
1.v-once所在节点在初次动态渲染后,就视为静态内容了。
2.以后数据的改变不会引起v-once所在结构的更新,可以用于优化性能。

代码演示:

<div id="root">
        <h2 v-once>初始化的n值是:{{n}}</h2>
        <h2>当前的n值是:{{n}}</h2>
        <button @click="n++">点我n+1</button>
</div>

<script type="text/javascript">
Vue.config.productionTip = false

new Vue({
        el:'#root',
        data:{
                n:1
        }
})
</script>

15.5 v-pre指令

1.跳过其所在节点的编译过程。
2.可利用它跳过:没有使用指令语法、没有使用插值语法的节点,会加快编译。
<div id="root">
        <h2 v-pre>Vue其实很简单</h2>
        <h2 >当前的n值是:{{n}}</h2>
        <button @click="n++">点我n+1</button>
</div>

<script type="text/javascript">
Vue.config.productionTip = false

new Vue({
    el:'#root',
    data:{
            n:1
    }
})
</script>

16.自定义指令

需求1:定义一个v-big指令,和v-text功能类似,但会把绑定的数值放大10倍。
需求2:定义一个v-fbind指令,和v-bind功能类似,但可以让其所绑定的input元素默认获取焦点。
自定义指令总结:
一、定义语法:
    (1).局部指令:
        new Vue({															new Vue({
                directives:{指令名:配置对象}   或   		directives{指令名:回调函数}
}) 																		})
    (2).全局指令:
        Vue.directive(指令名,配置对象) 或   Vue.directive(指令名,回调函数)

二、配置对象中常用的3个回调:
    (1).bind:指令与元素成功绑定时调用。
    (2).inserted:指令所在元素被插入页面时调用。
    (3).update:指令所在模板结构被重新解析时调用。

三、备注:
    1.指令定义时不加v-,但使用时要加v-;
    2.指令名如果是多个单词,要使用kebab-case命名方式,不要用camelCase命名。

代码演示:

<div id="root">
        <h2>{{name}}</h2>
        <h2>当前的n值是:<span v-text="n"></span> </h2>
        <!-- <h2>放大10倍后的n值是:<span v-big-number="n"></span> </h2> -->
        <h2>放大10倍后的n值是:<span v-big="n"></span> </h2>
        <button @click="n++">点我n+1</button>
        <hr/>
        <input type="text" v-fbind:value="n">
</div>

<script type="text/javascript">
Vue.config.productionTip = false

//定义全局指令
/* Vue.directive('fbind',{
        //指令与元素成功绑定时(一上来)
        bind(element,binding){
                element.value = binding.value
        },
        //指令所在元素被插入页面时
        inserted(element,binding){
                element.focus()
        },
        //指令所在的模板被重新解析时
        update(element,binding){
                element.value = binding.value
        }
}) */

new Vue({
        el:'#root',
        data:{
                name:'尚硅谷',
                n:1
        },
        directives:{
                //big函数何时会被调用?1.指令与元素成功绑定时(一上来)。2.指令所在的模板被重新解析时。
                /* 'big-number'(element,binding){
                        // console.log('big')
                        element.innerText = binding.value * 10
                }, */
                big(element,binding){
                        console.log('big',this) //注意此处的this是window
                        // console.log('big')
                        element.innerText = binding.value * 10
                },
                fbind:{
                        //指令与元素成功绑定时(一上来)
                        bind(element,binding){
                                element.value = binding.value
                        },
                        //指令所在元素被插入页面时
                        inserted(element,binding){
                                element.focus()
                        },
                        //指令所在的模板被重新解析时
                        update(element,binding){
                                element.value = binding.value
                        }
                }
        }
})

</script>

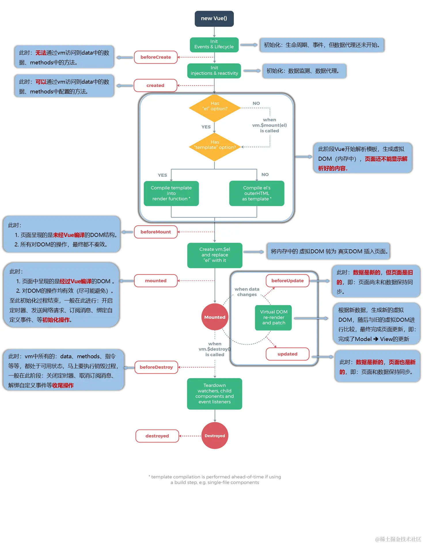
17.生命周期

17.1 引出生命周期

生命周期:
1.又名:生命周期回调函数、生命周期函数、生命周期钩子。
2.是什么:Vue在关键时刻帮我们调用的一些特殊名称的函数。
3.生命周期函数的名字不可更改,但函数的具体内容是程序员根据需求编写的。
4.生命周期函数中的this指向是vm 或 组件实例对象。
<div id="root">
        <h2 v-if="a">你好啊</h2>
        <h2 :style="{opacity}">欢迎学习Vue</h2>
</div>

<script type="text/javascript">
Vue.config.productionTip = false

 new Vue({
        el:'#root',
        data:{
                a:false,
                opacity:1
        },
        methods: {

        },
        //Vue完成模板的解析并把初始的真实DOM元素放入页面后(挂载完毕)调用mounted
        mounted(){
                console.log('mounted',this)
                setInterval(() => {
                        this.opacity -= 0.01
                        if(this.opacity <= 0) this.opacity = 1
                },16)
        },
})
</script>

17.2 分析生命周期

代码流程:

<div id="root" :x="n">
        <h2 v-text="n"></h2>
        <h2>当前的n值是:{{n}}</h2>
        <button @click="add">点我n+1</button>
        <button @click="bye">点我销毁vm</button>
</div>

<script type="text/javascript">
Vue.config.productionTip = false 

new Vue({
        el:'#root',
        // template:`
        // 	<div>
        // 		<h2>当前的n值是:{{n}}</h2>
        // 		<button @click="add">点我n+1</button>
        // 	</div>
        // `,
        data:{
                n:1
        },
        methods: {
                add(){
                        console.log('add')
                        this.n++
                },
                bye(){
                        console.log('bye')
                        this.$destroy()
                }
        },
        watch:{
                n(){
                        console.log('n变了')
                }
        },
        beforeCreate() {
                console.log('beforeCreate')
        },
        created() {
                console.log('created')
        },
        beforeMount() {
                console.log('beforeMount')
        },
        mounted() {
                console.log('mounted')
        },
        beforeUpdate() {
                console.log('beforeUpdate')
        },
        updated() {
                console.log('updated')
        },
        beforeDestroy() {
                console.log('beforeDestroy')
        },
        destroyed() {
                console.log('destroyed')
        },
})
</script>

17.3 总结生命周期

常用的生命周期钩子:
1.mounted: 发送ajax请求、启动定时器、绑定自定义事件、订阅消息等【初始化操作】。
2.beforeDestroy: 清除定时器、解绑自定义事件、取消订阅消息等【收尾工作】。
关于销毁Vue实例
1.销毁后借助Vue开发者工具看不到任何信息。
2.销毁后自定义事件会失效,但原生DOM事件依然有效。
3.一般不会在beforeDestroy操作数据,因为即便操作数据,也不会再触发更新流程了。

生命周期.png 代码演示:

<div id="root">
    <h2 :style="{opacity}">欢迎学习Vue</h2>
    <button @click="opacity = 1">透明度设置为1</button>
    <button @click="stop">点我停止变换</button>
</div>

<script type="text/javascript">
Vue.config.productionTip = false 

new Vue({
    el: '#root',
    data: {
        opacity: 1
    },
    methods: {
        stop() {
            this.$destroy()
        }
    },
    //Vue完成模板的解析并把初始的真实DOM元素放入页面后(挂载完毕)调用mounted
    mounted() {
        console.log('mounted', this)
        this.timer = setInterval(() => {
            console.log('setInterval')
            this.opacity -= 0.01
            if (this.opacity <= 0) this.opacity = 1
        }, 16)
    },
    beforeDestroy() {
        clearInterval(this.timer)
        console.log('vm即将驾鹤西游了')
    },
})
</script>

18.非单文件组件

18.1 基本使用

Vue中使用组件的三大步骤:
一、定义组件(创建组件)
二、注册组件
三、使用组件(写组件标签)

一、如何定义一个组件?
使用Vue.extend(options)创建,其中options和new Vue(options)时传入的那个options几乎一样,但也有点区别;
区别如下:
1.el不要写,为什么? ——— 最终所有的组件都要经过一个vm的管理,由vm中的el决定服务哪个容器。
2.data必须写成函数,为什么? ———— 避免组件被复用时,数据存在引用关系。
备注:使用template可以配置组件结构。

二、如何注册组件?
    1.局部注册:靠new Vue的时候传入components选项
    2.全局注册:靠Vue.component('组件名',组件)

三、编写组件标签:
    <school></school>

18.2 几个注意的点

1.关于组件名:
一个单词组成:
第一种写法(首字母小写):school
第二种写法(首字母大写):School
多个单词组成:
第一种写法(kebab-case命名):my-school
第二种写法(CamelCase命名):MySchool (需要Vue脚手架支持)
备注:
(1).组件名尽可能回避HTML中已有的元素名称,例如:h2、H2都不行。
(2).可以使用name配置项指定组件在开发者工具中呈现的名字。

2.关于组件标签:
    第一种写法:<school></school>
    第二种写法:<school/>
    备注:不用使用脚手架时,<school/>会导致后续组件不能渲染。

3.一个简写方式:
    const school = Vue.extend(options) 可简写为:const school = options

代码演示:

<div id="root">
        <h1>{{msg}}</h1>
        <school></school>
</div>

<script type="text/javascript">
Vue.config.productionTip = false

//定义组件
const s = Vue.extend({
        name: 'atguigu',
        template: `
                        <div>
                                <h2>学校名称:{{name}}</h2>	
                                <h2>学校地址:{{address}}</h2>	
                        </div>
                `,
        data() {
                return {
                        name: '尚硅谷',
                        address: '北京'
                }
        }
})

new Vue({
        el: '#root',
        data: {
                msg: '欢迎学习Vue!'
        },
        components: {
                school: s
        }
})
</script>

18.3 组件的嵌套

<body>
<!-- 准备好一个容器-->
<div id="root">

</div>

<script type="text/javascript">
Vue.config.productionTip = false

//定义student组件
const student = Vue.extend({
    name: 'student',
    template: `
                            <div>
                                    <h2>学生姓名:{{name}}</h2>	
                                    <h2>学生年龄:{{age}}</h2>	
                            </div>
                    `,
    data() {
        return {
            name: '尚硅谷',
            age: 18
        }
    }
})

//定义school组件
const school = Vue.extend({
    name: 'school',
    template: `
                            <div>
                                    <h2>学校名称:{{name}}</h2>	
                                    <h2>学校地址:{{address}}</h2>	
                                    <student></student>
                            </div>
                    `,
    data() {
        return {
            name: '尚硅谷',
            address: '北京'
        }
    },
    //注册组件(局部)
    components: {
        student
    }
})

//定义hello组件
const hello = Vue.extend({
    template: `<h1>{{msg}}</h1>`,
    data() {
        return {
            msg: '欢迎来到尚硅谷学习!'
        }
    }
})

//定义app组件
const app = Vue.extend({
    template: `
                            <div>	
                                    <hello></hello>
                                    <school></school>
                            </div>
                    `,
    components: {
        school,
        hello
    }
})

//创建vm
new Vue({
    template: '<app></app>',
    el: '#root',
    //注册组件(局部)
    components: {
        app
    }
})
</script>

18.4 VueComponent

VueComponent:
1.school组件本质是一个名为VueComponent的构造函数,且不是程序员定义的,是Vue.extend生成的。

2.我们只需要写<school/>或<school></school>,Vue解析时会帮我们创建school组件的实例对象,
即Vue帮我们执行的:new VueComponent(options)。

3.特别注意:每次调用Vue.extend,返回的都是一个全新的VueComponent!!!!

4.关于this指向:
    (1).组件配置中:
    data函数、methods中的函数、watch中的函数、computed中的函数 它们的this均是【VueComponent实例对象】。
    (2).new Vue(options)配置中:
    data函数、methods中的函数、watch中的函数、computed中的函数 它们的this均是【Vue实例对象】。

5.VueComponent的实例对象,以后简称vc(也可称之为:组件实例对象)。
Vue的实例对象,以后简称vm。

18.5.一个重要的内置关系

(1).一个重要的内置关系:VueComponent.prototype.__proto__ === Vue.prototype
(2).为什么要有这个关系:让组件实例对象(vc)可以访问到 Vue原型上的属性、方法。

image.png

代码演示:

<script type="text/javascript">
    Vue.config.productionTip = false //阻止 vue 在启动时生成生产提示。
    Vue.prototype.x = 99

    //定义school组件
    const school = Vue.extend({
    name:'school',
    template:`
        <div>
            <h2>学校名称:{{name}}</h2>	
            <h2>学校地址:{{address}}</h2>	
            <button @click="showX">点我输出x</button>
        </div>
    ,
    data(){
        return {
            name:'尚硅谷',
            address:'北京'
        }
    },
    methods: {
            showX(){
                console.log(this.x)
            }
        },
    })

    //创建一个vm
    const vm = new Vue({
            el:'#root',
            data:{
                msg:'你好'
            },
            components:{school}
    })


    //定义一个构造函数
    /* function Demo(){
            this.a = 1
            this.b = 2
    }
    //创建一个Demo的实例对象
    const d = new Demo()

    console.log(Demo.prototype) //显示原型属性

    console.log(d.__proto__) //隐式原型属性

    console.log(Demo.prototype === d.__proto__)

    //程序员通过显示原型属性操作原型对象,追加一个x属性,值为99
    Demo.prototype.x = 99

    console.log('@',d) */
</script>

第二章 Vue手架基本知识

脚手架文件结构

├── node_modules 
├── public
   ├── favicon.ico: 页签图标
   └── index.html: 主页面
├── src
   ├── assets: 存放静态资源
      └── logo.png
   │── component: 存放组件
      └── HelloWorld.vue
   │── App.vue: 汇总所有组件
   │── main.js: 入口文件
├── .gitignore: git版本管制忽略的配置
├── babel.config.js: babel的配置文件
├── package.json: 应用包配置文件 
├── README.md: 应用描述文件
├── package-lock.json:包版本控制文件
    

    

19.练习单文件组件

main.js

    import App from './App.js'

    new Vue({
        template: `<App></App>`,
        el: '#root',
        components: {
            App
        }
    })
`
## App.vue

```js
<template>
	<div></div>
</template>

<script>
//引入组件
import School from "./School.vue";
import Student from "./Student.vue";
export default {
	name: "App",
	components: {
            School,
            Student,
    },
};
</script>
<style>
</style>

School.vue

<template>
  <div class="demo">
    <h2>学校名称:{{name}}</h2>
    <h2>学校地址:{{address}}</h2>
    <button @click="showX">点我输出x</button>
  </div>
</template>

<script>
//定义school组件
export default {
  name: "School",
  data() {
    return {
      name: "尚硅谷",
      address: "北京",
    };
  },
  methods: {
    showX() {
      console.log(this.x);
    },
  },
};
</script>

<style>
.demo {
  background-color: antiquewhite;
}
</style>

Student.vue

<template>
    <div>
        <h2>学生姓名:{{ name }}</h2>
        <h2>学校年龄:{{ age }}</h2>
    </div>
</template>

<script>
//定义school组件
export default {
    name: "Student",
    data() {
	return {
            name: "李四",
            age: "20",
        };
    },
};
</script>

20.render函数

/*
1.该文件是整个项目的入口文件
*/
//引入Vue框架
import Vue from 'vue'
//引入App组件,它是所有字组件的父组件
import App from './App.vue'
//关闭Vue的生成提示
Vue.config.productionTip = false

/*
关于不同版本的Vue:
1.vue.js与vue.runtime.xxx.js的区别:
(1)vue.js是完整版的Vue,包含:核心功能+模板解析器
(2)vue.runtime.xx.js是运行版的Vue,只包含:核心功能,没有模板解析器

2.因为vue.runtime.xxx.js没有模板解析器,所以不能使用template配置项,
需要使用render函数接收到createElement函数去指定具体的内容
*/
//创建Vue实例对象vm--
new Vue({
  el: '#app',
  render: h => h(App),
})

21.Ref

<template>
    <div>
        <h1 v-text="msg" ref="title"></h1>
        <button ref="btn" @click="showDom">点我输出Dom元素</button>
        <SchoolName ref="sch"></SchoolName>
    </div>
</template>

<script>
//引入组件
import SchoolName from "./components/SchoolName";
export default {
    Name: "App",
    components: {
        SchoolName,
},
    data() {
        return {
            msg: "欢迎学习Vue!",
        };
},
    methods: {
        showDom() {
            console.log(this.$refs.title); //真实Dom元素
            console.log(this.$refs.btn); //真实Dom元素
            console.log(this.$refs.sch); //School组件的实例对象
        },
    },
};
</script>

<style>
</style>

22.ref属性

  1. 被用来给元素或子组件注册引用信息(id的替代者)
  2. 应用在html标签上获取的是真实DOM元素,应用在组件标签上是组件实例对象(vc)
  3. 使用方式:
    1. 打标识:<h1 ref="xxx">.....</h1><School ref="xxx"></School>
    2. 获取:this.$refs.xxx

23.props配置项

  1. 功能:让组件接收外部传过来的数据

  2. 传递数据:<Demo name="xxx"/>

  3. 接收数据:

    1. 第一种方式(只接收):props:['name']

    2. 第二种方式(限制类型):props:{name:String}

    3. 第三种方式(限制类型、限制必要性、指定默认值):

props:{
        name:{
        type:String, //类型
        required:true, //必要性
        default:'老王' //默认值
        }
}

备注

> 1.props是只读的,Vue底层会监测你对props的修改,如果进行了修改,就会发出警告,

> 2.在Vue开始工作时,会优先去解析props中的数据,再去解析data中的数据,若业务需求确实需要修改,那么请复制props的内容到data中一份,然后去修改data中的数据。如下:

App.vue

<template>
    <div>
        <Student name="李四" sex="女" :age="18"></Student>
    </div>
</template>

<script>
//引入组件
import Student from "./components/Student.vue";
export default {
    name: "App",
    components: {
        Student,
    },
    data() {
        return {
            msg: "欢迎学习Vue!",
        };
    },
    methods: {},
};
</script>

<style>
</style>

Student.vue

<template>
	<div class="demo">
		<h1>{{msg}}</h1>
		<h2>学生名字:{{name}}</h2>
		<h2>学生年龄:{{MyAge}}</h2>
		<h2>学生年龄:{{sex}}</h2>
		<button @click="updateAge">点我改变年龄</button>
	</div>
</template>

<script>
export default {
    name: "StudentName",
    data() {
        return {
            msg: "我喜欢唱、跳、rap、篮球、music",
            MyAge: this.age,
        };
    },
    methods: {
        updateAge() {
            this.MyAge++;
        },
    },
    //简单声明接收
    props: ["name", "age", "sex"],
}

将props的age复制一份到data中的Myage属性,然后配置methods中的updateAge方法,间接修改age,当然,在Dom结构中插入的是data中的Myage===> <h2>学生年龄:{{MyAge}}</h2>

24.mixin混入

  1. 功能:可以把多个组件共用的配置提取成一个混入对象

  2. 使用方式:

    第一步定义混合:

    {
        data(){....},
        methods:{....}
        ....
    }
    

    第二步使用混入:

    ​ 全局混入:Vue.mixin(xxx) ​ 局部混入:mixins:['xxx']

代码演示

export const haha = {
    methods: {
    showName() {
        alert(this.name);
        },
    },
    mounted() {
        console.log('mounted在混合组件和单独的组件中都会调用执行');
    },
}

export const haha2 = {
    data() {
        return {
            x: 12,
            y: 22
        }
    }
}
//引入混合模块
import { haha, haha2 } from "../mixin";

export default {
	name: "StudentName",
	data() {
		return {
			name: "鸡你太美",
			msg: "我喜欢唱、跳、rap、篮球、music",
			MyAge: 16,
		};
	},
	mixins: [haha, haha2],
	mounted() {
		console.log("mounted在混合组件和单独的组件中都会调用执行");
	},
};

25.Vue插件的使用

  1. 功能:用于增强Vue

  2. 本质:包含install方法的一个对象,install的第一个参数是Vue,第二个以后的参数是插件使用者传递的数据。

  3. 定义插件:

    对象.install = function (Vue, options) {
        // 1. 添加全局过滤器
        Vue.filter(....)
    
        // 2. 添加全局指令
        Vue.directive(....)
    
        // 3. 配置全局混入(合)
        Vue.mixin(....)
    
        // 4. 添加实例方法
        Vue.prototype.$myMethod = function () {...}
        Vue.prototype.$myProperty = xxxx
    }
    
  4. 使用插件:Vue.use()

代码演示

在src目录下配一个plugins.js文件

export default {
    install(Vue) {
        // console.log('发生甚么事了?');
        // console.dir(Vue)
        Vue.config.productionTip = false

        //全局过滤器
        Vue.filter('mySlice', function (value) {
            return value.slice(0, 6)
        })

        //定义全局指令
        Vue.directive('fbind', {
            //指令与元素成功绑定时(一上来)
            bind(element, binding) {
                element.value = binding.value
            },
            //指令所在元素被插入页面时
            // inserted(element, binding) {
            //     element.focus()
            // },
            //指令所在的模板被重新解析时
            update(element, binding) {
                element.value = binding.value
            }
        })

        //混入
        Vue.mixin({
            data() {
                return {
                    x: 100,
                    y: 200
                }
            },
        })

        //给Vue原型添加一个方法(vm和vc都能用的方法)
        Vue.prototype.hello = () => {
            alert('hello')
        }
    }
}

最后在main.js文件写入:

//应用插件
Vue.use(plugins);

26.scoped的使用

  1. 作用:让样式在局部生效,防止冲突。
  2. 写法:<style scoped>

27.Todo案例总结

1. 组件化编码流程:
(1).拆分静态组件:组件要按照功能点拆分,命名不要与html元素冲突。
(2).实现动态组件:考虑好数据的存放位置,数据是一个组件在用,还是一些组件在用:
    1).一个组件在用:放在组件自身即可。
    2). 一些组件在用:放在他们共同的父组件上(<span style="color:red">状态提升</span>)。
	(3).实现交互:从绑定事件开始。
2. props适用于:
	(1).父组件 ==> 子组件 通信
	(2).子组件 ==> 父组件 通信(要求父先给子一个函数)
3. 使用v-model时要切记:v-model绑定的值不能是props传过来的值,因为props是不可以修改的!
4. props传过来的若是对象类型的值,修改对象中的属性时Vue不会报错,但不推荐这样做。

28.webStorage

1. 存储内容大小一般支持5MB左右(不同浏览器可能还不一样)
2. 浏览器端通过 Window.sessionStorageWindow.localStorage 属性来实现本地存储机制。
3. 相关API1. ```xxxxxStorage.setItem('key', 'value');```
    该方法接受一个键和值作为参数,会把键值对添加到存储中,如果键名存在,则更新其对应的值。
    2. ```xxxxxStorage.getItem('person');```
        ​		该方法接受一个键名作为参数,返回键名对应的值。
    3. ```xxxxxStorage.removeItem('key');```
        ​		该方法接受一个键名作为参数,并把该键名从存储中删除。
    4. ``` xxxxxStorage.clear()```
        ​		该方法会清空存储中的所有数据。

4. 备注:
    1. SessionStorage存储的内容会随着浏览器窗口关闭而消失。
    2. LocalStorage存储的内容,需要手动清除才会消失。
    3. ```xxxxxStorage.getItem(xxx)```如果xxx对应的value获取不到,那么getItem的返回值是null4. ```JSON.parse(null)```的结果依然是null

29.组件的自定义事件

1. 一种组件间通信的方式,适用于:<strong style="color:red">子组件 ===> 父组件</strong>

2. 使用场景:A是父组件,B是子组件,B想给A传数据,那么就要在A中给B绑定自定义事件(<span style="color:red">事件的回调在A中</span>)。

3. 绑定自定义事件:

1. 第一种方式,在父组件中:```<Demo @atguigu="test"/>``````<Demo v-on:atguigu="test"/>```

2. 第二种方式,在父组件中:
    ```js
    <Demo ref="demo"/>
    ......
    mounted(){
       this.$refs.xxx.$on('atguigu',this.test)
    }
    ```
3. 若想让自定义事件只能触发一次,可以使用```once```修饰符,或```$once```方法。

4. 触发自定义事件:```this.$emit('atguigu',数据)```		

5. 解绑自定义事件```this.$off('atguigu')```

6. 组件上也可以绑定原生DOM事件,需要使用```native```修饰符。

7. 注意:通过```this.$refs.xxx.$on('atguigu',回调)```绑定自定义事件时,回调<span style="color:red">要么配置在methods中</span>,<span style="color:red">要么用箭头函数</span>,否则this指向会出问题!

30.全局事件总线(GlobalEventBus)

1. 一种组件间通信的方式,适用于<span style="color:red">任意组件间通信</span>。

2. 安装全局事件总线:
new Vue({
	......
	beforeCreate() {
		Vue.prototype.$bus = this //安装全局事件总线,$bus就是当前应用的vm
	},
    ......
}) 
3. 使用事件总线:

   1. 接收数据:A组件想接收数据,则在A组件中给$bus绑定自定义事件,事件的<span style="color:red">回调留在A组件自身。</span>

  ```js
  methods(){
    demo(data){......}
  }
  ......
  mounted() {
    this.$bus.$on('xxxx',this.demo)
  }
  ```

   2. 提供数据:```this.$bus.$emit('xxxx',数据)```

4. 最好在beforeDestroy钩子中,用$off去解绑<span style="color:red">当前组件所用到的</span>事件。

31.消息订阅与发布(pubsub)

1.   一种组件间通信的方式,适用于<span style="color:red">任意组件间通信</span>。

2. 使用步骤:

   1. 安装pubsub:```npm i pubsub-js```

   2. 引入: ```import pubsub from 'pubsub-js'```

   3. 接收数据:A组件想接收数据,则在A组件中订阅消息,订阅的<span style="color:red">回调留在A组件自身。</span>

  ```js
  methods(){
    demo(data){......}
  }
  ......
  mounted() {
    this.pid = pubsub.subscribe('xxx',this.demo) //订阅消息
  }
  ``` 

   4. 提供数据:```pubsub.publish('xxx',数据)```

   5. 最好在beforeDestroy钩子中,用```PubSub.unsubscribe(pid)```去<span style="color:red">取消订阅。</span>
   
   

32.nextTick

1. 语法:```this.$nextTick(回调函数)```
2. 作用:在下一次 DOM 更新结束后执行其指定的回调。
3. 什么时候用:当改变数据后,要基于更新后的新DOM进行某些操作时,要在nextTick所指定的回调函数中执行。

33.Vue封装的过度与动画

1. 作用:在插入、更新或移除 DOM元素时,在合适的时候给元素添加样式类名。

2. 图示:<img src="https://p3-juejin.byteimg.com/tos-cn-i-k3u1fbpfcp/855782d114ef4888bc2f60a6dc5b2b49~tplv-k3u1fbpfcp-zoom-1.image" style="width:60%" />

3. 写法:

   1. 准备好样式:

  - 元素进入的样式:
    1. v-enter:进入的起点
    2. v-enter-active:进入过程中
    3. v-enter-to:进入的终点
  - 元素离开的样式:
    1. v-leave:离开的起点
    2. v-leave-active:离开过程中
    3. v-leave-to:离开的终点

   2. 使用```<transition>```包裹要过度的元素,并配置name属性:

      ```vue
      <transition name="hello">
        <h1 v-show="isShow">你好啊!</h1>
      </transition>
      ```

   3. 备注:若有多个元素需要过度,则需要使用:```<transition-group>```,且每个元素都要指定```key```值。
   

34.vue脚手架配置代理

### 方法一

​	在vue.config.js中添加如下配置:

```js
devServer:{
  proxy:"http://localhost:5000"
}
```

说明:

1. 优点:配置简单,请求资源时直接发给前端(8080)即可。
2. 缺点:不能配置多个代理,不能灵活的控制请求是否走代理。
3. 工作方式:若按照上述配置代理,当请求了前端不存在的资源时,那么该请求会转发给服务器 (优先匹配前端资源)

### 方法二

​	编写vue.config.js配置具体代理规则:

```js
module.exports = {
        devServer: {
      proxy: {
      '/api1': {// 匹配所有以 '/api1'开头的请求路径
        target: 'http://localhost:5000',// 代理目标的基础路径
        changeOrigin: true,
        pathRewrite: {'^/api1': ''}
      },
      '/api2': {// 匹配所有以 '/api2'开头的请求路径
        target: 'http://localhost:5001',// 代理目标的基础路径
        changeOrigin: true,
        pathRewrite: {'^/api2': ''}
      }
    }
  }
}
/*
   changeOrigin设置为true时,服务器收到的请求头中的host为:localhost:5000
   changeOrigin设置为false时,服务器收到的请求头中的host为:localhost:8080
   changeOrigin默认值为true
*/
```

说明:

1. 优点:可以配置多个代理,且可以灵活的控制请求是否走代理。
2. 缺点:配置略微繁琐,请求资源时必须加前缀。

35.插槽

1. 作用:让父组件可以向子组件指定位置插入html结构,也是一种组件间通信的方式,适用于 <strong style="color:red">父组件 ===> 子组件</strong> 。

2. 分类:默认插槽、具名插槽、作用域插槽

3. 使用方式:

1. 默认插槽:
vue
  父组件中:
          <Category>
             <div>html结构1</div>
          </Category>
  子组件中:
      <template>
          <div>
             <!-- 定义插槽 -->
             <slot>插槽默认内容...</slot>
          </div>
      </template>
2. 具名插槽:
vue
  父组件中:
      <Category>
          <template slot="center">
            <div>html结构1</div>
          </template>

          <template v-slot:footer>
             <div>html结构2</div>
          </template>
      </Category>
  子组件中:
      <template>
          <div>
             <!-- 定义插槽 -->
             <slot name="center">插槽默认内容...</slot>
             <slot name="footer">插槽默认内容...</slot>
          </div>
      </template>

3. 作用域插槽:

  1. 理解:<span style="color:red">数据在组件的自身,但根据数据生成的结构需要组件的使用者来决定。</span>(games数据在Category组件中,但使用数据所遍历出来的结构由App组件决定)

  2. 具体编码:

 ```vue
 父组件中:
<Category>
    <template scope="scopeData">
        <!-- 生成的是ul列表 -->
        <ul>
                <li v-for="g in scopeData.games" :key="g">{{g}}</li>
                                </ul>
                        </template>
                </Category>

                <Category>
                        <template slot-scope="scopeData">
                                <!-- 生成的是h4标题 -->
                                <h4 v-for="g in scopeData.games" :key="g">{{g}}</h4>
                        </template>
                </Category>
 子组件中:
 <template>
             <div>
                 <slot :games="games"></slot>
             </div>
         </template>

         <script>
             export default {
                 name:'Category',
                 props:['title'],
                 //数据在子组件自身
                 data() {
                     return {
                         games:['红色警戒','穿越火线','劲舞团','超级玛丽']
                     }
                 },
             }
</script>

36.Vuex

1.概念

​ 在Vue中实现集中式状态(数据)管理的一个Vue插件,对vue应用中多个组件的共享状态进行集中式的管理(读/写),也是一种组件间通信的方式,且适用于任意组件间通信。

2.何时使用?

​ 多个组件需要共享数据时

3.搭建vuex环境

  1. 创建文件:src/store/index.js
//引入Vue核心库
import Vue from 'vue'
//引入Vuex
import Vuex from 'vuex'
//应用Vuex插件
Vue.use(Vuex)

//准备actions对象——响应组件中用户的动作
const actions = {}
//准备mutations对象——修改state中的数据
const mutations = {}
//准备state对象——保存具体的数据
const state = {}

//创建并暴露store
export default new Vuex.Store({
    actions,
    mutations,
    state
})
  1. main.js中创建vm时传入store配置项
......
//引入store
import store from './store'
......

//创建vm
new Vue({
    el:'#app',
    render: h => h(App),
    store
})

4.基本使用

  1. 初始化数据、配置actions、配置mutations,操作文件store.js
//引入Vue核心库
import Vue from 'vue'
//引入Vuex
import Vuex from 'vuex'
//引用Vuex
Vue.use(Vuex)

const actions = {
   //响应组件中加的动作
    jia(context,value){
            // console.log('actions中的jia被调用了',miniStore,value)
            context.commit('JIA',value)
    },
}

const mutations = {
   //执行加
    JIA(state,value){
            // console.log('mutations中的JIA被调用了',state,value)
            state.sum += value
    }
}

//初始化数据
const state = {
  sum:0
}

//创建并暴露store
export default new Vuex.Store({
    actions,
    mutations,
    state,
})
  1. 组件中读取vuex中的数据:$store.state.sum

  2. 组件中修改vuex中的数据:$store.dispatch('action中的方法名',数据)$store.commit('mutations中的方法名',数据)

备注:若没有网络请求或其他业务逻辑,组件中也可以越过actions,即不写dispatch,直接编写commit

5.getters的使用

  1. 概念:当state中的数据需要经过加工后再使用时,可以使用getters加工。

  2. store.js中追加getters配置

......

const getters = {
    bigSum(state){
            return state.sum * 10
    }
}

//创建并暴露store
export default new Vuex.Store({
    ......
    getters
})
  1. 组件中读取数据:$store.getters.bigSum

6.四个map方法的使用

  1. mapState方法:用于帮助我们映射state中的数据为计算属性
computed: {
   //借助mapState生成计算属性:sum、school、subject(对象写法)
    ...mapState({sum:'sum',school:'school',subject:'subject'}),

   //借助mapState生成计算属性:sum、school、subject(数组写法)
   ...mapState(['sum','school','subject']),
},
  1. mapGetters方法:用于帮助我们映射getters中的数据为计算属性
computed: {
   //借助mapGetters生成计算属性:bigSum(对象写法)
   ...mapGetters({bigSum:'bigSum'}),

   //借助mapGetters生成计算属性:bigSum(数组写法)
   ...mapGetters(['bigSum'])
},
  1. mapActions方法:用于帮助我们生成与actions对话的方法,即:包含$store.dispatch(xxx)的函数
methods:{
   //靠mapActions生成:incrementOdd、incrementWait(对象形式)
   ...mapActions({incrementOdd:'jiaOdd',incrementWait:'jiaWait'})

   //靠mapActions生成:incrementOdd、incrementWait(数组形式)
   ...mapActions(['jiaOdd','jiaWait'])
}
  1. mapMutations方法:用于帮助我们生成与mutations对话的方法,即:包含$store.commit(xxx)的函数
methods:{
   //靠mapActions生成:increment、decrement(对象形式)
   ...mapMutations({increment:'JIA',decrement:'JIAN'}),

   //靠mapMutations生成:JIA、JIAN(对象形式)
   ...mapMutations(['JIA','JIAN']),
}

备注:mapActions与mapMutations使用时,若需要传递参数需要:在模板中绑定事件时传递好参数,否则参数是事件对象。

7.模块化+命名空间

  1. 目的:让代码更好维护,让多种数据分类更加明确。

  2. 修改store.js

const countAbout = {
 namespaced:true,//开启命名空间
 state:{x:1},
 mutations: { ... },
 actions: { ... },
 getters: {
   bigSum(state){
      return state.sum * 10
   }
 }
}

const personAbout = {
 namespaced:true,//开启命名空间
 state:{ ... },
 mutations: { ... },
 actions: { ... }
}

const store = new Vuex.Store({
 modules: {
   countAbout,
   personAbout
 }
})
  1. 开启命名空间后,组件中读取state数据:
//方式一:自己直接读取
this.$store.state.personAbout.list
//方式二:借助mapState读取:
...mapState('countAbout',['sum','school','subject']),
  1. 开启命名空间后,组件中读取getters数据:
//方式一:自己直接读取
this.$store.getters['personAbout/firstPersonName']
//方式二:借助mapGetters读取:
...mapGetters('countAbout',['bigSum'])
  1. 开启命名空间后,组件中调用dispatch
//方式一:自己直接dispatch
this.$store.dispatch('personAbout/addPersonWang',person)
//方式二:借助mapActions:
...mapActions('countAbout',{incrementOdd:'jiaOdd',incrementWait:'jiaWait'})
  1. 开启命名空间后,组件中调用commit
//方式一:自己直接commit
this.$store.commit('personAbout/ADD_PERSON',person)
//方式二:借助mapMutations:
...mapMutations('countAbout',{increment:'JIA',decrement:'JIAN'}),

37.路由

  1. 理解: 一个路由(route)就是一组映射关系(key - value),多个路由需要路由器(router)进行管理。
  2. 前端路由:key是路径,value是组件。

1.基本使用

  1. 安装vue-router,命令:npm i vue-router

  2. 应用插件:Vue.use(VueRouter)

  3. 编写router配置项:

//引入VueRouter
import VueRouter from 'vue-router'
//引入Luyou 组件
import About from '../components/About'
import Home from '../components/Home'

//创建router实例对象,去管理一组一组的路由规则
const router = new VueRouter({
    routes:[
            {
                    path:'/about',
                    component:About
            },
            {
                    path:'/home',
                    component:Home
            }
    ]
})

//暴露router
export default router
  1. 实现切换(active-class可配置高亮样式)
<router-link active-class="active" to="/about">About</router-link>
  1. 指定展示位置
<router-view></router-view>

2.几个注意点

  1. 路由组件通常存放在pages文件夹,一般组件通常存放在components文件夹。
  2. 通过切换,“隐藏”了的路由组件,默认是被销毁掉的,需要的时候再去挂载。
  3. 每个组件都有自己的$route属性,里面存储着自己的路由信息。
  4. 整个应用只有一个router,可以通过组件的$router属性获取到。

3.多级路由(多级路由)

  1. 配置路由规则,使用children配置项:
routes:[
    {
            path:'/about',
            component:About,
    },
    {
            path:'/home',
            component:Home,
            children:[ //通过children配置子级路由
                    {
                            path:'news', //此处一定不要写:/news
                            component:News
                    },
                    {
                            path:'message',//此处一定不要写:/message
                            component:Message
                    }
            ]
    }
]
  1. 跳转(要写完整路径):
<router-link to="/home/news">News</router-link>

4.路由的query参数

  1. 传递参数
<!-- 跳转并携带query参数,to的字符串写法 -->
<router-link :to="/home/message/detail?id=666&title=你好">跳转</router-link>

<!-- 跳转并携带query参数,to的对象写法 -->
<router-link 
    :to="{
            path:'/home/message/detail',
            query:{
               id:666,
           title:'你好'
            }
    }"
>跳转</router-link>
  1. 接收参数:
$route.query.id
$route.query.title

5.命名路由

  1. 作用:可以简化路由的跳转。

  2. 如何使用

  3. 给路由命名:

{
  path:'/demo',
  component:Demo,
  children:[
          {
                  path:'test',
                  component:Test,
                  children:[
                          {
                      name:'hello' //给路由命名
                                  path:'welcome',
                                  component:Hello,
                          }
                  ]
          }
  ]
}
  1. 简化跳转:
<!--简化前,需要写完整的路径 -->
<router-link to="/demo/test/welcome">跳转</router-link>

<!--简化后,直接通过名字跳转 -->
<router-link :to="{name:'hello'}">跳转</router-link>

<!--简化写法配合传递参数 -->
<router-link 
  :to="{
          name:'hello',
          query:{
             id:666,
            title:'你好'
          }
  }"
>跳转</router-link>

6.路由的params参数

  1. 配置路由,声明接收params参数
{
    path:'/home',
    component:Home,
    children:[
            {
                    path:'news',
                    component:News
            },
            {
                    component:Message,
                    children:[
                            {
                                    name:'xiangqing',
                                    path:'detail/:id/:title', //使用占位符声明接收params参数
                                    component:Detail
                            }
                    ]
            }
    ]
}
  1. 传递参数
<!-- 跳转并携带params参数,to的字符串写法 -->
<router-link :to="/home/message/detail/666/你好">跳转</router-link>

<!-- 跳转并携带params参数,to的对象写法 -->
<router-link 
    :to="{
            name:'xiangqing',
            params:{
               id:666,
           title:'你好'
            }
    }"
>跳转</router-link>

特别注意:路由携带params参数时,若使用to的对象写法,则不能使用path配置项,必须使用name配置!

  1. 接收参数:
$route.params.id
$route.params.title

7.路由的props配置

​作用:让路由组件更方便的收到参数

{
	name:'xiangqing',
	path:'detail/:id',
	component:Detail,

	//第一种写法:props值为对象,该对象中所有的key-value的组合最终都会通过props传给Detail组件
	// props:{a:900}

	//第二种写法:props值为布尔值,布尔值为true,则把路由收到的所有params参数通过props传给Detail组件
	// props:true
	
	//第三种写法:props值为函数,该函数返回的对象中每一组key-value都会通过props传给Detail组件
	props(route){
		return {
			id:route.query.id,
			title:route.query.title
		}
	}
}

8.<router-link>的replace属性

  1. 作用:控制路由跳转时操作浏览器历史记录的模式
  2. 浏览器的历史记录有两种写入方式:分别为pushreplacepush是追加历史记录,replace是替换当前记录。路由跳转时候默认为push
  3. 如何开启replace模式:<router-link replace .......>News</router-link>

9.编程式路由导航

  1. 作用:不借助<router-link> 实现路由跳转,让路由跳转更加灵活

  2. 具体编码:

//$router的两个API
this.$router.push({
    name:'xiangqing',
            params:{
                    id:xxx,
                    title:xxx
            }
})

this.$router.replace({
    name:'xiangqing',
            params:{
                    id:xxx,
                    title:xxx
            }
})
this.$router.forward() //前进
this.$router.back() //后退
this.$router.go() //可前进也可后退

10.缓存路由组件

  1. 作用:让不展示的路由组件保持挂载,不被销毁。

  2. 具体编码:

<keep-alive include="News"> 
   <router-view></router-view>
</keep-alive>

11.两个新的生命周期钩子

  1. 作用:路由组件所独有的两个钩子,用于捕获路由组件的激活状态。
  2. 具体名字:
    1. activated路由组件被激活时触发。
    2. deactivated路由组件失活时触发。

12.路由守卫

  1. 作用:对路由进行权限控制

  2. 分类:全局守卫、独享守卫、组件内守卫

  3. 全局守卫:

//全局前置守卫:初始化时执行、每次路由切换前执行
router.beforeEach((to,from,next)=>{
    console.log('beforeEach',to,from)
    if(to.meta.isAuth){ //判断当前路由是否需要进行权限控制
            if(localStorage.getItem('school') === 'atguigu'){ //权限控制的具体规则
                    next() //放行
            }else{
                    alert('暂无权限查看')
                    // next({name:'guanyu'})
            }
    }else{
            next() //放行
    }
})

//全局后置守卫:初始化时执行、每次路由切换后执行
router.afterEach((to,from)=>{
    console.log('afterEach',to,from)
    if(to.meta.title){ 
            document.title = to.meta.title //修改网页的title
    }else{
            document.title = 'vue_test'
    }
})
  1. 独享守卫:
beforeEnter(to,from,next){
    console.log('beforeEnter',to,from)
    if(to.meta.isAuth){ //判断当前路由是否需要进行权限控制
            if(localStorage.getItem('school') === 'atguigu'){
                    next()
            }else{
                    alert('无权限')
                    // next({name:'guanyu'})
            }
    }else{
            next()
    }
}
  1. 组件内守卫:
//进入守卫:通过路由规则,进入该组件时被调用
beforeRouteEnter (to, from, next) {
},
//离开守卫:通过路由规则,离开该组件时被调用
beforeRouteLeave (to, from, next) {
}

13.路由器的两种工作模式

1. 对于一个url来说,什么是hash值?—— #及其后面的内容就是hash值。
2. hash值不会包含在 HTTP 请求中,即:hash值不会带给服务器。
3. hash模式:
   1. 地址中永远带着#号,不美观 。
   2. 若以后将地址通过第三方手机app分享,若app校验严格,则地址会被标记为不合法。
   3. 兼容性较好。
4. history模式:
   1. 地址干净,美观 。
   2. 兼容性和hash模式相比略差。
   3. 应用部署上线时需要后端人员支持,解决刷新页面服务端404的问题。