CSS真的没那么简单 | 青训营笔记

328 阅读22分钟

这是我参与「第四届青训营 」笔记创作活动的第1天

写在前面

  • 第一次写这么长的文章,真的谢了。
  • 写了CSS的基础部分,也提炼了CSS中很重要的地方,还有就是一点点小原理
  • CSS真的很难学:“学习它只需要五分钟,掌握它需要很久时间”。
  • 写这篇文章的目的,也是让自己稍微系统的学习了一下CSS。(CSS的细节、特性太多了)

一、CSS基础【Basics】

1、CSS是什么?

层叠样式表(英语:Cascading Style Sheets,缩写:CSS;又称串样式列表、级联样式表、串接样式表、阶层式样式表)是一种用来为结构化文档(如HTML文档或XML应用)添加样式(字体、间距和颜色等)的计算机语言,由W3C定义和维护。

  • 简单来说就是美化页面的一门计算机语言【不是编程语言、也不是标记语言】
  • 现在的CSS除了用来添加一些各种各样的样式,还可以用来做一些动画,页面布局等等,花样非常多

2、CSS的编写

  • 单独的CSS规则编写规则。

image.png

  • 例如

/* 单独的CSS规则,都是以这样的键值对的形式 */
	color: blue;
	width: 200px;

3、CSS样式与HTML元素结合

  • CSS提供了三种方法,可以将CSS样式与HTML页面结合起来。

    • 内联样式:存在与HTML元素的style属性中
    • 嵌入样式表:将CSS放在HTML文件的 <head> 元素里的 <style>元素之中
    • 外链样式表:将CSS编写在一个独立的 .css文件中,并且通过<link>元素引入到HTML中

<!-- 内联样式 -->
<div style="width: 200px; height: 200px;">Hello World!!!</div>

/* 嵌入样式表 */
<style>
.title {
        font-size: 20px;
        color: red;
      }
</style>

<!-- 外链样式表 -->
<link rel="stylesheet" href="./css/style.css">

  • 三种形式都需要会使用,都有一定的使用场景。
  • 内联样式:在Vue的模板中、React的JSX中用于动态添加某些样式、UI组件库添加自定义的样式等等
  • 后两者可以说是将样式和内容分离开来,方便维护。起码关注点分离了。

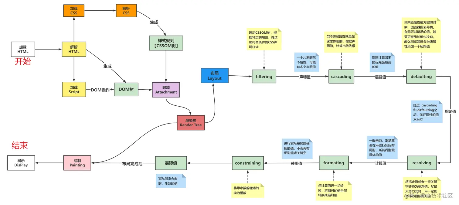
4、CSS是如何工作的

  • 先来看一张图。

image.png

  • 根据页面生成一颗DOM树。

  • 将解析后HTML中CSS三种使用方式中声明的CSS样式加载并且解析。

  • 将解析出来的CSS附加到DOM树上,变成一颗渲染树。

  • 通过渲染树展示页面

  • 下面是一个页面简单的渲染过程【这里简单说一下,下面还有更详细的步骤】。

image.png

5、CSS选择器

  1. 选择器是什么?

我们在写代码的时候,经常需要给特定的网页元素设置样式。那么我们就可以按照一定的规则,选择出符号条件的选择器,为之添加CSS样式。

  1. 选择器的大致归类

/* 常见的选择器 */

/* 1、通用选择器 */
* {}

/* 2、标签选择器 */
div {}

/* 3、类选择器 */
.box {}

/* 4、ID选择器 */
#title {}

/* 5、属性选择器 */
[disabled] {}
[title=h2] {}

/* 组合 */
/* 6、后代选择器 */
.box span {} /* 后代就行 */
.box > span {} /* 直接子代 */

/* 7、兄弟选择器 */
.box + span {} /* 相邻兄弟 */
.box ~ span {} /* 普遍兄弟 */

/* 选择器组 */
/* 8、交集选择器 */
span.box {} /* 都要满足 */

/* 9、并集选择器 */
body, p, h2, .title {} /* 满足一个即可 */

/* 伪类 */
a:hover {}
a:link {}
input:focus {}

  1. 标签选择器

    • 使用标签的名字。

    • 通用选择器

      • 使用 星号* 开头 ,所有的元素都会被选中

      • 一般用来给所有元素添加一些通用的设置

      • 比如内外边距、重置一些内容。

      • 效率比较低,谨慎使用。

  2. 类选择器

    • 元素 class属性。 通过 点 . 开头,比较常用。

    • 在一个文档中,属性值可以重复。

    • 为一些元素添加一样的样式。

  3. ID选择器

    • 元素的 id 属性。通过 # 开头,比较常用。

    • 在一个文档中,属性值必须是唯一的。

  4. 属性选择器

    • 拥有某一个属性 [attr]

    • 属性等于某个值 [attr = value]

  5. 伪类

    • 伪类是选择器的一种【多了一个点,假装是一个类选择器】

    • 用于选择处于特定状态的元素; 下面是常用的一些伪类。

    • a:link 未访问的链接

    • a:visited 已访问的链接

    • a:hover 鼠标挪动到链接上【最常用】

    • a:active 激活的链接【鼠标在链接上长按住未松开】

  6. 组合

image.png

  1. 伪元素

    • ::first-line【第一字符】

    • ::first-letter【第一字符】

    • ::before【在元素前面加上一些东西】

    • ::after【在元素后面加上一些东西】

image.png

二、常用属性【Attribute】

1、常用样式的属性

	font-size: 20px;
        color: red;
        background-color: greenyellow;
        height: 40px;
        width: 100px;
  • font-size:文字大小
  • color:文字颜色(前景色)
  • background-color:背景色
  • width:宽度
  • height:高度

2、颜色相关

  • 颜色的表示方法
  1. 颜色关键字:存在的关键字
  2. RGB模型:以“#”加十六进制或者 rgb()rgba() 函数表达式的形式。如:#6e9434、rgb(25, 50, 100)通过三原色比例的混合,可以组成其他的颜色。

image.png

image.png

  1. HSL模型:以 hsl()hsla() 函数表达式的形式。如:hsl(18, 91%, 42%)通过调节色彩的色相、饱和度、亮度,可以组成其他颜色

image.png

image.png

3、文本相关

(1)text-decoration【常用】

image.png

  • 用于设置文字的装饰线
  • 常见取值
    • none:无装饰线(也可以用于去掉浏览器给 a 元素默认添加的下划线)
    • underline:下划线
    • overline:上划线
    • line-through:中划线(删除线)

(2)text-align【重要】

image.png

  • 将后代元素中,定义的行内级元素,相对于他自己的父容器居中对齐。
  • 例如【文字、图片、输入框】
  • 常见取值
    • left:左对齐
    • right:右对齐
    • center:正中间显示
    • justify:两端对齐

(3)text-indent

image.png

  • 用于设置首行缩进(2em刚好是两个文字)

4、字体相关

  • font-size

    • 设置字体大小
    • 属性值 + 单位(px、em、% ... )
    • 1em是 100%、2em是200%【会继承下来,相对于父级元素说的】
  • font-family

    • 设置字体的类型
    • 可以设置一个、或者多个(某些浏览器不支持一些字体)
    • 通常情况,一个网页仅会设置一次
  • font-weight

    • 设置字体的粗细
    • 常用的值
      • [ 100 , 900 ]
      • normal :等于 400【普通情况】
      • bold:等于 700 【加粗情况】
  • font-style

    • 用于设置文字显示方式,[常规、斜体 ]
    • 常用的值
      • normal:常规显示
      • italic:斜体(采用字体本身有斜体)
      • oblique:倾斜(暴力倾斜)
  • line-height

    • 用于设置文本的行高
    • 常用与文本行高居中对齐【行高 = 文本所占高度】
  • font缩写属性

    • 方便书写的语法糖。

    • 可以在文档查看书写顺序。

	.box {
      font-size: 30px;
      font-family: Arial;
      font-weight: 700;
      font-style: italic;
      line-height: 30px;
    }
    /* 等同于 */
    .box {
      font: italic 700 30px/30px Arial;
    }

三、深入CSS

1、优先级

(1)CSS的层叠性

  • 对于同一个元素来说,相同一个属性,我们可以通过不同的选择器给它进行多次设置。
  • 那么属性会被层叠掉,但是最终只有一个会生效。
  • 比如下面的代码。你觉得 Hello World!!!会是什么样的颜色呢?
  <style>
    div { color: black; }
    #title { color: red; }
    .box { color: blue; }
  </style>

  <div id="title" class="box">Hello World!!!</div>

(2)特异度【权重】

  • 上面说了,同一元素多次设置相同属性时,会被一层一层覆盖掉。最后只留下一个值
  • 谁会是最终留下来,就得看他的特殊程度(权重值)
  • 大体上有两条规则
    • 选择器越特殊、权重越大,那么它的优先级就越高。它就是最终留下来的。
    • 选择器特异度、权重值相同时,在后面设置的会生效。
  • 特异度的排序

// 特异度排序  	!important > 内联样式 > ID选择器 > (类|属性)选择器/伪类 > (伪)元素选择器 > 通配选择器
// 假设的权重值 	 10000		  1000       100          10                  1           0

(3)优先级的计算

  • 如果是组合选择器。那么就需要计算他们的优先级,也就是看看他们谁更特殊,谁的话语权更大,谁的权重更高。
  • 权重值是可以累加的。
(1)	.box li div
         10 + 1 + 1 = 12

(2)     #title
        100 

(3)     .title span .item::before
          10  + 1  +  1  = 12

2、CSS的继承(Inherited)

  • 如果一个属性具备继承性,那么在该元素上设置后,它的后代都可以使用这个属性
  • 如果后代元素自己有设置该属性,那么优先使用自己的。(不论优先级有多高)
  • 继承后的属性的值,是计算值,而不是设置值

image.png

  • 常见的可继承的属性

    • 一般情况下,和文本本身相关的属性。可以继承
  • 不可继承的一些属性

    • 不需要去记,常用的可以继承的属性,用多了就知道了。实在忘记了,查看文档就行了。或者用浏览器的开发者工具
  • 显式继承

    • 对于某些不可继承的属性,后代元素强制要使用它
    • 这时候就可以通过inherit关键字,将其属性强制继承过来

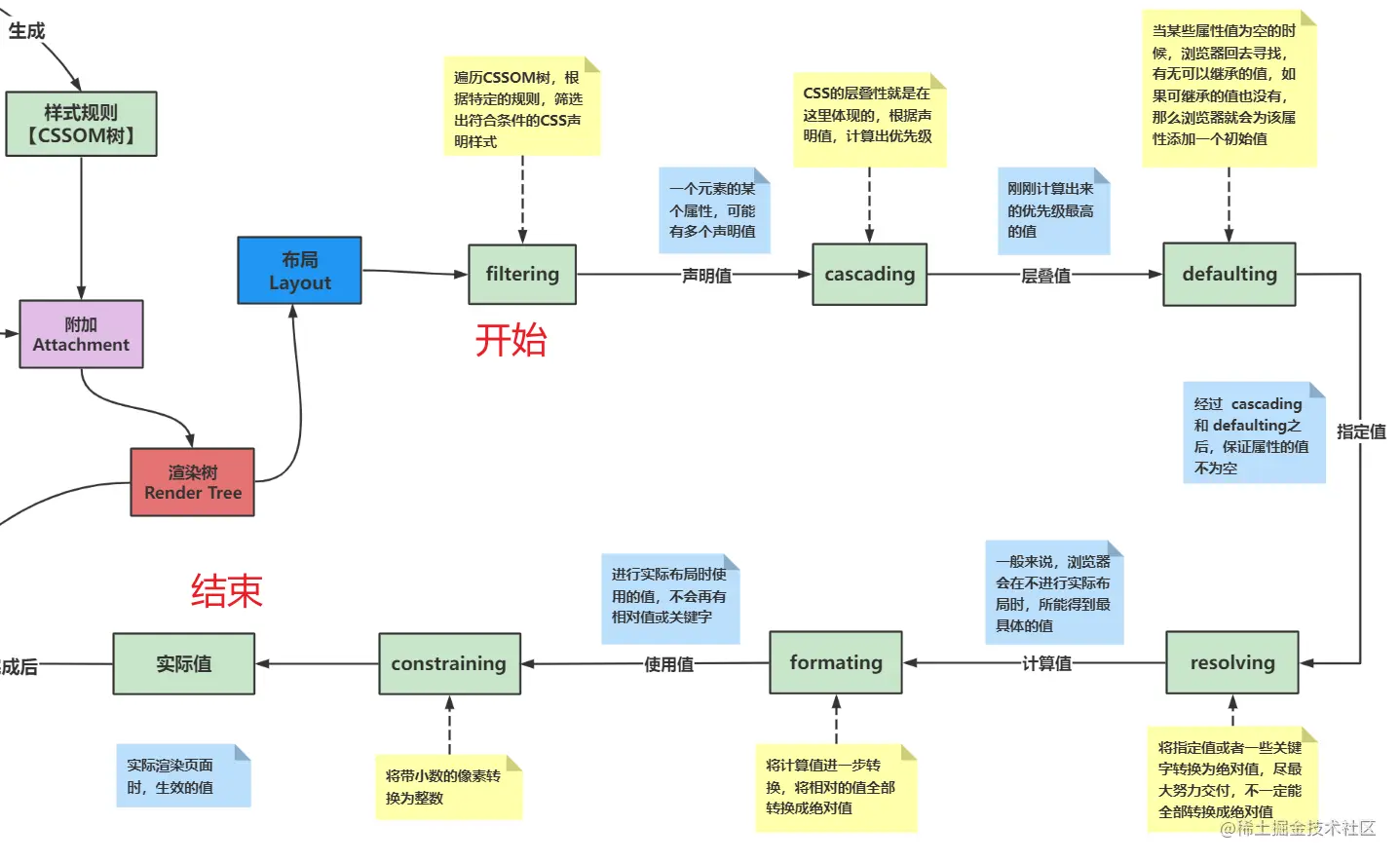
4、CSS属性的计算【难点】

(1)CSS的求值过程

image.png

(2)其中涉及到的 值

  • 声明值(设置值):coder 手动声明设置的值。
  • 层叠值:若一元素的同一属性在多个地方被赋值,则根据特异度覆盖后最终的值。
  • 默认值:若有些属性没有值,那么去寻找可继承的值。否则就加上默认值。保证属性值不为空。
  • 计算值:在resolving期间就能算出来的值。是在还没有布局时,就能算出来的一些值。并不一定全是绝对值。
  • 指定值:将前面的值未能转换的值(如:某些 %),全部转成绝对的值,不会再有相对值、关键字等等,但可能会含有小数。
  • 使用值(绝对值):经过formating转换后的值,要用于实际布局了,小数也在化成整数了。

(3)浏览器第一次渲染一个HTML文档的过程【补充】

  • 感兴趣的可以看看后面推荐的一篇文章。

  • 我这里就画了个流程图,加上面说到的 CSS的计算过程总结了一下。

  • 网上很火的一张图

image.png

  • 自己总结补充的图

image.png

四、CSS布局相关【重要】

1、盒模型【重要】

image.png

(1)宽度(width)高度(height)

  • 其实就是在对盒子里的内容做调整的过程
  • 对于行内级级非替换元素来说,设置宽度是无效的。
  • 另外还可以设置最小最大宽度,用于做移动端适配。
    • min-width/max-width
    • min-height/max-height

(2)内边距(padding)

  • 用于设置盒子的内边距,通常用于设置边框和内容之间的间距(盒子本身);
  • 上下左右都可以设置内边距
  • 可以将四个方向的值缩写为一个padding
    • 书写顺序按顺时针方向。
    • 省略的值,用对立面的值代替。

(3)外边距(margin)

  • 用于设置盒子的外边距,通常用于设置元素和元素之间的间距(盒子之间)。

  • 上下左右都可以设置内边距

  • 可以将四个方向的值缩写为一个magin

    • 书写顺序按顺时针方向。
    • 省略的值,用对立面的值代替。
  • margin之间的传递

image.png

  • margin-top的传递:如果块级元素的顶部线和父元素的顶部线重叠,那么这个块级元素的margin-top值回传递给父元素。

  • margin-bottom的传递:如果块级元素的底部线和父元素的底部线重叠,并且父元素的高度是 auto,那么这个块级元素的margin-bottom值回传递给父元素。

  • 如何解决 margin传递的问题

    
        .parent-box {
          width: 200px;
          height: 200px;
          background-color: #944d4d;
          /* 1、换解决方案 */
          padding-top: 40px;
          box-sizing: border-box;
          /* 2、设置边框 */
          border: 1px solid transparent;
          /* 3、触发BFC */
          overflow: auto;
        }
        .son-box {
          width: 100px;
          height: 100px;
          background-color: #86d684;
          /* 会将此值,传递给父元素 */
          margin-top: 40px;
        }
    
    • 其实就是让他不满足上面的传递条件。
    • 换一种实现方案:给父元素设置padding-top\padding-bottom,但是不想让他撑大盒子,可以将其设置为border-box
    • 给父元素设置边框
    • 触发外层盒子的BFC:可将overflow: auto;
  • margin之间的折叠

image.png

  • 折叠:垂直方向上相邻的2个margin,有可能会合并为一个margin

  • 水平方向不会被折叠

  • 折叠后的计算值:取较大的值

  • 解决折叠办法:设置一个就行了

  • margin将块级盒子水平居中对齐

    • margin-left / margin-right初始值是 0;
    • 在没有给盒子设置宽度的时候。就按初始值设置
    • 如果盒子设置宽度后,那就优先按宽度来设置。而margin-left: 0; margin-right: 父元素总宽 - 该元素总宽;
    • 所以这时候,我们要告诉浏览器,你现在,margin的左右,都用auto,让浏览器来分配margin-left / margin-right
    • 然后水平就会居中对齐了
    • magin: 0 auto;

(4)内边距 vs 外边距

  • 其实这两个都是相对而言的,有些都不区分这两个。
  • 用什么都可以实现相同的功能,可能都会有些问题。
  • 两个建议
    • 设置兄弟元素之间的间距:margin
    • 设置父子元素之间的间距:padding

(5)边框(border)

  • 用于设置盒子的边框(盒子本身)
  • 可以设置边框的
    • 宽度 / 样式 / 颜色
  • 同内外边距一样,也有四个方向的值
  • 可简写为一个值 border
  • 可以通过border-radius来设置圆角

image.png

  • 是对border-box而言的。【内容 + padding + border】
  • 值可以为:数值 / 百分比
  • 如果一个盒子是正方形,值 >= 50% 时,正方形盒子就变成了一个圆形盒子

2、元素类型

(1)块级元素 【block level】

  • 独占父元素的一行

  • 某些元素非常重要,可以独占一行突出他。

  • 某些元素不想和别的元素呆在一起,也会独占一行

  • 常见的块级元素

    • h元素 / p元素 / div元素

(2)行内集元素【inline level】

  • 多个行内集元素可以在父元素的同一行中显示
  • 某些元素不那么重要,和其他元素放在同一行显示也无关系,没必要独占一行。
  • 某些元素是属于对内容的一个细节的特殊描述,属于该内容,也没必要独占一行。
  • 常见的行内集元素
    • span元素 / a 元素 / strong 元素 / i 元素
  • 还可以细分为行内替换元素
    • 用其他内容替换掉这个在一行显示的行内元素
    • 如:img元素 / input元素 / video元素
  • 行内非替换元素的注意事项

image.png

  • 设置width/height/margin-top/margin-bottom不会生效
  • 设置padding-top / padding-bottom / 上下的 border时会生效,但是不会占据空间

(3)相互转换


	// 块级元素 -> 行内级元素
    div {
      display: inline;
    }

	// 行内级元素 -> 块级元素
    span {
      display: block;
    }

  • CSS中有个display属性,能修改元素的显示类型常见有四个值

    • block

      • 让元素显示为块级元素
      • 可以设置宽高和高度
    • inline

      • 让元素显示为行内级元素
      • 行内非替换元素不可以设置宽高
    • inline-block

      • 让元素同时具备行内级、块级元素的特征
      • 可以和其他元素在同一行显示
      • 可以设置宽度和高度
    • none

      • 隐藏元素,并且不会生成在DOM树里。和不存在一样

(4)元素的隐藏方法【补充】

  • 方法一:display 设置为 none【display: none;
    • 元素不显示出来,并且也不占据位置,不占据任何空间,和不存在一样
  • 方法二:visivility 设置为 hidden【visibility: hidden;
    • 元素不显示出来,但是会占据元素应该占据的空间。
    • 默认值为visible
  • 方法三:rgba设置颜色,将不透明度设置为 0【rgba(255, 0, 0, 0)#ff000000
    • 只是设置当前的 color/background 的颜色,不会影响其他元素
  • 方法四:将opacity设置为 0 【opacity: 0;
    • 设置当前元素的透明度,会影响所有的子元素

3、布局相关技术

  • 常规流、文档流
  • 浮动
  • 定位
  • 但是我们在学习定位之前,先来了解一下盒模型、和元素类型

4、布局(Layout)

(1)标准流(Normal Flow)

  • 默认情况下,元素都是按照标准流进行排布的
①排布规则
  • 从左到右、从上到下按顺序摆放在网页中

  • 默认情况下,兄弟元素相互之间不存在层叠现象

  • 在标准流中,可以使用margin/padding对元素做一些简单的定位

②弊端
  • 标准流布局,比较明显的缺点
    • 设置一个元素的margin或者padding,通常会有一些副作用,会影响到其他元素
    • 不便于实现元素的层叠的效果

(2)定位(Position)【重要】

①认识定位
  • 定位允许我们自己从正常的标准流布局中取出元素,使得这些元素有不同的行为,如:

    • 放在另一个元素上面

    • 始终保持在浏览器视窗内的某一位置

②排版规则
  • static(默认值)

    • 元素按照标准流布局
    • 不可以left、right、top、bottom进行定位
  • relative

    • 元素按照标准流布局

    • 可以通过left、right、top、bottom进行定位

    • 相对定位参照对象,是自己原来的位置

    • 使用场景

      • 在不影响其他元素的前提下,对当前元素进行微调
    • 示例

image.png

  • absolute

    • 元素脱离标准流(脱标)

    • 可以通过left、right、top、bottom进行定位

    • 绝对定位参照对象,是最临近的祖先定位元素

      • 定位元素:position值不为static的元素
    • 示例1【这里也就是所说的子绝父相】

image.png

  • 示例2

image.png

  • 如果找不到这样的祖先元素,参照对象是视口。

    • 这种情况下,和 fixed 基本上一样。
  • 示例3

image.png

  • fixed
    • 元素脱离标准流(脱标)
    • 可以通过left、right、top、bottom进行定位
    • 固定定位参照对象,是视口
      • 视口(viewport):文档的可视区域
  • sticky
    • 粘性定位可以看做是相对定位和固定定位的结合体
    • 一开始定位元素像相对定位一样,直到它滚动到某个阈值,就会变成固定定位
    • 粘性定位是相对于最临近的滚动祖先包含视口
③定位元素的特点
  • 可以随意设置宽高
  • 宽度默认由内容决定
  • 不再受标准流的约束
    • 不再严格按照从上到下、从左到右排布
    • 不再严格区分是什么盒子类型(块级、行内级),很多类型的特性都会失效
  • 不再给父元素汇报宽高数据【有高度塌陷问题】
  • 脱标元素内部默认还是按照标准流布局
  • 设置z-index时有效
    • z-index属性用来设置定位元素的层叠顺序
    • 取值可以是正整数、负整数、0

(3)Flex 布局【重要】

①认识flex布局
  • FlexBox是一种弹性盒子:是一种按行或者按列布局的一维布局方法
    • 元素可以膨胀以填充额外的空间,收缩以适应更小的空间
  • Flex布局时目前web开发中使用最多的布局方案:
    • 也叫做弹性布局
  • flex布局的出现,CSS布局中就出现了一种专门用于一维布局的方案
  • 原先的布局存在的一些痛点
    • 在父内容里面垂直居中一个块内容
    • 使容器的所有子项等分可用宽度/高度
②Flex布局的重要概念
  • 开启了flex布局的元素叫做:flex container
  • flex container 里面的直接子元素叫做 flex item
  • 当盒子变成 flex item时,具备以下特点:
    • 将受flex container 属性的设置进行控制和布局
    • flex-item不再严格区分块级元素和行内级元素
    • 默认情况下是包裹内容的,但是可以设置宽度和高度
  • 设置 display 属性为 flex / inline-flex可以变成 flex container
    • flex:flex container是块级盒子
    • inline-flex:flex container是行内级盒子
  • 父盒子区分盒子类型,子元素不区分盒子类型
  • 示例

image.png

③Flex的布局模型
  • 网络上的一张图

image.png

  • 主轴(main axis)

    • flex item 默认都是沿着主轴,从 main start 开始往 main end方向排布
    • 修改主轴的方向:flex-direction,调整 start 和 end 的位置
  • 交叉轴(cross axis)

    • 交叉轴永远垂直于主轴。
④Flex相关属性
设置在flex container设置在flex item
flex-flowflex-grow
flex-wrapflex-basis
flex-directionflex-shrink
justify-contentorder
align-itemsalign-self
align-contentflex
设置在container上的属性
  1. flex-direction
  • 修改主轴的方向,调整start和end的位置

  • 取值

    • row(默认):从左到右

    • row-reverse:从右到左

    • column:从上到下

    • column-reverse:从下到上

  1. flex-wrap
  • 修改 flex container 是单行还是多行,可以修改交叉轴的方向
  • 取值
    • nowrap(默认):单行
    • wrap:多行
    • wrap-revers:多行,(比wrap,corss start 与 cross end 相反)
  1. flex-flow
  • flex-direction 、 flex-wrap的简写属性
    • 顺序任意,而且都可以省略
  1. justify-content【常用】
  • 决定了flex items 在主轴上的对齐方式
  • 取值
    • flex-start(默认):与main start对齐
    • flex-end:与main end对齐
    • center:居中对齐
    • space-between:flex items之间的距离相等,并且与main start、main end两端对齐
    • space-around:flex items之间的距离相等,并且与main satrt、main end之间的距离是flex items 之间距离的一半
    • space-evenly:flex items之间的距离相等,并且main start、main end之间的距离等于flexitems之间的距离

image.png

  1. align-item
  • flex items 在交叉轴上的对齐方式
  • 取值
    • normal(默认值):在弹性布局中,效果和stretch一样
    • stretch:当 flex items 在 cross axis 方向的 size 为 auto 时,会自动拉伸至填充 flex container
    • flex-start:与 cross start 对齐
    • flex-end:与 cross end 对齐
    • center:居中对齐
    • baseline:与基准线对齐

image.png

  1. align-content
  • 多行 flex items 在交叉轴上的对齐方式,用法与justify-content类型

  • 取值

    • stretch(默认值):与 align-items 的 stretch 类似
    • flex-start:与cross start对齐
    • flex-end:与crossend对齐
    • center:居中对齐
    • space-between:flex items之间的距离相等,并且与cross start、crossend两端对齐
    • space-around:flex items之间的距离相等,并且与cross satrt、cross end之间的距离是flex items 之间距离的一半
    • space-evenly:flex items之间的距离相等,并且cross start、cross end之间的距离等于flexitems之间的距离
设置在item上面的属性【不常设置】
  1. order
  • 设置flex items的排布顺序
  • 取值
    • 默认值是 0,按HTML的书写顺序。
    • 可以设置任意整数(正整数、负整数、0),值越小就越排在前面
  1. align-self
  • 单独设置某一个item,在container里面的对齐方式

  • 取值

    • auto(默认值):遵从 flex container 的 align-items 设置
    • stretch、flex-start、flex-end、center、baseline,效果跟 align-items 一致
  1. flex-grow
  • flex items 如何拉伸、扩展
  • 取值
    • 可以设置任意非负数,默认值是 0
    • 当 flex container 在 main axis 方向上有剩余 size 时,flex-grow 属性才会有效
  • flex items 扩展后的最终 size 不能超过 max-width\max-height
  1. flex-shrink
  • flex items 如何收缩(缩小)
    • 可以设置任意非负数字(正小数、正整数、0),默认值是 1
    • 当 flex items 在 main axis 方向上超过了 flex container 的 size flex-shrink 属性才会有效
    • flex items 收缩后的最终 size 不能小于 min-width\min-height

(4)Grid布局

①为什么还要有Grid布局?
  • 我们可以看到 Flex 已经是一个非常强大的能够实现很多布局了。那么就有了 flex 之后,我们为什么还又引了一个 Grid 布局这样的一概念。

  • 就是因为很多时候我们发现在页面上的一个布局,它不仅仅是一个一条线的,就是流式的从左到右从上到下的布局,有时候它是一个二维的布局方式。

image.png

  • 可以理解为, Flex 它是一种单一方向的布局模式。然后 Grid 它是一个二维的。

  • 但是其实从概念上、或者用法上,Grid和 Flex 有一些相似的一些地方。

②Grid排版上下文
  • 通过 display: grid;,生成一个 grid 的一个排版上下文。让一个元素变成一个块级的 grid 容器
  • 然后我们通过 grid-template这个属性。其实它是一系列的一些属性,把这个容器划分成一个二维的网格
  • 然后我们再去设置,他的行数和列数。将他的子元素放在划分的格子里边
  • 在划格子的时候,可以去设置每一个各种占多少行或者多少列

image.png

(5)浮动(Float)

①认识浮动
  • float属性可以指定一个元素应沿容器的左侧或者右侧放置,允许文本和内联元素环绕它
  • float属性最初只是想用在一段文本内浮动图形,实现图文混排的效果
  • 但是一开始左右布局不好做,所以,float在一段时间内被 “滥用” 于多列布局
  • 随着计算的发展,float又在慢慢的退出布局的舞台,回归本心
  • 常用值
    • none:不浮动、默认值
    • left:向左浮动
    • right:向右浮动
②排布规则
  • 浮动会让元素脱离标准流(脱标)
    • 朝着向左或者向右方向移动,直到自己的边界紧贴着包含块,或者其他浮动元素的边界为止
    • 定位元素会层叠在浮动元素上面
  • 元素向左(右)浮动,边界不能超出包含块的左(右)边界
  • 浮动元素之间不能层叠
    • 如果一个元素浮动后,后浮动的元素会紧贴在前一个浮动元素【左浮找左浮,右浮找右浮】
    • 如果水平方向剩余的空间不够显示浮动元素,浮动元素将向下移动,知道有充足的空间为止
  • 浮动元素不能与行内级元素层叠,行内级元素将会被浮动元素挤到后面去。
③浮动的问题
  • 父元素高度塌陷问题
    • 由于浮动元素脱离了标准流,变成了脱标元素,所以不再向父元素汇报高度
    • 解决办法:清除浮动

五、写在后面