16 18 收藏 分享 Java系列全面总结:泛型+异常+反射+集合+注解+Lambda表达式等详解

87 阅读3分钟

Java基础非常重要,俗话说得好地基不牢后续地动山摇 ,所以基础很重要@mikechen

在过去的时间中,我写过Java基础的整个系列,为了方便大家的阅读,也为了让知识更系统化,这里我单独把Java基础系列一并罗列于此,希望对有用的人有用。

以下为整个Java系列的目录,希望大家喜欢~!

文末有资料获取方式~

目录

  • Java数据类型
  • Java面向对象
  • Java泛型
  • Java反射
  • Java异常
  • Java集合
  • Java注解
  • Java Lambda表达式

\

Java数据类型

Java8大基本数据类型图文详解

数据类型这篇文章主要讲了以下几点:

  • Java8大基本数据类型
  • Java包装类
  • 基本数据类型与包装类型的区别
  • 装箱和拆箱

Java面向对象

Java面向对象:三大特性图文详解

面向对象这篇文章主要讲了以下几点:

  • 封装
  • 继承
  • 多态
  • 面向对象总结

Java泛型

Java泛型详解,史上最全图文详解!

Java泛型这篇文章主要讲了以下几点:

  • 一:泛型本质
  • 二:为什么使用泛型
  • 三:如何使用泛型1、泛型类2、泛型接口3、泛型方法
  • 四:泛型通配符
  • 五:泛型中KTVE的含义
  • 六:泛型的实现原理
  • 七:最后

Java反射

Java反射详解:入门+使用+原理+应用场景

Java反射这篇文章主要讲了以下几点:

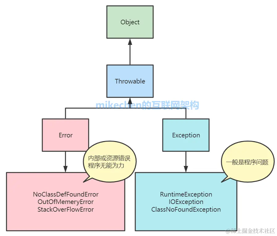
Java异常

Java异常处理详解(非常详细)

Java异常这篇文章主要讲了以下几点:

  • 异常定义
  • 异常分类
  • 异常实现
  • 异常捕获
  • 异常实践

Java集合

Java集合框架详解(看这篇就够了)

Java集合这篇主要讲了以下几点:

  • Java集合体系框架
  • Java集合ListList集合特点ArrayListVectorLinkedListJava List总结
  • Java集合SetHashSetLinkedHashSetTreeSetJava Set总结
  • Java集合QueuePriorityQueueDeque
  • Java集合Map1.HashMap2.Hashtable3.LinkedHashMap4.TreeMap5.Map总结

Java注解

Java注解最全详解(超级详细)

Java注解这篇文章主要讲了以下几点:

  • Java注解定义
  • Java注解应用
  • Java注解分类1、Java自带的标准注解2、元注解3、自定义注解
  • Java标准注解1.@Override2.Deprecated3.@SuppressWarnings4.@FunctionalInterface
  • Java元注解1.@Retention2.@Documented3.@Target4.@Inherited5.@Repeatable
  • 自定义注解

Java Lambda表达式

Java Lambda表达式详解(非常全面)

Lambda表达式这篇文章主要讲了以下几点:

  • Lambda表达式简介
  • Lambda表达式的作用1.匿名类创建线程2.Lambda表达式创建线程
  • Lambda表达式的语法1.无参数2.一个参数3.多个参数4.指定参数类型5.只有一条语句时6.参数类型不写7.Lambda表达式返回值
  • 函数式接口
  • Lambda表达式的举例1.lambda创建线程2.lambda事件处理3.lambda遍历List集合4.元素排序5.lambda Map6.lambda过滤String7.lambda对集合应用函数8.lambda计算最大值、最小值、平均值

今后有新的内容,我会在对这个Java基础系列进行整理补充和更改。

希望这个Java系列能对你有所帮助。