java~Map集合整理

111 阅读3分钟

Map图

LinkedHashMap

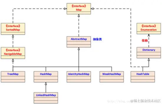
HashMap 是 Java Collection Framework 的重要成员,也是Map族(如下图所示)中

我们最为常用的一种。不过遗憾的是,HashMap是无序的,也就是说,迭代HashMap所得到的元素顺序并不是它们最初放置到HashMap的顺序。HashMap的这一

缺点往往会造成诸多不便,因为在有些场景中,我们确需要用到一个可以保持插入顺序的Map。庆幸的是,JDK为我们解决了这个问题,它为HashMap提供了一个子类

—— LinkedHashMap 。虽然LinkedHashMap增加了时间和空间上的开销,但是它通过维护一个额外的双向链表保证了迭代顺序。特别地,该迭代顺序可以是插入顺序,

也可以是访问顺序。因此,根据链表中元素的顺序可以将LinkedHashMap分为:保持插入顺序的LinkedHashMap 和 保持访问顺序的LinkedHashMap,

其中LinkedHashMap的默认实现是按插入顺序排序的。

  • 更直观地,下图很好地还原了LinkedHashMap的原貌:HashMap和双向链表的密切配合和分工合作造就了LinkedHashMap。特别需要注意的是,next用于

    维护HashMap各个桶中的Entry链,before、after用于维护LinkedHashMap的双向链表,虽然它们的作用对象都是Entry,但是各自分离,是两码事儿。

  • 其中,HashMap与LinkedHashMap的Entry结构示意图如下图所示:

SortedMap

SortedMap(java.util.SortedMap)接口是Map的子接口,SortedMap中增加了元素的排序,这意味着可以给SortedMap中的元素排序。

  • NavigableMap

    • TreeMap
    • ConcurrentSkipListMap

NavigableMap

SortedMap的子接口,但是 NavigableMap接口中新加了几个SortedSet接口中没有的方法,使导航存储在映射中的键和值成为可能,本文会讲解。

既然是接口,那就必须用到它的实现,java.util包中只有一个实现 java.util.TreeMap ,另外java.util.concurrent包中也有实现,但是本文不讲解

NavigableMap original = new TreeMap();
original.put("1", "1");
original.put("2", "2");
original.put("3", "3");

TreeMap

TreeMap的实现是红黑树算法的实现, 红黑树又称红-黑二叉树,它首先是一颗二叉树,它具体二叉树所有的特性。同时红黑树更是一颗自平衡的排序二叉树。

  • 平衡二叉树必须具备如下特性:它是一棵空树或它的左右两个子树的高度差的绝对值不超过1,并且左右两个子树都是一棵平衡二叉树。也就是说该二叉树的任何一个等等子节点,其左右子树的高度都相近。
  • 红黑树顾名思义就是节点是红色或者黑色的平衡二叉树,它通过颜色的约束来维持着二叉树的平衡。对于一棵有效的红黑树二叉树而言我们必须增加如下规则:
  1. 每个节点都只能是红色或者黑色
  2. 根节点是黑色
  3. 每个叶节点(NIL节点,空节点)是黑色的。
  4. 如果一个结点是红的,则它两个子节点都是黑的。也就是说在一条路径上不能出现相邻的两个红色结点。
  5. 从任一节点到其每个叶子的所有路径都包含相同数目的黑色节点。

  • 对于红黑二叉树而言它主要包括三大基本操作:左旋、右旋、着色。

  • 左旋转

  • 右旋转

SortedMap<String, String> list = new TreeMap<>(); //基于红黑树的实现,在单线程性能不错.
list.put("a", "1");
list.put("b", "2");
list.put("c", "3");
list.put("d", "4");
SortedMap<String, String> tail = list.tailMap("c");//返回大于等于c的
Iterator<String> iterator = tail.values().iterator();
while (iterator.hasNext()) {
  System.out.println(iterator.next());
}

ConcurrentSkipListMap

多线程下使用,支持更高的并发,ConcurrentSkipListMap 的存取时间是log(N),和线程数几乎无关,内部是SkipList(跳表)结构实现。

跳跃表(SkipList)

  1. 多条链构成,是关键字升序排列的数据结构;
  2. 包含多个级别,一个head引用指向最高的级别,最低(底部)的级别,包含所有的key;
  3. 每一个级别都是其更低级别的子集,并且是有序的;
  4. 如果关键字 key在 级别level=i中出现,则,level<=i的链表中都会包含该关键字key;
ConcurrentSkipListMap<String, String> concurrentSkipListMap = new ConcurrentSkipListMap<>();
String a1 = concurrentSkipListMap.put("zzl", "zhangzhanling");
String a2 = concurrentSkipListMap.put("zzl1", "zhan1");
String a3 = concurrentSkipListMap.put("zzl2", "zhan2");
String a4 = concurrentSkipListMap.put("china", "中国");
System.out.printf(concurrentSkipListMap.toString());