让国内顶尖程序员社区“牛客网”低头的这份Java面试手册真的强

91 阅读1分钟

让国内顶尖程序员社区“牛客网”低头的这份Java面试手册真的强

相信大家最近一直在为一件事情所烦恼,那就是程序员一年一度的“金九银十”跳槽招聘季!

肯定有很多小伙伴已经备战了几个月甚至半年之久了,还是对自己没有太大的信心,不过不用担心,最近小编特意看了一下国内比较大的招聘网站,从中给大家总结出了一份适合99%的程序员跳槽涨薪的Java面试手册!

小红书

最新Java面试手册:

JVM面试题33道

JVM内存模型

多线程46道

进程线程

spring面试题23道

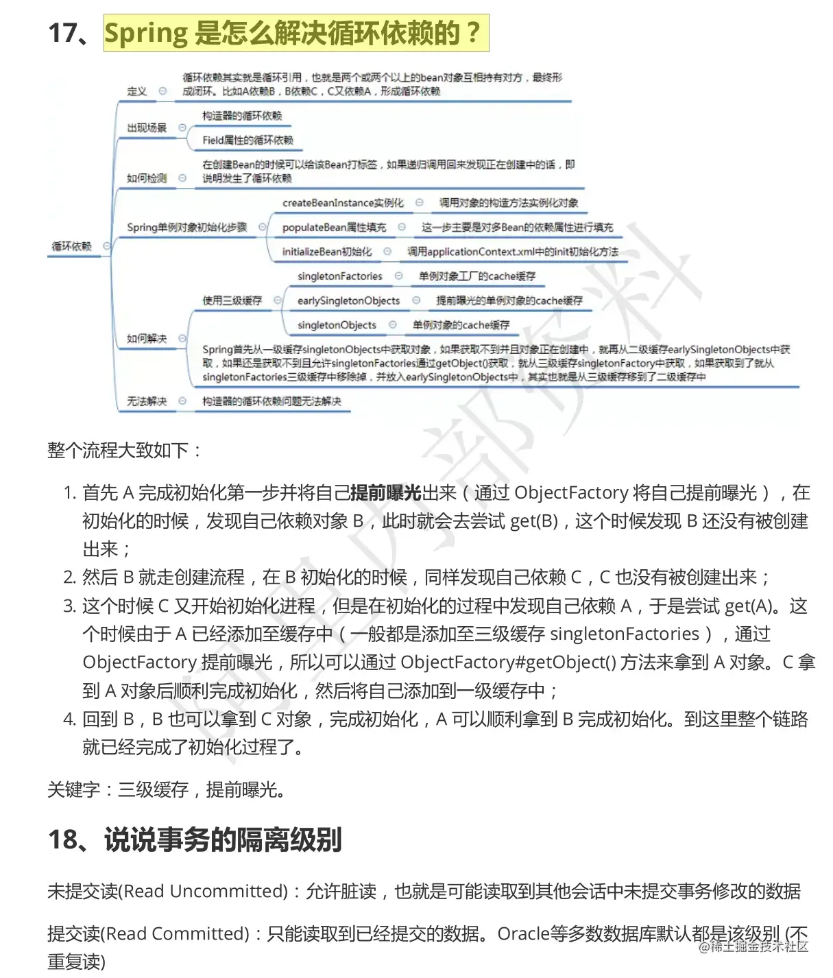
Spring 是怎么解决循环依赖的?

mybatis面试题12道

springboot面试题14道

MySQL面试题34道

关注工众好免费获取:即将秃头的程序猿

其他:

软实力: