浅谈synchronized锁升级底层原理

442 阅读15分钟

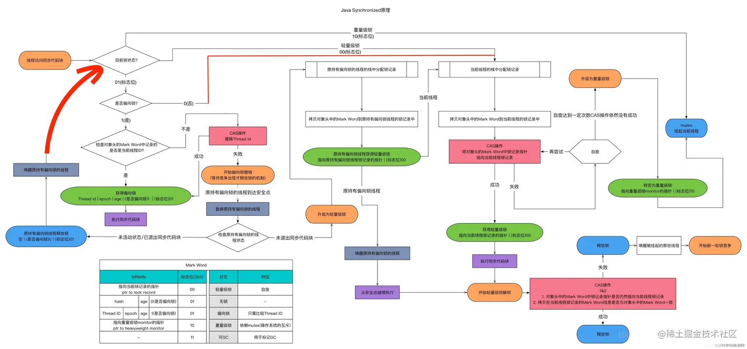
今天我们来聊聊 Synchronized 里面的各种锁:偏向锁、轻量级锁、重量级锁,以及三个锁之间是如何进行锁膨胀的。先来一张图来总结 在这里插入图片描述

提前了解知识

锁的升级过程

锁的状态总共有四种:无锁状态、偏向锁、轻量级锁和重量级锁。随着锁的竞争,锁可以从偏向锁升级到轻量级锁,再升级的重量级锁(但是锁的升级是单向的,也就是说只能从低到高升级,不会出现锁的降级)

Java 对象头

因为在Java中任意对象都可以用作锁,因此必定要有一个映射关系,存储该对象以及其对应的锁信息(比如当前哪个线程持有锁,哪些线程在等待)。一种很直观的方法是,用一个全局map,来存储这个映射关系,但这样会有一些问题:需要对map做线程安全保障,不同的synchronized之间会相互影响,性能差;另外当同步对象较多时,该map可能会占用比较多的内存。所以最好的办法是将这个映射关系存储在对象头中,因为对象头本身也有一些hashcode、GC相关的数据,所以如果能将锁信息与这些信息共存在对象头中就好了。 在这里插入图片描述 在JVM中,对象在内存中除了本身的数据外还会有个对象头,对于普通对象而言,其对象头中有两类信息:mark word和类型指针。另外对于数组而言还会有一份记录数组长度的数据。类型指针是指向该对象所属类对象的指针,mark word用于存储对象的HashCode、GC分代年龄、锁状态等信息。在32位系统上mark word长度为32bit,64位系统上长度为64bit。为了能在有限的空间里存储下更多的数据,其存储格式是不固定的,在64位系统上各状态的格式如下: 在这里插入图片描述 可以看到锁信息也是存在于对象的mark word中的。当对象状态为偏向锁(biasable)时,mark word存储的是偏向的线程ID;当状态为轻量级锁(lightweight locked)时,mark word存储的是指向线程栈中Lock Record的指针;当状态为重量级锁(inflated)时,为指向堆中的monitor对象的指针。

全局安全点(safepoint)

safepoint这个词我们在GC中经常会提到,简单来说就是代码执行过程中的一些特殊位置,线程执行到这个位置时可以暂停。在该位置我们可以确定的读取当前线程的一些信息,也可以与其他线程共享。比如线程上下文的信息,对象或者非对象的内部指针等。

偏向锁

一个线程反复的去获取/释放一个锁,如果这个锁是轻量级锁或者重量级锁,不断的加解锁显然是没有必要的,造成了资源的浪费。于是引入了偏向锁,偏向锁在获取资源的时候会在资源对象上记录该对象是偏向该线程的,偏向锁并不会主动释放,这样每次偏向锁进入的时候都会判断该资源是否是偏向自己的,如果是偏向自己的则不需要进行额外的操作,直接可以进入同步操作。

偏向锁获取过程

  1. 访问Mark Word中偏向锁标志位是否设置成1,锁标志位是否为01——确认为可偏向状态。
  2. 如果为可偏向状态,则判断偏向的线程ID是否是当前线程,如果是,进入步骤(5),否则进入步骤(3)。
  3. 如果线程ID并未指向当前线程,则通过CAS操作竞争锁。如果竞争成功,则将Mark Word中线程ID设置为当前线程ID,然后执行(5);如果竞争失败,执行(4)。
  4. 如果CAS获取偏向锁失败,则表示有竞争。当到达全局安全(safepoint)时获得偏向锁的线程被挂起,偏向锁升级为轻量级锁,然后被阻塞在安全点的线程继续往下执行同步代码。
  5. 执行同步代码。

偏向锁的释放

偏向锁的撤销在上述第四步中有提到。偏向锁只有遇到其他线程尝试竞争偏向锁时,持有偏向锁的线程才会释放锁,线程不会主动去释放偏向锁。偏向锁的撤销,需要等待全局安全点safepoint,它会首先暂停拥有偏向锁的线程A,然后判断这个线程A,此时有两种情况:

  1. A 线程已经退出了同步代码块,或者是已经不再存活了,此时就会直接撤销偏向锁,变成无锁状态。
  2. A 线程还在同步代码块中,此时将A线程的偏向锁升级为轻量级锁。

批量重偏向

为什么有批量重偏向

当只有一个线程反复进入同步块时,偏向锁带来的性能开销基本可以忽略,但是当有其他线程尝试获得锁时,就需要等到safe point时将偏向锁撤销为无锁状态或升级为轻量级/重量级锁。这个过程是要消耗一定的成本的,所以如果说运行时的场景本身存在多线程竞争的,那偏向锁的存在不仅不能提高性能,而且会导致性能下降。因此,JVM中增加了一种批量重偏向/撤销的机制。批量重偏向是从类的角度考虑的。

批量重偏向的原理

  • 首先引入一个概念epoch,其本质是一个时间戳,代表了偏向锁的有效性,epoch存储在可偏向对象的MarkWord中。除了对象中的epoch,对象所属的类class信息中,也会保存一个epoch值。

  • 每当遇到一个全局安全点时(这里的意思是说批量重偏向没有完全替代了全局安全点,全局安全点是一直存在的),比如要对class C进行批量再偏向,则首先对 class C中保存的epoch进行增加操作,得到一个新的epoch_new

  • 然后扫描所有持有 class C 实例的线程栈,根据线程栈的信息判断出该线程是否锁定了该对象,仅将epoch_new的值赋给被锁定的对象中,也就是现在偏向锁还在被使用的对象才会被赋值epoch_new。

  • 退出安全点后,当有线程需要尝试获取偏向锁时,直接检查 class C 中存储的 epoch 值是否与目标对象中存储的 epoch 值相等,如果不相等,则说明该对象的偏向锁已经无效了(因为上一步里面已经说了只有偏向锁还在被使用的对象才会有epoch_new,这里不相等的原因是class C里面的epoch值是epoch_new,而当前对象的epoch里面的值还是epoch),此时竞争线程可以尝试对此对象重新进行偏向操作。

轻量级锁

轻量级锁的获取过程

在代码进入同步块的时候,如果同步对象锁状态为偏向状态(就是锁标志位为“01”状态,偏向锁标志位为“1”),虚拟机首先将在当前线程的栈帧中建立一个名为锁记录(Lock Record)的空间,用于存储锁对象目前的Mark Word的拷贝。官方称之为 Displaced Mark Word(所以这里我们认为Lock Record和 Displaced Mark Word其实是同一个概念)。这时候线程堆栈与对象头的状态如图所示: 在这里插入图片描述

  • 拷贝对象头中的Mark Word复制到锁记录中。

  • 拷贝成功后,虚拟机将使用CAS操作尝试将对象头的Mark Word更新为指向Lock Record的指针,并将Lock record里的owner指针指向对象头的mark word。

  • 如果这个更新动作成功了,那么这个线程就拥有了该对象的锁,并且对象Mark Word的锁标志位设置为“00”,即表示此对象处于轻量级锁定状态,这时候线程堆栈与对象头的状态如下所示: 在这里插入图片描述

  • 如果这个更新操作失败了,虚拟机首先会检查对象的Mark Word是否指向当前线程的栈帧,如果是就说明当前线程已经拥有了这个对象的锁,现在是重入状态,那么设置Lock Record第一部分(Displaced Mark Word)为null,起到了一个重入计数器的作用。下图为重入三次时的lock record示意图,左边为锁对象,右边为当前线程的栈帧,重入之后然后结束。接着就可以直接进入同步块继续执行。 在这里插入图片描述 如果不是说明这个锁对象已经被其他线程抢占了,说明此时有多个线程竞争锁,那么它就会自旋等待锁,一定次数后仍未获得锁对象,说明发生了竞争,需要膨胀为重量级锁。

轻量级锁的解锁过程

通过CAS操作尝试把线程中复制的Displaced Mark Word对象替换当前的Mark Word。

如果替换成功,整个同步过程就完成了。

如果替换失败,说明有其他线程尝试获取该锁(此时锁已膨胀),那就要在释放锁的同时,唤醒被挂起的线程。

重量级锁

重量级锁加锁和释放锁机制

如果进入重量级锁,对象头中还会有个Monitor对象,JVM中其实就是ObjectMonitor,他有四个比较重要的属性: ● _count:计数器。用来记录获取锁的次数。该属性主要用来实现重入锁机制。 ● _owner:记录着当前锁对象的持有者线程。 ● _WaitSet:队列。当一个线程调用了wait方法后,它会释放锁资源,进入WaitSet队列等待被唤醒。(每个等待锁的线程都会被封装成ObjectWaiter对象) ● _EntryList:队列。里面存放着所有申请该锁对象的线程。

加锁过程如下:

  • 调用omAlloc分配一个ObjectMonitor对象,把锁对象头的mark word锁标志位变成 “10 ”,然后在mark word存储指向ObjectMonitor对象的指针。
  • 当多个线程同时访问一段同步代码时,首先会进入 _EntryList 集合,当线程获取到对象的monitor 后,把monitor中的owner设置为当前线程,同时monitor中的计数器count加1
  • 若线程调用wait()方法,将释放当前持有的monitor,owner变量恢复为null,count自减1,同时该线程进入WaitSet集合中等待被唤醒。若当前线程执行完毕也将释放monitor(锁)并复位变量的值,以便其他线程进入获取monitor(锁)。在这里插入图片描述

Synchronized的底层实现

同步代码块的加锁、解锁是通过 Javac 编译器实现的,底层是借助monitorenter和monitorerexit,为了能够保证无论代码块正常执行结束 or 抛出异常结束,都能正确释放锁,Javac 编译器在编译的时候,会对monitorerexit进行特殊处理,举例说明:

public class Hello {
    public void test() {
        synchronized (this) {
            System.out.println("test");
        }
    }
}

通过 javap -c 查看其编译后的字节码

public class Hello {
  public Hello();
    Code:
       0: aload_0
       1: invokespecial #1                  // Method java/lang/Object."<init>":()V
       4: return
  public void test();
    Code:
       0: aload_0
       1: dup
       2: astore_1
       3: monitorenter
       4: getstatic     #2                  // Field java/lang/System.out:Ljava/io/PrintStream;
       7: ldc           #3                  // String test
       9: invokevirtual #4                  // Method java/io/PrintStream.println:(Ljava/lang/String;)V
      12: aload_1
      13: monitorexit
      14: goto          22
      17: astore_2
      18: aload_1
      19: monitorexit
      20: aload_2
      21: athrow
      22: return
    Exception table:
       from    to  target type
           4    14    17   any
          17    20    17   any
}
  • 从字节码中可知同步语句块的实现使用的是monitorenter和monitorexit指令,其中monitorenter指令指向同步代码块的开始位置,monitorexit指令则指明同步代码块的结束位置,当执行monitorenter指令时,当前线程将试图获取mark word里面存储的monitor,当 monitor的进入计数器为 0,那线程可以成功取得monitor,并将计数器值设置为1,取锁成功。

  • 如果当前线程已经拥有 monitor 的持有权,那它可以重入这个 monitor ,重入时计数器的值也会加 1。倘若其他线程已经拥有monitor的所有权,那当前线程将被阻塞,直到正在执行线程执行完毕,即monitorexit指令被执行,执行线程将释放 monitor并设置计数器值为0 ,其他线程将有机会持有 monitor

  • 值得注意的是编译器将会确保无论方法通过何种方式完成,方法中调用过的每条 monitorenter 指令都有执行其对应 monitorexit 指令,而无论这个方法是正常结束还是异常结束。为了保证在方法异常完成时 monitorenter 和 monitorexit 指令依然可以正确配对执行,编译器会自动产生一个异常处理器,这个异常处理器声明可处理所有的异常,它的目的就是用来执行 monitorexit 指令。从上面的字节码中也可以看出有两个monitorexit指令,它就是异常结束时被执行的释放monitor 的指令。

同步方法底层原理

同步方法的加锁、解锁是通过 Javac 编译器实现的,底层是借助ACC_SYNCHRONIZED访问标识符来实现的,代码如下所示:

public class Hello {
    public synchronized void test() {
        System.out.println("test");
    }
}

方法级的同步是隐式,即无需通过字节码指令来控制的,它实现在方法调用和返回操作之中。JVM可以从方法常量池中的方法表结构(method_info Structure) 中的 ACC_SYNCHRONIZED 访问标志区分一个方法是否同步方法。当方法调用时,调用指令将会检查方法的 ACC_SYNCHRONIZED访问标志是否被设置,如果设置了,执行线程将先持有monitor,然后再执行方法,最后在方法完成(无论是正常完成还是非正常完成)时释放monitor。在方法执行期间,执行线程持有了monitor,其他任何线程都无法再获得同一个monitor。如果一个同步方法执行期间抛出了异常,并且在方法内部无法处理此异常,那这个同步方法所持有的monitor将在异常抛到同步方法之外时自动释放。

public class Hello {
  public Hello();
    Code:
       0: aload_0
       1: invokespecial #1                  // Method java/lang/Object."<init>":()V
       4: return
  public synchronized void test();
    Code:
       0: getstatic     #2                  // Field java/lang/System.out:Ljava/io/PrintStream;
       3: ldc           #3                  // String test
       5: invokevirtual #4                  // Method java/io/PrintStream.println:(Ljava/lang/String;)V
       8: return
}

锁的其他优化

适应性自旋(Adaptive Spinning)

从轻量级锁获取的流程中我们知道,当线程在获取轻量级锁的过程中执行CAS操作失败时,是要通过自旋来获取重量级锁的。问题在于,自旋是需要消耗CPU的,如果一直获取不到锁的话,那该线程就一直处在自旋状态,白白浪费CPU资源。解决这个问题最简单的办法就是指定自旋的次数,例如让其循环10次,如果还没获取到锁就进入阻塞状态。但是JDK采用了更聪明的方式——适应性自旋,简单来说就是线程如果自旋成功了,则下次自旋的次数会更多,如果自旋失败了,则自旋的次数就会减少。

锁粗化(Lock Coarsening)

锁粗化的概念应该比较好理解,就是将多次连接在一起的加锁、解锁操作合并为一次,将多个连续的锁扩展成一个范围更大的锁。举个例子:

public  void lockCoarsening() {
    int i=0;
    synchronized (this){
        i=i+1;
    }
    synchronized (this){
        i=i+2;
    }
}

上面的两个同步代码块可以变成一个

public  void lockCoarsening() {
    int i=0;
    synchronized (this){
        i=i+1;
        i=i+2;
    }
}

锁消除(Lock Elimination)

锁消除用大白话来讲,就是在一段程序里你用了锁,但是jvm检测到这段程序里不存在共享数据竞争问题,也就是变量没有逃逸出方法外,这个时候jvm就会把这个锁消除掉。 我们程序员写代码的时候自然是知道哪里需要上锁,哪里不需要,但是有时候我们虽然没有显示使用锁,但是我们不小心使了一些线程安全的API时,如StringBuffer、Vector、HashTable等,这个时候会隐形的加锁。比如下段代码:

    public void sbTest(){
        StringBuffer sb= new StringBuffer();
        for(int i = 0 ; i < 10 ; i++){
            sb.append(i);
        }
 
        System.out.println(sb.toString());
    }

上面这段代码,JVM可以明显检测到变量sb没有逃逸出方法sbTest()之外,所以JVM可以大胆地将sbTest内部的加锁操作消除。

##附加 最近碰到了hashcode想起来这里也有,经过简单的试验后,总结如下: Hashcode是懒加载,第一次使用才会加载到MarkWord。 没有hashcode时锁的状态为可偏向。 存在hashcode时再进行synchronized会直接加轻量级锁。 如果已偏向,再调用hashcode会直接变成重量级锁。

尾声

其实这篇文章只是浅浅入了门,背后的原理还有很多。比如考虑性能JVM启动后4秒内是禁用偏向锁的,可以通过命令设置或者调优JVM缩短这个时间;使用HashCode方法或Wait/Notify也是会使偏向锁失效的。hashcode和偏向锁的空间会冲突,有这么一个现象:先获取hashcode再加锁,加的是轻量级锁,释放后变成无锁,而先加锁再获取hashcode就会从偏向锁变成重量级锁,释放后一定时间后变成无锁,这个现象在《深入理解java虚拟机》解释为hashcode一旦使用就不能改变,所以需要空间去存放,轻量级锁是栈,重量级锁是堆。 偏向锁启动后但是指针没有指向具体线程时的状态称为匿名偏向。jdk6后默认开启,据说15已经默认关闭了。具体生产中是否使用还是需要具体评估。