【数据结构】 查找

113 阅读5分钟

本文已参与「新人创作礼」活动,一起开启掘金创作之路。

查找算法的效率评价

查找成功的ASL

在这里插入图片描述

查找失败的ASL

在这里插入图片描述

顺序查找

  1. 算法思路:从头到尾或者从尾到头,逐个元素与哨兵比较
  2. 算法实现:引入0位置为哨兵可以减少一次越界判断;加入哨兵在第0的位置并存放要查找的元素,顺序查找的时候从后往前查找,所以就不用进行越界判断 在这里插入图片描述
  3. 无论如何优化都是O(n)

折半查找

  1. 算法实现: 在这里插入图片描述
  2. 缺点:要有序顺序表(链表不合适呀)
  3. 时间复杂度:log2n

查找判定树

  1. 构造 在这里插入图片描述
  2. 特性: 折半查找的判定树是平衡的二叉排序树 只要表中的关键字个数相同,就一定会生成形状相同的判定树 只有最下面一层不满 若有n个关键字,就要n+1个查找失败结点

分块查找

  1. 算法思想: 索引表中保存每块的最大关键字和分块存储空间 在这里插入图片描述 块内无序,块间有序 先在索引表中索引分块(可顺序,可折半) 然后在块内顺序查找
  2. 性能分析: ASL=查找索引表的ASL+查找分块的ASL

B树(多路平衡查找树)

在这里插入图片描述

  1. 满足以下性质: 1.每个结点至多m棵子树,至多m-1个关键字 2.若根结点不是终端结点,至少有两根子树 3.除根节点外,所有非叶结点至少有m/2下取整课子树,即至少含有m/2下取整-1个关键字 4.所有叶结点都在同一层次(每个节点的子树高度一致),叶节点不携带信息,类似于查找判定树的失败节点,实际上这些点不存在,指向这些节点的指针为空 一定是平衡的!,且关键字是排序的
  2. 高度: 高度不包括查找失败的叶子结点,就像上面所说,叶子结点实际上算是不存在的 最小高度: 在这里插入图片描述 最大高度: 在这里插入图片描述
  3. 插入 根本原则:除根节点之外,所有节点的关键字个数是xx~xx,且每个结点内部关键字有序
  4. 情况一: 若插入导致关键字书超过上限: 从中间位置分裂成两个部分,右边部分放在新节点中,左边部分放在源节点中,中点位置插入源节点的父节点;新元素一定是插入到最底层的终端节点,用查找来确定插入位置 在这里插入图片描述 在这里插入图片描述 情况二: 若导致父节点的关键字也超过上限: 在这里插入图片描述 在这里插入图片描述
  5. 删除:
  6. 情况一: 若被删除的关键字在终端节点: 删除后关键字个数未低于下限,直接删除; 低于下限: 右兄弟够借,用当前节点的后继,后继的后继依次顶替空缺; 左兄弟够借,用当前节点的前驱,前驱的前驱依次顶替空缺; 左右兄弟都不够借,与父节点内的关键字+左兄弟或者右兄弟(所以会产生不同的B树)进行合并,(父节点也要下来当儿子),若导致父节点关键字低于下限,需要继续合并(父结点的父结点下来当儿子)。
  7. 情况二: 若删除的关键字在非终端节点: 一定可以转化为终端结点删除; 用直接前驱或者直接后继来替代被删除的关键字,随后删除这个直接前驱或者直接后继。

B+树

在这里插入图片描述

  1. 满足以下性质 在这里插入图片描述 在这里插入图片描述

散列表

  1. 概念: 关键字通过hash函数与存储地址直接相关 不同关键字映射到同一个地址,这些关键字就是同义词 同义词的冲突叫冲突。 聚集(堆积):非同义词的冲突 装填因子(负载因子):表中记录数/散列表的长度;降低装填因子来减少冲突;直接影响散列表的查找效率(ASL)。 散列表中,ASL平均查找长度与装填因子直接相关,查找效率不依赖已有表项数目或表长。
  2. 处理冲突的方法

拉链法:

在这里插入图片描述 所有的同义词存储在同一个链表中 ASL: 在这里插入图片描述 对空节点的查找次数是0 冲突越多,查找效率越低,理想情况下时间复杂度可以是o(1) 链地址法不会产生堆积现象

开放地址法

线性探测法:

  1. 查找: 同义词和非同义词都要被检查; 空位置的判断也算作一次比较; 越早遇到空位就越早确定查找失败。
  2. 过程: hash一下后,一个一个往后查,查到空则停,但空位置也算一次比较
  3. 删除 不能简单地直接将被删除空间设置为空,否则会截断在它之后填入的同义词结点的查找路径,可以做一个“删除标记”进行删除标记
  4. 缺点 同义词与非同义词之间的冲突很容易造成聚集现象,影响查找效率
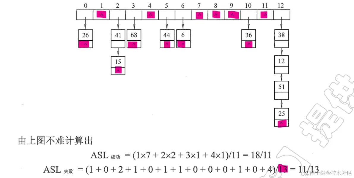
  5. ASL 在这里插入图片描述

平方探测法

  1. 过程 先hash一下,然后左右跳跃的查找,查到空则停。 在这里插入图片描述
  2. 优点 相比于线性探测更加不会产生聚集现象

再散列法

  1. 除了原始散列函数之外,多准备几个散列函数,当散列函数冲突时,用下一个散列函数计算一个新的地址,知道不冲突为止

伪随机序列法

  1. di是一个伪随机数

拉链法和开放地址法的ASL计算: ASL成功=(每个成功元素比较次数和)/元素个数 ASL失败=(每次hash失败比较次数和)/m 注意 :

  1. 拉链法的空不算比较次数,但开放地址的空还算一次比较次数(而且开放地址到空才停止)
  2. 失败的比较次数注意范围,到%m就可以了,因为%m后面不是每次hash能hash到的,只是散列表的长度而已。
  3. 分母m是模的值