六 ArrayList还是LinkedList?使用不当性能差千倍

108 阅读1分钟

大家好,我是小水珠。

集合作为一种存储数据的容器,使我们日常开发中使用最频繁的对象类型之一。JDK为开发者提供了一系列的集合类型,这些集合类型使用不同的数据结构来实现。因此,不同的集合类型,使用场景也不同。

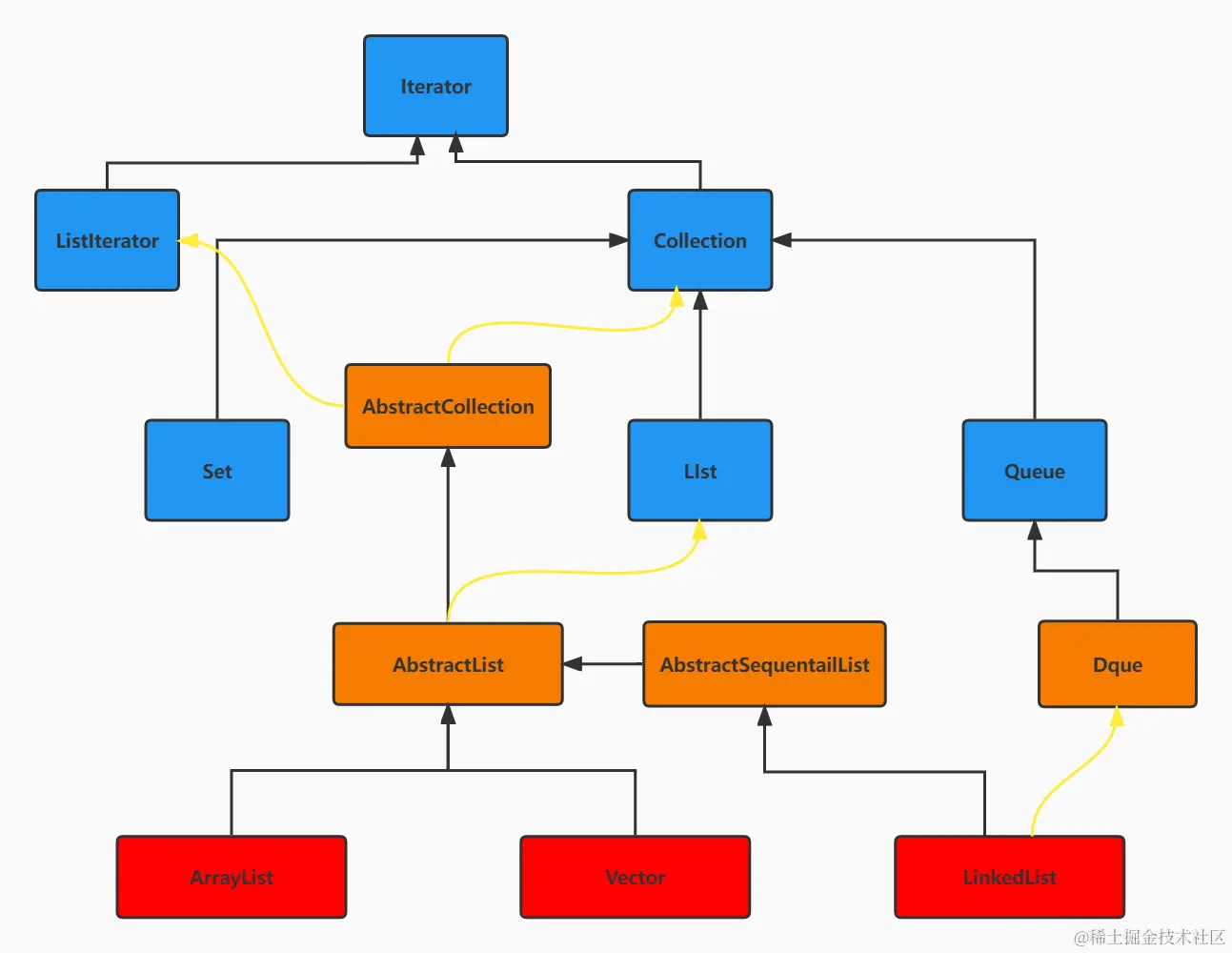
初识List接口

List集合.jpg

ArrayList识如何实现的?

1.ArrayList实现类

2.ArrayList属性

3.ArrayList构造函数

4.ArrayList新增元素

5.ArrayList删除元素

6.ArrayList遍历元素

LinkedList识如何实现的?

1.LinkedListt实现类

2.LinkedList属性

3.LinkedList新增元素

5.LinkedList删除元素

6.LinkedList遍历元素

总结

前面我们