基于 FastAPI 的房源租赁系统设计与实现

3,659 阅读11分钟

项目背景

传统的线下租房不便、途径少、信息更新慢,导致房屋租赁效率低。为了有效的提升租赁效率和房源信息管理、提供更优质的租赁服务。让房东出租宣传展示与房源管理、租客更好的检索房源信息、发布租房需求以及入住预定、后台房源管理、审核等一站式租赁服务平台。

  • 租客:浏览房源、收藏房源、预定房源、发布租房需求、查看电子合同。
  • 房东:发布房源、订单管理、查看电子合同。
  • 管家:查看房源信息、回复咨询、线下带看房源。
  • 管理员:用户管理、房源管理、订单管理、租房需求、实名认证、系统公告管理。

TODO

  • 房源全文检索
  • 租房需求支持评论
  • 日租、合租模式
  • 房源推荐系统(Go开发)

项目索引

项目特色

  • 基于FastAPI、Uvicorn的异步框架服务,aiomysql、aioredis、tortoise-orm异步数据库、aiofiles等异步IO库
  • 分页、实名认证、缓存装饰器、请求Context的Depends、序列化工具函数的封装
  • 基于 pydantic 请求入参、响应出参封装,以及通用模型封装
  • 上下文无关联耗时业务并发处理 asyncio.gather
  • 读多写少的业务数据采用 Redis 缓存,提高性能
  • 统一错误处理,鉴权、日志、防爬虫Web中间件封装
  • 采用了七牛云OSS、CDN服务加速一些图片资源
  • 采用 FastAPI 的后台任务 BackendTasks 实现异步发送短信验证码
  • 采用 tortoise-orm 完成数据库操作的封装
  • 通过模板字符串动态渲染富文本实现电子合同功能
  • 对接阿里支付实现了订单、支付模块,对接百度地图实现当前城市定位、房源附近信息查询等功能
  • 前端界面采用 Vue.js + Element ui 实现数据渲染,Bootstrap 实现自适应布局

项目体验

项目体验地址 http://43.138.173.93:6868/ 由于注册需要发送短信验证码,而手机验证码服务现在只能给我的测试手机号发送验证码,因此不能使用注册服务。大家可以使用已有账号去登录体验。

账号类别用户名密码备注
用户账号hui123456租客账号
用户账号wang123456房东账号

项目源码:HuiDBK/HuiHome: 基于FastAPI的房屋租赁系统 (github.com)

项目还没有太完善,服务器也只是学习级别的,可能会出现很多异常,望大家多担待。

项目启动

本地运行

  1. 申请第三方服务:七牛云的OSS服务、容联云的短信服务、阿里的支付服务、百度地图服务
  2. 然后修改 house_rental/commons/settings 配置文件信息
  3. 导入 resource\house_rental.sql 构造MySQL数据
  4. 安装依赖 pip install -r requirements.txt
  5. 项目启动 python main.py

准备数据库数据

导入 resource\house_rental.sql 构造MySQL数据

如果成功在本地启动项目,访问 http://127.0.0.1:8080/docs 地址查看接口文档

image.png

项目部署

  1. 申请第三方服务:七牛云的OSS服务、容联云的短信服务、阿里的支付服务、百度地图服务
  2. 然后修改 house_rental/commons/settings 配置文件信息
  3. 准备好 docker 与 docker-compose 环境
  4. 构造项目镜像 docker build -t house_rental_image .
  5. 然后直接运行 bin\start.sh 使用docker-compose部署mysql、redis、nginx、后端api 服务
  6. docker ps 或 docker-compose ps 查看容器启动情况
  7. 停止服务运行 bin\stop.sh

系统整体功能图

image.png

项目结构

项目开发整体采用的是Python的FastAPI框架来搭建系统的接口服务,接口设计遵循 Restful API接口规范。接口前后端交互都采用json格式进行数据交互,项目整体的结构如下:

─house_rental
    ├─commons ------------------------- 项目公共模块
    │  ├─exceptions ------------------- 项目全局异常模块
    │  ├─libs ------------------------- 第三方服务模块
    │  ├─responses -------------------- 项目全局响应模块
    │  ├─settings --------------------- 项目配置
    │  └─utils ------------------------ 项目工具类
    ├─constants ----------------------- 项目常量模块
    ├─logic --------------------------- 项目逻辑模块
    ├─managers ------------------------ 项目数据库模型管理器模块
    ├─middlewares --------------------- 项目中间件模块
    ├─models -------------------------- 项目数据库模型模块
    ├─routers ------------------------- 项目路由模块
    │  ├─admin ------------------------ 后台管理路由
    │  │  ├─apis ---------------------- 后台管理路由接口
    │  │  ├─request_models ------------ 后台路由请求模型
    │  │  └─response_models ----------- 后台路由响应模型
    │  ├─common ----------- 公共路由模块
    │  │  ├─apis
    │  │  ├─request_models
    │  │  └─response_models
    │  ├─house ------------ 房源路由模块
    │  │  ├─apis
    │  │  ├─request_models
    │  │  └─response_models
    │  ├─order ------------ 订单路由模块
    │  │  ├─apis
    │  │  ├─request_models
    │  │  └─response_models
    │  ├─payment ---------- 支付路由模块
    │  │  ├─apis
    │  │  ├─request_models
    │  │  └─response_models
    │  ├─user ------------- 用户路由模块
    │  │  ├─apis
    │  │  ├─request_models
    │  │  ├─response_models
    └─__init__.py --------- 项目初始化文件
└─Dockerfile ----------------- 项目docker部署文件
└─requirements.txt ----------- 项目依赖库文件
└─README.md ------------------ 项目说明文档
└─run.py --------------------- 项目启动入口

项目Redis缓存设计

Redis key 规范:

project : module : business : unique key
 项目名 :  模块名 :  业务    : 唯一区别key 

例如:用户手机短信验证码缓存
house_rental:user:sms_code:13022331752

用户模块缓存

Key类型过期时间说明
house_rental:user:sms_code:{mobile}string5分钟存储用户手机短信验证码

房源模块缓存

Key类型过期时间说明
house_rental:house:{user_id}set不过期存储用户收藏的房源id
house_rental:house:home_houses:{city}string3天首页房源信息缓存,存储json
house_rental:house:facilitiesstring15天房源设施缓存,存储json
house_rental:house:detail:{house_id}string7天房源详情缓存,存储json

其他缓存

Key类型过期时间说明
house_rental:common:areasstring3个月存储省市区json字符串数据

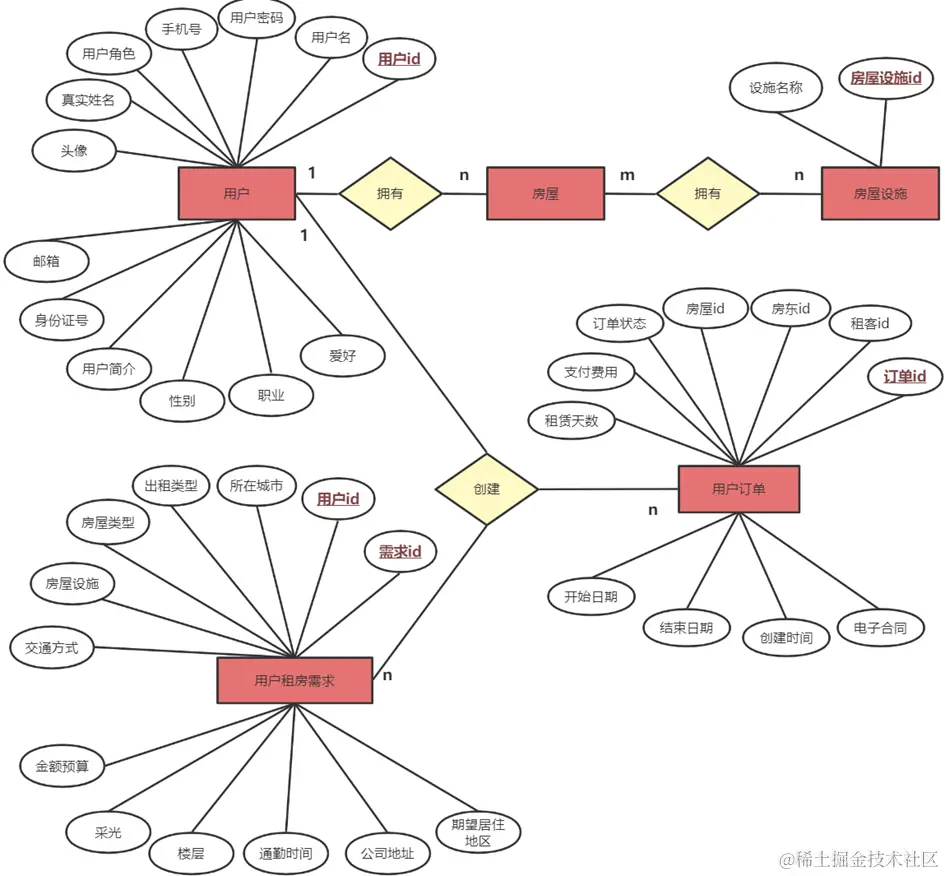
系统整体ER图

image.png

房屋属性太多故在整体ER图省略 image.png 实际表属性更多进行了垂直分表。

代码细节

实名认证装饰器

def real_auth_required(func):
    """ 实名认证装饰器 """

    @wraps(func)
    async def warp(*args, **kwargs):
        """
        通过请求上下文的user对象来判断用户有没有实名认证
        """
        cur_request = context_util.REQUEST_CONTEXT.get()
        user = cur_request.user or None

        if not user:
            raise AuthorizationException()

        if user.role == UserRole.admin.value:
            # 管理员不需要实名认证
            return await func(*args, **kwargs)

        # 此时不同直接通过 user.auth_status 来验证
        # 应该通过 user_id 去数据库中查询最新的状态
        user_profile = await UserProfileManager.get_by_id(user.id)
        if user_profile.auth_status != UserAuthStatus.authorized.value:
            raise BusinessException().exc_data(ErrorCodeEnum.REALNAME_AUTH_ERR)

        return await func(*args, **kwargs)

    return warp

分页数据封装装饰器

from pydantic import BaseModel, Field


class ResponseBaseModel(BaseModel):
    """ 统一响应模型 """
    code: int
    message: str
    data: dict


class ListResponseDataModel(BaseModel):
    """ 分页列表响应data模型 """
    total: int = Field(default=0, description="数据总数量")
    data_list: list = Field(default=[], description='数据列表')
    has_more: bool = Field(default=False, description="是否有下一页")
    next_offset: int = Field(default=0, description="offset下次起步")


def list_page(func):
    """ 分页数据封装装饰器 """

    @wraps(func)
    async def warp(*args, **kwargs):
        """
        寻找函数参数 ListPageRequestModel 的实例 有获取 limit、offset
        所有分页请求入参都继承 ListPageRequestModel
        """

        limit, offset = None, None
        # 位置参数中寻找
        for arg in args:
            if limit is not None and offset is not None:
                break

            if isinstance(arg, ListPageRequestModel):
                limit, offset = arg.limit, arg.offset

        # 关键字参数中寻找
        for key, value in kwargs.items():
            if limit is not None and offset is not None:
                break

            if isinstance(value, ListPageRequestModel):
                # 关键字参数值是否是 ListPageRequestModel
                limit, offset = value.limit, value.offset
            elif key == 'limit':
                # 也支持关键参数 key 为 limit 和 offset的情况
                limit = value
            elif key == 'offset':
                offset = value

        if limit is None or offset is None:
            # 没有成功赋值, 则不支持
            logger.debug('不支持分页数据封装')

        # 执行函数获取分页响应的数据, 有两种情况
        # 1 返回使用了pydantic model ListResponseDataModel (尽量使用这种来返回业务数据)
        # 2 返回 total data_list (元组)
        data_obj = await func(*args, **kwargs)

        # 分页数据返回的参数都必须遵守 ListResponseDataModel
        if isinstance(data_obj, ListResponseDataModel):
            # ListResponseDataModel 处理
            data_obj.next_offset = offset + limit
            data_obj.has_more = False if data_obj.next_offset > data_obj.total else True

        elif isinstance(data_obj, tuple):
            # 元组 处理
            total = data_obj[0] if isinstance(data_obj[0], int) else data_obj[1]
            data_list = data_obj[1] if isinstance(data_obj[1], list) else data_obj[0]
            data_obj = ListResponseDataModel(
                total=total,
                data_list=data_list,
                next_offset=offset + limit,
                has_more=False if offset + limit > total else True
            )

        list_page_resp = data_obj

        return list_page_resp

    return warp

json数据缓存装饰器

def cache_json(cache_info=None, key=None, timeout=60):
    """
    缓存装饰器 (适合缓存字符串json数据)
    :param key: 缓存的key
    :param timeout: 缓存的时间 默认60秒
    :param cache_info: 封装好的缓存信息对象 RedisCacheInfo
    :return:
    """
    if cache_info:
        # 有封装的缓存对象
        key = cache_info.key
        timeout = cache_info.timeout

    def cache_decorator(api_func):
        @wraps(api_func)
        async def warp(*args, **kwargs):
            # 1、没有设置key则根据接口函数的信息和系统密钥自动生成(尽量设置key)
            nonlocal key
            if not key:
                # 应用名:函数所在模块:函数名:函数位置参数:函数关键字参数:系统密钥 进行hash
                param_args_str = ','.join([str(arg) for arg in args])
                param_kwargs_str = ','.join(sorted([f'{k}:{v}' for k, v in kwargs.items()]))
                hash_str = f'{constants.APP_NAME}:{api_func.__module__}:{api_func.__name__}:' \
                           f'{param_args_str}:{param_kwargs_str}:{settings.SECRET}'
                has_result = hashlib.md5(hash_str.encode()).hexdigest()

                # 根据哈希结果生成key
                key = f'{constants.APP_NAME}:{api_func.__module__}:{api_func.__name__}:{has_result}'

            # 2、先查看是否有缓存
            from house_rental.commons.utils.redis_util import RedisUtil
            redis_client = await RedisUtil().get_redis_conn()
            cache_data = await redis_client.get(key)
            if cache_data:
                return json.loads(cache_data)

            # 3、执行接口函数获取结果
            api_result = await api_func(*args, **kwargs)

            # 4、设置缓存
            if isinstance(api_result, BaseModel):
                # 结果是pydantic的模型对象处理
                api_result_json = api_result.json()
            elif isinstance(api_result, dict):
                # 字典
                api_result_json = json.dumps(api_result)
            else:
                # 其他可以json序列化的
                api_result_json = json.dumps(api_result)

            await redis_client.setex(key, timeout, api_result_json)
            return api_result

        return warp

    return cache_decorator

项目接口依赖(Depends)

async def jwt_authentication(request: Request):
    """ jwt 鉴权"""
    # for api_url in settings.API_URL_WHITE_LIST:
    #     # 在白名单的接口无需token验证
    #     if str(request.url.path).startswith(api_url):
    #         return
    token = request.headers.get('Authorization') or None
    if not token:
        raise AuthorizationException()

    # Bearer 占了7位
    if not str(token).startswith('Bearer '):
        raise AuthorizationException()

    token = str(token)[7:]
    user_info = jwt_util.verify_jwt(token)
    if not user_info:
        # 无效token
        raise AuthorizationException()

    # 校验通过保存到request.user中
    user_id = user_info.get('user_id')
    user = await UserBasicManager.get_by_id(user_id)

    if user.role != UserRole.admin.value and str(request.url.path).startswith('/api/v1/admin'):
        # 不是管理员无法访问了后台模块接口
        raise AuthorizationException()

    request.scope['user'] = user


async def request_context(request: Request):
    """ 保存当前request对象到上下文中 """
    context_util.REQUEST_CONTEXT.set(request)


async def login_required(request: Request):
    """ 登录权限校验 """
    try:
        user = request.user
    except:
        raise AuthorizationException().exc_data(ErrorCodeEnum.AUTHORIZATION_ERR)

    if not user:
        raise AuthorizationException().exc_data(ErrorCodeEnum.AUTHORIZATION_ERR)

响应序列化递归工具函数

def data_to_model(
        data_obj: Union[
            Dict,
            Type[BaseOrmModel],
            List[Dict],
            List[BaseOrmModel]
        ],
        data_model: Type[BaseModel]
) -> Union[BaseModel, List[BaseModel], None]:
    """
    将数据对象转换成 pydantic的响应模型对象, 如果是数据库模型对象则调用to_dict()后递归
    :param data_obj: 支持 字典对象, 数据库模型对象, 列表对象
    :param data_model: 转换后数据模型
    :return:
    """

    if isinstance(data_obj, dict):
        # 字典处理
        return data_model(**data_obj)

    elif isinstance(data_obj, BaseOrmModel):
        # 数据模型对象处理, to_dict()后递归调用
        return obj2DataModel(data_obj.to_dict(), data_model=data_model)

    elif isinstance(data_obj, list):
        # 列表处理
        return [obj2DataModel(item, data_model=data_model) for item in data_obj]

    else:
        logger.debug(f'不支持此{data_obj}类型的转换')
    return

入参、出参代码样式

未调整前:

image.png

调整后: image.png

image.png 不要为了单独一个而全部调整,只要达到了美观就行无需全部对齐,重要是关注每个入参和出参有没有关联等,一些必传啊,枚举参数等,相关联的放到一起,这样的代码才更赏心悦目。

房源设施双色图标展示

image.png 首先我可以获取所有房源设施的信息,接口返回当前房源有的房源信息,只要判断不在总房源设施列表里的就显示 灰色图标、文字下划线 在则显示不同的颜色(数据库只存了灰色图标)

1、通过 filter 函数滤镜函数实现图标不同颜色的阴影,然后原图标偏移图标宽度然后隐藏,就只剩下带颜色的图标阴影(本项目所采用的方案)

.facility_no {
    filter: grayscale(100%);
    -webkit-filter: grayscale(100%);
    -moz-filter: grayscale(100%);
    -o-filter: grayscale(100%);
    text-decoration: line-through;
}

.facility_yes {
    filter: drop-shadow(46px 0px 0px #fd5332);
    backdrop-filter: blur(0px);
}

.facility_text {
    width: 46px;
    text-align: center;
}

.facility_hidden {
    width: 46px;
    height: 46px;
    text-indent: -46px;
    overflow: hidden;
}

<li v-for="item in all_house_facility">
    <div class="facility_no"
         v-if="house_facility_ids.indexOf(item.facility_id) == -1">
        <div>
            <img :src="item.icon" :title="item.name" width="46" :alt="item.name"
                 height="46">
        </div>
        <p class="facility_text">{{ item.name }}</p>
    </div>
    <div v-else>
        <div class="facility_hidden">
            <img :src="item.icon" :title="item.name" class="facility_yes"
                 width="46"
                 height="46">
        </div>
        <p class="facility_text">{{ item.name }}</p>
    </div>
</li>

2、数据库存存储两张不同颜色的图标

3、数据库还是存储一张图标但一张图标包含两种图标,前端通过切图来分割图标 background-image 属性搭配

background-positon:x轴起点 y轴起点;
background-size:背景图片的大小;
width:终点x轴位置;
height:终点y轴位置;

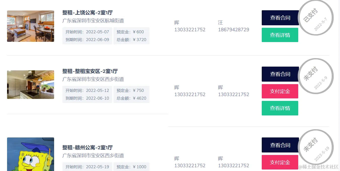
支付状态章印显示

通过 position 属性实现子绝父相定位章印元素,border-radius 控制边框圆角

image.png

.seal{
   width: 115px;
   height: 115px;
   border: solid 5px #B4B4B4;
   border-radius: 100%;
   background-color: rgba(255, 255, 255, 0.8);
   position: relative;
   display: flex;
   justify-content: center;
   align-items: center;
}
.seal-son{
   width: 110px;
   height: 110px;
   border: solid 2px #B4B4B4;
   border-radius: 100%;
   background-color: rgba(255, 255, 255, 0.8);
   position: relative;
}

.seal-lg-text{
    position: absolute;
    top: 32px;
    text-align: center;
    font-size: 18px;
    transform: rotate(-45deg);
    right: 40px;
    color: #B4B4B4;font-weight: 900;
}
.seal-sm-text{
    position: absolute;
    top: 66px;
    text-align: center;
    font-size: 10px;
    transform: rotate(-45deg);
    left: 40px;color: #B4B4B4;
}

实际使用如果位置不够好,通过style重写覆盖css属性调整,有点像类继承一样

<div class="seal" style="position: absolute;right: -12px;top: 45px;">
    <div class="seal-son">
            <span class="seal-lg-text">
                <span v-if="order_detail_item.state === order_state_enum.payed">
                    已支付
                </span>
                <span v-else-if="order_detail_item.state === order_state_enum.ordered">
                    已预订
                </span>
                <span v-else-if="order_detail_item.state === order_state_enum.no_pay">
                    未支付
                </span>
                <span v-else-if="order_detail_item.state === order_state_enum.finished">
                    已完成
                </span>
                <span v-else-if="order_detail_item.state === order_state_enum.canceled">
                    已取消
                </span>
            </span>
        <span class="seal-sm-text">
                {{ order_detail_item.update_ts }}
            </span>
    </div>
</div>

元素大小缩放提高交互

.el_scale:hover {
    transform: scale(1.03)
}

项目界面展示

首页

image.png image.png

登录注册

image.png

房源列表

image.png

房源收藏

image.png

房源详情

image.png image.png image.png

房源地图服务

image.png

房源订单

image.png

image.png

电子合同

image.png

求租管理

image.png

image.png

image.png

系统公告

image.png

房东房源管理

image.png

房东发布房源

image.png