DOM 事件模型

89 阅读2分钟

DOM事件模型: 就是通过监听函数(listener)对事件做出反应。事件发生后,浏览器监听到了这个事件,就会执行对应的监听函数。

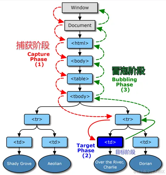
DOM 事件流: 当一个HTML元素触发一个事件时,该事件会在子元素和父元素之间传播。传播按顺序分为二个阶段:捕获阶段、、冒泡阶段,这个传播过程就是 DOM 事件流。

从外向内找监听函数,叫事件捕获(由网景提出);从内向外找监听函数,叫事件冒泡(由IE提出),2002 年,W3C 发布标准,规定浏览器应该同时支持两种调用顺序,文档名为 DOM Level 2 Events Specification。

1.首先按爷爷=>爸爸=>儿子顺序看有没有函数监听**(事件捕获)**

2.然后按儿子=>爸爸=>爷爷顺序看有没有函数监听**(事件冒泡)**

3.有监听函数就调用,并提供事件信息,没有就跳过

但并不是每次函数都要调用两次,而是开发者自己选择把函数放在捕获阶段还是放在冒泡阶段。有些事件是没有冒泡的,比如 onblur、onfocus、onmouseenter、onmouseleave。

示意图:

image.png

示意代码:

绑定事件的监听函数EventTarget.addEventListener()用于在当前节点或对象上,定义一个特定事件的监听函数。一旦这个事件发生,就会执行监听函数。该方法没有返回值。

target.addEventListener(type, listener[, useCapture]);该方法接受三个参数。

type:事件名称,大小写敏感。

listener:事件处理函数,事件发生时,会调用该监听函数

useCapture:可选参数,是一个布尔值,默认是 false。如果 bool 不传或为 falsy,就让 fn 走冒泡阶段,即当浏览器在冒泡阶段发现 父级节点 有 fn 监听函数,就会调用 fn,并提供事件信息;如果 bool 为 true,就让 fn 走捕获阶段,即当浏览器在捕获阶段发现 baba 有 fn 监听函数,就会调用 fn ,并提供事件信息。

移除事件的监听函数eventTarget.removeEventListener(type, listener[, useCapture]);方法用来移除addEventListener()方法添加的事件监听函数。该方法没有返回值。removeEventListener()方法的参数,与addEventListener()方法完全一致。它的第一个参数“事件类型”,大小写敏感。

注意:removeEventListener()方法移除的监听函数,必须是addEventListener()方法添加的那个监听函数,而且必须在同一个元素节点,否则无效。事件结束了,事件的对象就不存在了。

触发事件: EventTarget.dispatchEvent()方法在当前节点上触发指定事件,从而触发监听函数的执行。该方法返回一个布尔值,只要有一个监听函数调用了Event.preventDefault(),则返回值为false,否则为true