RichTalk 快报 第 6 期

2,509 阅读4分钟

敝地唤做火焰山,无春无秋,却有八百里火焰,四周围寸草不生。若过得山,就是铜脑盖,铁身躯,也要化成汁哩-《西游记》

这里是Tech 快报,每两周为你带来新鲜的技术资讯,如果想第一时间收到快报更新消息请关注本知识库。 本期快报速览:

头条

Vite 3.0 is out!

vitejs.dev/blog/announ… 去年 2 月 Vite 2 发布,它的采用率不断增长,每周 npm 下载量超过 100 万次,迅速形成了庞大的生态系统。时隔 16 个月 Vite 3 正式发布,让我们一起来探索下新版本都有哪些特点。

开发改进:

  • 快速命令行
VITE v3.0.0  ready in 320 ms

  ➜  Local:   http://127.0.0.1:5173/Network: use --host to expose
  • 改进的 WebSocket 连接策略: Vite 3 更改了默认的连接方案, 开箱即用 vite-setup-catalogue.
  • 冷启动改进:Vite 现在可以避免在冷启动期间完全重新加载,当插件在抓取初始静态导入的模块时注入导入

  • import.meta.glob:import.meta.glob支持被重写,详情阅读Glob 导入指南中的新功能。
  • WASM 导入与未来标准保持一致

构建改进:

  • SSR 默认使用 ESM 构建
  • Improved Relative Base Support

兼容性说明:

  • Vite 不再支持已达到 EOL 的 Node.js 12 / 13 / 15。现在需要 Node.js 14.18+ / 16+。
  • Vite 现在以 ESM 的形式发布,并带有 ESM 的 CJS 代理以实现兼容性。
  • 现代浏览器基线支持原生 ES 模块原生 ESM 动态导入特性和 import.meta features 的浏览器。
  • Chrome >=87
  • Firefox >=78
  • Safari >=13
  • Edge >=88
  • 更多说明在迁移指南中了解。

体积减少:

发布大小安装尺寸
快 2.9.144.38MB19.1MB
快速 3.0.03.05MB17.8MB
减少-30%-7%

精选

浅析 ESLint 原理

ESLint 我们已经非常熟悉了,今天一起来看看它的工作原理

规则:

{
  "rules": {
    // 规则示例
    "no-console" : 0, // 0 1 2 ('off' 'warn' 'error';)
    "quotes" : [ "error" , "single" ]
  }
}

规则

module.exports = {
  meta: {
    type: "suggestion",

    docs: {
      description: "Disallow `with` statements",
      recommended: true,
      url: "https://eslint.org/docs/rules/no-with"
    },

    schema: [],

    messages: {
      unexpectedWith: "Unexpected use of 'with' statement."
    }
  },

  create(context) {

    return {
      WithStatement(node) {
        context.report({ node, messageId: "unexpectedWith" });
      }
    };

  }
};

meta: 规则的类型,文档,是否推荐规则,是否可修复; creat:返回一个包含 ESLint 遍历 JavaScript 代码抽象语法树 AST 时,用来访问节点方法的对象( key 的类型决定背后的执行逻辑)

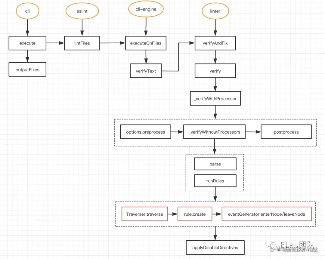
执行过程

  1. execute 函数:解析参数,初始化 ,调用 engine.executeOnFiles读取源代码进行检查,返回报错信息和修复结果。
  2. executeOnFiles 函数:该函数输入文件目录,调用verifyText() 函数执行检查,返回 lint 之后的结果。
  3. 迭代所有的文件路径及信息;
  4. 检查是否忽略的文件,lint缓存 等等一堆操作;
  5. 调用 verifyText() 函数执行检查
  6. 储存lint之后的结果
  7. verifyText 函数:调用了 linter.verifyAndFix() 函数
  8. verifyAndFix 函数:通过一个 do while 循环控制去 verify & fix
/**
* This loop continues until one of the following is true:
*
* 1. No more fixes have been applied. 
* 2. Ten passes have been made.
* That means anytime a fix is successfully applied, there will be another pass.
* Essentially, guaranteeing a minimum of two passes.
*/
do {
  passNumber++; // 初始值0
  // 这个函数就是 verify  在 verify 过程中会把代码转换成ast
  debug(`Linting code for ${debugTextDescription} (pass ${passNumber})`);
  messages = this.verify(currentText, config, options);
  // 这个函数就是 fix 
  debug(`Generating fixed text for ${debugTextDescription} (pass ${passNumber})`);
  fixedResult = SourceCodeFixer.applyFixes(currentText, messages, shouldFix);

  /*
  * 如果有 syntax errors 就 break.
  * 'fixedResult.output' is a empty string.
  */
  if (messages.length === 1 && messages[0].fatal) {
    break;
  }

  // keep track if any fixes were ever applied - important for return value
  fixed = fixed || fixedResult.fixed;

  // 使用fix之后的结果 代替原本的text
  currentText = fixedResult.output;

} while (
  fixedResult.fixed &&
  passNumber < MAX_AUTOFIX_PASSES // 10
        );
  • 调用 parse 函数,把代码转换成AST:
// 默认的ast解析是espree
const espree = require("espree");

let parserName = DEFAULT_PARSER_NAME; // 'espree'
let parser = espree;
  • runRules 函数:
  • 创建一个 eventEmitter 实例。
  • 递归遍历 AST,深度优先搜索,把节点添加到 nodeQueue。一个node放入两次,类似于A->B->C->...->C->B->A;
  • 遍历 rules,调用 rule.create()(rules中提到的meta和create函数) 拿到事件(selector)映射表,添加事件监听。
  • 包装一个 ruleContext 对象,会通过参数,传给 rule.create(),其中包含 report() 函数,每个rule的 handler 都会执行这个函数,抛出问题;
  • 调用 rule.create(ruleContext), 遍历其返回的对象,添加事件监听;(如果需要lint计时,则调用process.hrtime()计时);
  • 遍历 nodeQueue,触发当前节点事件的回调,调用 NodeEventGenerator 实例里面的函数,触发 emitter.emit()。

运行机制

尤雨溪主题演讲《2022 前端生态趋势》

juejin.cn/post/712312…

直播回放:juejin.cn/live/xdc202…

动态