SpringBoot SpringSecutiry 整合 JWT 思路

331 阅读4分钟

说明

本文只是个人工具,仅提供思路,部分引用大佬文章,学习相关知识点下面大佬文章链接。

相关文章

SpringSecurity 验证流程
SpringSecurity+JWT认证流程解析
Spring Security的工作流程是什么
Spring Security总体流程、认证流程、鉴权流程浅析_justry_deng的博客

SpringSecurity工作流程

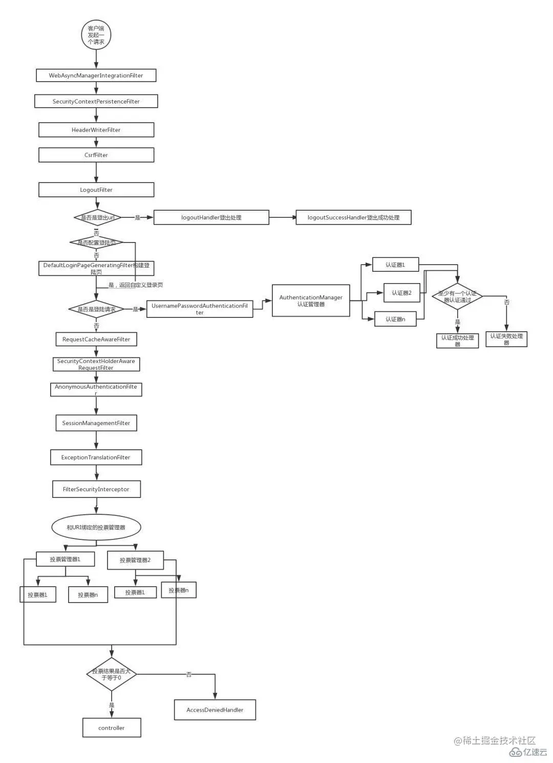
image.png 流程说明

  • 客户端发起一个请求,进入 Security 过滤器链。
  • 当到 LogoutFilter 的时候判断是否是登出路径,如果是登出路径则到 logoutHandler ,如果登出成功则到 logoutSuccessHandler 登出成功处理,如果登出失败则由 ExceptionTranslationFilter ;如果不是登出路径则直接进入下一个过滤器。
  • 当到 UsernamePasswordAuthenticationFilter 的时候判断是否为登录路径,如果是,则进入该过滤器进行登录操作,如果登录失败则到 AuthenticationFailureHandler 登录失败处理器处理,如果登录成功则到 AuthenticationSuccessHandler 登录成功处理器处理,如果不是登录请求则不进入该过滤器。
  • 当到 FilterSecurityInterceptor 的时候会拿到 uri ,根据 uri 去找对应的鉴权管理器,鉴权管理器做鉴权工作,鉴权成功则到 Controller 层否则到 AccessDeniedHandler 鉴权失败处理器处理。

思路

SpringSecurity整合JWT主要工作有两项,认证和鉴权

认证

1.定义UserDetails子类

@Data
public class SysUser implements UserDetails {

    private Long id;

    private String account;

    private String password;

    @TableField(exist = false)
    private Collection<? extends GrantedAuthority> authorities;

    @Override
    public Collection<? extends GrantedAuthority> getAuthorities() {
        return authorities;
    }

    @Override
    public String getUsername() {
        return account;
    }

    @Override
    public boolean isAccountNonExpired() {
        return true;
    }

    @Override
    public boolean isAccountNonLocked() {
        return true;
    }

    @Override
    public boolean isCredentialsNonExpired() {
        return true;
    }

    @Override
    public boolean isEnabled() {
        return true;
    }
}

2. 自定义UserDetailsService实现类

@Component
public class UserDetailsServicesImpl implements UserDetailsService {

    @Override
    public UserDetails loadUserByUsername(String account)  {
        SysUser sysUser=查找用户信息,只需要username,password,权限列表
        if (sysUser==null){
            throw new UsernameNotFoundException("该用户不存在。");
        }
        //sysuser中加入权限数据,后续如果验证成功会将相关信息复制到结果
        ......
        return sysUser;
    }
}

3. 注册AuthenticationManager


@EnableGlobalMethodSecurity(prePostEnabled = true, securedEnabled = true)
public class SecurityConfig extends WebSecurityConfigurerAdapter
{

@Bean
    public AuthenticationManager authenticationManager() throws Exception {
        return super.authenticationManager();
    }
}

这里将Spring Security自带的authenticationManager声明成Bean,声明它的作用是用它帮我们进行认证操作,这个Bean的authenticate方法会调用loadUserByUsername验证用户名密码是否正确。

4.自定义各种处理器处理器

例子 认证失败处理器

@Component
public class AuthenticationEntryPointImpl implements AuthenticationEntryPoint, Serializable
{
    private static final long serialVersionUID = -8970718410437077606L;

    @Override
    public void commence(HttpServletRequest request, HttpServletResponse response, AuthenticationException e)
            throws IOException
    {
      response.setStatus(HttpStatus.HTTP_OK);
      response.setContentType(MediaType.APPLICATION_JSON_VALUE);
      response.setCharacterEncoding(StandardCharsets.UTF_8.toString());
      response.getWriter().print(body中信息);
    }
}

5.自定义配置

/**
 * spring security配置
 *
 * @author ruoyi
 */
@EnableGlobalMethodSecurity(prePostEnabled = true, securedEnabled = true)
public class SecurityConfig extends WebSecurityConfigurerAdapter
{
    /**
     * 自定义用户认证逻辑
     */
    @Autowired
    private UserDetailsService userDetailsService;

    /**
     * 认证失败处理类
     */
    @Autowired
    private AuthenticationEntryPointImpl unauthorizedHandler;

    /**
     * 退出处理类
     */
    @Autowired
    private LogoutSuccessHandlerImpl logoutSuccessHandler;

    /**
     * token认证过滤器
     */
    @Autowired
    private JwtAuthenticationTokenFilter authenticationTokenFilter;

    /**
     * 跨域过滤器
     */
    @Autowired
    private CorsFilter corsFilter;

    @Autowired
    private AdminServerProperties adminServerProperties;

    /**
     * 解决 无法直接注入 AuthenticationManager
     *
     * @return
     * @throws Exception
     */
    @Bean
    @Override
    public AuthenticationManager authenticationManagerBean() throws Exception
    {
        return super.authenticationManagerBean();
    }

    /**
     * anyRequest          |   匹配所有请求路径
     * access              |   SpringEl表达式结果为true时可以访问
     * anonymous           |   匿名可以访问
     * denyAll             |   用户不能访问
     * fullyAuthenticated  |   用户完全认证可以访问(非remember-me下自动登录)
     * hasAnyAuthority     |   如果有参数,参数表示权限,则其中任何一个权限可以访问
     * hasAnyRole          |   如果有参数,参数表示角色,则其中任何一个角色可以访问
     * hasAuthority        |   如果有参数,参数表示权限,则其权限可以访问
     * hasIpAddress        |   如果有参数,参数表示IP地址,如果用户IP和参数匹配,则可以访问
     * hasRole             |   如果有参数,参数表示角色,则其角色可以访问
     * permitAll           |   用户可以任意访问
     * rememberMe          |   允许通过remember-me登录的用户访问
     * authenticated       |   用户登录后可访问
     */
    @Override
    protected void configure(HttpSecurity httpSecurity) throws Exception
    {
        httpSecurity
                // CSRF禁用,因为不使用session
                .csrf().disable()
                // 基于token,所以不需要session
                .sessionManagement().sessionCreationPolicy(SessionCreationPolicy.STATELESS).and()
         
             // 认证失败处理类
             .exceptionHandling().authenticationEntryPoint(unauthorizedHandler).and()
                // 过滤请求
                .authorizeRequests()
            // 微信接口 微信错误
            .antMatchers("/loginByCode/**", "/wx/cp/**", "/error/*").anonymous()
            .antMatchers("/MpLoginByCode/**", "/wx/cp/**", "/error/*").anonymous()
            .antMatchers("/WxLoginByCode/**").anonymous()
                // 对于登录login 验证码captchaImage 允许匿名访问
                .antMatchers("/login/byTickNet", "/captchaImage").anonymous()
                .antMatchers(
                        HttpMethod.GET,
                        "/*.html",
                        "/**/*.html",
                        "/**/*.css",
                        "/**/*.js"
                ).permitAll()
                .antMatchers("/profile/**").anonymous()
                .antMatchers("/common/download**").anonymous()
                .antMatchers("/common/download/resource**").anonymous()
                .antMatchers("/doc.html").anonymous()
                .antMatchers("/swagger-resources/**").anonymous()
                .antMatchers("/webjars/**").anonymous()
                .antMatchers("/*/api-docs").anonymous()
                .antMatchers("/druid/**").anonymous()
                // Spring Boot Admin Server 的安全配置
                .antMatchers(adminServerProperties.getContextPath()).anonymous()
                .antMatchers(adminServerProperties.getContextPath() + "/**").anonymous()
                // Spring Boot Actuator 的安全配置
                .antMatchers("/actuator").anonymous()
                .antMatchers("/actuator/**").anonymous()
                // 除上面外的所有请求全部需要鉴权认证
                .anyRequest().authenticated()
                .and()
                .headers().frameOptions().disable();
        httpSecurity.logout().logoutUrl("/logout").logoutSuccessHandler(logoutSuccessHandler);
        // 添加JWT filter
        httpSecurity.addFilterBefore(authenticationTokenFilter, UsernamePasswordAuthenticationFilter.class);
        // 添加CORS filter
        httpSecurity.addFilterBefore(corsFilter, JwtAuthenticationTokenFilter.class);
        httpSecurity.addFilterBefore(corsFilter, LogoutFilter.class);
    }


    /**
     * 强散列哈希加密实现
     */
    @Bean
    public BCryptPasswordEncoder bCryptPasswordEncoder()
    {
        return new BCryptPasswordEncoder();
    }

    /**
     * 身份认证接口
     */
    @Override
    protected void configure(AuthenticationManagerBuilder auth) throws Exception
    {
        auth.userDetailsService(userDetailsService).passwordEncoder(bCryptPasswordEncoder());
    }
}

5.自定义登录

@Override
    public ApiResult login(String loginAccount, String password) {
       //查询缓存,判断是否已登录
        // 1 创建UsernamePasswordAuthenticationToken
        UsernamePasswordAuthenticationToken usernameAuthentication = new UsernamePasswordAuthenticationToken(loginAccount, password);
        // 2 认证
        Authentication authentication = this.authenticationManager.authenticate(usernameAuthentication);
        // 3 保存认证信息,可以放缓存里,每次请求查缓存
        SecurityContextHolder.getContext().setAuthentication(authentication);//这行代码可删
        // 4 生成自定义token
        UserDetail userDetail = (UserDetail) authentication.getPrincipal();
        AccessToken accessToken = jwtProvider.createToken((UserDetails) authentication.getPrincipal());

        // 5 放入缓存
        caffeineCache.put(CacheName.USER, userDetail.getUsername(), userDetail);
        return ApiResult.ok(accessToken);
    }

鉴权

鉴权实例
通过过滤器解析JWT中用户信息,在springsecurity配置中注册JWT过滤器。


/**
 * token过滤器 验证token有效性
 * 
 * @author ruoyi
 */
@Component
public class JwtAuthenticationTokenFilter extends OncePerRequestFilter
{
    @Autowired
    private TokenService tokenService;

    @Override
    protected void doFilterInternal(HttpServletRequest request, HttpServletResponse response, FilterChain chain)
            throws ServletException, IOException
    {
        LoginUser loginUser = tokenService.getLoginUser(request);
        if (Validator.isNotNull(loginUser) && Validator.isNull(SecurityUtils.getAuthentication()))
        {
            tokenService.verifyToken(loginUser);
            UsernamePasswordAuthenticationToken authenticationToken = new UsernamePasswordAuthenticationToken(loginUser, null, loginUser.getAuthorities());
            authenticationToken.setDetails(new WebAuthenticationDetailsSource().buildDetails(request));
            SecurityContextHolder.getContext().setAuthentication(authenticationToken);
        }
        chain.doFilter(request, response);
    }
}