牛批!阿里P8熬夜冠军手码的Docker容器+k8s技术PDF,你还等啥呢

88 阅读3分钟

Docker不是种编程语言, 并且也不是构建软件的框架。Docker是一个工具, 可以帮助解决如安装、拆卸、升级、分发、信任和管理软件等常见问题。它是开源的Linux软件,这意味着任何人都可以为之做出贡献,Docker 因此已在诸多方面受益匪浅。

让我们一起走进容器 的世界吧!

然而Docker,里面注意的东西肯定是很多的,在这特地免费分享一个Docker实战文档文档!每个节点都有左侧导航书签页,看的时候非常方便,由于内容较多,这里就截取一部分图,对2022最新版《Docker实战文档》pdf感兴趣的工程师朋友们点击——【传送门】——即可

内容简介

本文档全面系统地介绍Docker及其在容器中的应用。全文档共12版块:

  • 第1 部分:保持一台整洁的机器****
  • 第2 部分 :镜像发布:如何打包软件
  • 第3 部分:多容器和多主机环境

话不多说,下面来看一下目录:

第1版块欢迎来到Docker世界

  1. 什么是Docker
  2. Docker解决了什么问题
  3. 为什么Docker如此重要
  4. 何时何处使用Docker

牛批!阿里P8熬夜冠军手码的Docker容器+k8s技术PDF,你还等啥呢

第2版块在容器中运行软件

  1. 从Docker命令行工具获得帮助
  2. 控制容器:建立一个网站的监控器
  3. 已解决的问题和PID命名空间
  4. 消除元数据冲突:构建一个网站衣场
  5. 构建与环境无关的系统
  6. 建立持久化的容器
  7. 清理

牛批!阿里P8熬夜冠军手码的Docker容器+k8s技术PDF,你还等啥呢

第3版块软件安装的简化

  1. 选择所需的软件
  2. 查找和安装软件
  3. 安装文件和隔离

牛批!阿里P8熬夜冠军手码的Docker容器+k8s技术PDF,你还等啥呢

第4版块持久化存储和卷间状态共享

  1. 存储卷的简介
  2. 存储卷的类型
  3. 共享存储卷
  4. 管理卷的生命周期
  5. 存储卷的高级容器模式

牛批!阿里P8熬夜冠军手码的Docker容器+k8s技术PDF,你还等啥呢

第5版块网络访问

  1. 网络相关的背景知识
  2. Docker的网络
  3. Closed容器
  4. Bridged容器
  5. Joined容器
  6. Open容器
  7. 跨容器依赖

牛批!阿里P8熬夜冠军手码的Docker容器+k8s技术PDF,你还等啥呢

第6版块隔离--限制危险

  1. 资源分配
  2. 共享内存
  3. 理解用户
  4. 能力-操作系统功能的授权
  5. 运行特权容器
  6. 使用加强工具创建更健壮的容器
  7. 因地制宜地构建容器

牛批!阿里P8熬夜冠军手码的Docker容器+k8s技术PDF,你还等啥呢

第7版块在镜像中打包软件

  1. 从容器构建镜像
  2. 深入Docker镜像和层
  3. 导出和导入扁平文件系统
  4. 版本控制的最佳实践

牛批!阿里P8熬夜冠军手码的Docker容器+k8s技术PDF,你还等啥呢

第8版块构建自动化和高级镜像设置

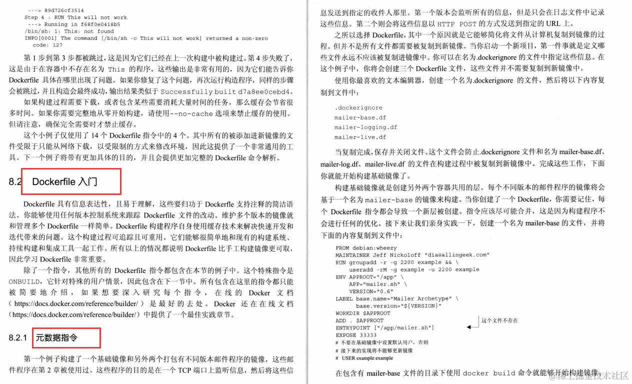
  1. 使用Dockerfile打包Git
  2. Dockerfile入门
  3. 注入下游镜像在构建时发生的操作
  4. 使用启动脚本和多进程容器
  5. 加固应用镜像

牛批!阿里P8熬夜冠军手码的Docker容器+k8s技术PDF,你还等啥呢

第9版块公有和私有软件分发

  1. 选择一个分发方法
  2. 通过托管Registry发布
  3. 私有Registry介绍
  4. 镜像的手动发布和分发
  5. 镜像源代码分发工作流程

牛批!阿里P8熬夜冠军手码的Docker容器+k8s技术PDF,你还等啥呢

第10版块 运行自定义Registry

  1. 运行个人Registry
  2. 集中式Registy的增强
  3. 持久化的BLOB存储
  4. 扩展访问和延迟的改进
  5. 通过通知集成

牛批!阿里P8熬夜冠军手码的Docker容器+k8s技术PDF,你还等啥呢

第11版块Docker Compose声明式环境

牛批!阿里P8熬夜冠军手码的Docker容器+k8s技术PDF,你还等啥呢

第12版块Docker Machine和Swarm集群

牛批!阿里P8熬夜冠军手码的Docker容器+k8s技术PDF,你还等啥呢

由于细节内容实在太多啦,所以只把部分知识点截图出来粗略的介绍,每个小节点里面都有更细化的内容!

转发+关注,然后私信回复关键字 “999” 即可获得《Docker实战文档PDF》完整版的免费领取方式!

牛批!阿里P8熬夜冠军手码的Docker容器+k8s技术PDF,你还等啥呢 有需要的小伙伴点击——【传送门】——即可