备战金九银十,腾讯T4梳理今年最全999道Java岗必备面试题答案

192 阅读29分钟

马上又准备迎接金九银十了,你是否还在寻找没有“996”的公司,或者你在面试上面摘了跟头?准备了体体面面的自我介绍,败在了技术深度上;又或者技术知识背得完完全全,却输在了面试技巧。

备战金九银十,腾讯T4梳理2020年最全999道Java岗必备面试题答案

Java集合/泛型面试题

1、ArrayLi st和1inkedList的区别

2、HashMap和HashT abl e的区别

3、Collecti on包结构,与Collections的区别

4、泛型常用特点(待补充)

5、说说List, Set, Map三者的区别

6、Array与ArrayList有什么不一样?

7、Map有什么特点

8、集合类存放于Java. util包中,主要有几种接口

9、什么是1ist接口

10、说说ArrayList (数组)

11、Vector (数组实现、线程同步)

12、说说LinkList (链表)

13、什么Set集合

14、HashSet ( Hash 表)

15、什么是TreeSet (二叉树)

16、说说LinlkHashSet ( HashSet+Li rlkedHashMlap)

17、Hashlap (数组+链表+红黑树

18、说说Coneurr entHashMap

19、HashTable (线程安全)

20、TreeMap (可排序)

21、LinHasMap (记录插入顺序

22、泛型类

23、类型通配符?

24、类型擦除

备战金九银十,腾讯T4梳理2020年最全999道Java岗必备面试题答案

Java异常面试题

1、Java中异常分为哪两种?

2、异常的处理机制有几种?

3、如何自定义一个异常

4、try catch fifinally, try里有return: finally还执行么?

5、Exepti on与Error包结构

6、Thow与thorws区别

7、Error与Excepti on区别?

8、error和excepti on有什么区别

备战金九银十,腾讯T4梳理2020年最全999道Java岗必备面试题答案

Java中的I0与I0面试题

1、Java中I0流?

2、Java I0与I0的区别

3、常用i o类有哪些

4、字节流与字符流的区别

5、阻塞I0模型

6、非阻塞I0模型

7、多路复用I0模型

8、信号驱动I0模型

9、异步I0模型

10、JAVA NIO

11、hI0的缓冲区

12、hI0的非阻塞

13、Channel

14、Buffer

15、Selector

备战金九银十,腾讯T4梳理2020年最全999道Java岗必备面试题答案

Java反射面试题

1、除了使用new创建对象之外,还可以用什么方法创建对象?

2、Java反射创建对象效率高还是通过new创建对象的效率高?

3、java反射的作用

4、哪里会用到反射机制?

5、反射的实现方式:

6、实现Java反射的类:

7、反射机制的优缺点:

8、Java反射API

9、反射使用步骤(获取Class对象、调用对象方法)

10、获职Class对象有几种方法

11、利用反射动态创建对象实例

备战金九银十,腾讯T4梳理2020年最全999道Java岗必备面试题答案

Java序列化面试题

1、什么是javs序列化,如何实现java序列化?

2、保存(特久化)对象及其状态到内存或者磁盘

3、序列化对象以字节数组保持静态成员不保存

4、序列化用户远程对象传输

5、Seri alizable实现序列化

6、write0bject和read0bject自定义序列化策略

7、序列化ID

8、序列化并不保存静态变里

9、Transient 关键字阻止该变量被序列化到文件中

10、序列化(深clone 一中实现

备战金九银十,腾讯T4梳理2020年最全999道Java岗必备面试题答案

Java注解面试题

1、4种标准元注解是哪四种?

2、注解是什么?

备战金九银十,腾讯T4梳理2020年最全999道Java岗必备面试题答案

多线程&并发面试题

1、Java中实现多线程有几种方法

2、继承Thread类

3、实现Runable 接口。

4、ExecutorService、 CallableFuture有返回值线程.

5、基于线程池的方式

6、4种线程池

7、如何停止一个正在运行的线程

8、noti fy 0和noti fyAll 0有什么区别?

9、sleep 0和waitO有什么区别

10、volatile 是什么?可以保证有序性吗?

11、Thread类中的startO和runO方法有什么区别?

12、为什么wait, notify 和notifyA11这些方法不在thread类里面

13、为什么wai t和noti fy方法要在同步块中调用?

14、Java中interrupted和isInterruptedd方法的区别?

15、Java中synchronized和Reentr antLock有什么不同?

16、有三个线程T1, T2, T3,如何保证顺序执行?

17、Synchr oni zedMap和C oncurrentHashMap有什么区别?

18、什么是线程安全

19、Thread类中的yi el d方法有什么作用?

20、Java线程池中submitO和execute 0方法有什么区别?

21、说一说自己对于synchronized关键字的了解

22、说说自己是怎么使用synchronized关键字,在项目中用到了吗symchr oni zed关键字最主要的三种使用方式

23、什么是线程安全? Vector是一个线程安全类吗?

24、volatile关键字的作用?

25、简述一下你对线程地的理解

26、线程生命周期状态)

27、新建状态(NEW)

28、就绪状态(RUNABLE)

29、运行状态( RUNNING)

30、阻塞状态(BLDCKED)

31、线程死亡(DEAD)

32、终止线程4种方式

33、start与run区别

34、JAVA后台线程

34、JAVA后台线程

35、什么是乐观锁

36、什么是悲观锁

37、什么是自旋锁

38、Symchronized同步锁

39、Reentr antLock

40、Condition类和0bject类锁方法区别区别

41、tryLock 和lock和lockInterruptibly的区别

42、Semaphore 信号通

43、Semaphore与Reentr antLock区别

44、可重入锁(递归锁)

45、公平锁与非公平锁

46、ReadWri teLock读写锁

47、共享锁和独占锁

48、重力级锁(Mutex Lock)

49、轻量级锁

50、偏向锁

51、分段锁

52、锁优化

53、线程基本方法

54、线程等待(wait)

55、线程睡眠(sleep)

56、线程让步(yield)

57、线程中断(interrupt)

58、Join等待其他线程终止

59、为什么要用join0方法?

60、线程唤醒(notify)

61、线程其他方法

62、进程

63、上下文

64、寄存器

65、程序计数器

66、FCB-“切换桢”

67、上下文切换的活动

68、引起线程上下文切换的原因

69、同步锁

70、死锁

71、线程池原理

72、线程复

73、线程池的组成

74、拒绝策略

75、Java线程池工作过程

76、JAVA阻塞队列原理

77、Java中的阻塞队列

78、Arr ayBlockingQueue (公平、非公平)

81、DelayQueue ( 缓存失效、定时任务)

82、Synchr onousQueue (不存储数

据、可用于传递数据)

83、LinkedTr ansferQueue

84、LinkedBlocki ngDeque

85、在java中守护线程和本地线程区别

86、线程与进程的区别?

87、什么是多线程中的上下文切换?

88、死锁与活锁的区别,死锁与饥饿的区别?

89、Java中用到的线程调度算法是什么?

90、什么是线程组,为什么在Java中不推荐使用?

91、为什么使用Executor 框架?

92、在Java 中Executor 和Executors的区别?

93、如何在Windows 和Linux上查找哪个线程使用的CPU时间最长?

94、什么是原子操作?在Java Coneurrency API中有哪些原子类(atomic classes) ?

95、Java Concurrency API中的Lock接口Lock interface)是什么?对比同步它有什么优势?

96、什么是Executors 框架?

97、什么是阻塞队列?阻塞队列的实现原理是什么?如何使用阻塞队列来实现生产者-消费者模型?

98、什么是Callable 和Future?

99、什么是FutureTask?使用 ExecutorService启动任务。

100、什么是并发容器的实现?

101、多线程同步和互斥有几种实现方法,都是什么?

102、什么是竞争条件?你怎样发现和解决竞争?

103、为什么我们调用start 0方法时会执行rum0方法,为什么我们不能直接调用run0方法?

104、Java中你怎样唤醒一个阻塞的线程?

105、在Java 中CycliBarri ar和Count downLatch有什么区别?

106、什么是不可变对象,它对写并发应用有什么帮助

107、Java中用到的线程调度算法是什么?

108、什么是线程组,为什么在Java中不推荐使用?

备战金九银十,腾讯T4梳理2020年最全999道Java岗必备面试题答案

JVM面试题

1、java中会存在内存泄漏吗,请简单描述。

2、64位JYM中,int的长度是多数?

3、Serial与Parallel GC之间的不同之处?

4、32位和64位的JYM,int类型变量的长度是多数?

5、Java 中WeakReference与SoftReference的区别?

6、JYM选项-Xx: +UseCompr essed0ops有什么作用?为什么要使用

7、怎样通过Java程序来判断JvM是32位还是64位?

8、32位JVM和64位JMM的最大堆内存分别是多数?

9、JRE、JDK、JYM及JIT 之间有什么不同?

10、解释Java堆空间及GC?

11、JMM内存区域

12、程序计数器(线程私有)

13、虚拟机栈线程私有)

14、本地方法区(线程私有)

15、你能保证GC执行吗?

16、怎么获取Java 程序使用的内存?堆使用的百分比?

17、Java中堆和栈有什么区别?

18、描述一下JYM加载class文件的原理机制

19、GC是什么?为什么要有GC?

20、堆(Heap-线程共享) 运行时数据区

21、方法区/永久代(线程共享)

22、JMM运行时内存

23、新生代

24、老年代

25、永欢代

26、JAVA8与元数据

27、引用计数法

28、可达性分析

29、标记清除算法( Mark-Sweep)

30、复制算法(copying)

31、标记整理算法Mark-Compact)

32、分代收集算法

33、新生代与复制算法

34、老年代与标记复制算法

35、JAVA强引用

36、JAVA软引用

37、JAVA弱引用

38、JAVA虚引用

39、分代收集算法

40、在新生代复制算法

41、在老年代-标记整理算法

42、分区收集算法

43、GC垃圾收集器

44、Serial 垃圾收集器(单线程、复制算法)

45、ParHew垃圾收集器( Serial+多线程)

46、Parallel Scavenge收集器(多线程复制算法、高效)

57、Serial 01d 收集器(单线程标记整理算法)

58、Parallel 01d收集器(多线程标记整理算法)

59、CMS收集器( 多线程标记清除算法)

60、G1收集器

61、JMm类加载机制

62、类加载器

63、双亲委派

64、0SGI (动态模型系统)

65、动态改变构造

66、模块化编程与热插拔

67、JYM内存模型

68、栈

69、本地方法栈

70、程序计数器

71、堆

72、方法区

73、分代回收

74、堆和栈的区别

75、什么时候会触发Fu11GC

76、什么是Java虚拟机?为什么Java被称作是“平台无关的编程语言”?

77、对象分配规则

78、描述一下JM加载c1ass文件的原理机制?

79、Java对象创建过程

80、简述Java的对象结构

81、如何判断对象可以被回收

82、JM的永久代中会发生垃圾回收么

83、垃圾收集算法

84、调优命令有哪些?

85、调优工具

86、Minor GC与Full GC分别在什么时候发生?

87、你知道哪些JVM性能调优

备战金九银十,腾讯T4梳理2020年最全999道Java岗必备面试题答案

Java上千道必备面试题、备战金九银十,对以上面试题答案、面试宝典感兴趣的朋友们

私信或是评论区留言即可获取资料

Mysql面试题

1、数据库存储引擎

2、InoDB ( B+树)

2、TokuDB ( Fractal Tree-节点带数据)

3、MyIASM

4、Memory

5、数据库引|擎有哪些

6、ImoDB与MyISM的区别

7、索引

8、常见索引原则有

9、数据库的三范式是什么

10、第一范式(1st HF一列都是不可再分)

11、第二范式(2nd NF- 每个表只描述一件事情)

12、第三范式(3rd HF- 不存在对非主键列的传递依赖)

13、数据库是事务

14、SQL优化

15、简单说一说drop、delete与truneate的区别

16、什么是视图

17、什么是内联接、左外联接、右外联接?

18、并发事务带来哪些问题?

19、事务隔离级别有哪些?MySQI的默认隔离级别是?

20、大表如何优化?

21、水平分区

22、分库分表之后,id主键如何处

23、存储过程特定功能的SQL 语句集)

24、存储过程优化思路

25、触发器(一段能自动执行的程序)

26、数据库并发策略

27、MySQL中有哪几种锁?

28、MySQL中有哪些不同的表格?

29、简述在MySQL 数据库中MyISAM和InnoDB的区别

30、MySQL中InoDB支持的四种事务隔离级别名称,以及逐级之间的区别?

31、CHAR和VARCHAR的区别?

32、主键和候选键有什么区别?

33、myi samchk是用来做什么的?

34、MyISAM Static 和MyISAM Dynamic有什么区别?

35、如果-一个表有一列定义为TIMESTAMP,将发生什么?

36、你怎么看到为表格定义的所有索引?

37、LIKE声明中的%和是什么意思?

38、列对比运算符是什么?

39、BLOB和TEXT有什么区别?

40、MySQL_ fetch array和MySQL_fetch_ object 的区别是什么?

41、MyISAM表格将在哪里存储,并且还提供其存储格式?

42、MySQL如何优化DISTINCT?

43、如何显示前50行?

44、可以使用多少列创建索引?

45、NOW()和CURENT_DATE()有什么区别?

46、什么是非标准字符串类型?

47、什么是通用SQL 函数?

48、MySQL支持事务吗?

49、MySQL里记录货币用什么字段类型好

50、MySQL有关权限的表都有哪几个?

51、列的字符串类型可以是什么?

52、MySQL数据库作发布系统的存储,一天五万条以上的增量,预计运维三年,怎么优化?

53、锁的优化策略

54、索弓的底层实现原理和优化

55、什么情况下设置了索引但无法使用

56、实践中如何优化MySQL

57、优化数据库的方法

58、简单描述MySQL 中,索引,主键,唯一索引,联合索引的区别,对数据库的性 能有什么影响(从读写两方面)

59、数据库中的事务是什么?

60、SQL注入漏洞产生的原因?如何防止?

61、为表中得字段选择合适得数据类型

62、存储时期

63、对于关系型数据库而言,索引是相当重要的概念,请回答有关索引的几个问题

64、解释MySQL 外连接、内连接与自连接的区别

65、Myql中的事务回滚机制概述

66、SQL语言包括哪几部分?每部分都有哪些操作关键

67、完整性约束包括哪些?

68、什么是锁?

69、什么叫视图?游标是什么?

70、什么是存储过程?用什么来调用?

71、如何通俗地理解三个范式?

72、什么是基本表?什么是视图?

73、试述视图的优点?

74、NULL是什么意思

75、主键、外键和索引的区别?

76、你可以用什么来确保表格里的字段只接受特定范围里的值?

77、说说对SQL 语句优化有哪些方法? (选择几条)

78、什么是乐观锁

79、什么是悲观锁

80、什么是时间戳

81、什么是行级锁

82、什么是表级锁

83、什么是页级锁

备战金九银十,腾讯T4梳理2020年最全999道Java岗必备面试题答案

备战金九银十,腾讯T4梳理2020年最全999道Java岗必备面试题答案

Redis面试题

1、什么是Redis?

2、Redis与其他key-value 存储有什么不同?

3、Redis的数据类型?

4、使用Redis有哪些好处?

5、Redis相比Memcached有哪些优势?

6、Memcache 与Redis 的区别都有哪些?

7、Redis是单进程单线程的?

8、一个字符串类型的值能存储最大容里是多少?

9、Redi s持久化机制

10、缓存雪崩、缓存穿透、缓存预热、缓存更新、缓存降级等问题

11、热点数据和冷数据是什么

12、单线程的redi s为什么这么快

13、redi s的数据类型,以及每种数据类型的使用场景

14、redi s的过期策略以及内存淘汰机制

15、Redis常见性能问题和解决方案?

16、为什么Redi s的操作是原子性

的,怎么保证原子性的?

17、Redi s事务

18、Redis. 的持久化机制是什么?各自的优缺点?

19、Redis常见性能问题和解决方案:

20、redis过期键的删除策略?

21、Redis的回收策略(淘汰策略)?

22、为什么edis 需要把所有数据放到内存中?

23、Redis的同步机制了解么?

24、Pipeline有什么好处,为什么要用pipeline?

25、是否使用过Redis 集群,集群的原理是什么?

26、Redis集群方案什么情况下会导致整个集群不可用?

27、Redis支持的Java 客户端都有哪些?官方推荐用哪个?

28、Jedis与Redi sson对比有什么优缺点?

29、Redis如何设置密码及验证密码?

30、说说Redis 哈希槽的概念?

31、Redis集群的主从复制模型是怎样的?

32、Redis集群会有写操作丢失吗?为什么?

33、Redis集群之间是如何复制的?

34、Redis集群最大节点个数是多少?

35、Redis集群如何选择数据库?

36、怎么测试Redis 的连通性?

37、怎么理解Redis 事务?

38、Redis事务相关的命令有哪几个?

39、Redis key的过期时间和永久有效分别怎么设置?

40、Redis如何做内存优化?

41、Redis回收进程如何工作的?

42、都有哪些办法可以降低Redis的内存使用情况呢?

43、Redis的内存用完了会发生什么?

44、一个Redis 实例最多能存放多少的keys? List、Set、SortedSet他们最多能存放多少元素

45、MySQL里有2000w 数据,redis中只存20w的数据,如何保证redis中的数据都是热点数据?

46、Redis最适合的场景?

47、假如Redis里面有1亿个key;其中有10w 个key是以某个固定的已知的前缀开头的,如果将它们全部找出来?

48、如果有大里的key 需要设置同一时间过期,-般需要注意什么

49、使用过Redis 做异步队列么你是怎么用的?

50、使用过Redis 分布式锁么,它是什么回事

备战金九银十,腾讯T4梳理2020年最全999道Java岗必备面试题答案

Memcached面试题

1、Memceached 是什么,有什么作用?

2、memcached服务在企业集群架构中有哪些应用场景?

2、Memcached服务分布式集群如何实现?

3、Memcached 服务特点及工作原理是什么?

4、简述Memcached内存管理机制原理?

5、memcached是怎么工作的?

6、memcached最大的优势是什么?

7、memcached和MySQL的query

8、memcached和服务器的localcache (比如PHP的APC、 mmap文件等)相比,有什么优缺点?

9、memcached的cache 机制是怎样的?

10、memcached 如何实现冗余机制?

11、memcached如何处理容错的?

12、如何将memcached 中item批童导入导出?

13、如果缓存数据在导出导入之间过期了,您又怎么处理这些数据呢

14、memcached是如何做身份验证的?

15、memcached的多线程是什么?如何使用它们?

16、memcached 能接受的key 的最大长度是多少?

17、memcached对item 的过期时间有什么限制?

18、memcached最大能存储多大的单个item?

19、memcached能够更有效地使用内存吗?

20、什么是二进制协议,我该关注吗?

21、memcached的内存分配器是如何工作的?为什么不适用malloc/free!?为何要使用slabs?

22、memcached是原子的吗?

23、如何实现集群中的sessi on共享存储?

24、memcached与redis 的区别

备战金九银十,腾讯T4梳理2020年最全999道Java岗必备面试题答案

MongoDB面试题

1、mongodb是什么?

2、mongodb有哪些特点?

3、你说的NoSQI数据库是什么意思?NoSQL与RDBMS直接有什么区别?为什么要使用和不使用NoSQL数据库?说-说HoSQLI数据库的几 个优点?

4、HoSQL数据库有哪些类型?

5、MySQL 与MongoDB之间最基本的差别是什么?

6、你怎么比较MongoDB、CouchDB及CouchBase?

7、MongoDB成为最好HoSQI数据库的原因是什么?

8、journa1回放在条目(entry)不完整时(比如恰巧有个中途故障了)会遇到问题吗?

9、分析器在MongoDB中的作用是什么?

10、名字空间(namespace)是什么?

11、如果用户移除对象的属性,该属性是否从存储层中删除?

12、能否使用日志特征进行安全备份?

13、允许空1值nu11吗?

14、更新操作立刻fsync到磁盘?

15、如何执行事务/加锁?

16、为什么我的数据文件如此庞大?

17、启用备份故障恢复需要多欠?

18、什么是master或primary?

19、什么是secondary或slave?

20、我必须调用getLastErr or来确保写操作生效了么?

21、我应该启动一个集群分片(sharded)还是一个非集群分片的MongoDB环境?

22、分片(shar ding)和复制(replicati on)是怎样工作的?

23、数据在什么时候才会扩展到多个分片(shard)里?

24、当我试图更新一个正在被迁移的块(chunk)上的文档时会发生什么?

25、如果在一个分片(shard)停止或者很慢的时候,我发起一个查询会怎样?

26、我可以把moveChunk目录里的旧文件删除吗?

27、我怎么查看Mongo 正在使用的链接?

28、如果块移动操作(moveChunk)失败了,我需要手动清除部分转移的文档吗?

29、如果我在使用复制技术Greplication),可以一部分使用日志Gournaling)而其他部分则不使用吗?

30、当更新一个正在被迁移的块(Chunk)上的文档时会发生什么?

31、MongoDB在A: {B, C}上建立索引,查询A: {B, C}和A: {C, B}都会使用索引吗?

32、如果一个分片(Shard) 停止或很慢的时候,发起一个查询会怎样?

33、MongoDB支持存储过程吗?如果支持的话,怎么用?

34、如何理解MongoDB中的Gri aFS机制,MongoDB为何使用Gri dFS来存储文件?

35、什么是NoSQL数据库? HoSQL和RDBMS有什么区别?在哪些情况下使用和不使用NoSQL数据库?

36、MongoDB支持存储过程吗?如果支持的话,怎么用?

37、如何理解MongoDB中的Gri dFS机制: MongoDB为何 使用Gr i drs来存储文件?

38、为什么MongoDB的数据文件很大?

39、当更新一个正在被迁移的块(Chunk).上的文档时会发生什么?

40、MongoDB在A: {B,C}上建立索引,查询A: {B, C}和A: {C, B}都会使用索引吗?

41、如果一个分片(Shard)停止或很慢的时候,发起一个查询会怎样?

42、分析器在MongoDB中的作用是什么?

43、如果用户移除对象的属性,该属性是否从存储层中删除?

44、能否使用日志特征进行安全备份?

45、更新操作立刻fsync到磁盘?

46、如何执行事务/加锁?

47、什么是master或pr imary?

48、getLastErr or的作用

49、分片(sharding)和复制(replication)是怎样工作的?

50、数据在什么时候才会扩展到多个分片(shard)里?

51、当我试图更新一 个正在被迁移的块( chunk)上的文档时会发生什么?

52、我怎么查看Mongo 正在使用的链接?

53、mongo db的结构介绍

54、数据库的整体结构

55、MongoDB是由哪种语言写的

56、MongoDB的优势有哪些

57、什么是集合

58、什么是文档

59、什么是mongod“

60、“mongod'参数有什么

61、什么是"mongo"

62、MongoDB哪个命令可以切换数据库

63、什么是非关系型数据库

64、非关系型数据库有哪些类型

65、为什么用MOngoDB?

66、在哪些场景使用MongoDB

67、MongoDB中的命名空间是什么意思?

68、哪些语言支持MongoDB?

69、在MongoDB中如何创建一个新的数据库

70、在MongoDB中如何查看数据库列表

71、MongoDB中的分片是什么意思

72、如何查看使用MongoDB的连接Sharding - MongoDB Manua121.如何查看使用MongoDB的连接

73、什么是复制

74、在MongoDB中如何在集合中插入一个文档

75、在MongoDB中如何除去一个数据库Co1lecti on Methods24.在MongoDB中如何除去一个数据库

76、在MongoDB中如何创建一个集合。

77、在MongoDB中如何查看一个已经创建的集合

78、在MongoDB中如何删除一个集合

79、为什么要在MongoDB中使用分析器

80、MongoDB支持主键外键关系吗

81、MongoDB支持哪些数据类型

82、为什么要在MongoDB中用“Code“数据类型

83、为什么要在MongoDB中用“Regu1ar Expressi on"数据类型

84、为什么在MongoDB中使用"0bject ID"数据类型

85、如何在集合中插入一个文档

86、"ObjectID" 有哪些部分组成

87、在MongoDb中什么是索引

88、如何添加索引

89、用什么方法可以格式化输出结果

90、如何使用“AN"或“OR'条件循环查询集合中的文档

91、在MongoDB中如何更新数据

92、如何删除文档

93、在MongoDB中如何排序

94、什么是聚合

95、在MongoDB中什么是副本集

备战金九银十,腾讯T4梳理2020年最全999道Java岗必备面试题答案

Spring Boot面试题

1、什么是Spring Boot?

2、为什么要用Spr ingBoot

3、Spring Boot有哪些优点?

4、Spring Boot的核心注解是哪

个?它主要由哪几个注解组成的?

5、运行Spring Boot有哪几种方式

6、如何理解Spring Boot 中的starters?

7、如何在Spring. Boot启动的时候运行一些特定的代码?

8、Spring Boot需要独立的容器运行吗?

9、Spr ing Boot中的监视器是什么?

10、如何使用Spring Boot实现异常处理?

11、你如何理解Spring Boot 中的Starters

12、springboot常用的starter有哪些

13、Spr ingBoot实现热部署有哪几种方式

14、如何理解Spring Boot配置加载顺序

15、Spring Boot的核心配置文件有哪几个?它们的区别是什么?

16、如何集成Spring Boot和Acti veMQ

17、什么是JavaConfig?

18、如何重新加载Spring. Boot上的更改,而无需重新启动服务器

19、Spring Boot中的监视器是什么?

20、如何在Spring Boot中禁用Actuator端点安全性?

21、如何在自定义端口上运行Spring Boot应用程序?

22、什么是YAML?

23、如何实现Spring Boot应用程序的安全性?

24、如何集成Spring Boot和Acti veMQ?

25、如何使用Spring Boot实现分页和排序?

26、什么是Swagger? 你用Spring Boot实现了它吗?

27、什么是Spring Profiles?

28、什么是Spring Batch?

29、什么是Freelarker模板?

30、如何使用Spring Boot 实现异常处理?

31、您使用了哪些starter maven依赖项?

32、什么是CSRF 攻击?

33、什么是"ebSockets?

34、什么是AOP?

35、什么是Apache Kafka?

36、我们如何监视所有Spring Boot微服务?

37、Spring Boot的配置文件有哪几种格式?它们有什么区别?

38、开启Spring Boot特性有哪几种方式?

39、Spring Boot的目录结构是怎样的?

40、运行Spring Boot有哪几种方式?

41、Spring Boot自动配置原理是什么?

42、如何在Spring. Boot启动的时候运行一些特定的代码?

43、Spring Boot有哪几种读取配置的方式?

44、Spring Boot支持哪些日志框架?推荐和默认的日志框架是哪个

45、Spring Boot如何定义多套不同环境配置?

46、Spring Boot可以兼容老Spring项目吗,如何做?

47、保护Spring Boot应用有哪些方法?

48、Spring Boot 2. X有什么新特性?与1.X有什么区别?

49、如何重新加载Spring Boot上的更改,而无需重新启动服务器?

50、springboot集 成mybati s的过程

51、Spring Boot、Spring MVC和Spring有什么区别?

52、什么是Spring Boot Stater?

53、Spring Boot还提供了其它的哪些Starter Project Opti ons?

54、Spring是如何快速创建产品就绪应用程序的?

55、创建一个Spring Boot Project的最简单的方法是什么?

56、Spring Initializr是创建spring Boot Projects 的唯一-方法吗?

57、如何使用SpringBoot 自动重装我的应用程序?

58、什么是嵌入式服务器?我们为什么要使用嵌入式服务器呢?

59、如何在Spring Boot中添加通用的JS代码?

60、什么是Spring Date?

61、什么是Spring Data REST?

62、path=”
userscollectionResourceRe1=”users"如何与spring Data Rest一起使用?

63、当Spring Boot应用程序作为Java应用程序运行时,后台会发生什么?

64、我们能否在spring-boot-starter-web中用jetty 代替tomeat?

65、如何使用Spring Boot生成一个WAR文件?

66、如何使用Spring Boot 部署到不同的服务器?

67、RequestMapping和GetMapping的不同之处在哪里?

68、为什么我们不建议在实际的应用程序中使用Spring Data Rest?

69、在Spring Initializer中,如何改变一个项目的包名字?

70、可以配置applicati on. propertierde的完整的属性列表在哪里可以找到?

71、JPA和Hibernate有哪些区别?

72、使用Spring Boot 启动连接到内存数据库,H2的JPA应用程序需要哪些依赖项?

73、如何不通过任何配置来选择Hibernate作为JPA的默认实现?

74、指定的数据库连接信息在哪里?它是如何知道自动连接至H2的?

75、我们如何连接一个像MSSQL或者orcale一样的外部数据库?

76、Spring Boot配置的默认H2数据库的名字是上面?为什么默认的数据库名字是testdb?

77、如果H2 不在类路径里面,会出现上面情况?

78、你能否举一个以Resd0nly 为事务管理的例子?

79、发布Spring Boot 用户应用程序自定义配置的最好方法是什么?

80、配置文件的需求是什么?

81、如何使用配置文件通过Sprin

g Boot配置特定环境的配置?

82、我们]如何使用Maven设置Spring Boot应用程序?

83、如何禁用特定的自动配置?

84、Spring boot支持哪些外部配置?

85、如何对Spring Boot应用进行测试?

86、Spring Boot Actuator有什么用?

87、SpringBoot中静态首页默认位置可以放在哪里?

89、SpringBoot中静态资源直接映射的优先级是怎样的?

90、继承WebMveC onfi gur erAdapter抽象类,常用的重写方法列举几个?

91、@Spr ingBootApplication引入了哪3个重要的注解?

92、@Spr ingBootApplication注解中的属性相当于哪几个注解?

备战金九银十,腾讯T4梳理2020年最全999道Java岗必备面试题答案

Spring Cloud面试题

1、什么是Spring Cloud?

2、使用Spring Cloud有什么优势?

3、服务注册和发现是什么意思? spring Cloud如何实现?

4、负载平衡的意义什么?

5、什么是Hystrix? 它如何实现容错?

6、什么是Hystrix 断路器?我们需要它吗?

7、什么是Hetflix Feign?它的优点是什么?

8、什么是Spring Cloud Bus?我们需要它吗?

9、什么是微服务

10、什么是服务熔断?什么是服务降级

11、Fur eks和zookeeper都可以提供服务注:册与发现的功能,请说说两个的区别?

12、SpringBoot和SpringCloud的区别?

13、什么是Hystrix断路器?我们需要它吗

14、说说RPC 的实现原理

15、微服务的优点缺点?说下开发项目中遇到的坑?

16、spring ecloud 和dubo区别?

17、REST和RPC对比

18、你所知道的微服务技术栈?

19、微服务之间是如何独立通讯的?

20、springcl oud如何实现服务的注册?

21、Eureka和Zookeeper区别

22、eureka自我保护机制是什么?

23、什么是Ribbon?

24、什么是feigin?它的优点是什么?

25、Ribbon和F ei e的区别?

26、什么是Spring Cloud Bus?

27、springcl oud断路器作用?

28、Spring Cloud Gatew ay?

29、作为服务注册中心,Fur eka比Zookeeper好在哪里?

30、什么是Ri bbon负载均衡?

31、Ri bbon负载均衡能干什么?

32、什么是zuul路由网关

33、分布式2置中心能干嘛?

34、Hystrix相关注解

35、Eureks和zookeeper都可以提供服务注册与发现的功能,请说说两个的区别?

备战金九银十,腾讯T4梳理2020年最全999道Java岗必备面试题答案

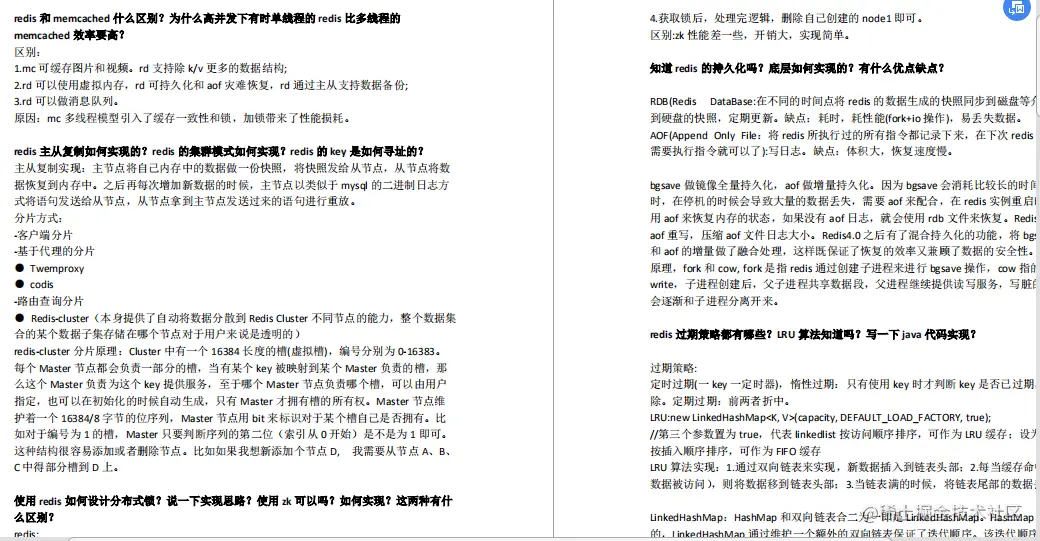
由于面试题文案太长,所有下面小编以截图的形式展示!

Java上千道必备面试题、备战金九银十,对以上面试题答案、面试宝典感兴趣的朋友们

私信或是评论区留言即可获取资料

Rabbi tMQ面试题

备战金九银十,腾讯T4梳理2020年最全999道Java岗必备面试题答案

Dubbo面试题

备战金九银十,腾讯T4梳理2020年最全999道Java岗必备面试题答案

MyBatis面试题

备战金九银十,腾讯T4梳理2020年最全999道Java岗必备面试题答案

ZooKeeper面试题

备战金九银十,腾讯T4梳理2020年最全999道Java岗必备面试题答案

数据结构面试题

备战金九银十,腾讯T4梳理2020年最全999道Java岗必备面试题答案

算法面试题

备战金九银十,腾讯T4梳理2020年最全999道Java岗必备面试题答案

Kafka面试题

备战金九银十,腾讯T4梳理2020年最全999道Java岗必备面试题答案

微服务面试题

备战金九银十,腾讯T4梳理2020年最全999道Java岗必备面试题答案

Linux面试题

备战金九银十,腾讯T4梳理2020年最全999道Java岗必备面试题答案

Java上千道必备面试题、备战金九银十,对以上面试题答案、面试宝典感兴趣的朋友们

私信或是评论区留言即可获取资料