yado前端学习总结day04---Vue

130 阅读4分钟

day04提纲

生命周期、非单文件组件、重要内置关系、单文件组件、脚手架文件结构、关于不同版本的Vue、vue.config.js配置文件

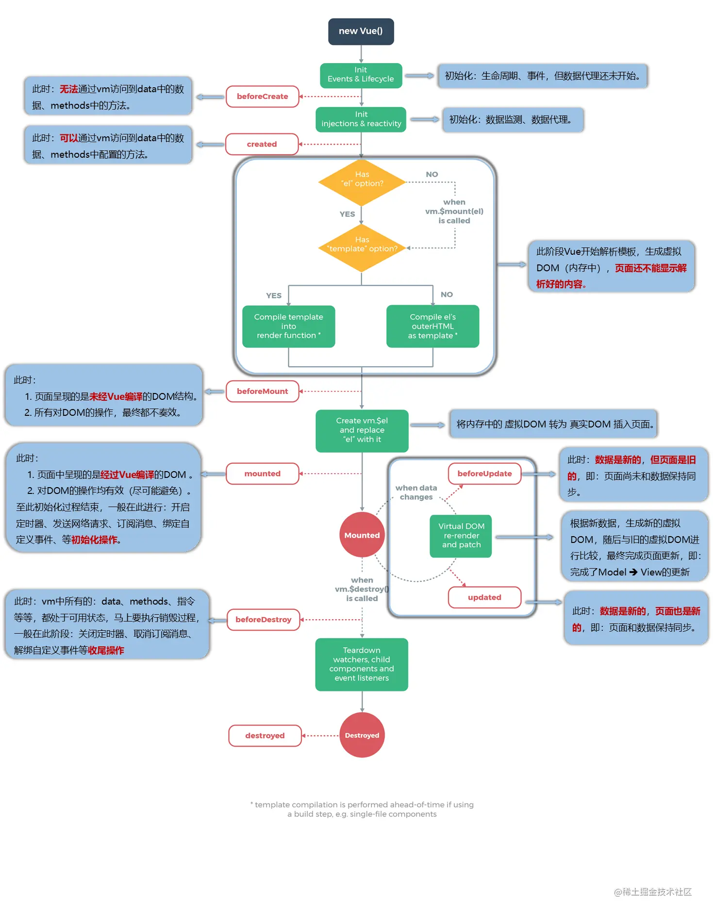
生命周期

1.又名:生命周期回调函数、生命周期函数、生命周期钩子。
2.是什么:Vue在关键时刻帮我们调用的一些特殊名称的函数。
3.生命周期函数的名字不可更改,但函数的具体内容是程序员根据需求编写的。
4.生命周期函数中的this指向是vm 或 组件实例对象。

生命周期.png

(此原理图出自尚硅谷Vue教程)

常用的生命周期钩子:
1.mounted: 发送ajax请求、启动定时器、绑定自定义事件、订阅消息等【初始化操作】。
2.beforeDestroy: 清除定时器、解绑自定义事件、取消订阅消息等【收尾工作】。

关于销毁Vue实例
1.销毁后借助Vue开发者工具看不到任何信息。
2.销毁后自定义事件会失效,但原生DOM事件依然有效。
3.一般不会在beforeDestroy操作数据,因为即便操作数据,也不会再触发更新流程了。

非单文件组件

Vue中使用组件的三大步骤:
一、定义组件(创建组件)
二、注册组件
三、使用组件(写组件标签)

一、如何定义一个组件?
使用Vue.extend(options)创建,其中options和new Vue(options)时传入的那个options几乎一样,
但也有点区别:
	1.el不要写,为什么? ——— 最终所有的组件都要经过一个vm的管理,由vm中的el决定服务哪个容器。
	2.data必须写成函数,为什么? ———— 避免组件被复用时,数据存在引用关系。
备注:使用template可以配置组件结构
二、如何注册组件?
	1.局部注册:靠new Vue的时候传入components选项
	2.全局注册:靠Vue.component('组件名',组件)
三、编写组件标签:
	<yado></yado>

几个注意点:
1.关于组件名:
(1)一个单词组成:
第一种写法(首字母小写):yado
第二种写法(首字母大写):Yado
(2)多个单词组成:
第一种写法(kebab-case命名):cool-yado
第二种写法(CamelCase命名):CoolYado (需要Vue脚手架支持)
(3)备注:
(1).组件名尽可能回避HTML中已有的元素名称,例如:h2、H2都不行。
(2).可以使用name配置项指定组件在开发者工具中呈现的名字。
2.关于组件标签:
第一种写法:<Yado></Yado>
第二种写法:<Yado/>
备注:不用使用脚手架时,会导致后续组件不能渲染。
3.一个简写方式:
const Yado = Vue.extend(options) 可简写为:const Yado = options

关于VueComponent:
1.Yado组件本质是一个名为VueComponent的构造函数,且不是程序员定义的,是Vue.extend生成的。
2.我们只需要写<Yado/><Yado></Yado>,Vue解析时会帮我们创建Yado组件的实例对象, 即Vue帮我们执行的:new VueComponent(options)
3.特别注意:每次调用Vue.extend,返回的都是一个全新的VueComponent!!!!
4.关于this指向:
(1).组件配置中:
data函数、methods中的函数、watch中的函数、computed中的函数 它们的this均是VueComponent实例对象
(2).new Vue(options)配置中:
data函数、methods中的函数、watch中的函数、computed中的函数 它们的this均是Vue实例对象

一个重要的内置关系:
VueComponent.prototype.__proto__ === Vue.prototype
为什么要有这个关系:让组件实例对象(vc)可以访问到 Vue原型上的属性、方法。

脚手架文件结构

├── node_modules 
├── public
   ├── favicon.ico: 页签图标
   └── index.html: 主页面
├── src
   ├── assets: 存放静态资源
      └── logo.png
   │── component: 存放组件
      └── HelloWorld.vue
   │── App.vue: 汇总所有组件
   │── main.js: 入口文件
├── .gitignore: git版本管制忽略的配置
├── babel.config.js: babel的配置文件
├── package.json: 应用包配置文件 
├── README.md: 应用描述文件
├── package-lock.json:包版本控制文件

关于不同版本的Vue

  1. vue.js与vue.runtime.xxx.js的区别:
    1. vue.js是完整版的Vue,包含:核心功能 + 模板解析器。
    2. vue.runtime.xxx.js是运行版的Vue,只包含:核心功能;没有模板解析器。
  2. 因为vue.runtime.xxx.js没有模板解析器,所以不能使用template这个配置项,需要使用render函数接收到的createElement函数去指定具体内容。

vue.config.js配置文件

  1. 使用vue inspect > output.js可以查看到Vue脚手架的默认配置。
  2. 使用vue.config.js可以对脚手架进行个性化定制,详情见:cli.vuejs.org/zh