Hello,大家好,我是小马🚀🚀🚀,最近创建了一个深度学习代码库,欢迎大家来玩呀!代码库地址是github.com/xmu-xiaoma6…
For 小白(Like Me): 最近在读论文的时候会发现一个问题,有时候论文核心思想非常简单,核心代码可能也就十几行。但是打开作者release的源码时,却发现提出的模块嵌入到分类、检测、分割等任务框架中,导致代码比较冗余,对于特定任务框架不熟悉的我,很难找到核心代码,导致在论文和网络思想的理解上会有一定困难。
For 进阶者(Like You): 如果把Conv、FC、RNN这些基本单元看做小的Lego积木,把Transformer、ResNet这些结构看成已经搭好的Lego城堡。那么本项目提供的模块就是一个个具有完整语义信息的Lego组件。让科研工作者们避免反复造轮子,只需思考如何利用这些“Lego组件”,搭建出更多绚烂多彩的作品。
For 大神(May Be Like You): 能力有限,不喜轻喷!!!
For All: 本项目就是要实现一个既能让深度学习小白也能搞懂,又能服务科研和工业社区的代码库。本项目的宗旨是从代码角度,实现🚀让世界上没有难读的论文🚀。
(同时也非常欢迎各位科研工作者将自己的工作的核心代码整理到本项目中,推动科研社区的发展,会在readme中注明代码的作者~)
Contents
Attention Series
-
Pytorch implementation of "Beyond Self-attention: External Attention using Two Linear Layers for Visual Tasks---arXiv 2021.05.05"
-
Pytorch implementation of "Attention Is All You Need---NIPS2017"
-
Pytorch implementation of "Squeeze-and-Excitation Networks---CVPR2018"
-
Pytorch implementation of "Selective Kernel Networks---CVPR2019"
-
Pytorch implementation of "CBAM: Convolutional Block Attention Module---ECCV2018"
-
Pytorch implementation of "BAM: Bottleneck Attention Module---BMCV2018"
-
Pytorch implementation of "ECA-Net: Efficient Channel Attention for Deep Convolutional Neural Networks---CVPR2020"
-
Pytorch implementation of "Dual Attention Network for Scene Segmentation---CVPR2019"
-
Pytorch implementation of "EPSANet: An Efficient Pyramid Split Attention Block on Convolutional Neural Network---arXiv 2021.05.30"
-
Pytorch implementation of "ResT: An Efficient Transformer for Visual Recognition---arXiv 2021.05.28"
-
Pytorch implementation of "SA-NET: SHUFFLE ATTENTION FOR DEEP CONVOLUTIONAL NEURAL NETWORKS---ICASSP 2021"
-
Pytorch implementation of "MUSE: Parallel Multi-Scale Attention for Sequence to Sequence Learning---arXiv 2019.11.17"
-
Pytorch implementation of "Spatial Group-wise Enhance: Improving Semantic Feature Learning in Convolutional Networks---arXiv 2019.05.23"
-
Pytorch implementation of "A2-Nets: Double Attention Networks---NIPS2018"
-
Pytorch implementation of "An Attention Free Transformer---ICLR2021 (Apple New Work)"
-
Pytorch implementation of VOLO: Vision Outlooker for Visual Recognition---arXiv 2021.06.24" 【论文解析】
-
Pytorch implementation of Vision Permutator: A Permutable MLP-Like Architecture for Visual Recognition---arXiv 2021.06.23 【论文解析】
-
Pytorch implementation of CoAtNet: Marrying Convolution and Attention for All Data Sizes---arXiv 2021.06.09 【论文解析】
-
Pytorch implementation of Scaling Local Self-Attention for Parameter Efficient Visual Backbones---CVPR2021 Oral 【论文解析】
-
Pytorch implementation of Polarized Self-Attention: Towards High-quality Pixel-wise Regression---arXiv 2021.07.02 【论文解析】
-
Pytorch implementation of Contextual Transformer Networks for Visual Recognition---arXiv 2021.07.26 【论文解析】
-
Pytorch implementation of Residual Attention: A Simple but Effective Method for Multi-Label Recognition---ICCV2021
-
Pytorch implementation of S²-MLPv2: Improved Spatial-Shift MLP Architecture for Vision---arXiv 2021.08.02 【论文解析】
-
Pytorch implementation of Global Filter Networks for Image Classification---arXiv 2021.07.01
-
Pytorch implementation of Rotate to Attend: Convolutional Triplet Attention Module---WACV 2021
-
Pytorch implementation of Coordinate Attention for Efficient Mobile Network Design ---CVPR 2021
-
Pytorch implementation of MobileViT: Light-weight, General-purpose, and Mobile-friendly Vision Transformer---ArXiv 2021.10.05
-
Pytorch implementation of Non-deep Networks---ArXiv 2021.10.20
-
Pytorch implementation of UFO-ViT: High Performance Linear Vision Transformer without Softmax---ArXiv 2021.09.29
-
Pytorch implementation of Separable Self-attention for Mobile Vision Transformers---ArXiv 2022.06.06
1. External Attention Usage
1.1. Paper
"Beyond Self-attention: External Attention using Two Linear Layers for Visual Tasks"
1.2. Overview
1.3. Usage Code
from model.attention.ExternalAttention import ExternalAttention
import torch
input=torch.randn(50,49,512)
ea = ExternalAttention(d_model=512,S=8)
output=ea(input)
print(output.shape)
2. Self Attention Usage
2.1. Paper
1.2. Overview
1.3. Usage Code
from model.attention.SelfAttention import ScaledDotProductAttention
import torch
input=torch.randn(50,49,512)
sa = ScaledDotProductAttention(d_model=512, d_k=512, d_v=512, h=8)
output=sa(input,input,input)
print(output.shape)
3. Simplified Self Attention Usage
3.1. Paper
3.2. Overview
3.3. Usage Code
from model.attention.SimplifiedSelfAttention import SimplifiedScaledDotProductAttention
import torch
input=torch.randn(50,49,512)
ssa = SimplifiedScaledDotProductAttention(d_model=512, h=8)
output=ssa(input,input,input)
print(output.shape)
4. Squeeze-and-Excitation Attention Usage
4.1. Paper
"Squeeze-and-Excitation Networks"
4.2. Overview
4.3. Usage Code
from model.attention.SEAttention import SEAttention
import torch
input=torch.randn(50,512,7,7)
se = SEAttention(channel=512,reduction=8)
output=se(input)
print(output.shape)
5. SK Attention Usage
5.1. Paper
5.2. Overview
5.3. Usage Code
from model.attention.SKAttention import SKAttention
import torch
input=torch.randn(50,512,7,7)
se = SKAttention(channel=512,reduction=8)
output=se(input)
print(output.shape)
6. CBAM Attention Usage
6.1. Paper
"CBAM: Convolutional Block Attention Module"
6.2. Overview
6.3. Usage Code
from model.attention.CBAM import CBAMBlock
import torch
input=torch.randn(50,512,7,7)
kernel_size=input.shape[2]
cbam = CBAMBlock(channel=512,reduction=16,kernel_size=kernel_size)
output=cbam(input)
print(output.shape)
7. BAM Attention Usage
7.1. Paper
"BAM: Bottleneck Attention Module"
7.2. Overview
7.3. Usage Code
from model.attention.BAM import BAMBlock
import torch
input=torch.randn(50,512,7,7)
bam = BAMBlock(channel=512,reduction=16,dia_val=2)
output=bam(input)
print(output.shape)
8. ECA Attention Usage
8.1. Paper
"ECA-Net: Efficient Channel Attention for Deep Convolutional Neural Networks"
8.2. Overview
8.3. Usage Code
from model.attention.ECAAttention import ECAAttention
import torch
input=torch.randn(50,512,7,7)
eca = ECAAttention(kernel_size=3)
output=eca(input)
print(output.shape)
9. DANet Attention Usage
9.1. Paper
"Dual Attention Network for Scene Segmentation"
9.2. Overview
9.3. Usage Code
from model.attention.DANet import DAModule
import torch
input=torch.randn(50,512,7,7)
danet=DAModule(d_model=512,kernel_size=3,H=7,W=7)
print(danet(input).shape)
10. Pyramid Split Attention Usage
10.1. Paper
"EPSANet: An Efficient Pyramid Split Attention Block on Convolutional Neural Network"
10.2. Overview
10.3. Usage Code
from model.attention.PSA import PSA
import torch
input=torch.randn(50,512,7,7)
psa = PSA(channel=512,reduction=8)
output=psa(input)
print(output.shape)
11. Efficient Multi-Head Self-Attention Usage
11.1. Paper
"ResT: An Efficient Transformer for Visual Recognition"
11.2. Overview
11.3. Usage Code
from model.attention.EMSA import EMSA
import torch
from torch import nn
from torch.nn import functional as F
input=torch.randn(50,64,512)
emsa = EMSA(d_model=512, d_k=512, d_v=512, h=8,H=8,W=8,ratio=2,apply_transform=True)
output=emsa(input,input,input)
print(output.shape)
12. Shuffle Attention Usage
12.1. Paper
"SA-NET: SHUFFLE ATTENTION FOR DEEP CONVOLUTIONAL NEURAL NETWORKS"
12.2. Overview
12.3. Usage Code
from model.attention.ShuffleAttention import ShuffleAttention
import torch
from torch import nn
from torch.nn import functional as F
input=torch.randn(50,512,7,7)
se = ShuffleAttention(channel=512,G=8)
output=se(input)
print(output.shape)
13. MUSE Attention Usage
13.1. Paper
"MUSE: Parallel Multi-Scale Attention for Sequence to Sequence Learning"
13.2. Overview
13.3. Usage Code
from model.attention.MUSEAttention import MUSEAttention
import torch
from torch import nn
from torch.nn import functional as F
input=torch.randn(50,49,512)
sa = MUSEAttention(d_model=512, d_k=512, d_v=512, h=8)
output=sa(input,input,input)
print(output.shape)
14. SGE Attention Usage
14.1. Paper
Spatial Group-wise Enhance: Improving Semantic Feature Learning in Convolutional Networks
14.2. Overview
14.3. Usage Code
from model.attention.SGE import SpatialGroupEnhance
import torch
from torch import nn
from torch.nn import functional as F
input=torch.randn(50,512,7,7)
sge = SpatialGroupEnhance(groups=8)
output=sge(input)
print(output.shape)
15. A2 Attention Usage
15.1. Paper
A2-Nets: Double Attention Networks
15.2. Overview
15.3. Usage Code
from model.attention.A2Atttention import DoubleAttention
import torch
from torch import nn
from torch.nn import functional as F
input=torch.randn(50,512,7,7)
a2 = DoubleAttention(512,128,128,True)
output=a2(input)
print(output.shape)
16. AFT Attention Usage
16.1. Paper
16.2. Overview
16.3. Usage Code
from model.attention.AFT import AFT_FULL
import torch
from torch import nn
from torch.nn import functional as F
input=torch.randn(50,49,512)
aft_full = AFT_FULL(d_model=512, n=49)
output=aft_full(input)
print(output.shape)
17. Outlook Attention Usage
17.1. Paper
VOLO: Vision Outlooker for Visual Recognition"
17.2. Overview
17.3. Usage Code
from model.attention.OutlookAttention import OutlookAttention
import torch
from torch import nn
from torch.nn import functional as F
input=torch.randn(50,28,28,512)
outlook = OutlookAttention(dim=512)
output=outlook(input)
print(output.shape)
18. ViP Attention Usage
18.1. Paper
Vision Permutator: A Permutable MLP-Like Architecture for Visual Recognition"
18.2. Overview
18.3. Usage Code
from model.attention.ViP import WeightedPermuteMLP
import torch
from torch import nn
from torch.nn import functional as F
input=torch.randn(64,8,8,512)
seg_dim=8
vip=WeightedPermuteMLP(512,seg_dim)
out=vip(input)
print(out.shape)
19. CoAtNet Attention Usage
19.1. Paper
CoAtNet: Marrying Convolution and Attention for All Data Sizes"
19.2. Overview
None
19.3. Usage Code
from model.attention.CoAtNet import CoAtNet
import torch
from torch import nn
from torch.nn import functional as F
input=torch.randn(1,3,224,224)
mbconv=CoAtNet(in_ch=3,image_size=224)
out=mbconv(input)
print(out.shape)
20. HaloNet Attention Usage
20.1. Paper
Scaling Local Self-Attention for Parameter Efficient Visual Backbones"
20.2. Overview
20.3. Usage Code
from model.attention.HaloAttention import HaloAttention
import torch
from torch import nn
from torch.nn import functional as F
input=torch.randn(1,512,8,8)
halo = HaloAttention(dim=512,
block_size=2,
halo_size=1,)
output=halo(input)
print(output.shape)
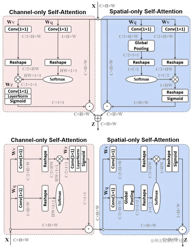
21. Polarized Self-Attention Usage
21.1. Paper
Polarized Self-Attention: Towards High-quality Pixel-wise Regression"
21.2. Overview
21.3. Usage Code
from model.attention.PolarizedSelfAttention import ParallelPolarizedSelfAttention,SequentialPolarizedSelfAttention
import torch
from torch import nn
from torch.nn import functional as F
input=torch.randn(1,512,7,7)
psa = SequentialPolarizedSelfAttention(channel=512)
output=psa(input)
print(output.shape)
22. CoTAttention Usage
22.1. Paper
Contextual Transformer Networks for Visual Recognition---arXiv 2021.07.26
22.2. Overview
22.3. Usage Code
from model.attention.CoTAttention import CoTAttention
import torch
from torch import nn
from torch.nn import functional as F
input=torch.randn(50,512,7,7)
cot = CoTAttention(dim=512,kernel_size=3)
output=cot(input)
print(output.shape)
23. Residual Attention Usage
23.1. Paper
Residual Attention: A Simple but Effective Method for Multi-Label Recognition---ICCV2021
23.2. Overview
23.3. Usage Code
from model.attention.ResidualAttention import ResidualAttention
import torch
from torch import nn
from torch.nn import functional as F
input=torch.randn(50,512,7,7)
resatt = ResidualAttention(channel=512,num_class=1000,la=0.2)
output=resatt(input)
print(output.shape)
24. S2 Attention Usage
24.1. Paper
S²-MLPv2: Improved Spatial-Shift MLP Architecture for Vision---arXiv 2021.08.02
24.2. Overview
24.3. Usage Code
from model.attention.S2Attention import S2Attention
import torch
from torch import nn
from torch.nn import functional as F
input=torch.randn(50,512,7,7)
s2att = S2Attention(channels=512)
output=s2att(input)
print(output.shape)
25. GFNet Attention Usage
25.1. Paper
Global Filter Networks for Image Classification---arXiv 2021.07.01
25.2. Overview
25.3. Usage Code - Implemented by Wenliang Zhao (Author)
from model.attention.gfnet import GFNet
import torch
from torch import nn
from torch.nn import functional as F
x = torch.randn(1, 3, 224, 224)
gfnet = GFNet(embed_dim=384, img_size=224, patch_size=16, num_classes=1000)
out = gfnet(x)
print(out.shape)
26. TripletAttention Usage
26.1. Paper
Rotate to Attend: Convolutional Triplet Attention Module---CVPR 2021
26.2. Overview
26.3. Usage Code - Implemented by digantamisra98
from model.attention.TripletAttention import TripletAttention
import torch
from torch import nn
from torch.nn import functional as F
input=torch.randn(50,512,7,7)
triplet = TripletAttention()
output=triplet(input)
print(output.shape)
27. Coordinate Attention Usage
27.1. Paper
Coordinate Attention for Efficient Mobile Network Design---CVPR 2021
27.2. Overview
27.3. Usage Code - Implemented by Andrew-Qibin
from model.attention.CoordAttention import CoordAtt
import torch
from torch import nn
from torch.nn import functional as F
inp=torch.rand([2, 96, 56, 56])
inp_dim, oup_dim = 96, 96
reduction=32
coord_attention = CoordAtt(inp_dim, oup_dim, reduction=reduction)
output=coord_attention(inp)
print(output.shape)
28. MobileViT Attention Usage
28.1. Paper
MobileViT: Light-weight, General-purpose, and Mobile-friendly Vision Transformer---ArXiv 2021.10.05
28.2. Overview
28.3. Usage Code
from model.attention.MobileViTAttention import MobileViTAttention
import torch
from torch import nn
from torch.nn import functional as F
if __name__ == '__main__':
m=MobileViTAttention()
input=torch.randn(1,3,49,49)
output=m(input)
print(output.shape) #output:(1,3,49,49)
29. ParNet Attention Usage
29.1. Paper
Non-deep Networks---ArXiv 2021.10.20
29.2. Overview
29.3. Usage Code
from model.attention.ParNetAttention import *
import torch
from torch import nn
from torch.nn import functional as F
if __name__ == '__main__':
input=torch.randn(50,512,7,7)
pna = ParNetAttention(channel=512)
output=pna(input)
print(output.shape) #50,512,7,7
30. UFO Attention Usage
30.1. Paper
UFO-ViT: High Performance Linear Vision Transformer without Softmax---ArXiv 2021.09.29
30.2. Overview
30.3. Usage Code
from model.attention.UFOAttention import *
import torch
from torch import nn
from torch.nn import functional as F
if __name__ == '__main__':
input=torch.randn(50,49,512)
ufo = UFOAttention(d_model=512, d_k=512, d_v=512, h=8)
output=ufo(input,input,input)
print(output.shape) #[50, 49, 512]
31. MobileViTv2 Attention Usage
31.1. Paper
Separable Self-attention for Mobile Vision Transformers---ArXiv 2022.06.06
31.2. Overview
31.3. Usage Code
from model.attention.UFOAttention import *
import torch
from torch import nn
from torch.nn import functional as F
if __name__ == '__main__':
input=torch.randn(50,49,512)
ufo = UFOAttention(d_model=512, d_k=512, d_v=512, h=8)
output=ufo(input,input,input)
print(output.shape) #[50, 49, 512]
Backbone Series
-
Pytorch implementation of "Deep Residual Learning for Image Recognition---CVPR2016 Best Paper"
-
Pytorch implementation of "Aggregated Residual Transformations for Deep Neural Networks---CVPR2017"
-
Pytorch implementation of MobileViT: Light-weight, General-purpose, and Mobile-friendly Vision Transformer---ArXiv 2020.10.05
-
Pytorch implementation of Patches Are All You Need?---ICLR2022 (Under Review)
1. ResNet Usage
1.1. Paper
"Deep Residual Learning for Image Recognition---CVPR2016 Best Paper"
1.2. Overview
1.3. Usage Code
from model.backbone.resnet import ResNet50,ResNet101,ResNet152
import torch
if __name__ == '__main__':
input=torch.randn(50,3,224,224)
resnet50=ResNet50(1000)
# resnet101=ResNet101(1000)
# resnet152=ResNet152(1000)
out=resnet50(input)
print(out.shape)
2. ResNeXt Usage
2.1. Paper
"Aggregated Residual Transformations for Deep Neural Networks---CVPR2017"
2.2. Overview
2.3. Usage Code
from model.backbone.resnext import ResNeXt50,ResNeXt101,ResNeXt152
import torch
if __name__ == '__main__':
input=torch.randn(50,3,224,224)
resnext50=ResNeXt50(1000)
# resnext101=ResNeXt101(1000)
# resnext152=ResNeXt152(1000)
out=resnext50(input)
print(out.shape)
3. MobileViT Usage
3.1. Paper
MobileViT: Light-weight, General-purpose, and Mobile-friendly Vision Transformer---ArXiv 2020.10.05
3.2. Overview
3.3. Usage Code
from model.backbone.MobileViT import *
import torch
from torch import nn
from torch.nn import functional as F
if __name__ == '__main__':
input=torch.randn(1,3,224,224)
### mobilevit_xxs
mvit_xxs=mobilevit_xxs()
out=mvit_xxs(input)
print(out.shape)
### mobilevit_xs
mvit_xs=mobilevit_xs()
out=mvit_xs(input)
print(out.shape)
### mobilevit_s
mvit_s=mobilevit_s()
out=mvit_s(input)
print(out.shape)
4. ConvMixer Usage
4.1. Paper
Patches Are All You Need?---ICLR2022 (Under Review)
4.2. Overview
4.3. Usage Code
from model.backbone.ConvMixer import *
import torch
from torch import nn
from torch.nn import functional as F
if __name__ == '__main__':
x=torch.randn(1,3,224,224)
convmixer=ConvMixer(dim=512,depth=12)
out=convmixer(x)
print(out.shape) #[1, 1000]
MLP Series
-
Pytorch implementation of "RepMLP: Re-parameterizing Convolutions into Fully-connected Layers for Image Recognition---arXiv 2021.05.05"
-
Pytorch implementation of "MLP-Mixer: An all-MLP Architecture for Vision---arXiv 2021.05.17"
-
Pytorch implementation of "ResMLP: Feedforward networks for image classification with data-efficient training---arXiv 2021.05.07"
-
Pytorch implementation of "Pay Attention to MLPs---arXiv 2021.05.17"
-
Pytorch implementation of "Sparse MLP for Image Recognition: Is Self-Attention Really Necessary?---arXiv 2021.09.12"
1. RepMLP Usage
1.1. Paper
"RepMLP: Re-parameterizing Convolutions into Fully-connected Layers for Image Recognition"
1.2. Overview
1.3. Usage Code
from model.mlp.repmlp import RepMLP
import torch
from torch import nn
N=4 #batch size
C=512 #input dim
O=1024 #output dim
H=14 #image height
W=14 #image width
h=7 #patch height
w=7 #patch width
fc1_fc2_reduction=1 #reduction ratio
fc3_groups=8 # groups
repconv_kernels=[1,3,5,7] #kernel list
repmlp=RepMLP(C,O,H,W,h,w,fc1_fc2_reduction,fc3_groups,repconv_kernels=repconv_kernels)
x=torch.randn(N,C,H,W)
repmlp.eval()
for module in repmlp.modules():
if isinstance(module, nn.BatchNorm2d) or isinstance(module, nn.BatchNorm1d):
nn.init.uniform_(module.running_mean, 0, 0.1)
nn.init.uniform_(module.running_var, 0, 0.1)
nn.init.uniform_(module.weight, 0, 0.1)
nn.init.uniform_(module.bias, 0, 0.1)
#training result
out=repmlp(x)
#inference result
repmlp.switch_to_deploy()
deployout = repmlp(x)
print(((deployout-out)**2).sum())
2. MLP-Mixer Usage
2.1. Paper
"MLP-Mixer: An all-MLP Architecture for Vision"
2.2. Overview
2.3. Usage Code
from model.mlp.mlp_mixer import MlpMixer
import torch
mlp_mixer=MlpMixer(num_classes=1000,num_blocks=10,patch_size=10,tokens_hidden_dim=32,channels_hidden_dim=1024,tokens_mlp_dim=16,channels_mlp_dim=1024)
input=torch.randn(50,3,40,40)
output=mlp_mixer(input)
print(output.shape)
3. ResMLP Usage
3.1. Paper
"ResMLP: Feedforward networks for image classification with data-efficient training"
3.2. Overview
3.3. Usage Code
from model.mlp.resmlp import ResMLP
import torch
input=torch.randn(50,3,14,14)
resmlp=ResMLP(dim=128,image_size=14,patch_size=7,class_num=1000)
out=resmlp(input)
print(out.shape) #the last dimention is class_num
4. gMLP Usage
4.1. Paper
4.2. Overview
4.3. Usage Code
from model.mlp.g_mlp import gMLP
import torch
num_tokens=10000
bs=50
len_sen=49
num_layers=6
input=torch.randint(num_tokens,(bs,len_sen)) #bs,len_sen
gmlp = gMLP(num_tokens=num_tokens,len_sen=len_sen,dim=512,d_ff=1024)
output=gmlp(input)
print(output.shape)
5. sMLP Usage
5.1. Paper
"Sparse MLP for Image Recognition: Is Self-Attention Really Necessary?"
5.2. Overview
5.3. Usage Code
from model.mlp.sMLP_block import sMLPBlock
import torch
from torch import nn
from torch.nn import functional as F
if __name__ == '__main__':
input=torch.randn(50,3,224,224)
smlp=sMLPBlock(h=224,w=224)
out=smlp(input)
print(out.shape)
Re-Parameter Series
-
Pytorch implementation of "RepVGG: Making VGG-style ConvNets Great Again---CVPR2021"
-
Pytorch implementation of "ACNet: Strengthening the Kernel Skeletons for Powerful CNN via Asymmetric Convolution Blocks---ICCV2019"
-
Pytorch implementation of "Diverse Branch Block: Building a Convolution as an Inception-like Unit---CVPR2021"
1. RepVGG Usage
1.1. Paper
"RepVGG: Making VGG-style ConvNets Great Again"
1.2. Overview
1.3. Usage Code
from model.rep.repvgg import RepBlock
import torch
input=torch.randn(50,512,49,49)
repblock=RepBlock(512,512)
repblock.eval()
out=repblock(input)
repblock._switch_to_deploy()
out2=repblock(input)
print('difference between vgg and repvgg')
print(((out2-out)**2).sum())
2. ACNet Usage
2.1. Paper
"ACNet: Strengthening the Kernel Skeletons for Powerful CNN via Asymmetric Convolution Blocks"
2.2. Overview
2.3. Usage Code
from model.rep.acnet import ACNet
import torch
from torch import nn
input=torch.randn(50,512,49,49)
acnet=ACNet(512,512)
acnet.eval()
out=acnet(input)
acnet._switch_to_deploy()
out2=acnet(input)
print('difference:')
print(((out2-out)**2).sum())
2. Diverse Branch Block Usage
2.1. Paper
"Diverse Branch Block: Building a Convolution as an Inception-like Unit"
2.2. Overview
2.3. Usage Code
2.3.1 Transform I
from model.rep.ddb import transI_conv_bn
import torch
from torch import nn
from torch.nn import functional as F
input=torch.randn(1,64,7,7)
#conv+bn
conv1=nn.Conv2d(64,64,3,padding=1)
bn1=nn.BatchNorm2d(64)
bn1.eval()
out1=bn1(conv1(input))
#conv_fuse
conv_fuse=nn.Conv2d(64,64,3,padding=1)
conv_fuse.weight.data,conv_fuse.bias.data=transI_conv_bn(conv1,bn1)
out2=conv_fuse(input)
print("difference:",((out2-out1)**2).sum().item())
2.3.2 Transform II
from model.rep.ddb import transII_conv_branch
import torch
from torch import nn
from torch.nn import functional as F
input=torch.randn(1,64,7,7)
#conv+conv
conv1=nn.Conv2d(64,64,3,padding=1)
conv2=nn.Conv2d(64,64,3,padding=1)
out1=conv1(input)+conv2(input)
#conv_fuse
conv_fuse=nn.Conv2d(64,64,3,padding=1)
conv_fuse.weight.data,conv_fuse.bias.data=transII_conv_branch(conv1,conv2)
out2=conv_fuse(input)
print("difference:",((out2-out1)**2).sum().item())
2.3.3 Transform III
from model.rep.ddb import transIII_conv_sequential
import torch
from torch import nn
from torch.nn import functional as F
input=torch.randn(1,64,7,7)
#conv+conv
conv1=nn.Conv2d(64,64,1,padding=0,bias=False)
conv2=nn.Conv2d(64,64,3,padding=1,bias=False)
out1=conv2(conv1(input))
#conv_fuse
conv_fuse=nn.Conv2d(64,64,3,padding=1,bias=False)
conv_fuse.weight.data=transIII_conv_sequential(conv1,conv2)
out2=conv_fuse(input)
print("difference:",((out2-out1)**2).sum().item())
2.3.4 Transform IV
from model.rep.ddb import transIV_conv_concat
import torch
from torch import nn
from torch.nn import functional as F
input=torch.randn(1,64,7,7)
#conv+conv
conv1=nn.Conv2d(64,32,3,padding=1)
conv2=nn.Conv2d(64,32,3,padding=1)
out1=torch.cat([conv1(input),conv2(input)],dim=1)
#conv_fuse
conv_fuse=nn.Conv2d(64,64,3,padding=1)
conv_fuse.weight.data,conv_fuse.bias.data=transIV_conv_concat(conv1,conv2)
out2=conv_fuse(input)
print("difference:",((out2-out1)**2).sum().item())
2.3.5 Transform V
from model.rep.ddb import transV_avg
import torch
from torch import nn
from torch.nn import functional as F
input=torch.randn(1,64,7,7)
avg=nn.AvgPool2d(kernel_size=3,stride=1)
out1=avg(input)
conv=transV_avg(64,3)
out2=conv(input)
print("difference:",((out2-out1)**2).sum().item())
2.3.6 Transform VI
from model.rep.ddb import transVI_conv_scale
import torch
from torch import nn
from torch.nn import functional as F
input=torch.randn(1,64,7,7)
#conv+conv
conv1x1=nn.Conv2d(64,64,1)
conv1x3=nn.Conv2d(64,64,(1,3),padding=(0,1))
conv3x1=nn.Conv2d(64,64,(3,1),padding=(1,0))
out1=conv1x1(input)+conv1x3(input)+conv3x1(input)
#conv_fuse
conv_fuse=nn.Conv2d(64,64,3,padding=1)
conv_fuse.weight.data,conv_fuse.bias.data=transVI_conv_scale(conv1x1,conv1x3,conv3x1)
out2=conv_fuse(input)
print("difference:",((out2-out1)**2).sum().item())
Convolution Series
-
Pytorch implementation of "MobileNets: Efficient Convolutional Neural Networks for Mobile Vision Applications---CVPR2017"
-
Pytorch implementation of "Efficientnet: Rethinking model scaling for convolutional neural networks---PMLR2019"
-
Pytorch implementation of "Involution: Inverting the Inherence of Convolution for Visual Recognition---CVPR2021"
-
Pytorch implementation of "Dynamic Convolution: Attention over Convolution Kernels---CVPR2020 Oral"
-
Pytorch implementation of "CondConv: Conditionally Parameterized Convolutions for Efficient Inference---NeurIPS2019"
1. Depthwise Separable Convolution Usage
1.1. Paper
"MobileNets: Efficient Convolutional Neural Networks for Mobile Vision Applications"
1.2. Overview
1.3. Usage Code
from model.conv.DepthwiseSeparableConvolution import DepthwiseSeparableConvolution
import torch
from torch import nn
from torch.nn import functional as F
input=torch.randn(1,3,224,224)
dsconv=DepthwiseSeparableConvolution(3,64)
out=dsconv(input)
print(out.shape)
2. MBConv Usage
2.1. Paper
"Efficientnet: Rethinking model scaling for convolutional neural networks"
2.2. Overview
2.3. Usage Code
from model.conv.MBConv import MBConvBlock
import torch
from torch import nn
from torch.nn import functional as F
input=torch.randn(1,3,224,224)
mbconv=MBConvBlock(ksize=3,input_filters=3,output_filters=512,image_size=224)
out=mbconv(input)
print(out.shape)
3. Involution Usage
3.1. Paper
"Involution: Inverting the Inherence of Convolution for Visual Recognition"
3.2. Overview
3.3. Usage Code
from model.conv.Involution import Involution
import torch
from torch import nn
from torch.nn import functional as F
input=torch.randn(1,4,64,64)
involution=Involution(kernel_size=3,in_channel=4,stride=2)
out=involution(input)
print(out.shape)
4. DynamicConv Usage
4.1. Paper
"Dynamic Convolution: Attention over Convolution Kernels"
4.2. Overview
4.3. Usage Code
from model.conv.DynamicConv import *
import torch
from torch import nn
from torch.nn import functional as F
if __name__ == '__main__':
input=torch.randn(2,32,64,64)
m=DynamicConv(in_planes=32,out_planes=64,kernel_size=3,stride=1,padding=1,bias=False)
out=m(input)
print(out.shape) # 2,32,64,64
5. CondConv Usage
5.1. Paper
"CondConv: Conditionally Parameterized Convolutions for Efficient Inference"
5.2. Overview
5.3. Usage Code
from model.conv.CondConv import *
import torch
from torch import nn
from torch.nn import functional as F
if __name__ == '__main__':
input=torch.randn(2,32,64,64)
m=CondConv(in_planes=32,out_planes=64,kernel_size=3,stride=1,padding=1,bias=False)
out=m(input)
print(out.shape)
已建立深度学习公众号——FightingCV,欢迎大家关注!!!
ICCV、CVPR、NeurIPS、ICML论文解析汇总:github.com/xmu-xiaoma6…
面向小白的Attention、重参数、MLP、卷积核心代码学习:github.com/xmu-xiaoma6…
加入交流群,请添加小助手wx:FightngCV666
本文由mdnice多平台发布