SQL优化 | 青训营笔记

233 阅读10分钟

这是我参与「第四届青训营 」笔记创作活动的的第1天

参考链接:

1.第四届字节跳动青训营

2.基于代价的慢查询优化建议

3.见后面


1.前言

大数据体系架构:

整体课程思维导图:

\

SQL的处理流程:

\

\

Parser

  • String -> AST (abstract syntax tree) 把文本变成抽象语法树结构(AST)
    • 词法分析阶段:拆分字符串,得到关键词、数值常量、字符串常量、运算符号等token
    • 语法分析阶段:将token组成AST node,最终得到一个AST
  • 实现:递归下降(ClickHouse), Flex 和Bison (PostgreSQL), JavaCC (Flink),Antlr (Presto, Spark)

\

Analyzer

  • 检查并绑定Database, Table, Column等元信息
  • SQL的合法检查性, 比如 min/max/avg的输入是数值
  • ASL -> Logical Plan

Logical Plan

  • 逻辑的描述SQL对应的分步骤计算操作
  • 计算操作:算子(operator)

\

Executor

  • Executor 按照物理执行计划扫描和处理数据,充分利用机器资源(CPU 流水线,乱序执行,cache,SIMD)

for example:

select country.name, sum(weblog.bytes) as total from country 
inner join on geoip.country_is = geoip.country_id inner join weblog on geoip.host = weblog.host
where weblog.reply = "200" and weblog.host is not null 
group by country.name order by total limit 10;

下图为上述SQL语句的Logical Plan 。

是左深树,


\

2.查询优化器

查询优化:优化的目标是为 SQL 找到一个正确的且执行代价最小的执行计划

查询优化器是数据库的大脑,最复杂的模块,很多相关问题都是 NP

2.1常见的查询优化器:

  • Top-down Optimizer
    • 从目标输出开始,由上往下遍历计划树,找到完整的最优执行计划
    • eg:Volcano/Cascade , SQLServer
  • Bottom-up Optimizer
    • 从零开始,由下往上遍历计划树,找到完整的执行计划
    • eg:System R, PostgreSQL, IBM DB2
  • Rule-based Optimizer (RBO)
    • 根据关系代数(select, project投影,join连接,rename,union并,交换律等)等价语义,重写查询;基于启发式原则;访问表的元信息(catalog),不涉及表数据(data)
  • Cost-based Optimizer (CBO)
    • 用一个模型估算执行计划的代价,选择代价最小的执行计划

\

2.2RBO

优化:I/O 、network 、cpu 、 memory内存

2.2.1优化规则

  • 列裁剪(只选取需要的列)
  • 谓词下推(先filter [即 先where ] 再join)
  • 传递闭包
  • Runtime Filter (min-max filter,in-list filter,bloom filter)
    • min-max 最大最小值
    • in-list 将所有的值放在一个集合里面,左边查询的时候只需要遍历list里面的值即可
    • bloom filter 布隆过滤器 ?待查资料
      • 是一种 space efficient 的概率型数据结构,用于判断一个元素是否在集合中
  • Join 消除
  • 谓词合并

2.2.2布隆过滤器

关于布隆过滤器 可参考,这里截取部分 - 硬核 | Redis 布隆(Bloom Filter)过滤器原理与实战

What?

当布隆过滤器说,某个数据存在时,这个数据可能不存在;当布隆过滤器说,某个数据不存在时,那么这个数据一定不存在。

哈希表也能用于判断元素是否在集合中,但是布隆过滤器只需要哈希表的 1/8 或 1/4 的空间复杂度就能完成同样的问题。

布隆过滤器可以插入元素,但不可以删除已有元素。

其中的元素越多,false positive rate(误报率)越大,但是 false negative (漏报)是不可能的。

principle?

BloomFilter 的算法是,首先分配一块内存空间做 bit 数组,数组的 bit 位初始值全部设为 0

加入元素时,采用 k相互独立Hash 函数计算,然后将元素 Hash 映射的 K 个位置全部设置为 1。

检测 key 是否存在,仍然用这 k 个 Hash 函数计算出 k 个位置,如果位置全部为 1,则表明 key 存在,否则不存在。

如下图所示:

\

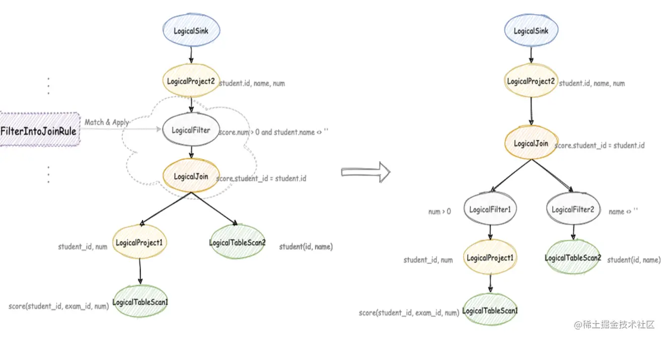
2.2.3RBO 优化举例

例如查询语句如下:

select pv.siteId, user.name from pv join user on pv.siteId = user.siteId and pv.userId = user.Id
where user.siteId > 123;

列裁剪:不选整个表,只选取需要的列 pv.siteId, pv.userId, user.name, user.Id, user.siteId

谓词下推:先 filter - user.siteId > 123; 再 join

传递闭包:由于pv.siteId = user.siteIduser.siteId > 123,所以在 join 前可以先 filter - pv.siteId > 123

Runtime Filter : 在user表filter之后, pv表scan中,通过runtime filter builder向扫描pv表发送一些信息,这样就不用扫描整个表了。主要算法有三种,min-max filter,in-list filter,bloom filter。前面有介绍。

2.2.4RBO 优缺点

主流RBO实现一般都有几百条基于经验归纳得到的优化规则

优点:实现简单,优化速度快

缺点:不保证最优执行计划(基于经验的)

  • 单表扫描:索引扫描(随机/O) vs. 全表扫描(顺序I/O) 。 如果查询的数据分布非常不均衡,索引扫描可能不如全表扫描
  • Join 的实现: Hash Join vs. SortMerge Join
  • 两表Hash Join:用小表构建哈希表一如何识别小表?
  • 多表join:哪种连接顺序最优? 是否要对每种组合都探索?
    • N个表连接,仅仅是left-deep tree就有差不多N!种连接顺序 e.g.N= 10 ->总共3, 628, 800个连接顺序

\

2.3CBO

2.3.1概念

使用一个模型估算执行计划的代价,选择代价最小的执行计划。

执行计划的代价=所有算子的执行代价之和

通过 RBO 得到(所有)可能的等价执行计划(非原地替换

算子代价:CPU,内存,磁盘 I/O ,网络 I/O等

  • 和算子输入数据的统计信息有关:输入、输出结果的行数 、每行大小
    • 叶子算子Scan:通过计算原始数据表得到
    • 中间算子:根据一定的推导规则,从下层算子的统计信息推导得到
  • 算子类型,算子的物理实现

example: Spark Join算子代价 = weight * row_count + (1 - weight) * size

cpu处理流程:

2.3.2统计信息

  • 基原始表统计信息
    • 表或者分区级别:行数、行平均大小、表在磁盘中占用了多少字节等
    • 列级别:min、max、num nulls、num、not nulls、num、distinct value(NDV)、histogram 等
  • 推导统计信息
    • 选择率(selectivity) :对于某一个过滤条件,查询会从表中返回多大比例的数据
    • 基数(cardinality) :基本含义是表的 unique 行数,在查询计划中常指算子需要处理的行数

\

统计信息的收集方式
  • 在DDL里指定需要收集的统计信息,数据库会在数据写入时收集或更新统计信息

create table .... properties("stats_columns"="R_NAME");

  • 手动执行explain analyze statement,出发数据库收集或更新统计信息

analyze table table_name compute statistics for columns col_name1, ...

  • 动态采样

select count(*) from table_name

\

统计信息推导规则

Filter Selectivity (假设列与列之间独立,列值均匀分布

实际中的有些列是相关联的,这个假设比较理想化;考虑中国人口,年龄、性别等都不是均匀分布

  • AND: fs(a AND b) = fs(a) * fs(b)
  • OR: fs(a OR b) = fs(a) + fs(b) - (fs(a) * fs(b))
  • NOT: fs(NOT a) = 1 - fs(a)
  • x = literal :
    • literal < min && literal > max : 0
    • 1 / NDV (NDV - num distinct value 列中独立的互不相同的值的个数)
  • x < literal
    • literal < min : 0
    • literal > max : 1 比最大值还大,全选中
    • (literal - min) / (max - min)

\

\

2.3.3执行计划枚举

通常使用贪心算法或者动态规划选出最优的执行计划

  • 单表扫描: 索引扫描(随机I/O) vs 全表扫描(顺序)
  • join 实现
  • 两表join 、多表join

效果对比(左图未开启CBO):

\

3.SQL优化开源实践:

Apache Calcite是大数据领域很流行的查询优化器

博客介绍链接

Apache Calcite RBO定义了许多优化规则,使用pattern匹配子树,执行等价变换

Apache Calcite CBO基于Volcano/Cascade框架,Volcano/Cascade的精髓: Memo(存储候选执行计划)、动态规划、剪枝

HepPlanner

  • 优化规则(Rule)
    • Pattern:匹配表达式子树
    • 等价变换:得到新的表达式
  • 内置有100+优化规则
  • 四种匹配规则
    • ARBITRARY/DEPTH FIRST: 深度优先
    • TOP DOWN: 拓扑顺序
    • BOTTOM UP: 与TOP DOWN相反
  • 遍历所有的rule,直到没有rule可以被触发
  • 优化速度快,实现简单,但是不保证最优

\

VolcanoPlanner

  • 基于Volcano/Cascade框架

  • 成本最优假设

  • Top-down 动态规划搜索

  • Memo:存储候选执行计划,

  • Group: 等价计划集合


VolcanoPlanner

  • 基于Volcano/Cascade框架

  • 应用Rule搜索候选计划

  • Memo: 存储候选执行计划,本质: AND/OR graph,共享子树减少内存开销

\

  • 剪枝(Branch-and-bound pruning) :减少搜索空间
  • 成本最优假设
  • Top-down 动态规划搜索, 选择winner执行最优

\

4.前沿趋势

  • 存储计算分离
  • HSAP, HTAP, HTSAP
  • Cloud Native, Serverless
  • 数据仓库,数据湖,湖仓一体,联邦查询
  • 智能化:AI4DB,DB4AI
    • AI4DB
      • 自配置:①智能调参(OtterTune, QTune)②负载预测/调度
      • 自诊断和自愈合:错误恢复和迁移
      • 自优化: ①统计信息估计( Learned cardinalities )②代价估计③学习型优化器(BM )④索引/视图推荐
    • DB4AI
      • 内嵌人工智能算法(MLSQL, SQLFlow)
      • 内嵌机器学习框架(SparkML, Alink, dl-on-flink )

5.思考

  1. Top-down 和 Bottom-up 的优化方式各有什么优缺点?
  2. Aggregate 和 Join 上面的 Filter 下推需要注意什么?什么类型的谓词才能下推倒 Aggregate 和 Join 算子的下面?
  3. Runtime Filter 在什么情况下会造成性能回退?
  4. 了解一下 Spark 系统中 Join Cardinality 的估算方式
  5. 了解一下 Aggregate cardinality/NDV 的估算方式
  6. 了解直方图在统计信息估计中的作用
  7. RBO 里几种 pattern 匹配规则(ARBITRARY,DEPTH_FIRST,TOP_DOWN,BOTTOM_UP)有什么优缺点?
  8. RBO 直到没有可以匹配的 rule 才结束在 serving 场景(在线服务场景)可能会有什么问题?(考虑 rule 很多的情况)除了这种结束方式,还有什么其他结束方式?
  9. CBO 里 Branch-and-bound pruning 可以以 bottom-up 的方式进行吗?

作者:青训营官方账号
链接:juejin.cn/post/712275…

\


6.参考

  1. CMU 数据库相关课程,第一个是初级课程,第二个是高级课程。
    1. 15445.courses.cs.cmu.edu/fall2021/
    2. 15721.courses.cs.cmu.edu/spring2020/
  1. Access Path Selection in a Relational Database Management System
    1. 如果说选一篇在优化器框架上,被引用次数最多的文献,应该非这篇论文莫属了,这篇文章介绍了 System R 的优化器,其中关于 Join order enumeration,Selinger 可以说是开创了 dynamic programing based 的 bottom-up 的搜索空间算法的先河,直至今日,很多成熟的商业或开源数据库系统仍在沿用这套框架,比如Oracle / DB2 / PostgreSQL ...
  1. Volcano/Cascades 框架相关论文
    1. The Volcano Optimizer Generator : Extensibility and Efficient Search
    2. The Cascades Framework for Query Optimization
    3. Efficiency in the Columbia Database Query Optimizer
      • 这篇 paper 从实现的角度详细讲解了 columbia optimizer 的设计和实现,它完全参考了 volcano/cascades 中的概念和 top-down 的搜索策略,并做了一系列优化来改善 volcano/cascades 的优化效率。
  1. Apache Calcite: A Foundational Framework for Optimized Query Processing Over Heterogeneous Data Sources
  2. github.com/pingcap/awe…
  3. 以下这几篇文章从各自的角度回顾大数据系统的过去和展望大数据系统的未来,拓展大家的视野,激发大家投身大数据的热情。
    1. 解读数据架构的2021:大数据1.0体系基本建成,但头上仍有几朵乌云_架构_关涛 Tony_InfoQ精选文章
    2. 面向未来的HTSAP一体化数据平台该是什么样子?_文化 & 方法_张翔_InfoQ精选文章
    3. 云原生数据库设计新思路