Vue3学习笔记

156 阅读9分钟

vue3学习笔记

1.创建vue3.0工程

1.使用 vue-cli 创建

##查看@vue/cli版本,确保@vue/cli版本在4.5.0以上
vue --version
## 安装或者升级你的@vue/cli
npm install -g @vue/cli
## 创建
vue create vue_test
## 启动
cd vue_test
npm run serve

2.使用vite创建

  • 什么是vite?—— 新一代前端构建工具。

  • 优势如下:

    • 开发环境中,无需打包操作,可快速的冷启动。
    • 轻量快速的热重载(HMR)。
    • 真正的按需编译,不再等待整个应用编译完成。
## 创建工程 
npm init vite-app <project-name> 
## 进入工程目录 
cd <project-name> 
## 安装依赖 
npm install
## 运行 
npm run dev
//引入的不是一个构造函数,而是一个工厂函数
import { createApp } from 'vue' 
//比vue2中的vm更加轻盈 
createApp(App).mount('#app)

2.常用Composition API

1.setup

  1. 理解:Vue3.0中一个新的配置项,值为一个函数。

  2. setup是所有Composition API(组合API) “ 表演的舞台 ”

  3. 组件中所用到的:数据、方法等等,均要配置在setup中。

  4. setup函数的两种返回值:

    1. 若返回一个对象,则对象中的属性、方法, 在模板中均可以直接使用(重点关注!)
    2. 若返回一个渲染函数:则可以自定义渲染内容。(了解)
  5. 注意点:

    1. 尽量不要与Vue2.x配置混用

      • Vue2.x配置(data、methos、computed…)中可以访问到setup中的属性、方法。
      • 但在setup中不能访问到Vue2.x配置(data、methos、computed…)。
      • 如果有重名, setup优先。
    2. setup不能是一个async函数,因为返回值不再是return的对象, 而是promise, 模板看不到return对象中的属性。(后期也可以返回一个Promise实例,但需要Suspense和异步组件的配合

2.ref函数

  • 使用:先从vue中引入

  • 作用: 将数据交给该函数,由该函数变成一个响应式的数据

  • 语法: const xxx = ref(initValue)

    • 创建一个包含响应式数据的引用对象(reference对象,简称ref对象)
    • JS中操作数据: xxx.value
    • 模板中读取数据: 不需要.value,直接:<div>{{xxx}}</div>
  • 备注:

    • 接收的数据可以是:基本类型、也可以是对象类型。
    • 基本类型的数据:响应式依然是靠Object.defineProperty()getset完成的。
    • 对象类型的数据:内部  “ 求助 ”  了Vue3.0中的一个新函数—— reactive函数。

3.reactive函数

  • 作用: 定义一个对象类型的响应式数据(基本类型不要用它,要用ref函数)
  • 语法:const 代理对象= reactive(源对象)接收一个对象(或数组),返回一个代理对象(Proxy的实例对象,简称proxy对象)
  • reactive定义的响应式数据是“深层次的”。
  • 内部基于 ES6 的 Proxy 实现,通过代理对象操作源对象内部数据进行操作。

4.Vue3.0中的响应式原理

1. vue2.x的响应式

  • 实现原理:

    • 对象类型:通过Object.defineProperty()对属性的读取、修改进行拦截(数据劫持)。

    • 数组类型:通过重写更新数组的一系列方法来实现拦截。(对数组的变更方法进行了包裹)。

      Object.defineProperty(data, 'count', {
          get () {}, 
          set () {}
      })
      
      
      
  • 存在问题:

    • 新增属性、删除属性, 界面不会更新。
    • 直接通过下标修改数组, 界面不会自动更新。

    在vue3中可以直接修改且界面会自动更新

2.Vue3.0的响应式

  • 实现原理:

    • 通过Proxy(代理): 拦截对象中任意属性的变化, 包括:属性值的读写、属性的添加、属性的删除等。

    • 通过Reflect(反射): 对源对象的属性进行操作。

            new Proxy(data, {
            	// 拦截读取属性值
                get (target, prop) {
                	return Reflect.get(target, prop)
                },
                // 拦截设置属性值或添加新属性
                set (target, prop, value) {
                	return Reflect.set(target, prop, value)
                },
                // 拦截删除属性
                deleteProperty (target, prop) {
                	return Reflect.deleteProperty(target, prop)
                }
            })
    
            proxy.name = 'tom'  
    

5.setup的两个注意点

  • setup执行的时机

    在beforeCreate之前执行一次,this是undefined。

  • setup的参数

    1. props:值为对象,包含:组件外部传递过来,且组件内部声明接收了的属性。
    2. context:上下文对象
    • attrs: 值为对象,包含:组件外部传递过来,但没有在props配置中声明的属性, 相当于 this.$attrs。
    • slots: 收到的插槽内容, 相当于 this.$slots。
    • emit: 分发自定义事件的函数, 相当于 this.$emit。

6.计算属性和监视属性

1.computed函数

  • 与Vue2.x中computed配置功能一致
  • 写法
import {computed} from 'vue'
setup(){
    ...
	//计算属性——简写
    let fullName = computed(()=>{
        return person.firstName + '-' + person.lastName
    })
    //计算属性——完整 此时需要修改 
    //也可以把计算属性添加到person 不需要再return fullName 直接return person
    let fullName = computed({
        get(){
            return person.firstName + '-' + person.lastName
        },
        set(value){
            const nameArr = value.split('-')
            person.firstName = nameArr[0]
            person.lastName = nameArr[1]
        }
    })
}

2.watch函数

  • 与Vue2.x中watch配置功能一致

  • 两个小“坑”:

    • 监视reactive定义的响应式数据时:oldValue无法正确获取、强制开启了深度监视(deep配置失效)。
    • 监视reactive定义的响应式数据中某个属性时:deep配置有效。
//情况一:监视ref定义的响应式数据
watch(sum,(newValue,oldValue)=>{
	console.log('sum变化了',newValue,oldValue)
},{immediate:true}) 

//情况二:监视多个ref定义的响应式数据 数组形式 newValue oldValue用数组形式返回
watch([sum,msg],(newValue,oldValue)=>{
	console.log('sum或msg变化了',newValue,oldValue)
}) 

/* 情况三:监视reactive定义的响应式数据
	若watch监视的是reactive定义的响应式数据,则无法正确获得oldValue!!
	若watch监视的是reactive定义的响应式数据,则强制开启了深度监视 
*/
watch(person,(newValue,oldValue)=>{
	console.log('person变化了',newValue,oldValue)
},{immediate:true,deep:false}) //此处的deep配置不再奏效

//情况四:监视reactive定义的响应式数据中的某个属性
watch(()=>person.job,(newValue,oldValue)=>{
	console.log('person的job变化了',newValue,oldValue)
},{immediate:true,deep:true}) 

//情况五:监视reactive定义的响应式数据中的某些属性
watch([()=>person.job,()=>person.name],(newValue,oldValue)=>{
	console.log('person的job变化了',newValue,oldValue)
},{immediate:true,deep:true}) //此时job是一个检测对象,对job中的属性修改 需要开启深度监视

//特殊情况
watch(()=>person.job,(newValue,oldValue)=>{
    console.log('person的job变化了',newValue,oldValue)
},{deep:true}) //此处由于监视的是reactive素定义的对象中的某个属性,所以deep配置有效

7.watchEffect函数

  • watch的套路是:既要指明监视的属性,也要指明监视的回调。

  • watchEffect的套路是:不用指明监视哪个属性,监视的回调中用到哪个属性,那就监视哪个属性。

watchEffect有点像computed

但computed注重的计算出来的值(回调函数的返回值),所以必须要写返回值。 而watchEffect更注重的是过程(回调函数的函数体),所以不用写返回值。

//watchEffect所指定的回调中用到的数据只要发生变化,则直接重新执行回调。
watchEffect(()=>{
    const x1 = sum.value
    const x2 = person.age
    console.log('watchEffect配置的回调执行了')
})

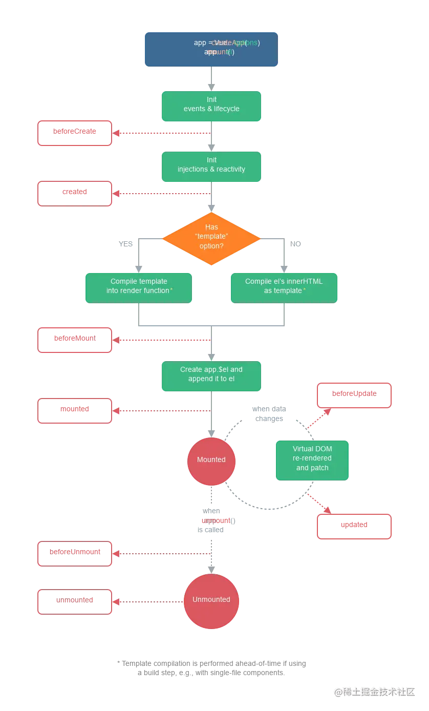
8.vue3的生命周期

lifecycle.svg

Vue3.0中可以继续使用Vue2.x中的生命周期钩子,但有有两个被更名:

  • beforeDestroy改名为 beforeUnmount
  • destroyed改名为 unmounted\

Vue3.0也提供了 Composition API 形式的生命周期钩子,与Vue2.x中钩子对应关系如下:

  • beforeCreate===>setup()
  • created=======>setup()
  • beforeMount ===>onBeforeMount
  • mounted=======>onMounted
  • beforeUpdate===>onBeforeUpdate
  • updated =======>onUpdated
  • beforeUnmount ==>onBeforeUnmount
  • unmounted =====>onUnmounted

9.自定义hook函数

  • 什么是hook?——本质是一个函数,把setup函数中使用的Composition API进行了封装。
  • 类似于vue2.x中的mixin。
  • 自定义hook的优势: 复用代码, 让setup中的逻辑更清楚易懂。
//hook函数单独定义一个文件夹 本质是一个函数 数据和逻辑全在里面 使用时作为函数
import {reactive,onMounted,onBeforeUnmount} from 'vue'
export default function (){
	//实现鼠标“打点”相关的数据
	let point = reactive({
		x:0,
		y:0
	})

	//实现鼠标“打点”相关的方法
	function savePoint(event){
		point.x = event.pageX
		point.y = event.pageY
		console.log(event.pageX,event.pageY)
	}

	//实现鼠标“打点”相关的生命周期钩子
	onMounted(()=>{
		window.addEventListener('click',savePoint)
	})

	onBeforeUnmount(()=>{
		window.removeEventListener('click',savePoint)
	})

	return point //把数据交出去 必须
}

10.toRef

  • 作用:创建一个 ref 对象,其value值指向另一个对象中的某个属性。(可以把数据简化 简化模板的操作)

  • 语法:const name = toRef(person,'name') (return { name:toRef(person,'name')}) //模板中直接使用name

  • 应用: 要将响应式对象中的某个属性单独提供给外部使用时。

  • 扩展:toRefs与toRef功能一致,但可以批量创建多个 ref 对象,语法:toRefs(person)

<template>
	<h4>{{person}}</h4>
	<h2>姓名:{{name}}</h2>
	<h2>年龄:{{age}}</h2>
	<h2>薪资:{{job.j1.salary}}K</h2>
	<button @click="name+='~'">修改姓名</button>
	<button @click="age++">增长年龄</button>
	<button @click="job.j1.salary++">涨薪</button>
</template>

<script>
	import {ref,reactive,toRef,toRefs} from 'vue'
	export default {
		name: 'Demo',
		setup(){
			//数据
			let person = reactive({
				name:'张三',
				age:18,
				job:{
					j1:{
						salary:20
					}
				}
			})
                        
                        //name: person.name //此时不是响应式 是一个字符串
			//返回一个对象(常用)
			return {
				person,
				// name:toRef(person,'name'),
				// age:toRef(person,'age'),
				// salary:toRef(person.job.j1,'salary'),
				...toRefs(person)
			}
		}
	}
</script>

其他Composition API

1.shallowReactive 与 shallowRef

  • shallowReactive:只处理对象最外层属性的响应式(浅响应式)。

  • shallowRef:只处理基本数据类型的响应式, 不进行对象的响应式处理。

  • 什么时候使用?
    如果有一个对象数据,结构比较深, 但变化时只是外层属性变化 ===> shallowReactive。
    如果有一个对象数据,后续功能不会修改该对象中的属性,而是生新的对象来替换 ===> shallowRef。

2.readonly 与 shallowReadonly

  • readonly: 让一个响应式数据变为只读的(深只读)。
  • shallowReadonly:让一个响应式数据变为只读的(浅只读)。
  • 应用场景: 不希望数据被修改时。

3.toRaw 与 markRaw

toRaw:

  • 作用:将一个由reactive生成的响应式对象转为普通对象
  • 使用场景:用于读取响应式对象对应的普通对象,对这个普通对象的所有操作,不会引起页面更新。

markRaw:

  • 作用:标记一个对象,使其永远不会再成为响应式对象。

  • 应用场景:

    1. 有些值不应被设置为响应式的,例如复杂的第三方类库等。
    2. 当渲染具有不可变数据源的大列表时,跳过响应式转换可以提高性能。

4.customRef

  • 作用:创建一个自定义的 ref,并对其依赖项跟踪和更新触发进行显式控制。 它需要一个工厂函数,该函数接收 track 和 trigger 函数作为参数,并且应该返回一个带有 get 和 set 的对象。
  • 实现防抖效果:
<template>
    <input type="text" v-model="keyword">
    <h3>{{keyword}}</h3>
</template>

<script>
    import {ref,customRef} from 'vue'
    export default {
	  name:'Demo',
	  setup(){
	      // let keyword = ref('hello') //使用Vue准备好的内置ref
	     //自定义一个myRef
	      function myRef(value,delay){
		  let timer
		  //通过customRef去实现自定义
		    return customRef((track,trigger)=>{
			   return{
				  get(){
					track() //告诉Vue这个value值是需要被“追踪”的
					 return value
						},
				  set(newValue){
				        clearTimeout(timer)
					timer = setTimeout(()=>{
					        value = newValue
					        trigger() //告诉Vue去更新界面
							},delay)
						}
					}
				})
			}
			let keyword = myRef('hello',500) //使用程序员自定义的ref
			return {
				keyword
			}
		}
	}
</script>

5.provide 与 inject

  • 作用:实现祖与后代组件间通信
  • 套路:父组件有一个 provide 选项来提供数据,后代组件有一个 inject 选项来开始使用这些数据
  • 一般传递数据是孙代以上的数据,父子传递数据直接用props
  • 具体写法:
  1. 祖组件中:
   setup(){
   	......
       let car = reactive({name:'奔驰',price:'40万'})
       provide('car',car)
       ......
   }

  1. 后代组件中:
    setup(props,context){
    	......
        const car = inject('car')
        return {car}
    	......
    }

6.响应式数据的判断(常用api)

  • isRef: 检查一个值是否为一个 ref 对象
  • isReactive: 检查一个对象是否是由 reactive 创建的响应式代理
  • isReadonly: 检查一个对象是否是由 readonly 创建的只读代理
  • isProxy: 检查一个对象是否是由 reactive 或者 readonly 方法创建的代理(ref创建的为false)

四、Composition API 的优势

1.Options API 存在的问题

使用传统OptionsAPI中,新增或者修改一个需求,就需要分别在data,methods,computed里修改。

2.Composition API 的优势

我们可以更加优雅的组织我们的代码,函数。让相关功能的代码更加有序的组织在一起。

五、新的组件

1.Fragment

  • 在Vue2中: 组件必须有一个根标签
  • 在Vue3中: 组件可以没有根标签, 内部会将多个标签包含在一个Fragment虚拟元素中
  • 好处: 减少标签层级, 减小内存占用

2.Teleport

  • 什么是Teleport?———— Teleport是一种能够将我们的组件html结构传送到指定位置的技术
  • 移动位置可以是body id选择选择器,可以来实现弹窗 居中定位(在组件中嵌套层级太深,定位不好控制)
<teleport to="移动位置">
	<div v-if="isShow" class="mask">
		<div class="dialog">
			<h3>我是一个弹窗</h3>
			<button @click="isShow = false">关闭弹窗</button>
		</div>
	</div>
</teleport>