一文带你了解call/apply/bind

1,663 阅读4分钟

在JavaScript中,经常会通过call / apply / bind 函数来改变this的指向,详情可看一文带你了解this指向,今天我们来研究下这三个函数的实现。

1. call

💡call()函数是什么?

call() 方法使用一个指定的 this 值和单独给出的一个或多个参数来调用一个函数。也就是说call() 改变了this指向并执行了函数

1.1 语法

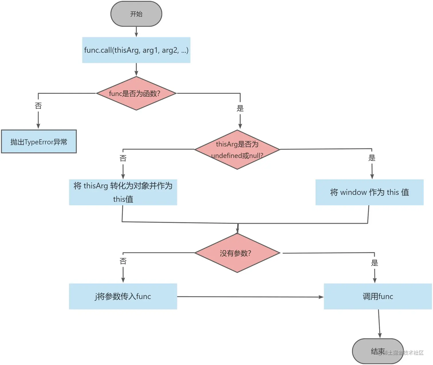
func.call(thisArg, arg1, arg2, ...)
// thisArg为在 func 函数运行时使用的 this 值
// arg1, arg2等为指定的参数列表
// 其返回值为调用有指定 this 值和参数的函数的结果

1.2 流程图

一般来说,我们要模拟实现call,可以分为以下几个步骤:

    1.  .将函数设置为对象的属性, 当对象为nullundefined, 设为window对象
    2.  取出函数执行所需参数,执行该函数
    3.  如果函数存在返回值,在返回后删除该函数

以下就是call()方法实现的流程图:

1.3 代码实现

Function.prototype.call = function (thisArg, ...argsArray) {
  if (typeof this !== "function") {
    throw new TypeError(
      "Function.prototype.call was called on which is not a function"
    );
  }

  if (thisArg === undefined || thisArg === null) {
    thisArg = window;
  } else {
    thisArg = Object(thisArg);
  }

  // 将 func 放入 thisArg 内,这样在调用 thisArg[func] 时 this 自然就指向了 thisArg
  const func = Symbol("func");
  thisArg[func] = this;

  let result;

  if (argsArray.length) {
    result = thisArg[func](...argsArray);
  } else {
    result = thisArg[func]();
  }

  delete thisArg[func];

  return result;
};

2. apply

💡apply()函数是什么?

apply() 方法调用一个具有给定 this 值的函数,以及以一个数组(或一个类数组对象)的形式提供的参数。同call()的功能,改变this指向的同时执行了函数。

2.1 语法

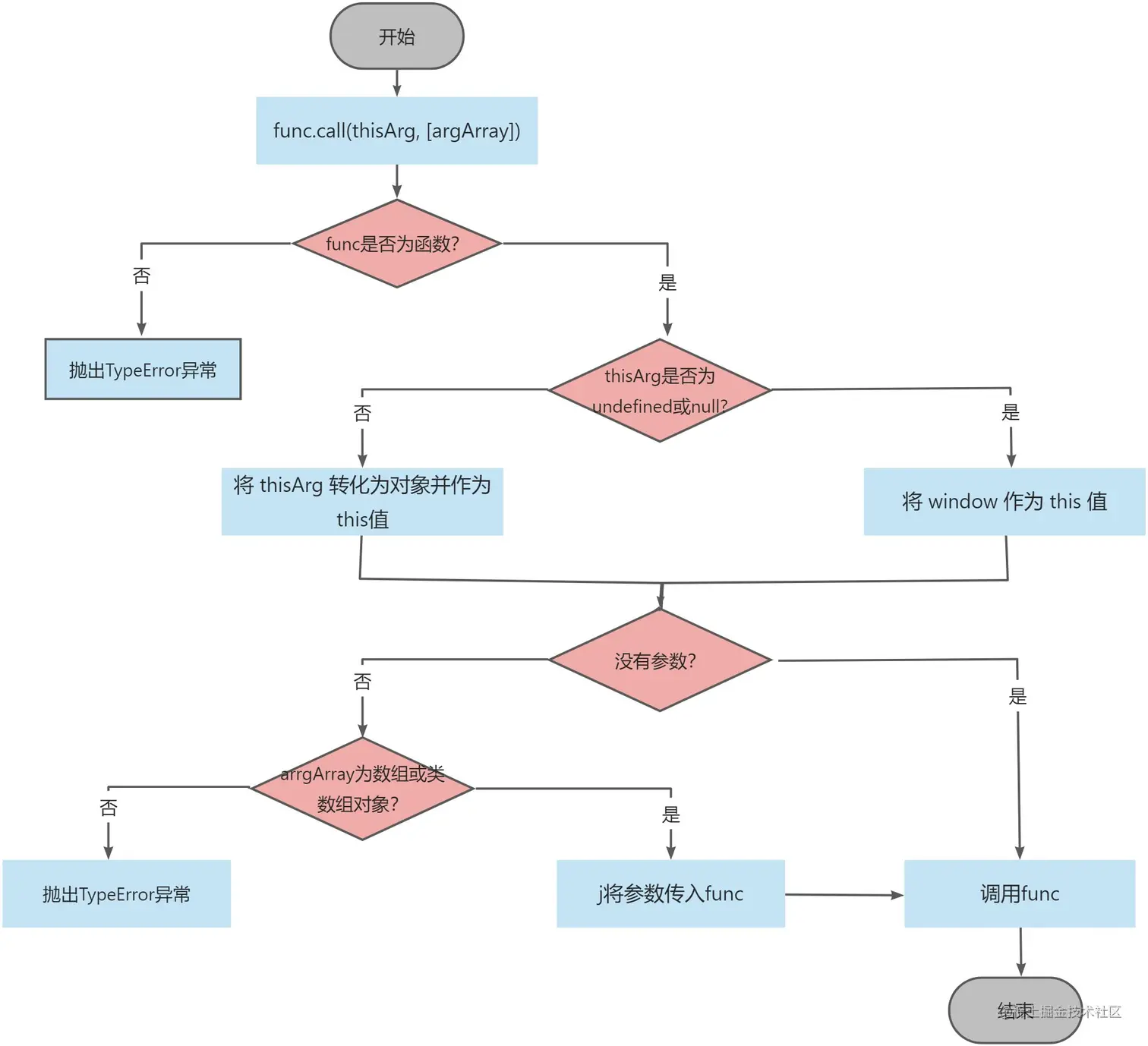
func.apply(thisArg, [argsArray]);
// thisArg为在 func 函数运行时使用的 this 值
// arg1, arg2等为指定的参数列表
// 其返回值为调用有指定 this 值和参数的函数的结果

2.2 流程图

apply()方法实现的流程基本与call的实现流程没有太多差异,只需要对函数参数数组进行判断展开即可。

以下是apply()函数的流程图:

2.3 代码实现

Function.prototype.apply = function (thisArg, argsArray) {
  if (typeof this !== "function") {
    throw new TypeError(
      "Function.prototype.apply was called on which is not a function"
    );
  }

  if (thisArg === undefined || thisArg === null) {
    thisArg = window;
  } else {
    thisArg = Object(thisArg);
  }

  // 将 func 放入 thisArg 内,这样在调用 thisArg[func] 时 this 自然就指向了 thisArg
  const func = Symbol("func");
  thisArg[func] = this;

  let result;

  if (argsArray && typeof argsArray === "object" && "length" in argsArray) {
    // 此处使用 Array.from 包裹让其支持形如 { length: 1, 0: 1 } 这样的类数组对象,直接对 argsArray 展开将会执行出错
    result = thisArg[func](...Array.from(argsArray));
  } else if (argsArray === undefined || argsArray === null) {
    result = thisArg[func]();
  } else {
    throw new TypeError("CreateListFromArrayLike called on non-object");
  }

  delete thisArg[func];

  return result;
};

3. bind

💡bind() 函数是什么?

bind() 方法创建一个新的函数,在 bind() 被调用时,这个新函数的 this 被指定为 bind() 的第一个参数,而其余参数将作为新函数的参数,供调用时使用。

3.1 语法

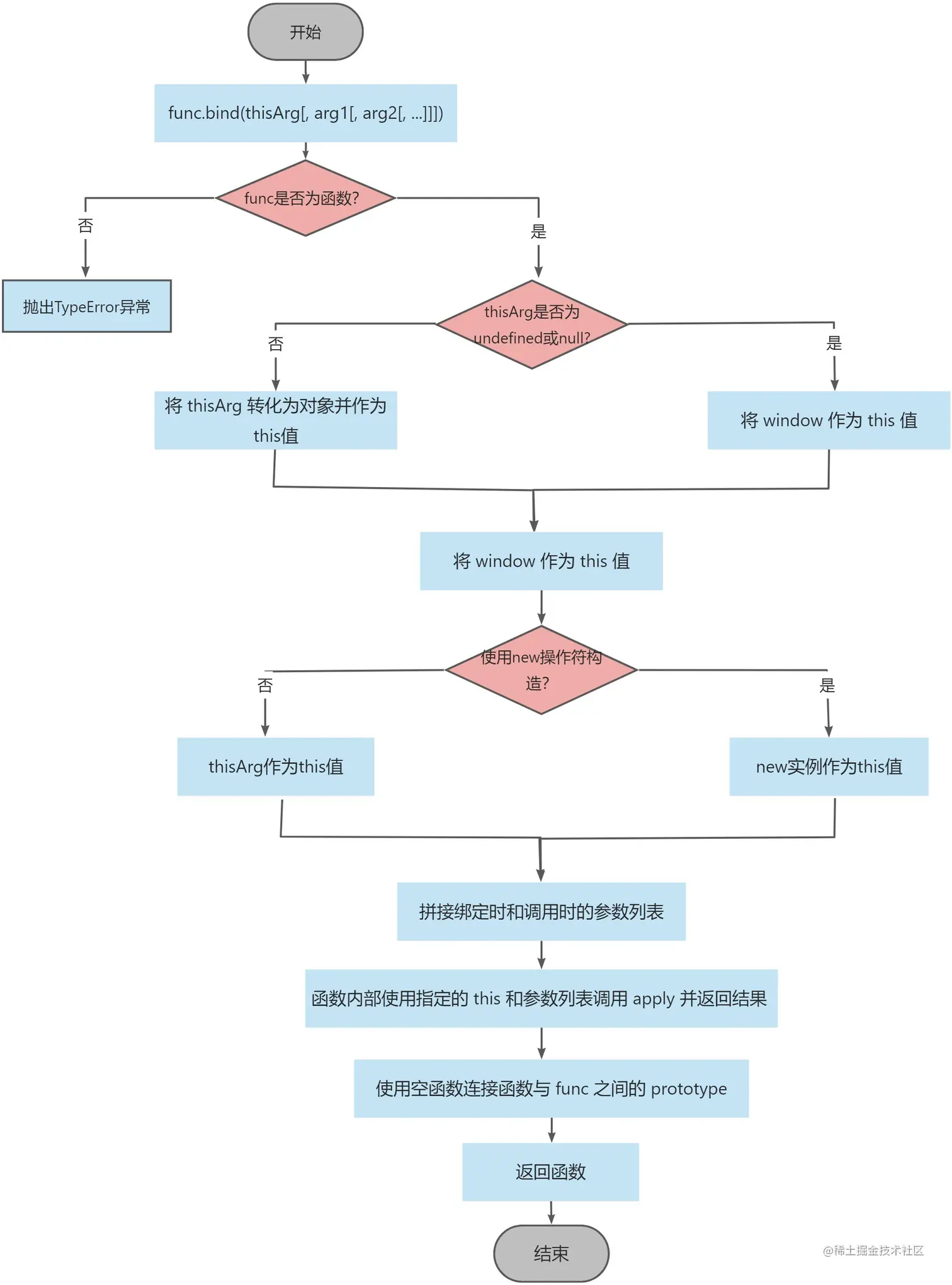
func.bind(thisArg[, arg1[, arg2[, ...]]])
// thisArg 为调用绑定函数时作为 this 参数传递给目标函数的值, 如果使用 new 运算符构造绑定函数,忽略该值
// arg1, arg2为当目标函数被调用时,被预置入绑定函数的参数列表中的参数。
// 其返回值为一个原函数的拷贝,并拥有指定的 this 值和初始参数

3.2 流程图

想要实现bind函数,即需实现两个特点:一为返回一个函数;二为可以传入参数。所以我们可从以下几点入手:

    1.  通过使用`call`或者`apply`实现 `this`的指定;
    2.  实现在`bind`的时候可以传参,在执行返回函数时传参;
    3.  判断是否使用 `new`操作符来确定`this`指向。

话不多说,下面就是bind函数的流程图:

3.3 代码实现

Function.prototype.bind = function (thisArg, ...argsArray) {
  if (typeof this !== "function") {
    throw new TypeError(
      "Function.prototype.bind was called on which is not a function"
    );
  }

  if (thisArg === undefined || thisArg === null) {
    thisArg = window;
  } else {
    thisArg = Object(thisArg);
  }

  const func = this;

  const bound = function (...boundArgsArray) {
    let isNew = false;

    // 如果 func 不是构造器,直接使用 instanceof 将出错,所以需要用 try...catch 包裹
    try {
      isNew = this instanceof func;
    } catch (error) {}

    return func.apply(isNew ? this : thisArg, argsArray.concat(boundArgsArray));
  };

  const Empty = function () {};
  Empty.prototype = this.prototype;
  bound.prototype = new Empty();

  return bound;
};

4.全文总结

call、apply与bind有什么区别?

  1. calll、apply 与 bind 都用于this绑定,但 call、apply 函数在改变this指向的同时还会执行函数;而 bind 函数在改变this后返回一个全新的绑定函数。
  2. bind 属于硬绑定,返回的绑定函数的this指向不能再通过 bind、apply 或 call 修改,即this被永久绑定;call 与 apply 只适用于当前调用,一次调用后就结束。
  3. call 和 apply 功能完全相同,但call 从第二个参数后的所有参数都是原函数的参数;而 apply 只接受两个参数,第二个参数必须是数组,该数组包含着原函数的参数列表。

本文就写到这里啦!谢谢大家的阅读!❤❤