从零开始打造一款基于SpringBoot+SpringCloud的后台权限管理系统

158 阅读3分钟

随着 Spring Boot 和 Spring Cloud 的诞生和流行,集智慧于大成的 Spring 技术体系成为行业开发的首选之一。市场代表需求,技术代表能力。显而易见,在当今开发领域中,谁能更好地掌握这些主流开发技术,谁就能在跟别人竞争的时候多一些筹码,谁就能获得更好的就业机会、薪资报酬和发展空间。

要想更好地掌握开发技术和知识,就要进入项目多写代码,当然,对于大多数人来说,最好的成长方式,就是能够进入优秀的项目,跟着优秀的前辈,产出优秀的代码。

然而现实是,很多人并不能够进入优秀的项目,也无法跟着优秀的前辈学习优秀的代码。他们苦于想要入门而又找不到门道,想要成长而又找不到方向,往往一不小心就在学习的路上混沌迷茫,不知所措,从而丧失了信心,萌生了怯意。

这份笔记完美解决了上述出现的问题,可以说是为广大条件不允许的开发者量身打造了,我们来看看笔记内容:

PS:文末有【电子版教程+配套源码】 >>>传送门<<<

总目录

从零开始打造一款基于SpringBoot+SpringCloud的后台权限管理系统

从零开始打造一款基于SpringBoot+SpringCloud的后台权限管理系统

从零开始打造一款基于SpringBoot+SpringCloud的后台权限管理系统

从零开始打造一款基于SpringBoot+SpringCloud的后台权限管理系统

从零开始打造一款基于SpringBoot+SpringCloud的后台权限管理系统

从零开始打造一款基于SpringBoot+SpringCloud的后台权限管理系统

从零开始打造一款基于SpringBoot+SpringCloud的后台权限管理系统

从零开始打造一款基于SpringBoot+SpringCloud的后台权限管理系统

从零开始打造一款基于SpringBoot+SpringCloud的后台权限管理系统

从零开始打造一款基于SpringBoot+SpringCloud的后台权限管理系统

从零开始打造一款基于SpringBoot+SpringCloud的后台权限管理系统

从零开始打造一款基于SpringBoot+SpringCloud的后台权限管理系统

第一篇为系统介绍篇,对系统的功能、架构和界面进行介绍,对系统的安装运行给出指南,对涉及的关键技术进行简单介绍。

  • 第一章:权限管理系统介绍
  • 第二章:安装指南
  • 第三章:关键技术点

从零开始打造一款基于SpringBoot+SpringCloud的后台权限管理系统

从零开始打造一款基于SpringBoot+SpringCloud的后台权限管理系统

第二篇为后端实现篇,从数据库设计和搭建开发环境开始,全面细致地讲解权限管理系统的后端实现全过程。

  • 第四章:数据库设计
  • 第五章:搭建开发环境
  • 第六章:集成Swagger文档
  • 第七章:集成MyBaits框架
  • 第八章:集成Druid数据源
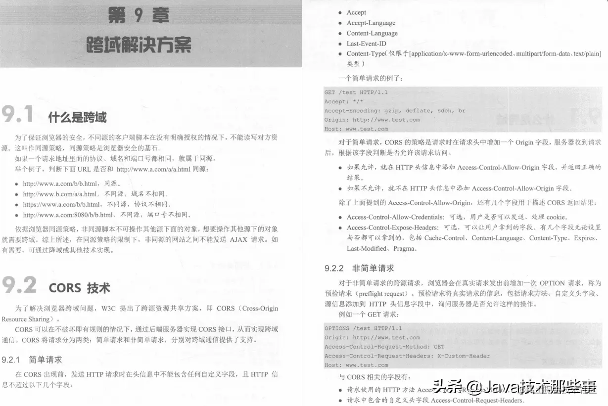
  • 第九章:跨域解决方案
  • 第十章:业务功能实现
  • 第十一章:登录流程实现
  • 第十二章:数据备份还原
  • 第十三章:系统服务监控
  • 第十四章:注册中心(consul)
  • 第十五章:服务消费(Ribbon、Feign)
  • 第十六章:服务熔断(Hystrix、Turbine)
  • 第十七章:服务网关(Zuul)
  • 第十八章:链路追踪(Sleuth、ZipKin)
  • 第十九章:配置中心(Config、Bus)

从零开始打造一款基于SpringBoot+SpringCloud的后台权限管理系统

从零开始打造一款基于SpringBoot+SpringCloud的后台权限管理系统

从零开始打造一款基于SpringBoot+SpringCloud的后台权限管理系统

从零开始打造一款基于SpringBoot+SpringCloud的后台权限管理系统

从零开始打造一款基于SpringBoot+SpringCloud的后台权限管理系统

第三篇为前端实现篇,从搭建开发环境开始,全面细致地讲解权限管理系统的前端实现过程。

  • 第二十章:搭建开发环境
  • 第二十一章:前端项目案例
  • 第二十二章:工具模块封装
  • 第二十三章:第三方图标库
  • 第二十四章:多语言国际化
  • 第二十五章:登录流程完善
  • 第二十六章:管理应用状态
  • 第二十七章:头部功能组件
  • 第二十八章:动态加载菜单
  • 第二十九章:页面权限控制
  • 第三十章:功能管理模块
  • 第三十一章:嵌套外部网页
  • 第三十二章:数据备份还原

从零开始打造一款基于SpringBoot+SpringCloud的后台权限管理系统

从零开始打造一款基于SpringBoot+SpringCloud的后台权限管理系统

从零开始打造一款基于SpringBoot+SpringCloud的后台权限管理系统

从零开始打造一款基于SpringBoot+SpringCloud的后台权限管理系统

从零开始打造一款基于SpringBoot+SpringCloud的后台权限管理系统

从项目实践出发,选取当前主流的前后端技术,手把手、心贴心地带领读者从零开始,一步一步开发出一款基于Spring Boot + Spring Cloud +Vue + Element的后台权限管理系统,让读者可以跟着笔者的思维和代码实现快速理解并掌握相关开发技术。

上述提及的笔记+配套源码都已经整理完毕,感兴趣的朋友可以打开 >>>传送门<<<

在学完之后,将会获得独自架构和开发一个完整权限管理系统的能力,并凭借这些能力去赢取一个美好的未来。