离线H5应用在兴盛优选的实践

915 阅读12分钟

1.项目背景

纯原生的应用拥有最丝滑的体验,但是App迭代会受限于应用市场的审核周期和审核规则,尤其是最近特别时期,各大市场审核越发严格,发版工作严重受阻,安卓可以用应用内更新以及热更新的方式来弥补,但是iOS上却无能为力。而web应用相较于纯原生,拥有即发即生效的优势,迭代不受外界阻碍,但是体验一直是一个无法根治的问题。为了将两者的优势结合互补,我们需要一种混合方案,来让web应用拥有接近纯原生的丝滑体验。

2.来龙去脉

兴盛优选员工社区App优咪(后文简称“优咪”),原本是一个基于Flutter webView的web应用,业务分布在两个部分,Flutter和H5。由于Flutter webView处于一个不稳定的状态,并且兼容性较差,与纯原生webView对比起来,体验和兼容性更差,某些问题根本无解。所以为了让H5应用的体验得到优化,我们采用原生webView作为替代。而为了复用原有的Flutter模块,我们引入了混合栈框架Flutter Boost,并且搭建了H5-native-Flutter三层代码之间的通信架构。经过优咪App长时间的迭代,我们将核心代码独立出来形成SDK,使得其他App(Flutter搭建,或者原生搭建)接入之后可以直接享受到web应用的丝滑运行,打破局限,极限接近原生体验。

上图是优咪经过了离线化改造前后的对比,可以很明显感觉到差距。

3.核心特性

作为我们实践中探索来的方案,它既保证了纯原生的丝滑体验,又能让web业务模块无延迟更新迭代。它是以纯原生App作为web容器,web应用模块作为动态加载插件的方式来运作。用前者来保证体验,用后者来确保迭代。

本方案主要解决3个关键问题:

1.提升web页面的打开速度

2.支持web应用的即时更新

3.让web应用使用原生能力

3.1 提升web页面的打开速度

webView加载一个url时,常规流程如下:

移动端webView加载H5页面的过程大概分为以下3个阶段:

1.webView无响应状态

2.webView白屏状态

3.webView加载状态

第一个阶段,webView尚未创建,而webView初始化的过程其实是加载浏览器内核,尤其是在打开web首页时,以及打开web子页面时感受较为明显,前者加载内核会肉眼可见的慢。但是解决方式也很简单,在打开页面之前,提前初始化webView,让浏览器内核提前加载,可以一定程度上提升首次打开的速度。

第二个阶段,此时webView开始请求网络资源和网络接口,此时网络速度直接决定了页面打开的速度。要想让资源加载加快,我们采用了资源离线化的处理方式,让静态资源(html,css,js以及其他资源)打包放置在App内部,并重写webView的资源拦截函数(android/iOS均有)让本来指向网络资源的返回值 直接指向本地资源。同时为了保证web应用的即时更新,本地离线资源要与远端的远程资源实现协同机制,让App端的web离线资源始终与远端保持一致。这样就同时解决了加载速度和web即时发布的问题。而,网络接口方面,纯原生的http请求比webView自身执行的网络请求有明显的速度优势,我们在原生端提供http原生接口,让H5直接使用原生层去代为执行网络接口,同时返回结果给H5,能提升一定加载效率。

第三个阶段,web加载状态。此时要想在视觉上让用户感觉加载很快,就要求H5的渲染顺序上做出优化,开始加载时先展示出页面框架以及loading动画,有多个接口时,让接口返回结果单独与组件对应渲染,而不是所有接口都完毕之后再渲染。

3.2 支持web应用的即时更新

在本方案中,App本身是一个webView容器,容器上运行的是web应用,这两者的关系类似“插件化”的概念,webView容器作为宿主,web应用作为插件。而插件必须依托一个托管平台。宿主在特定时机与托管平台进行通信更新插件,再去运行插件代码。

解决即时更新,需要App端和托管平台合作完成。

◇托管平台

web应用,打包成zip包,任何你想要离线的静态资源都可以通过打包的形式放到zip包内,我们称为“离线包”,每一个离线包都代表一个web应用。

支持离线包的上传

托管平台就类似一个离线包的“池子”,在复杂的业务场景中,多个业务方上传各自的离线包进入“池子”,并附带上每个离线包的配置信息,就是上图中的manifest.json文件。

支持离线包与宿主App的关联绑定

manifest.json是每个web应用的身份配置信息,具体的内容前后端可以自行去考量,以下是简单示例:

引入这个文件有以下几个目的:

1.精确匹配到当前版本的App能够使用的离线包

2.指定打开某个离线包的入口地址

3.指定特定的更新策略

同时,为了通用性的考量(方便SDK推广),也保留了manifest.json DIY的可能性,接入SDK的业务方可以完全自己定义匹配以及更新策略。不必拘泥于以上结构。

◇APP端

确保离线包始终最新

App端在特定的时机进行离线包更新,目前采用两个时机,一是App启动时,一是每次App回到前台时,并且为了避免过度请求,更新接口有一定的间隔时间。为了确保离线包的数据安全,我们将离线包放置在App的沙盘内部,并且不提供内置离线包,这是为了防止应用包被破解而泄露业务代码。同时为了确保首次加载的体验,当发现本地离线包为空白时,采用阻塞下载的形式确保离线包完整,再进入主页。

在App沙盒内,建立两个目录,一个temp目录,一个active目录,分别表示离线包暂存区,以及生效区。能够被匹配到的只有生效区的离线包,暂存区只做暂时存储,在合适的时机会被移动到生效区。(类似git的管理方式)

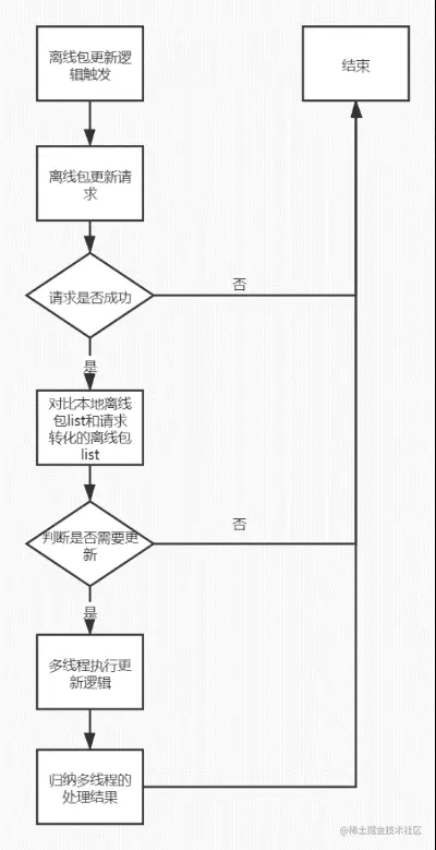
每次接口返回的离线包列表,我们会按照下面的流程进行更新替换:

上图中有一个多线程执行的步骤,每个线程的逻辑如下:

通过以上流程,保证在宿主App上打开web应用时,都能使用业务方发布的最新代码。

支持web静态资源匹配

上文提到,要加快web页面的打开速度,其中一个重要环节是静态资源离线化。

资源的匹配,本质上是网络资源路径和本地资源路径的映射关系。

基本的匹配规则如下:

www.baidu.com/demo/1.0.1/…

但是其中有个特例,我们去访问一个页面入口html的时候,写法往往是形如 www.baidu.com,会省略掉资源的路径。此时就只能建立特殊规则,当这个请求:http://www.baidu.… =>index.html,由此来补全规则漏洞。

3.3 让web应用使用原生能力

纯Web应用与纯原生应用之间的差距,除了启动速度之外,就是运行中的体验,差距明显。为了抹平这一差距,我们提供丰富的原生能力让H5去调用,使得App使用体验最大程度接近纯原生应用。

WebView的多媒体功能,比如视频播放,web前端的体验是完全和原生无法比拟的。像类似这种功能,使用我们App的提供的原生功能去实现,要比纯前端播放视频的开发要简单,兼容新更强,并且前端的工作量更低,甚至可以轻易做到前端无法做到的效果,比如京东App上能看到的可拖动视频悬浮窗,而web开发处理视频层级覆盖很麻烦。

类似的功能还有,音乐播放,视频剪辑,图片截取等。诸如此类纯web不好做的功能,都能通过原生能力来弥补,然后由web和原生之间的通信来进行数据传递。

原生能力主要分为以下几个方面:

1.App/页面生命周期监测,如:App进入前后台,页面进入前后台。

2.页面路由跳转,如:用原生的方式跳转新页面。

3.页面样式定制,如:设置导航栏,状态栏样式。

4.原生系统功能,如:相机,相册,指纹(人脸)识别,获取当前位置,经纬度。

5.原生组件扩展,如:播放视频,地图选点,预览网络文件等。

必须说明的是,要扩展原生能力,或者修复原生能力的bug,我们都需要对Web容器进行版本更新,所以接入方有少量的维护成本。

4.其他特性

此方案的核心目的是优化web应用的体验,除了以上3个核心特性之外,还有一些额外特性,给与更多拓展可能。

4.1 Flutter-Native混合栈管理

引入混合栈框架Flutter Boost,原本是为了让Android/iOS共用一套原生业务代码,避免两端分别开发同步的麻烦。而在此方案中则有变化,在某些极端场景下,比如某些功能,用H5很难完美实现,但是有现成的Flutter解决方案时,我们可以利用Flutter代码来承载这部分业务,并且用Flutter Boost进行混合栈的管理以及数据传递。

如果完整来看待一个完整的接入了SDK项目,它的结构如下:

4.2 Flutter Boost的核心作用

统一用Native页面栈管理所有的页面,native和dart代码都可以打开native页面或者Flutter widget。

建立MethodChannel通道,让Flutter和native通信,用于打开页面时传递参数等,它的架构图如下:

5.多种接入方式

我们提供三种接入方式,由各业务方根据需求自主选择:

1.针对一个纯Flutter的App,可采用全量接入Flutter plugin的方式,通过Flutter Boost打开一个秒开H5的web容器,使得H5上的业务功能拥有最佳体验。并且原来的部分Flutter业务,也可以逐步转化成H5,用纯原生web容器去承载。

踩坑提醒:如果原Flutter App本身就有Flutter webView承载的落地页,那么强烈不建议接入本SDK,因为Flutter webView与Flutter Boost之间存在不可调和的bug,官方没有完全解决。

2.如果是一个原生App,或者是一个Flutter项目,但是用到了原生容器展示H5,可以以最小的成本,仅接入本方案的原生层SDK,这样也可以得到一个支持H5秒开的App。

3.实用性最强的接入方式可能就是第三种,快速构建,利用Flutter Plugin的快速构建模板,直接构建出一个Flutter App,接入方只需要在托管平台更新自己的H5离线包,即可完成Web应用的发布更新。

6.未来展望

目前我们实现了web应用贴近原生的体验,但是仍有提升空间。

极致体验

虽然已经使用部分原生功能优化了前端页面的体验,并且后续会扩展更多原生功能。但是这都是独立于webView之外的做法。针对webView本身的优化,在原理上是可以干涉页面的渲染过程,使用同层渲染的方式,既不影响当前页面的渲染层级,又能用native组件替换H5元素。

容灾能力

整个方案的核心,就是离线包的托管,同步,匹配,展示。那么,无论是托管在服务器的离线包,还是保存在App沙盒内的离线包由于工作失误或者外来入侵导致离线包全部丢失,或者部分丢失。我们都需要做出预案防止此类问题发生,即将出现问题的告警,以及万一出现问题之后的弥补。以及WebView本身的bug,或者加载页面时发生意外问题,都需要容灾机制去避免恶化。

数据安全

虽然前端代码会通过混淆的方式打包到zip中,然后存储在托管平台上,但是混淆毕竟不是加密,还是存在敏感数据被劫持的风险,在前端展示和管理后台同步离线包的过程中,还是需要对信息安全进行防范。

快速构建生态完善

现在虽然可以通过快速构建的方式直接得到H5秒开的web App,但是仍然需要我们手动操作,而且缺少App的自动更新机制。下一步可以继续完善快速构建App的生态,让容器可以自动迭代,比如当某个业务方要需要用Flutter插件的方式引入某些功能时,就需要对容器进行发版。我们的目标是让接入方脱手,只需要更新离线包就行,其他问题,全部交给本方案。

一个解决方案从诞生到完善,能做的还有很多,万里长征,始于足下。

7.鸣谢

感谢体验技术部(UXT)各位大佬对本方案实践过程中的大力支持。兴盛优选体验技术部多个前端岗位热招中,有意向者可关注兴盛优选技术官方公众号,后台留言联系我们。