DOM编程基础

101 阅读3分钟

如图所示,网页是一棵树。

截屏2022-07-22 08.53.14.png 那么JavaScript是如何操纵这棵树的呢? 答案是:浏览器往window上加一个document,JS通过document操纵网页。 这就是Document Object Model 文档对象模型,简称DOM。

DOM常用的API

获取任意元素

//获取元素的API
window.idxxx//或者直接idxxx(id名不能和全局属性冲突)
document.getElementById('idxxx')
document.getElementsByTagName('div')[0]//找到所有有标签为div的元素,后面是数组下标
document.getElementsByClassName('red')[0]//找到类名为red的元素
//以上三个只有需要兼容IE时才用
document.QuerySelector('#idxxx')
document.QuerySelectorAll('red')[0]
//工作中基本使用以上两种
//做demo直接用idxxx

####获取特定元素

  • 获取html元素 document.documentElement//获取html元素
  • 获取head元素 document.head//获取head元素
  • 获取body元素 document.body//获取body元素
  • 获取窗口(窗口不是元素) window//获取窗口
  • 获取所有元素 document.all//获取所有元素 它也是第六个falsy值,为了区分它只在ie中使用,规定它为假。

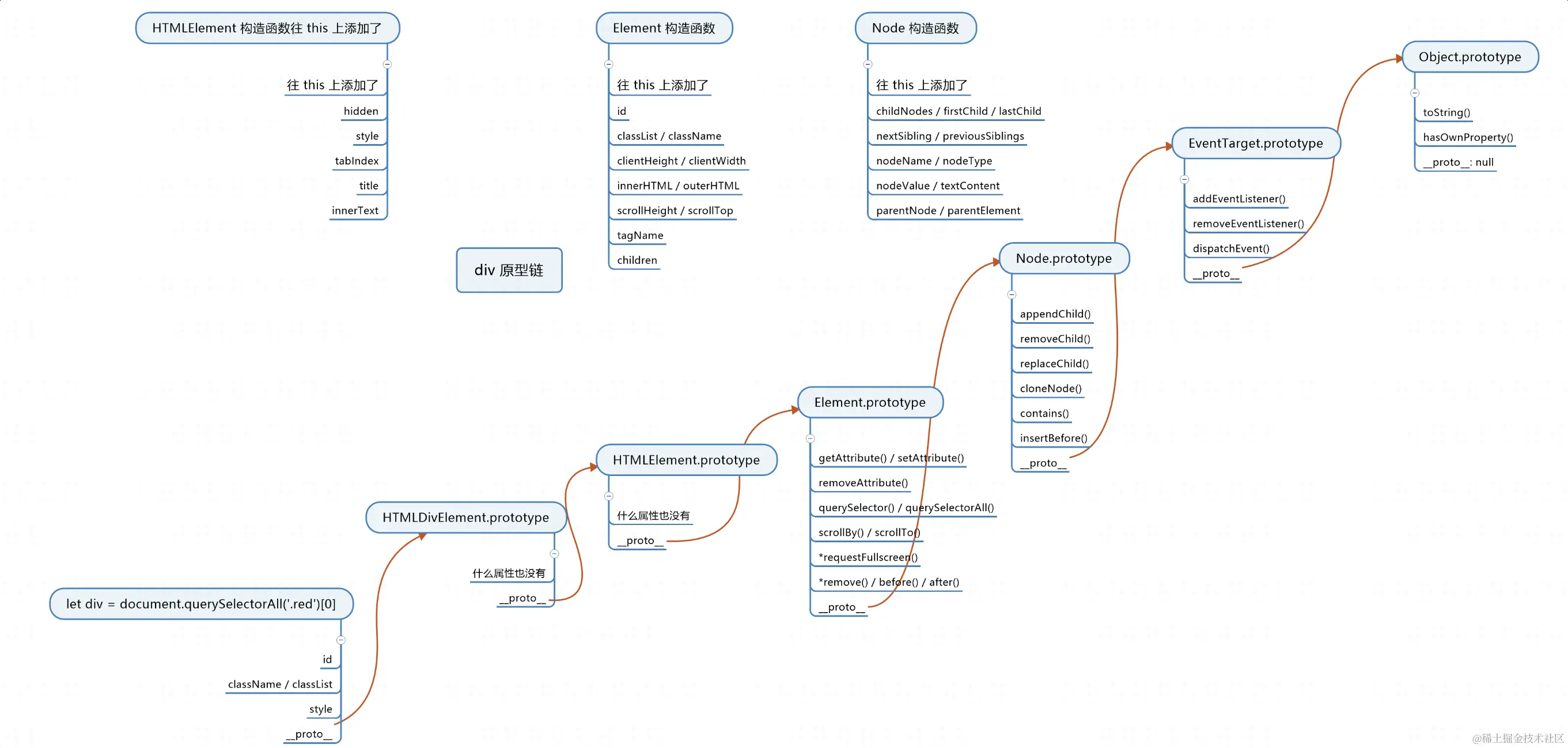
元素的六层原型链

截屏2022-07-22 10.02.58.png 节点Node,用x.nodeType可以得到包括以下的数字:

  • 1表示元素Element也就是标签tag
  • 3表示文本Text
  • 8表示注释Comment
  • 9表示文档Document
  • 11表示文档片段DocumentFragment

节点的增删改查

创建元素

//创建一个标签节点
let div1 = document.createElement('div')//创建div
document.createElement('style')//创建style
document.createElement('script')//创建script
document.createElement('li')//创建li
//创建一个文本节点
text1 = document.createTextNode('你好')
//在标签里插入文本
div1.appendChild(text1)
div1.innerText('你好')
div1.textContent = '你好'

这样创建的div标签默认只会处于JS线程里面,我们需要把它插入到head或者body中才会生效,document.body.appendChild(div1) 问题来了:如果页面中有div#test1和div#test2

let div = document.createElement('div')
test1.appendChild(div)
test2.appendChild(div)

最终div会存在于test2里面,因为一个元素不能存在于两个地方,除非复制 let div2 = div.cloneNode(true)//复制操作,true为深拷贝 test1.appendChild(div2)

删除元素

parentNode.removeChild(chileNode)//旧方法 childNode.remove()//新方法,兼容性有问题 此方法只是将元素移除,依然存在于JS线程中,如有需要可以返回页面。 如果要彻底删除,在移除后,使其成为空即可

div2.remove()
div2 = null

改元素属性

//改class
div.className = 'red blue'//全覆盖
div.classList.add('red')
//改style
div.style = 'width:100px;color:blue'
//改style的局部
div.style.width = '200px'
div.style.backgroundColor = 'white'
//改data-*属性
div.dataset.x = 'frank'

读标准属性

div.classList / a.href div.getAttribute('class') / a.getAttribute('href')

改事件处理函数

div.onclick//默认为null 默认点击div不会有任何事件发生,但是如果把div.onclick改为一个函数fn,那么点击div的时候,浏览器就会调用这个函数调用方式如下

fn.call(div, event)
//event则包含了点击事件的所有信息,如坐标
//div被当成this

改内容

//改文本内容
div.innerText = 'xxx'
div.textContent = ''//二者几乎没有区别
//改HTML内容
div.innerHTML = '<strong>重要内容</strong>'
//改标签
div.innerHTML = ''//先清空
div.appendChild(div2)//再加内容

查元素

  • 查父级元素 node.parentNode node.parentElement
  • 查父级元素的父级元素 node.parentNode.parentNode
  • 查子代 node.childNodes node.children//优先用children
//查大儿子
node.firstChild
//查小儿子
node.lastChild
//查看上一个兄弟元素
node.previousSibling
//查看下一个兄弟元素
node.nextSibling
  • 查兄弟姐妹 node.parentNode.childNodes//需要排除自己 node.parentNode.children//需要排除自己

  • 遍历一个div里所有元素

//遍历一个div所有元素
travel = (node, fn) => {
fn(node)
if (node.children) {
for (let i = 0; i < node.children.length; i++) {
travel(node.children[i], fn)
}
}
}
travel(div1, (node) => console.log(node))

DOM跨线程操作

跨线程操作 各线程各司其职

  • JS引擎不能操作界面,只能操作JS
  • 渲染引擎不能操作JS,只能操作界面 跨线程通信 document.body.appendChild(div1) 当浏览器发现JS在body里面加了个div1对象,浏览器会通知渲染引擎在页面也增加一个div元素,新增的div元素所有属性都照抄div1对象 截屏2022-07-22 12.58.47.png

属性同步

  • 标准属性 对div1标准属性的修改,会被浏览器同步到页面中 包括id,className,title等
  • data-*属性 同上
  • 非标准属性 只会停留在JS线程中,而不会同步到页面中

截屏2022-07-22 13.07.19.png

properties 和 attributes

  • properties是JS中div1的所有属性
  • attributes是渲染引擎中div对应标签的属性 大部分情况下,同名properties和attributes值相等 但如果不是标准属性,他俩只会在一开始相等 此外attributes只支持字符串,properties支持字符串和布尔等类型