Flink的运行架构

108 阅读8分钟

文末附下载方式

1. 运行架构

1. Client

严格意义上说,Client不是运行和程序执行的一部分,而是用于准备dataflow并将其发送给JobManager。之后,Client可以断开连接与JobManager的连接(分离模式-detached mode),也可以继续保持与JobManager的连接(附加模式-attached mode)。

客户端可以作为触发执行Java或Scala代码的一部分运行,也可以在命令行进程bin/flink run ...中运行。

2. JobManager

JobManager是控制一个应用程序执行的主进程,也就说,每个应用程序都会被一个不同的JobManager所控制执行。

JobManager会先接收到要执行的应用程序,这个应用程序会包括:作业图(JobGraph)、逻辑数据流图(logical dataflow graph)和打包了所有的类、库和其他资源的JAR包。

JobManager会把JobGraph转换成一个物理层面的数据流图—执行图(ExecutionGraph),包含了所有可以并发执行的任务,JobManager会向资源管理器(ResourceManager)请求执行任务必要的资源,也就是任务管理器(TaskManager)上的插槽(slot),一旦获取到了足够的资源,就会将执行图分发到真正运行它们的TaskManager上。

而在运行过程中,它决定何时调度下一个task(或一组 task)、对完成的task 或执行失败做出反应、协调checkpoint、并且协调从失败中恢复等等。这个进程由三个不同的组件组成:

  • ResourceManager

    ResourceManager负责Flink集群中的资源提供、回收、分配,它管理的是slots,slot是Flink集群中资源调度的单位。Flink为不同的环境和资源提供者实现了对应的ResourceManager。

    当JobManager申请slot资源时,ResourceManager会将空闲插槽的TaskManager分配给JobManager,如果ResourceManager没有足够的插槽来满足JobManager的请求,它还可以向资源提供平台发起会话,以提供启动TaskManager进程的容器,另外ResourceManager还负责终止空闲的TaskManager,释放计算资源。

  • Dispatcher

    负责接收用户提供的作业,并且负责为这个新提交的作业启动一个新的JobManager组件。Dispatcher也会启动一个Web UI,用来方便地展示和监控作业执行的信息,Dispatcher在架构中可能并不是必需的,这取决于应用提交运行的方式。

  • JobMaster

    JobMaster负责单个JobGraph的执行,多个Job可以同时运行在一个Flink集群中,每个Job都有一个自己的JobMaster。

3. TaskManager

Flink中的工作进程,通常在Flink中会有多个TaskManager运行,每一个TaskManager都包含了一定数量的插槽(slot),插槽的数量限制了TaskManager能够执行的任务数量。

启动任务后,TaskManager会向资源管理器注册它的插槽,收到资源管理器的指令后,TaskManager就会将一个或者多个插槽提供给JobManager调用,JobManager就可以向插槽分配任务(tasks)来执行了。

在执行过程中,一个TaskManager可以跟其他运行同一个应用程序的TaskManager交换数据。

2. 核心概念

1. TaskManager与Slots

Flink中每一个worker(TaskManager)都是一个JVM进程,它可能会在独立的线程上执行一个Task,为了控制一个worker能接收多少个task,worker通过Task Slot来进行控制(一个worker至少有一个Task slot)。

每个task slot表示TaskManager拥有资源的一个固定大小的子集,假如一个TaskManager有三个slot,那么它会将其管理的内存分成三份给各自的slot,资源slot化意味着一个task将不需要跟来自其他job的task竞争被管理的内存,取而代之的是它将拥有一个一定数量的内存存储,需要注意的是,slot不会涉及到CPU的隔离,slot目前仅仅用来隔离task的受管理的内存。

通过调整task slot的数量,用户可以自定义subTask如何互相隔离。每个TaskManager有一个slot,这就意味着每个task组都在单独的JVM中运行。具有多个slot意味着更多的subtask共享一个JVM。同一JVM中的task共享TCP连接(通过多路复用)和心跳信息,它们还可以共享数据集和数据结构,从而减少了每个task的开销。

默认情况下,Flink允许subtask共享slot,即便它们是不同的task的subtask,只要是来自于同一个作业即可。结果就是一个slot可以持有整个管道的作业。允许slot共享有两个主要优点:

  • Flink集群所需要的task slot和作业中使用的最大并行度恰好一样。无需计算程序总共包含多少个task(具有不同的并行度)。
  • 容易获得更好的资源利用。如果没有slot共享,非密集subtask(source/map())将阻塞和密集型subtask(window)一样多的资源。通过slot共享,可以充分利用分配的资源,同时确保繁重的subtask在TaskManager之间公平分配。

2. Parallelism(并行度)

一个特定算子的子任务(subtask)的个数被称之为这个算子的并行度(parallelism),一般情况下,一个流程序的并行度,可以认为就是其所有算子中最大的并行度,一个程序中,不同的算子可能具有不同的并行度。

Stream在算子之间传输数据的形式可以是one-to-one(forwarding)的模式也可以是redistributing的模式,具体是哪一种形式,取决于算子的种类。

  • One-to-one

    Stream维护着分区以及元素的顺序,那意味着flatMap算子的子任务看到的元素的个数以及顺序跟source算子的子任务产生的元素的个数、顺序相同,map、filter、flatMap等算子都是one-to-one的对应关系。

  • Redistributing

    Stream(map()跟keyBy/window之间或者keyBy/window跟sink之间)的分区会发生改变,每一个算子的子任务依据所选择的transformation发送数据到不同的目标任务,例如keyBy()基于hashCode重分区、broadcast和rebalance会随机重新分区,这些算子都会引起redistribute过程。

3. Task和subTask

一个算子就是一个Task,一个算子的并行度是n,那这个Task就有n个subTask。

4. Operator Chains(任务链)

相同并行度的one-to-one操作,Flink将这样相连的算子链接在一起形成一个task,原来的算子成为里面的一部分,每个task被一个线程执行。

将算子链接成task是非常有效的优化 ,它能减少线程之间的切换和基于缓存区的数据交换,在减少时延的同时提升吞吐量,链接的行为可以在Flink StreamAPI中进行指定。

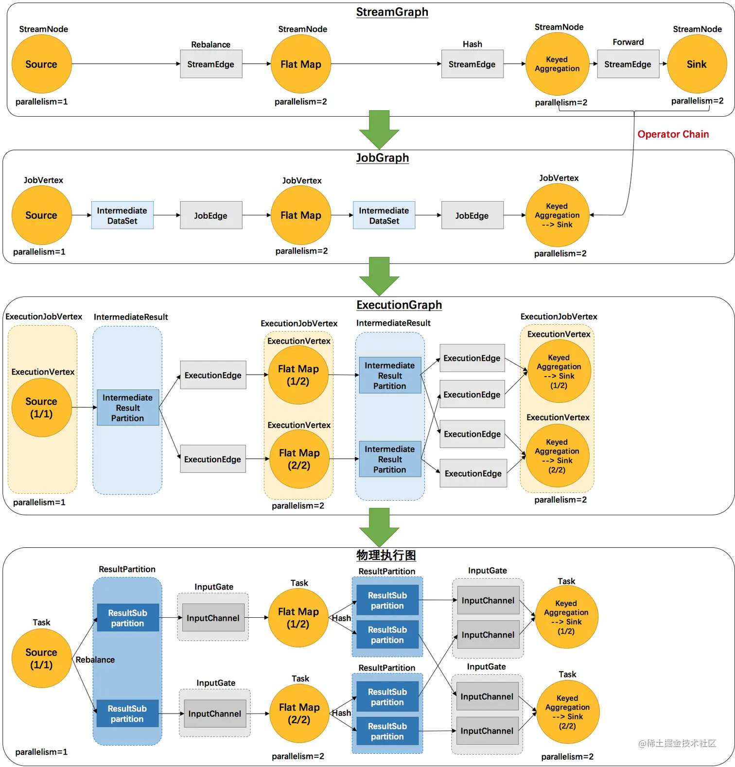
5. Flink中的四种Graph

由Flink程序直接映射成的数据流图是StreamGraph,也被称之为逻辑流图,因为它们表示的是计算逻辑的高级视图,为了执行一个流处理程序,Flink需要将逻辑流图转换为物理流图(也叫执行图)。

Flink中的执行图可以分为四层:StreamGraph -> JobGraph -> ExecutionGraph -> PhysicalGraph。

其中StreamGraph和JobGraph是由Client生成的,ExecutionGraph是JobManager接收到Client提交的JobGraph及其依赖Jar后进行进一步并行化、可调度的执行图,这个图是由JobMaster做的。PhysicalGraph是真正调度到TaskManager上的一种运行图,它没有具体对应的类。

  • StreamGraph

    是根据用户通过Stream API编写的代码生成的最初的图,用来表示程序的拓扑结构。可以在代码中使用env.getExecutionPlan()将生成的json复制到flink官网中查看。

  • JobGraph

    StreamGraph经过优化后生成了JobGraph,提交给JobManager的数据结构,主要的优化是:将多个符合条件的节点chain在一起作为一个节点,这样可以减少数据在节点之间流动所需要的序列化/反序列化/传输消耗。

  • ExecutionGraph

    JobManager根据JobGraph生成ExecutionGraph。ExecutionGraph是JobGraph的并行化版本,是调度层最核心的数据结构。

  • PhysicalGraph

    JobManager根据ExecutionGraph对Job进行调度后,在各个TaskManager上部署Task后形成的“图”,并不是一个具体的数据结构。

下面附一张Jark大神博客的图,更多细节可见参考部分给的他的文章:

3. 提交流程

1. 通用提交流程

2. Yarn-cluster提交流程per-job

  • Flink任务提交后,Client向HDFS上传Flink的Jar包和配置
  • 向Yarn ResourceManager提交任务,ResourceManager分配Container资源
  • 通知对应的NodeManager启动ApplicationMaster,ApplicationMaster启动后加载Flink的Jar包和配置构建环境,然后启动JobManager
  • ApplicationMaster向ResourceManager申请资源启动TaskManager
  • ResourceManager分配Container资源后,由ApplicationMaster通知资源所在节点的NodeManager启动TaskManager
  • NodeManager加载Flink的Jar包和配置构建环境并启动TaskManager
  • TaskManager启动后向JobManager发送心跳包,并等待JobManager向其分配任务
关注微信公众号《零基础学大数据》回复【Flink】领取全部PDF