Zookeeper 典型使用场景实战

77 阅读6分钟

Zookeeper典型使用场景实战

1、Zookeeper 非公平锁/公平锁/共享锁

非公平锁

image.png

这种加锁方式是非公平锁的具体实现

如上实现方式在并发问题比较严重的情况下,性能会下降的比较厉害,主要原因是:

  • 所有的连接都在对同一个节点进行监听,当服务器检测到删除事件时,要通知所有的连接,所有的连接同时收到事件,再次并发竞争,这就是羊群效应

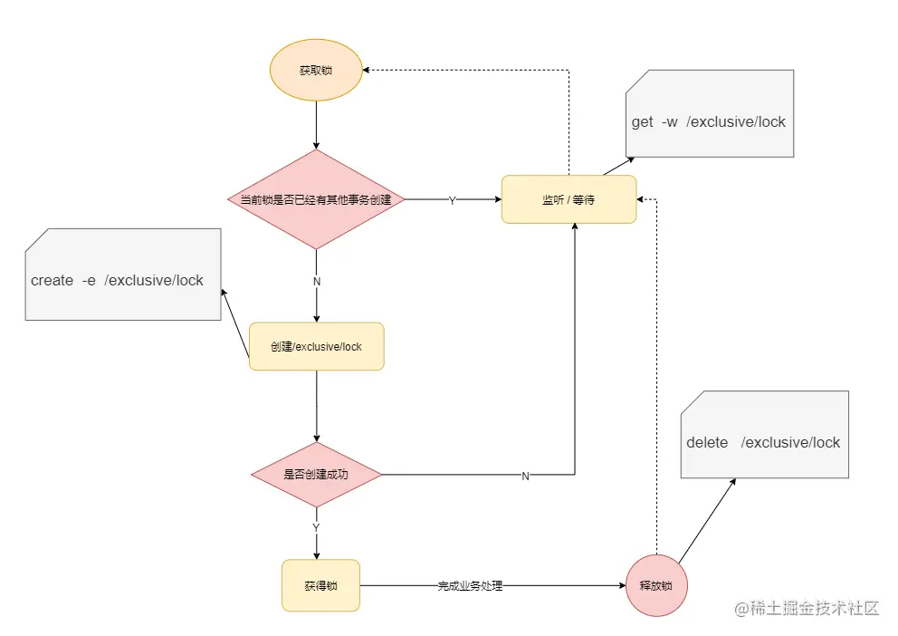
公平锁

如何避免呢,我们看下面这种方式。

image.png

如上借助于临时顺序节点,可以避免同时多个节点的并发竞争锁,缓解了服务端压力。这种实现方式所有加锁请求都进行排队加锁,是公平锁的具体实现


前面这两种加锁方式有一个共同的特质,就是都是互斥锁,同一时间只能有一个请求占用。如果是大量的并发上来,性能是会急剧下降的,所有的请求都得加锁,那是不是真的所有的请求都需要加锁呢?

  • 答案是否定的,比如如果数据没有进行任何修改的话,是不需要加锁的,但是如果读数据的请求还没读完,这个时候来了一个写请求,怎么办呢?

  • 有人已经在读数据了,这个时候是不能写数据的,不然数据就不正确了。直到前面读锁全部释放掉以后,写请求才能执行,所以需要给这个读请求加一个标识(读锁),让写请求知道,这个时候是不能修改数据的

  • 不然数据就不一致了。如果已经有人在写数据了,再来一个请求写数据,也是不允许的,这样也会导致数据的不一致,所以所有的写请求,都需要加一个写锁,是为了避免同时对共享数据进行写操作。

举个例子

1、读写并发不一致

image.png

2、双写不一致情况

image.png

共享锁实现原理

image.png

2、Leader 选举在分布式场景中的应用

3、Spring Cloud Zookeeper 注册中心实战

注册中心场景分析:

  1. 在分布式服务体系结构比较简单的场景下,我们的服务可能是这样的

image.png

现在 Order-Service 需要调用外部服务的 User-Service ,对于外部的服务依赖,我们直接配置在我们的服务配置文件中,在服务调用关系比较简单的场景,是完全OK的。随着服务的扩张,User-Service 可能需要进行集群部署,如下:

image.png

如果系统的调用不是很复杂,可以通过配置管理,然后实现一个简单的客户端负载均衡也是OK的,但是随着业务的发展,服务模块进行更加细粒度的划分,业务也变得更加复杂,再使用简单的配置文件管理,将变得难以维护。当然我们可以再前面加一个服务代理,比如nginx做反向代理, 如下

image.png

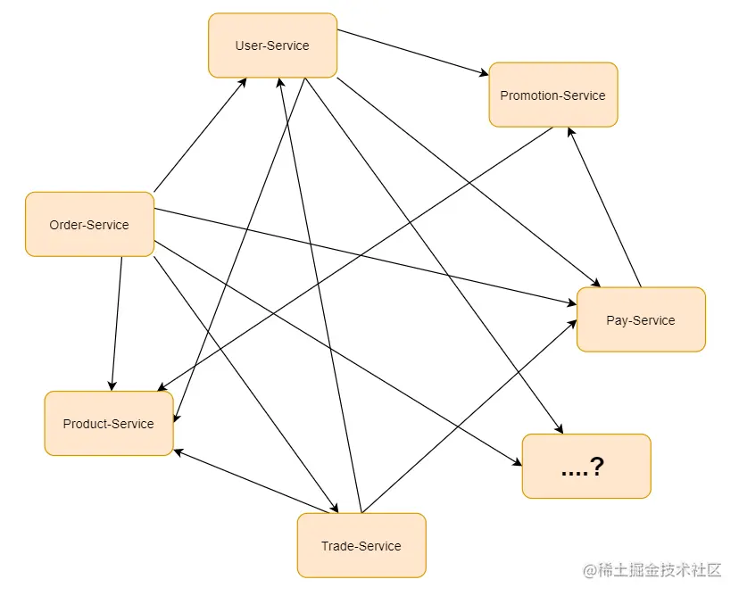
如果我们是如下场景呢?

image.png

服务不再是A-B,B-C 那么简单,而是错综复杂的微小服务的调用


这个时候我们可以借助于Zookeeper的基本特性来实现一个注册中心

什么是注册中心,顾名思义,就是让众多的服务,都在Zookeeper中进行注册,啥是注册,注册就是把自己的一些服务信息,比如IP,端口,还有一些更加具体的服务信息,都写到 Zookeeper节点上, 这样有需要的服务就可以直接从zookeeper上面去拿,怎么拿呢?

这时我们可以定义统一的名称,比如,User-Service,

  • 那所有的用户服务启动的时候,都在User-Service 这个节点下面创建一个子节点(临时节点),这个子节点保持唯一就好,代表了每个服务实例的唯一标识,

  • 有依赖用户服务的比如Order-Service 就可以通过User-Service 这个父节点,就能获取所有的User-Service 子节点

  • 并且获取所有的子节点信息(IP,端口等信息),拿到子节点的数据后Order-Service可以对其进行缓存

  • 然后实现一个客户端的负载均衡,同时还可以对这个User-Service 目录进行监听, 这样有新的节点加入,或者退出,Order-Service都能收到通知

  • 这样Order-Service重新获取所有子节点,且进行数据更新。

这个用户服务的子节点的类型为临时节点。

  • 第1篇有讲过,Zookeeper中临时节点生命周期是和SESSION绑定的,如果SESSION超时了,对应的节点会被删除,被删除时,Zookeeper 会通知对该节点父节点进行监听的客户端, 这样对应的客户端又可以刷新本地缓存了。

  • 当有新服务加入时,同样也会通知对应的客户端,刷新本地缓存,要达到这个目标需要客户端重复的注册对父节点的监听。

这样就实现了服务的自动注册和自动退出。

image.png

Spring Cloud Zookeeper 实战

Spring Cloud 生态也提供了Zookeeper注册中心的实现,这个项目叫 Spring Cloud Zookeeper 下面我们来进行实战。

项目说明:

为了简化需求,我们以两个服务来进行讲解,实际使用时可以举一反三

  • user-center : 用户服务

  • product-center: 产品服务

用户调用产品服务,且实现客户端的负载均衡,产品服务自动加入集群,自动退出服务。

项目构建

  1. 创建user-center 项目

image.png

同样的方式创建一个 product-center

  1. 解压项目用idea打开,用maven导入项目

image.png

同样的方式引入product-center 项目

  1. 配置zookeeper
  • user-center 服务:

application.properties

spring.application.name=user-center
#zookeeper 连接地址 , 
#如果使用了 spring cloud zookeeper config这个配置应该配置在 bootstrap.yml/bootstrap.properties中
spring.cloud.zookeeper.connect-string=192.168.109.200:2181
#将本服务注册到zookeeper,如果不希望自己被发现可以配置为false, 默认为 true 
spring.cloud.zookeeper.discovery.register=true

代码编写:

配置 Resttemplate 支持负载均衡方式

@SpringBootApplication
public class UserCenterApplication {

   public static void main(String[] args) {
      SpringApplication.run(UserCenterApplication.class, args);
   }
   
   
    @Bean
   @LoadBalanced
   public RestTemplate restTemplate(){
      return new RestTemplate();
   }
}

编写测试类:

TestController, Spring Cloud 支持 Feign, Spring RestTemplate,WebClient 以 逻辑名称,替代具体url的形式访问。

import org.springframework.beans.factory.annotation.Autowired;
import org.springframework.web.bind.annotation.GetMapping;
import org.springframework.web.bind.annotation.RestController;
import org.springframework.web.client.RestTemplate;

@RestController
public class TestController {

    @Autowired
    private RestTemplate restTemplate;

    @GetMapping("/test")
    public String test(){
        return this.restTemplate.getForObject( "http://product-center/getInfo" ,String.class);
    }
}
  • product-center 服务:

application.properties

spring.application.name=user-center
#zookeeper 连接地址
spring.cloud.zookeeper.connect-string=192.168.109.200:2181
#将本服务注册到zookeeper
spring.cloud.zookeeper.discovery.register=true

主类,接收一个getInfo 请求

@SpringBootApplication
@RestController
public class ProductCenterApplication {

   @Value("${server.port}")
   private String port;

   @Value( "${spring.application.name}" )
   private String name;

   @GetMapping("/getInfo")
   public String getServerPortAndName(){

      return  this.name +" : "+ this.port;
   }
   public static void main(String[] args) {
      SpringApplication.run(ProductCenterApplication.class, args);
   }

}

启动两个product-center 实例

通过idea 配置,启动多个实例,用端口区分不同的应用

image.png

image.png

启动一个user-center 实例,默认8080端口

image.png

启动服务 :访问 http://localhost:8080/test

image.png

image.png

已经实现了,服务端的自动发现和客户端负载均衡。

停掉product-center: 10002,再次访问

image.png

一定的超时时间过去之后,product-center: 10002 会从zookeeper中剔除,zookeeper会通知客户端,进行本地缓存刷新,再次访问, 已经实现了失效节点的自动退出。

image.png