探索 Streams API

517 阅读5分钟

流是一个很常见的概念,就是允许我们一段一段地接受和处理数据。相对于获取完整的一大块数据再进行后续处理,流只要一段一段地接收并实时处理数据,不需要等所有数据都接收完成再进行处理,缩短了整个操作的耗费时间。流在接收和处理的时候,不需要占用一大块的内存来进行数据的存储,可以在处理后释放掉已经处理好的数据,较少的内存占用是它的特点。

此外流还有管道的概念,我们可以封装一些类似中间件的中间流,用管道将各个流连接起来,在管道的末端就能拿到处理后的数据。

Pipeline

这些中间件就是既可以写,又可以读的流,Input 进来的是可以读的流,Output 出来的是一个可以写的流。这样就引申出来 3 个名词;

  • ReadableStream 可读流
  • WritableStream 可写流
  • TransformStream 转换流(可读可写流)

这样,就像是一个完整的数据处理流水线。

现在 Streams API 已经在浏览器上逐步实现,能用上流处理的 API 想必也会越来越多,Fetch API 就是最早一批使用 Stream API 的。

使用 Streams API

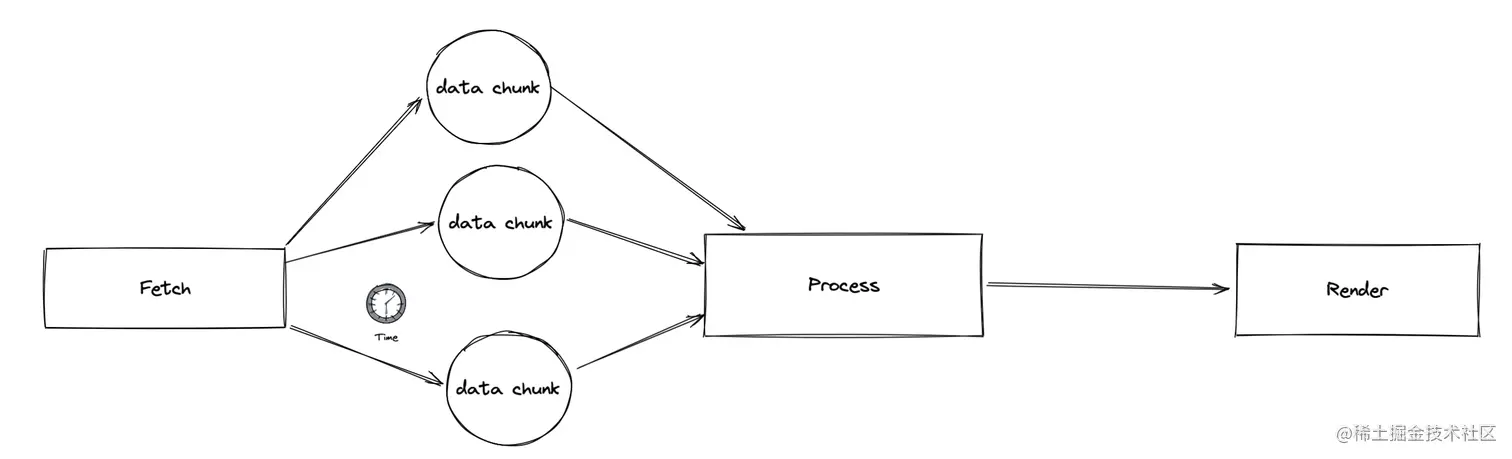
Streams API 赋予了 fetch 请求以片段处理数据的能力,让我们可以从网络中一段一段的接收数据并实时处理。而在 XMLHttpRequest 时代,我们需要等待浏览器把数据完整地接收后,转换为我们需要的格式,然后我们才能进行处理。

streams_xhr.png

现在有了 Streams API , 我们一段一段的接收 TypedArray 的二进制数据,通过对这些底层数据的处理,组合成我们所需要的数据,大大地提高了我们在网络传输到完成处理数据的效率。

streams_fetch.png

如何产生数据流

说了这么多,我们如果去生成一个提供数据的流呢?因为没有数据,无论怎样强大,也是没有用处的。

const response: Response = await fetch('https://bar.com/foo');

console.log(response.body); // ReadableStream

从上文可以知道,我们可以通过 fetch 请求来获取到这个流,在发起 fetch 请求之后,我们可以得到一个 Response 对象,这个 Response 对象中的 body ,就是一个 ReadableStream。

ReadableStream

一个 ReadableStream 有下列 API:

  • locked 是否锁定到 reader
  • cancel() 放弃读取流
  • getReader() 获取一个 reader
  • pipeThrough() 进行管道传输
  • pipeTo() 交给最终的可写流
  • tee() 分流

我们要读取一个流的数据,必先有一个 reader, 所以我们要调用 getReader() 来获取一个 ReadableStreamDefaultReader 实例

ReadableStreamDefaultReader

ReadableStreamDefaultReader 实例上提供了如下的方法:

ReadableStreamDefaultReader

  • closed
  • cancel()
  • read()
  • releaseLock()

我们使用 ReadableStreamDefaultReader 来读取流里面的数据,可以调用 read() 方法, 因为每次传输过来的数据时一段一段的,所以我们要多次调用 read() 方法。

const reader = readableStream.getReader();

(async function (reader: ReadableStreamReader<T>) {
    const { value, done } = await reader.read();

    if (done) {
        return;
    }

    console.log(chunk);
})(reader);

其中 value 参数为这次读取得到的片段,它是一个 Uint8Array,通过循环调用 reader.read() 方法就能一点点地获取流的整个数据;

而 done 参数负责表明这个流是否已经读取完毕,当 done 为 true 时表明流已经关闭,不会再有新的数据,此时 value 的值为 undefined。

取消读取

假如我们在读取流的过程中不想再读取数据,我们可以调用 cancel() 方法。调用了之后,这个流就不能再被读取。

释放读取锁

releaseLock() 方法用于释放 reader 对流的锁定。

closed

这个是一个 Promise , 它会在流被释放或者是读取完成后 resolve/reject,所以我们可以监听到读取结束的状态。

const reader = readableStream.getReader();

reader.closed.then(
    () => {
        console.log('读取完成了');
    },
    () => {
        console.log('读取错误了');
    }
);

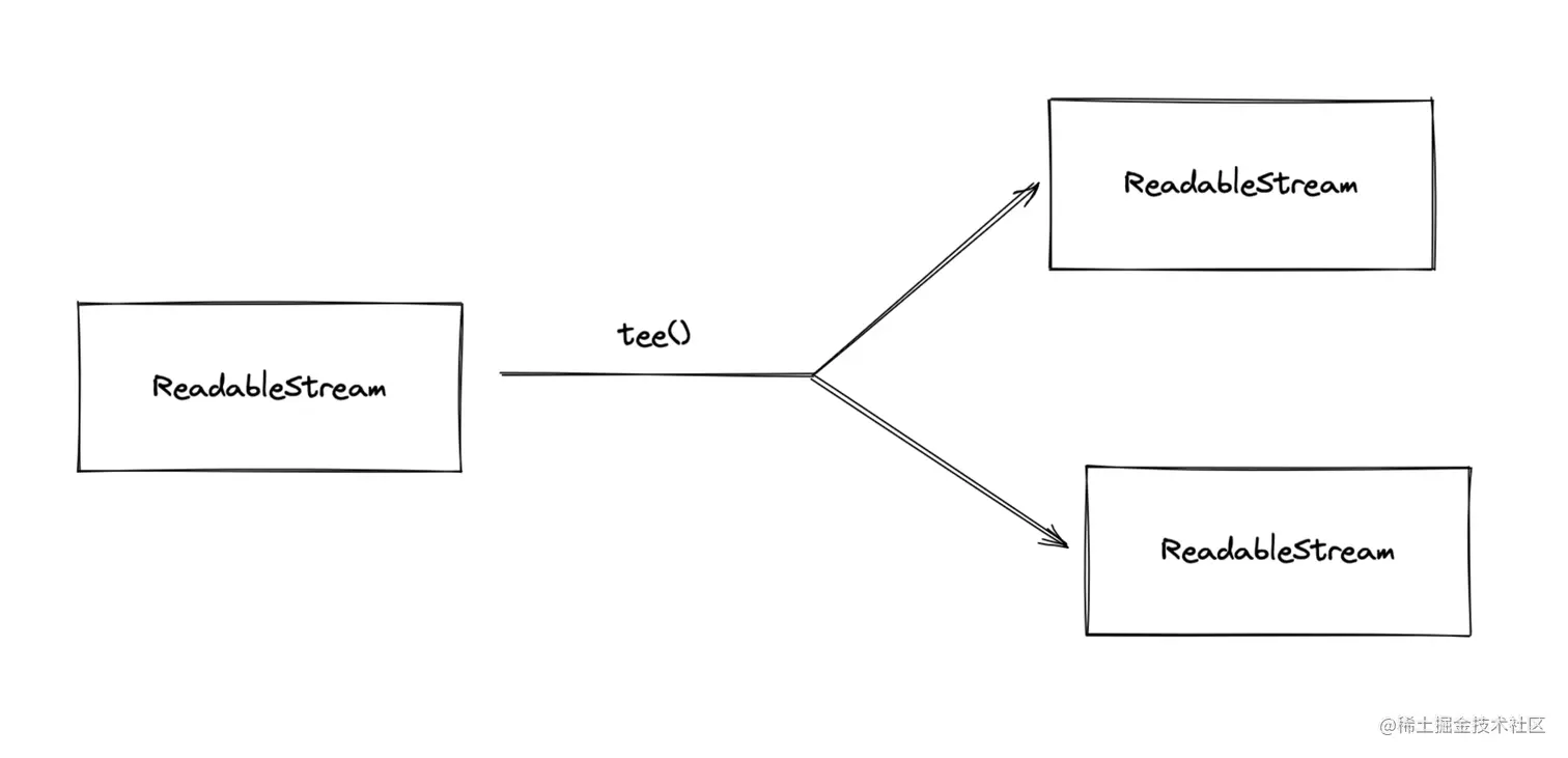
分流

因为一个可读流只能同时有一个 reader 进行操作,所以我们可以通过调用 tee() 方法,从一个未锁定的可读流分流为两个可读流。两个可读流是完全独立的。也就是说,这两个可读流的读取与锁定互不相关。

streams_tee.png

const response: Response = await fetch('https://bar.com/foo');

const [streamA, streamB] = response.body.tee();

console.log(streamA); // ReadableStream
console.log(streamB); // ReadableStream

我们可以利用其中一个流进行数据读取,另外一个流进行其他操作,例如获取数据的进度。

const response: Response = await fetch('https://bar.com/foo');

const [streamA, streamB] = response.body.tee();

const dataReader = streamA.getReader();

(async function (reader: ReadableStreamReader<T>) {
    const { value, done } = await reader.read();

    if (done) {
        return;
    }

    console.log(chunk);
})(dataReader);

const progressReader = streamB.getReader();

let got = 0;

(async function (reader: ReadableStreamReader<T>) {
    const { value, done } = await reader.read();

    if (done) {
        return;
    }

    const total = response.headers.get('content-length');

    got += value.length;

    console.log(got, total, got / total); // 下载进度
})(progressReader);

管道方法

pipeTo() 和 pipeThrough() 方法是两个管道方法。可以将当前流指向其他流,最后拿到处理后的数据。

pipeTo 只能指向 WritableStream, pipeThrough 只能指向 TransformStream。

WritableStream

WritableStream 是一个流的终点。它与 ReadableStream 的原理大致相同,区别是它的数据是写入的,ReadableStream 是读取的。

TransformStream

TransformStream 是一个可读可写流,它是数据管道中的中间件,属于数据中间层的转化。TransformStream 内部会有一个 ReadableStream 和一个 WritableStream。这样的结构让它可以承上启下,上文读取 ReadableStream 的数据,然后写入到 WritableStream 中。

结语

到这里我们已经把 Streams API 中所提供的流浏览了一遍,目前 Streams API 的支持度不算太差,主流浏览器都支持了 ReadableStream,读取流已经不是什么问题了,可写入的流使用场景也比较少。相信在未来,流的应用场景会越来越广泛的。

延伸阅读