Spring系列二:基础篇(2)

121 阅读4分钟

\本文已参与「新人创作礼」活动,一起开启掘金创作之路。今天我们来继续学习Spring系列基础篇的内容,快跟着叶秋学长一起学习吧~~

目录

IOC

5.说一说什么是IOC?什么是DI?

6.能简单说一下Spring IOC的实现机制吗?

7.说说BeanFactory和ApplicantContext?

8.你知道Spring容器启动阶段会干什么吗?


IOC

5.说一说什么是IOC?什么是DI?

Java 是面向对象的编程语言,一个个实例对象相互合作组成了业务逻辑,原来,我们都是在代码里创建对象和对象的依赖。

所谓的IOC(控制反转):就是由容器来负责控制对象的生命周期和对象间的关系。以前是我们想要什么,就自己创建什么,现在是我们需要什么,容器就给我们送来什么。

编辑

引入IOC之前和引入IOC之后

也就是说,控制对象生命周期的不再是引用它的对象,而是容器。对具体对象,以前是它控制其它对象,现在所有对象都被容器控制,所以这就叫控制反转

编辑

控制反转示意图

DI(依赖注入) :指的是容器在实例化对象的时候把它依赖的类注入给它。有的说法IOC和DI是一回事,有的说法是IOC是思想,DI是IOC的实现。

为什么要使用IOC呢?

最主要的是两个字解耦,硬编码会造成对象间的过度耦合,使用IOC之后,我们可以不用关心对象间的依赖,专心开发应用就行。

6.能简单说一下Spring IOC的实现机制吗?

PS:这道题老三在面试中被问到过,问法是“你有自己实现过简单的Spring吗?

Spring的IOC本质就是一个大工厂,我们想想一个工厂是怎么运行的呢?

编辑

工厂运行

  • 生产产品:一个工厂最核心的功能就是生产产品。在Spring里,不用Bean自己来实例化,而是交给Spring,应该怎么实现呢?——答案毫无疑问,反射

    那么这个厂子的生产管理是怎么做的?你应该也知道——工厂模式

  • 库存产品:工厂一般都是有库房的,用来库存产品,毕竟生产的产品不能立马就拉走。Spring我们都知道是一个容器,这个容器里存的就是对象,不能每次来取对象,都得现场来反射创建对象,得把创建出的对象存起来。

  • 订单处理:还有最重要的一点,工厂根据什么来提供产品呢?订单。这些订单可能五花八门,有线上签签的、有到工厂签的、还有工厂销售上门签的……最后经过处理,指导工厂的出货。

    在Spring里,也有这样的订单,它就是我们bean的定义和依赖关系,可以是xml形式,也可以是我们最熟悉的注解形式。

我们简单地实现一个mini版的Spring IOC:

编辑

mini版本Spring IOC

Bean定义:

Bean通过一个配置文件定义,把它解析成一个类型。

  • beans.properties

    偷懒,这里直接用了最方便解析的properties,这里直接用一个<key,value>类型的配置来代表Bean的定义,其中key是beanName,value是class

    userDao:cn.fighter3.bean.UserDao
    

  • BeanDefinition.java

    bean定义类,配置文件中bean定义对应的实体

    public class BeanDefinition {
    
        private String beanName;
    
        private Class beanClass;
         //省略getter、setter  
     }   
    

  • ResourceLoader.java

    资源加载器,用来完成配置文件中配置的加载

    public class ResourceLoader {
    
        public static Map<String, BeanDefinition> getResource() {
            Map<String, BeanDefinition> beanDefinitionMap = new HashMap<>(16);
            Properties properties = new Properties();
            try {
                InputStream inputStream = ResourceLoader.class.getResourceAsStream("/beans.properties");
                properties.load(inputStream);
                Iterator<String> it = properties.stringPropertyNames().iterator();
                while (it.hasNext()) {
                    String key = it.next();
                    String className = properties.getProperty(key);
                    BeanDefinition beanDefinition = new BeanDefinition();
                    beanDefinition.setBeanName(key);
                    Class clazz = Class.forName(className);
                    beanDefinition.setBeanClass(clazz);
                    beanDefinitionMap.put(key, beanDefinition);
                }
                inputStream.close();
            } catch (IOException | ClassNotFoundException e) {
                e.printStackTrace();
            }
            return beanDefinitionMap;
        }
    
    }
    

  • BeanRegister.java

    对象注册器,这里用于单例bean的缓存,我们大幅简化,默认所有bean都是单例的。可以看到所谓单例注册,也很简单,不过是往HashMap里存对象。

    public class BeanRegister {
    
        //单例Bean缓存
        private Map<StringObject> singletonMap = new HashMap<>(32);
    
        /**
         * 获取单例Bean
         *
         * @param beanName bean名称
         * @return
         */
        public Object getSingletonBean(String beanName) {
            return singletonMap.get(beanName);
        }
    
        /**
         * 注册单例bean
         *
         * @param beanName
         * @param bean
         */
        public void registerSingletonBean(String beanName, Object bean) {
            if (singletonMap.containsKey(beanName)) {
                return;
            }
            singletonMap.put(beanName, bean);
        }
    
    }
    

  • BeanFactory.java

    编辑

    BeanFactory

    • 对象工厂,我们最核心的一个类,在它初始化的时候,创建了bean注册器,完成了资源的加载。

    • 获取bean的时候,先从单例缓存中取,如果没有取到,就创建并注册一个bean

      public class BeanFactory {
      
          private Map<StringBeanDefinition> beanDefinitionMap = new HashMap<>();
      
          private BeanRegister beanRegister;
      
          public BeanFactory() {
              //创建bean注册器
              beanRegister = new BeanRegister();
              //加载资源
              this.beanDefinitionMap = new ResourceLoader().getResource();
          }
      
          /**
           * 获取bean
           *
           * @param beanName bean名称
           * @return
           */
          public Object getBean(String beanName) {
              //从bean缓存中取
              Object bean = beanRegister.getSingletonBean(beanName);
              if (bean != null) {
                  return bean;
              }
              //根据bean定义,创建bean
              return createBean(beanDefinitionMap.get(beanName));
          }
      
          /**
           * 创建Bean
           *
           * @param beanDefinition bean定义
           * @return
           */
          private Object createBean(BeanDefinition beanDefinition) {
              try {
                  Object bean = beanDefinition.getBeanClass().newInstance();
                  //缓存bean
                  beanRegister.registerSingletonBean(beanDefinition.getBeanName(), bean);
                  return bean;
              } catch (InstantiationException | IllegalAccessException e) {
                  e.printStackTrace();
              }
              return null;
          }
      }
      

  • 测试

    • UserDao.java

      我们的Bean类,很简单

      public class UserDao {
      
          public void queryUserInfo(){
              System.out.println("A good man.");
          }
      }
      

    • 单元测试

      public class ApiTest {
          @Test
          public void test_BeanFactory() {
              //1.创建bean工厂(同时完成了加载资源、创建注册单例bean注册器的操作)
              BeanFactory beanFactory = new BeanFactory();
      
              //2.第一次获取bean(通过反射创建bean,缓存bean)
              UserDao userDao1 = (UserDao) beanFactory.getBean("userDao");
              userDao1.queryUserInfo();
      
              //3.第二次获取bean(从缓存中获取bean)
              UserDao userDao2 = (UserDao) beanFactory.getBean("userDao");
              userDao2.queryUserInfo();
          }
      }
      

    • 运行结果

      A good man.
      A good man.
      

至此,我们一个乞丐+破船版的Spring就完成了,代码也比较完整,有条件的可以跑一下。

PS:因为时间+篇幅的限制,这个demo比较简陋,没有面向接口、没有解耦、边界检查、异常处理……健壮性、扩展性都有很大的不足,感兴趣可以学习参考[15]。

7.说说BeanFactory和ApplicantContext?

可以这么形容,BeanFactory是Spring的“心脏”,ApplicantContext是完整的“身躯”。

编辑

BeanFactory和ApplicantContext的比喻

  • BeanFactory(Bean工厂)是Spring框架的基础设施,面向Spring本身。
  • ApplicantContext(应用上下文)建立在BeanFactoty基础上,面向使用Spring框架的开发者。

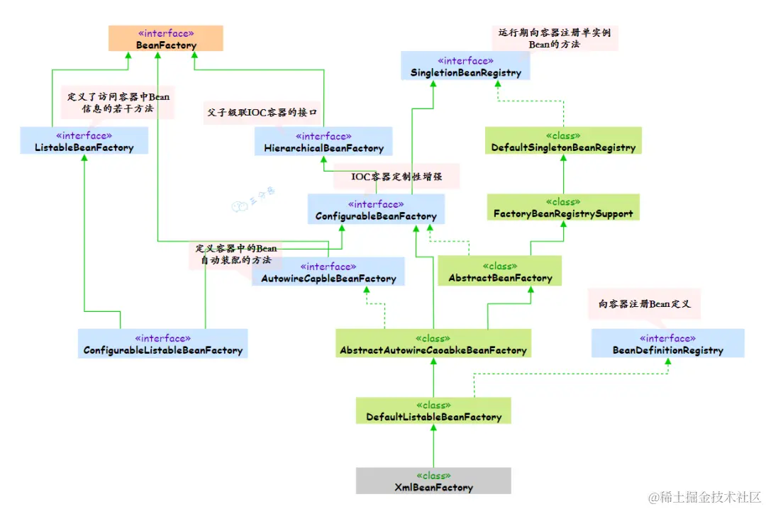
BeanFactory 接口

BeanFactory是类的通用工厂,可以创建并管理各种类的对象。

Spring为BeanFactory提供了很多种实现,最常用的是XmlBeanFactory,但在Spring 3.2中已被废弃,建议使用XmlBeanDefinitionReader、DefaultListableBeanFactory。

编辑

Spring5 BeanFactory继承体系

BeanFactory接口位于类结构树的顶端,它最主要的方法就是getBean(String var1),这个方法从容器中返回特定名称的Bean。

BeanFactory的功能通过其它的接口得到了不断的扩展,比如AbstractAutowireCapableBeanFactory定义了将容器中的Bean按照某种规则(比如按名字匹配、按类型匹配等)进行自动装配的方法。

这里看一个 XMLBeanFactory(已过期)  获取bean 的例子:

public class HelloWorldApp{ 
   public static void main(String[] args) { 
      BeanFactory factory = new XmlBeanFactory (new ClassPathResource("beans.xml")); 
      HelloWorld obj = (HelloWorld) factory.getBean("helloWorld");    
      obj.getMessage();    
   }
}

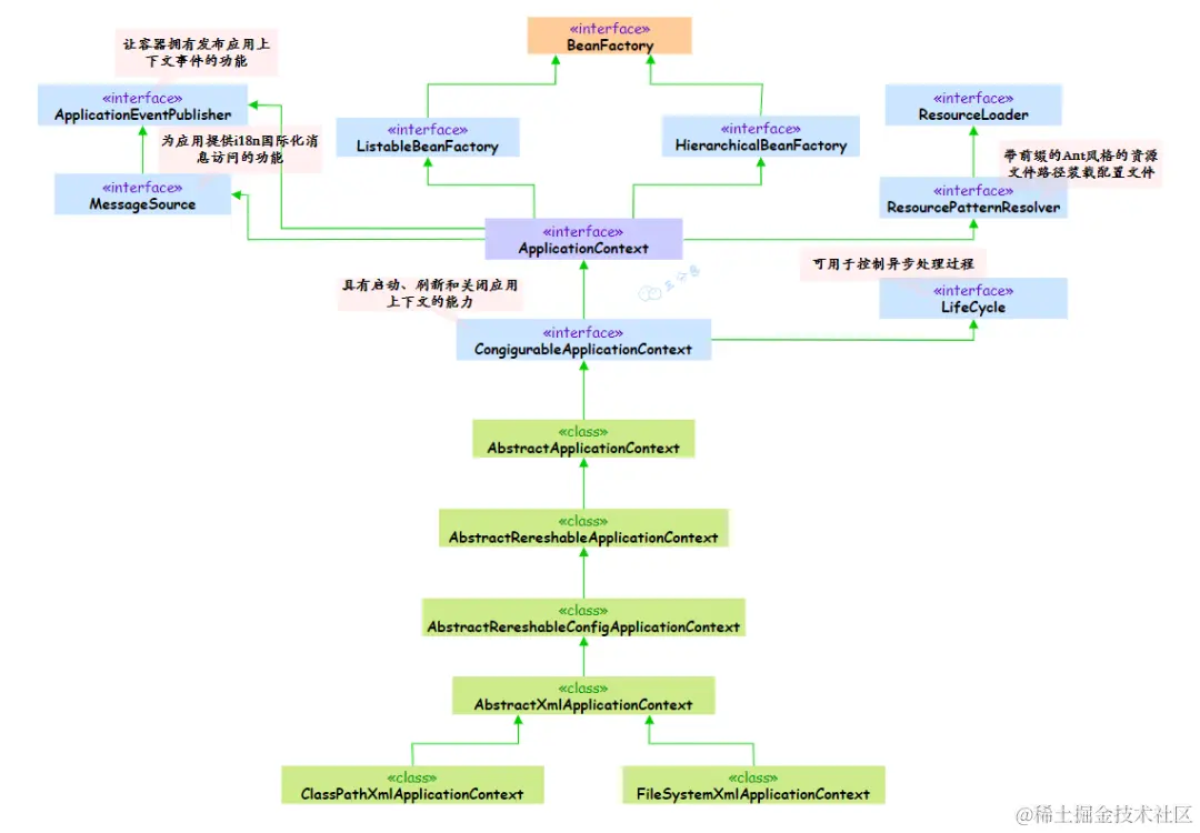
ApplicationContext 接口

ApplicationContext由BeanFactory派生而来,提供了更多面向实际应用的功能。可以这么说,使用BeanFactory就是手动档,使用ApplicationContext就是自动档。

编辑

Spring5 ApplicationContext部分体系类图

ApplicationContext 继承了HierachicalBeanFactory和ListableBeanFactory接口,在此基础上,还通过其他的接口扩展了BeanFactory的功能,包括:

  • Bean instantiation/wiring
  • Bean 的实例化/串联
  • 自动的 BeanPostProcessor 注册
  • 自动的 BeanFactoryPostProcessor 注册
  • 方便的 MessageSource 访问(i18n)
  • ApplicationEvent 的发布与 BeanFactory 懒加载的方式不同,它是预加载,所以,每一个 bean 都在 ApplicationContext 启动之后实例化

这是 ApplicationContext 的使用例子:

public class HelloWorldApp{ 
   public static void main(String[] args) { 
      ApplicationContext context=new ClassPathXmlApplicationContext("beans.xml"); 
      HelloWorld obj = (HelloWorld) context.getBean("helloWorld");    
      obj.getMessage();    
   }
}

ApplicationContext 包含 BeanFactory 的所有特性,通常推荐使用前者。

8.你知道Spring容器启动阶段会干什么吗?

PS:这道题老三面试被问到过

Spring的IOC容器工作的过程,其实可以划分为两个阶段:容器启动阶段Bean实例化阶段

其中容器启动阶段主要做的工作是加载和解析配置文件,保存到对应的Bean定义中。

编辑

容器启动和Bean实例化阶段

容器启动开始,首先会通过某种途径加载Congiguration MetaData,在大部分情况下,容器需要依赖某些工具类(BeanDefinitionReader)对加载的Congiguration MetaData进行解析和分析,并将分析后的信息组为相应的BeanDefinition。

编辑

xml配置信息映射注册过程

最后把这些保存了Bean定义必要信息的BeanDefinition,注册到相应的BeanDefinitionRegistry,这样容器启动就完成了。