Java并发编程——Lock及其原理分析

70 阅读5分钟

Lock 常用方法

首先要说明的就是Lock,通过查看Lock的源码可知,Lock是一个接口:

public interface Lock {
    void lock();
    void lockInterruptibly() throws InterruptedException;
    boolean tryLock();
    boolean tryLock(long time, TimeUnit unit) throws InterruptedException;
    void unlock();
    Condition newCondition();
}

首先lock()方法是平常使用得最多的一个方法,就是用来获取锁。如果锁已被其他线程获取,则进行等待。

如果采用Lock,必须主动去释放锁,并且在发生异常时,不会自动释放锁。因此一般来说,使用Lock必须在try{}catch{}块中进行,并且将释放锁的操作放在finally块中进行,以保证锁一定被被释放,防止死锁的发生。通常使用Lock来进行同步的话,是以下面这种形式去使用的:

Lock lock = ...;
lock.lock();
try{
    //处理任务
}catch(Exception ex){
     
}finally{
    lock.unlock();   //释放锁
}

tryLock()方法是有返回值的,它表示用来尝试获取锁,如果获取成功,则返回true,如果获取失败(即锁已被其他线程获取),则返回false,也就说这个方法无论如何都会立即返回。在拿不到锁时不会一直在那等待。

tryLock(long time, TimeUnit unit)方法和tryLock()方法是类似的,只不过区别在于这个方法在拿不到锁时会等待一定的时间,在时间期限之内如果还拿不到锁,就返回false。如果如果一开始拿到锁或者在等待期间内拿到了锁,则返回true。

所以,一般情况下通过tryLock来获取锁时是这样使用的:

Lock lock = ...;
if(lock.tryLock()) {
     try{
         //处理任务
     }catch(Exception ex){
         
     }finally{
         lock.unlock();   //释放锁
     } 
}else {
    //如果不能获取锁,则直接做其他事情
}

ReentrantLock 可重入锁

实现原理

满足线程的互斥特性

意味着同一个时刻,只允许一个线程进入到加锁的代码中。 -> 多线程环境下,线程的顺序访问

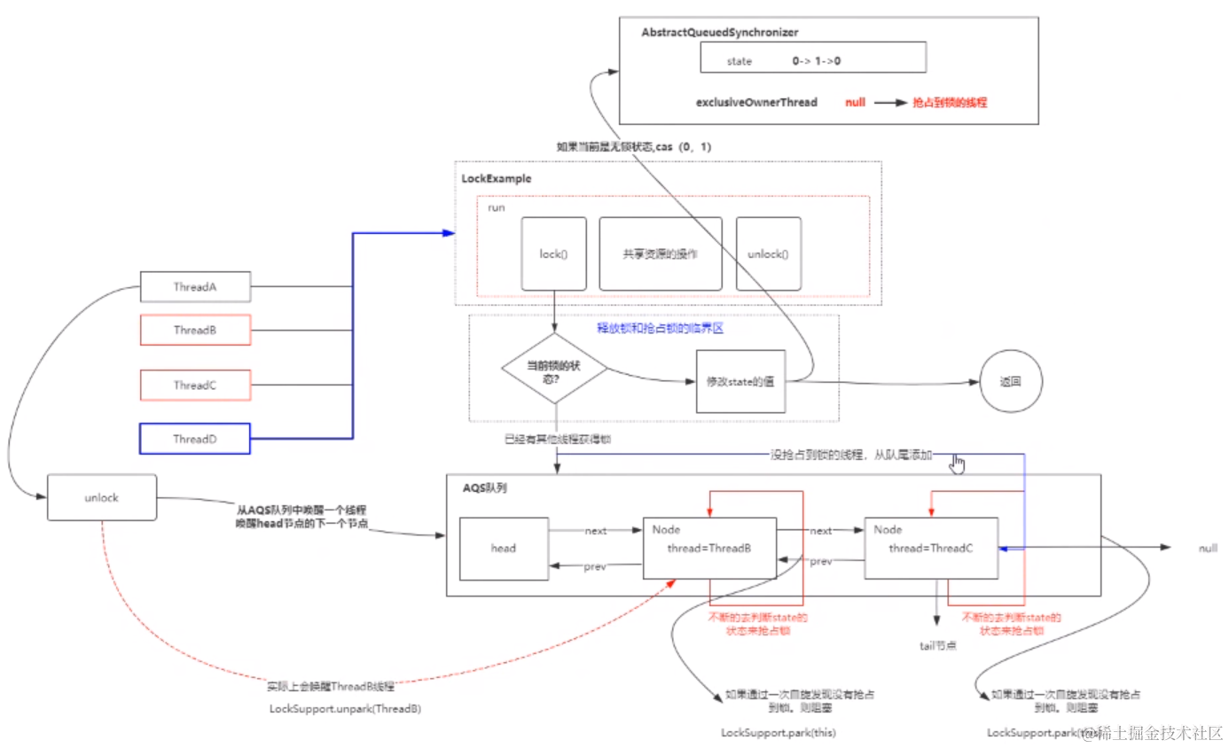
将阻塞线程放入AQS队列中

image-20211108161912790

Lock类图

image-20211108163711407

ReentrantLock继承了AQS(AbstractQueuedSynchronizer)类,并且定义了同步器对象Sync。AQS类是实现锁的基础对象,在该类中定义了线程的同步状态及一个FIFO的阻塞队列。

首先,来看ReentrantLock构造方法。

public ReentrantLock() {
    sync = new NonfairSync();
}

public ReentrantLock(boolean fair) {
    sync = fair ? new FairSync() : new NonfairSync();
}

通过上述构造方法构建使用的同步器,默认是采用非公平锁的方式,可以通过构造传参进行选择。公平锁严格遵守FIFO模型,最先进入阻塞队列的线程在锁释放后最先执行。而非公平锁在锁释放后,任意线程均可抢占锁。

public void lock() {
    sync.lock();
}

非公平锁

static final class NonfairSync extends Sync {
    private static final long serialVersionUID = 7316153563782823691L;

    /**
         * Performs lock.  Try immediate barge, backing up to normal
         * acquire on failure.
         */
    final void lock() {  //不管当前AQS队列中是否有排队的情况,先去插队 
        if (compareAndSetState(0, 1)) //返回false表示抢占锁失败 
            setExclusiveOwnerThread(Thread.currentThread());
        else
            acquire(1);
    }

    protected final boolean tryAcquire(int acquires) {
        return nonfairTryAcquire(acquires);
    }
}

在NonfairSync.lock()方法中,会调用Unsafe类的CAS方法修改线程状态,若能修改成功,则表示当前线程获得锁,会记录下当前线程信息;若CAS调用返回false,则调用AQS里面的acquire()方法。

public final void acquire(int arg) {
    if (!tryAcquire(arg) &&
        acquireQueued(addWaiter(Node.EXCLUSIVE), arg))
        selfInterrupt();
}

acquireQueued(addWaiter(Node.EXCLUSIVE), arg)

addWaiter(Node.EXCLUSIVE) -> 添加一个互斥锁的节点

acquireQueued() -> 自旋锁和阻塞的操作

这里的tryAcquire()会调用ReentrantLock#NonfairSync中的tryAcquire方法,源码如下:

protected final boolean tryAcquire(int acquires) { 
    return nonfairTryAcquire(acquires); 
}

final boolean nonfairTryAcquire(int acquires) {
    final Thread current = Thread.currentThread();
    int c = getState();
    if (c == 0) { //hasQueuedPredecessors 
        if (compareAndSetState(0, acquires)) {
            setExclusiveOwnerThread(current);
            return true;
        }
    }
    else if (current == getExclusiveOwnerThread()) {
        int nextc = c + acquires;
        if (nextc < 0) // overflow
            throw new Error("Maximum lock count exceeded");
        setState(nextc);
        return true;
    }
    return false;
}

在这个过程中,会再次判断线程的状态,若线程是无锁状态,则再次通过CAS获取锁。若当前线程再次获取锁,则直接增加获取锁的次数,这里是实现可重入锁的核心方法。
若还是获取不到锁,回到AQS中的acquire方法,会将当前线程组装一个Node节点,然后添加到阻塞队列中:

private Node addWaiter(Node mode) {
    //把当前线程封装成一个Node节点。
    //后续唤醒线程的时候,需要 得到被唤醒的线程.
    Node node = new Node(Thread.currentThread(), mode);
    // Try the fast path of enq; backup to full enq on failure
    Node pred = tail;
    //假设不存在竞争的情况
    if (pred != null) {
        node.prev = pred;
        //自旋
        if (compareAndSetTail(pred, node)) {
            pred.next = node;
            return node;
        }
    }
    enq(node);
    return node;
}

private Node enq(final Node node) {
    //自旋
    for (;;) {
        Node t = tail;
        if (t == null) { // Must initialize
            //初始化一个head节点
            if (compareAndSetHead(new Node()))
                tail = head;
        } else {
            node.prev = t;
            if (compareAndSetTail(t, node)) {
                t.next = node;
                return t;
            }
        }
    }
}

通过AQS类中定义的compareAndSetHead和compareAndSetTail方法,将获取锁失败的线程构建成Node,并添加至一个双向链表中,然后在添加至阻塞队列时,将当前线程阻塞:

//node表示当前来抢占锁的线程,有可能是ThreadB、 ThreadC。。
final boolean acquireQueued(final Node node, int arg) {
    boolean failed = true;
    try {
        boolean interrupted = false;
        for (;;) { //自旋

            //begin ->尝试去获得锁(如果是非公平锁)
            final Node p = node.predecessor();
            //如果返回true,则不需要等待,直接返 回。
            if (p == head && tryAcquire(arg)) {
                setHead(node);
                p.next = null; // help GC
                failed = false;
                return interrupted;
            }
            //end 
            //否则,让线程去阻塞(park)
            if (shouldParkAfterFailedAcquire(p, node) &&
                parkAndCheckInterrupt())
                interrupted = true;
        }
    } finally {
        if (failed)
            cancelAcquire(node);
    }
}

//ThreadB、 ThreadC、ThreadD、ThreadE -> 都会阻塞在下面这个代码的位置.
private final boolean parkAndCheckInterrupt() {
    LockSupport.park(this);//被唤醒. (interrupt()->)
    return Thread.interrupted();//中断状态(是否因为中断被唤醒的.)
}

AQS类中的tryRelease()方法也是一个抽象方法,具体实现由子类进行实现,源码如下:

abstract static class Sync extends AbstractQueuedSynchronizer {
    ...
        protected final boolean tryRelease(int releases) {
        int c = getState() - releases;
        if (Thread.currentThread() != getExclusiveOwnerThread())
            throw new IllegalMonitorStateException();
        boolean free = false;
        if (c == 0) {
            free = true;
            // 删除独占锁标识
            setExclusiveOwnerThread(null);
        }
        // 将state状态复原
        setState(c);
        return free;
    }
}

state记录了获取锁的次数,如果是重入锁,需要等当前线程将锁完全释放后,才会将独占锁的线程标识清空。
在AQS的release方法中,若当前线程释放锁,且阻塞队列中有节点时,则会唤醒处于阻塞状态的下一个线程:

public final boolean release(int arg) {
    if (tryRelease(arg)) {
        Node h = head;  //得到当前AQS队列中的head节点。
        if (h != null && h.waitStatus != 0)//head节点不为空
            unparkSuccessor(h);
        return true;
    }
    return false;
}
private void unparkSuccessor(Node node) {

    int ws = node.waitStatus;
    if (ws < 0)//表示可以唤醒状态
        compareAndSetWaitStatus(node, ws, 0); //恢复成0

    // 获取下一个节点,若下一个节点为空或者为取消状态,则从尾部往前找到当前节点后第一个未取消的节点
    Node s = node.next;
    if (s == null || s.waitStatus > 0) { //说明ThreadB这个线程可能已经被销毁,或 者出现异常...
        s = null;
        //从tail -> head进行遍历.
        for (Node t = tail; t != null && t != node; t = t.prev)
            if (t.waitStatus <= 0) //查找到小于等于0的节点
                s = t;
    }

     // 释放锁
    if (s != null)
        LockSupport.unpark(s.thread); //释放在Node中的被阻塞的线程。ThreadB、 ThreadC。
}

这里借助LockSupport.unpark唤醒处于双向链表中的下一个节点,直到所有的锁释放,程序执行结束。

公平锁

而公平锁在获取锁时会检查阻塞队列中是否有值,若有值,则会将当前线程加入阻塞队列:

final void lock() { 
    acquire(1); //抢占1把锁. 
}

public final void acquire(int arg) { //AQS里面的方法
    if (!tryAcquire(arg) &&
        acquireQueued(addWaiter(Node.EXCLUSIVE), arg))
        selfInterrupt();
}

protected final boolean tryAcquire(int acquires) {
    final Thread current = Thread.currentThread();//获得当前线程
    int c = getState();
    if (c == 0) {//表示无锁状态 
        if (!hasQueuedPredecessors() &&
            compareAndSetState(0, acquires)) { //CAS(#Lock) -> 原子操作| 实现互斥 的判断 
            setExclusiveOwnerThread(current); //把获得锁的线程保存到 exclusiveOwnerThread中 
            return true;
        }
    }
    //如果当前获得锁的线程和当前抢占锁的线程是同一个,表示重入 
    else if (current == getExclusiveOwnerThread()) {
        int nextc = c + acquires;//增加重入次数. 
        if (nextc < 0)
            throw new Error("Maximum lock count exceeded");
        setState(nextc);//保存state 
        return true;
    }
    return false;
}

其他的操作与非公平锁一致。