redis源码阅读4-结构图

61 阅读1分钟

部分结构体和redis-cli, redis-server结构图

ZSkipList (structzskiplist)

在这里插入图片描述

ZSet (structzset)

在这里插入图片描述

listTypeEntry Struct (structlist_type_entry)

在这里插入图片描述

redis DB结构图 (structredis_db)

在这里插入图片描述

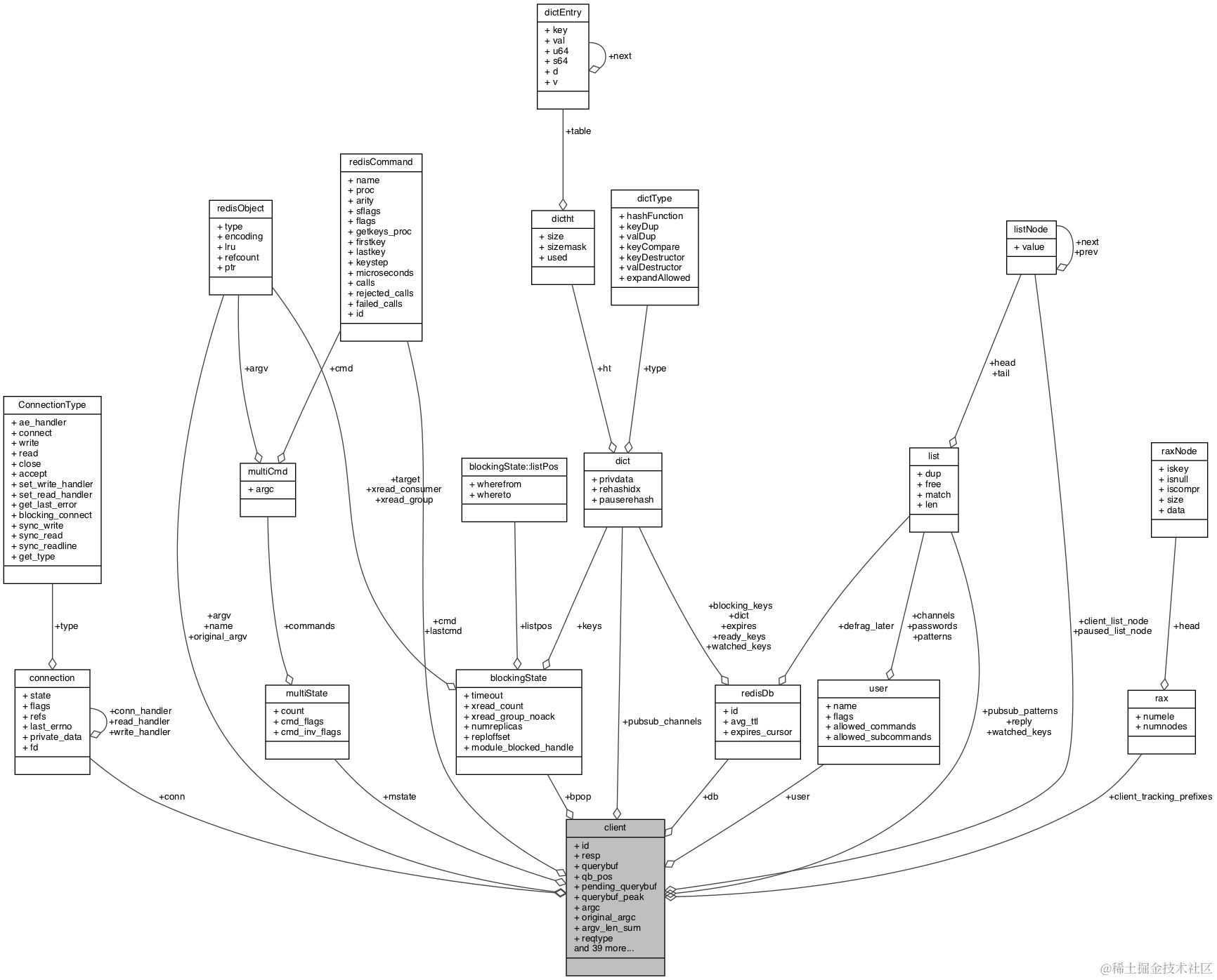
redis client

在这里插入图片描述

redis-server

在这里插入图片描述