开发者必读:2022年移动应用运营增长洞察白皮书

98 阅读1分钟

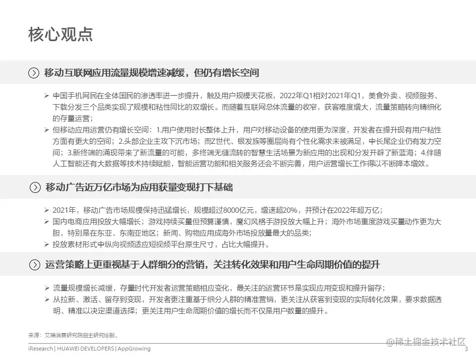
华为开发者联盟、艾瑞咨询和AppGrowing联合发布《2022年移动应用运营增长洞察白皮书》,本白皮书意在展现国内移动应用运营增长的现状、广告投放趋势,分析和探讨移动应用的运营思路变化和相关的运营服务革新,为开发者提供最新市场洞察,并针对用户增长的各个阶段的挑战呈现解决方法,助力移动应用获得用户和营收增长。

华为开发者联盟一直致力于全方位联接全球开发者,以领先技术和开放能力赋能开发者创新,以丰富多元的运营推广资源加速开发者商业成功,携手全球开发者共建HMS生态沃土。以下内容摘自白皮书。

点击链接查看完整版《2022年移动应用运营增长洞察白皮书》

了解更多详情>>

访问华为开发者联盟官网
获取开发指导文档
华为移动服务开源仓库地址:GitHubGitee

关注我们,第一时间了解 HMS Core 最新技术资讯~