Vue开发实战学习笔记

124 阅读9分钟

简易的Vue程序

在vscode中新建一个html文件,输入html5快捷生成代码:

<!DOCTYPE html>
<html lang="en">
<head>
    <meta charset="UTF-8">
    <meta name="viewport" content="width=device-width, initial-scale=1.0">
    <title>Document</title>
</head>
<body>
    
</body>
</html>

添加vue的相关代码 查看双向绑定的结果

<!DOCTYPE html>
<html lang="en">

<head>
    <meta charset="UTF-8">
    <meta name="viewport" content="width=device-width, initial-scale=1.0">
    <meta http-equiv="X-UA-Compatible" content="ie=edge">
    <title>Document</title>
</head>

<body>
    <div id="app">
        {{message}} {{message + message}}
        <div :id="message"></div>
        <ul>
            <li v-for="item in list">
                <span v-if="!item.del">{{item.title}}</span>
                <span v-else style="text-decoration: line-through">{{item.title}}</span>
                <button v-show="!item.del">删除</button>
            </li>
        </ul>
    </div>
    <script src="https://cdn.jsdelivr.net/npm/vue/dist/vue.js"></script>
    <script>
        var vm = new Vue({
            el: '#app',
            data: {
                message: 'hello world',
                list: [{
                    title: '课程1',
                    del: false
                }, {
                    title: '课程2',
                    del: true
                }],
            }
        })
    </script>
</body>

</html>

组件

为了使用小型、独立和可复用的模块构建大型应用我们引入了组件的概念,来看一下基于上述内容的组件第一次抽象,我们抽离出了todo-list组件和todo-item组件:

<!DOCTYPE html>
<html lang="en">

<head>
    <meta charset="UTF-8">
    <meta name="viewport" content="width=device-width, initial-scale=1.0">
    <meta http-equiv="X-UA-Compatible" content="ie=edge">
    <title>Document</title>
</head>

<body>
    <div id="app">
        {{message}} {{message + message}}
        <div :id="message"></div>
        <!-- <ul>
            <todo-item v-for="item in list" :title="item.title" :del="item.del"></todo-item>
        </ul> -->
        <todo-list></todo-list>
    </div>
    <script src="https://cdn.jsdelivr.net/npm/vue/dist/vue.js"></script>
    <script>
        Vue.component('todo-item', {
            props: {
                title: String,
                del: {
                    type: Boolean,
                    default: false,
                },
            },
            template: `
            <li>
                <span v-if="!del">{{title}}</span>
                <span v-else style="text-decoration: line-through">{{title}}</span>
                <button v-show="!del">删除</button>
            </li>
          `,
            data: function() {
                return {}
            },
            methods: {

            },
        })
        Vue.component('todo-list', {
            template: `
            <ul>
              <todo-item v-for="item in list" :title="item.title" :del="item.del"></todo-item>
            </ul>
          `,
            data: function() {
                return {
                    list: [{
                        title: '课程1',
                        del: false
                    }, {
                        title: '课程2',
                        del: true
                    }],
                }
            }
        })
        var vm = new Vue({
            el: '#app',
            data: {
                message: 'hello world',

            }
        })
    </script>
</body>

</html>

属性

image.png

思考:子组件为何不可以修改父组件传递的prop,如果修改了,Vue是如何监控到属性的修改并给出警告的?

image.png

事件

image.png

@click.stop 阻止冒泡

思考题:this.$emit的返回值是什么?如果在上层组件,return一个值,在$emit能不能接受到呢?

代码中的@click是绑定原生组件的方法,@delete是绑定自定义组件的方法,我们在handleClick中通过this.$emit('delete', this.title)抛出事件,在handelDelete中就能拿到对应的参数了。

<!DOCTYPE html>
<html lang="en">

<head>
    <meta charset="UTF-8">
    <meta name="viewport" content="width=device-width, initial-scale=1.0">
    <meta http-equiv="X-UA-Compatible" content="ie=edge">
    <title>Document</title>
</head>

<body>
    <div id="app">
        {{message}} {{message + message}}
        <div :id="message"></div>
        <!-- <ul>
            <todo-item v-for="item in list" :title="item.title" :del="item.del"></todo-item>
        </ul> -->
        <todo-list></todo-list>
    </div>
    <script src="https://cdn.jsdelivr.net/npm/vue/dist/vue.js"></script>
    <script>
        Vue.component('todo-item', {
            props: {
                title: String,
                del: {
                    type: Boolean,
                    default: false,
                },
            },
            template: `
            <li>
                <span v-if="!del">{{title}}</span>
                <span v-else style="text-decoration: line-through">{{title}}</span>
                <button v-show="!del" @click="handleClick">删除</button>
            </li>
          `,
            data: function() {
                return {}
            },
            methods: {
                handleClick(e) {
                    console.log('点击删除按钮')
                    this.$emit('delete', this.title)
                }
            },
        })
        Vue.component('todo-list', {
            template: `
            <ul>
              <todo-item @delete="handleDelete" v-for="item in list" :title="item.title" :del="item.del"></todo-item>
            </ul>
          `,
            data: function() {
                return {
                    list: [{
                        title: '课程1',
                        del: false
                    }, {
                        title: '课程2',
                        del: true
                    }],
                }
            },
            methods: {
                handleDelete(val) {
                    console.log('handleDelete', val)
                }
            }
        })
        var vm = new Vue({
            el: '#app',
            data: {
                message: 'hello world',

            }
        })
    </script>
</body>
</html>

诸如冒泡等方法也可以在vue中通过修饰符来进行实现。

插槽

普通插槽 和 作用域插槽 image.png 思考:相同名称的插槽是合并还是替换?

在上面的代码中,我们的todo-item是直接写死在todo-list里面,这样其实是不是很合理的,我们希望能往todo-list中传入todo-item这样就能够自动进行渲染。 但是当我们把todo-item从todo-list中取出来,todo-list中就只剩下了ul标签,那么todo-item应该放置在什么位置呢?在这个基础上引入了插槽的概念。 插槽分为匿名插槽、具名插槽和作用域插槽,在作用域插槽中,template绑定:value = "value" ,父组件通过v-slot:pre-icon="{value}"来拿到value值。

<!DOCTYPE html>
<html lang="en">

<head>
    <meta charset="UTF-8">
    <meta name="viewport" content="width=device-width, initial-scale=1.0">
    <meta http-equiv="X-UA-Compatible" content="ie=edge">
    <title>Document</title>
</head>

<body>
    <div id="app">
        {{message}} {{message + message}}
        <div :id="message"></div>
        <!-- <ul>
            <todo-item v-for="item in list" :title="item.title" :del="item.del"></todo-item>
        </ul> -->
        <todo-list>
            <todo-item @delete="handleDelete" v-for="item in list" :title="item.title" :del="item.del">
                <template v-slot:pre-icon="{value}">
                    <span>前置图标 {{value}}</span>
                </template>

            </todo-item>
        </todo-list>
    </div>
    <script src="https://cdn.jsdelivr.net/npm/vue/dist/vue.js"></script>
    <script>
        Vue.component('todo-item', {
            props: {
                title: String,
                del: {
                    type: Boolean,
                    default: false,
                },
            },
            template: `
            <li>
                <slot name="pre-icon" :value="value"></slot>
                <span v-if="!del">{{title}}</span>
                <span v-else style="text-decoration: line-through">{{title}}</span>
                <slot name="suf-icon">😄</slot>
                <button v-show="!del" @click="handleClick">删除</button>
            </li>
          `,
            data: function() {
                return {
                    value: Math.random()
                }
            },
            methods: {
                handleClick(e) {
                    console.log('点击删除按钮')
                    this.$emit('delete', this.title)
                }
            },
        })
        Vue.component('todo-list', {
            template: `
            <ul>
              <slot></slot>
            </ul>
          `,
            data: function() {
                return {

                }
            },
        })
        var vm = new Vue({
            el: '#app',
            data: {
                message: 'hello world',
                list: [{
                    title: '课程1',
                    del: false
                }, {
                    title: '课程2',
                    del: true
                }],
            },
            methods: {
                handleDelete(val) {
                    console.log('handleDelete', val)
                }
            }
        })
    </script>
</body>

</html>


单文件组件

上述方式在很多中小规模的项目中运作的很好,在这些项目里 JavaScript 只被用来加强特定的视图。但当在更复杂的项目中,或者你的前端完全由 JavaScript 驱动的时候,下面这些缺点将变得非常明显:

  • 全局定义 (Global definitions) 强制要求每个 component 中的命名不得重复
  • 字符串模板 (String templates) 缺乏语法高亮,在 HTML 有多行的时候,需要用到丑陋的
  • 不支持 CSS (No CSS support) 意味着当 HTML 和 JavaScript 组件化时,CSS 明显被遗漏
  • 没有构建步骤 (No build step) 限制只能使用 HTML 和 ES5 JavaScript,而不能使用预处理器,如 Pug (formerly Jade) 和 Babel 文件扩展名为 .vue 的 single-file components (单文件组件) 为以上所有问题提供了解决方法,并且还可以使用 webpack 或 Browserify 等构建工具。

将代码改成单文件组件的形式: github.com/geektime-ge…

双向绑定

什么是双向绑定? image.png

什么是单向数据流? image.png

双向绑定or单向数据流

  • Vue是单向数据流,不是双向绑定

  • Vue的双向绑定不过是语法糖

  • Object.defineProperty是用来做响应式更新的,和双向绑定没关系

思考:扩展PersonallInfo Demo对手机号做非空且合法校验,如不合法,则给出错误提示

众所周知,vue实现了双向绑定的功能,当我们的数据变化时我们的视图同步的更新,当我们的视图更新之后,我们的数据也会更新。在Vue中通过v-model实现双向绑定的功能。

v-model的本质仅仅是语法糖,它本质上是value和input的简写形式。 所以vue的双向绑定实际上还是单项数据流。

注意:v-model会在内部为不同的输入元素使用不同的属性并抛出不同的事件,比如text和textarea使用value属性和input事件,checkbox和radio使用checked和change事件等。

虚拟DOM与key属性

为了尽可能减少对真实dom节点的更新,提出了虚拟dom的概念。 看一下几个虚拟dom比较的方法:

image.png 场景一:只需要移动C节点即可

image.png 场景二:C节点删除,新建新节点E和F

image.png 场景三:删除C节点,E和F节点同步被删除。G节点新建,E和F节点新建

image.png

场景四:B2和B1节点移动,E和F节点删除后新建

image.png 场景五:有key属性之后,就和场景一一致了,只是节点的移动

image.png 场景六:插入节点B4

组件更新

我们都知道vue是数据驱动的,只有在数据改变的时候,我们的视图才会改变。所以任何直接修改dom的行为都是在作死。

数据来源(单向的):

  • 来自父元素的属性
  • 来自组件自身的状态data
  • 来自状态管理器,vuex,Vue.observable

状态data与属性props

  • 状态时组件自身的数据
  • 属性时来自父组件的数据
  • 状态的改变未必会触发更新
  • 属性的改变未必会触发更新

vue的响应式更新

image.png

可以看到,在vue进行实例化的时候我们会对data下面的数据进行一些getter和setter的转化,我们在render的时候会对render到的数据进行watcher,只有被watcher的数据才会在改变时触发组件的更新。

思考:数组有哪些方法支持响应式更新,如不支持如何处理,底层原理如何实现的?

image.png

计算属性和侦听器

计算属性 computed

  • 减少模板中的计算逻辑
  • 数据缓存
  • 依赖固定的数据类型(响应式数据) 看下示例代码:
<template>
  <div>
    <p>Reversed message1: "{{ reversedMessage1 }}"</p>
    <p>Reversed message2: "{{ reversedMessage2() }}"</p>
    <p>{{ now }}</p>
    <button @click="() => $forceUpdate()">forceUpdate</button>
    <br />
    <input v-model="message" />
  </div>
</template>
<script>
export default {
  data() {
    return {
      message: "hello vue"
    };
  },
  computed: {
    // 计算属性的 getter
    reversedMessage1: function() {
      console.log("执行reversedMessage1");
      return this.message
        .split("")
        .reverse()
        .join("");
    },
    now: function() {
      return Date.now();
    }
  },
  methods: {
    reversedMessage2: function() {
      console.log("执行reversedMessage2");
      return this.message
        .split("")
        .reverse()
        .join("");
    }
  }
};
</script>

我们通过this.$forceUpdate()刷新数据,我们点击按钮的时候,可以看到只有reversedMessage2方法被调用了。

image.png

而当我们在输入框中输入数据时,reversedMessage1reversedMessage2会同时被执行。

image.png

侦听器watch

  • 更加灵活、通用
  • watch中可以执行任何逻辑,如函数节流,ajax异步获取数据,甚至操作DOM
    看下示例代码:
<template>
  <div>
    {{ $data }}
    <br />
    <button @click="() => (a += 1)">a+1</button>
  </div>
</template>
<script>
export default {
  data: function() {
    return {
      a: 1,
      b: { c: 2, d: 3 },
      e: {
        f: {
          g: 4
        }
      },
      h: []
    };
  },
  watch: {
    a: function(val, oldVal) {
      this.b.c += 1;
      console.log("new: %s, old: %s", val, oldVal);
    },
    "b.c": function(val, oldVal) {
      this.b.d += 1;
      console.log("new: %s, old: %s", val, oldVal);
    },
    "b.d": function(val, oldVal) {
      this.e.f.g += 1;
      console.log("new: %s, old: %s", val, oldVal);
    },
    e: {
      handler: function(val, oldVal) {
        this.h.push("😄");
        console.log("new: %s, old: %s", val, oldVal);
      },
      deep: true
    },
    h(val, oldVal) {
      console.log("new: %s, old: %s", val, oldVal);
    }
  }
};
</script>

这里涉及到一个嵌套监听的概念,注意:如果在e中设置deep为false,那么对b.d的监听中更改e值不会涉及到e的handler事件的触发。

computed vs watch

  • computed 能做的,watch都能做,反之则不行
  • 能用computed的尽量用computed

看下以下用computed和watch实现的fullName的更新:

computed

<template>
  <div>
    {{ fullName }}

    <div>firstName: <input v-model="firstName" /></div>
    <div>lastName: <input v-model="lastName" /></div>
  </div>
</template>
<script>
export default {
  data: function() {
    return {
      firstName: "Foo",
      lastName: "Bar"
    };
  },
  computed: {
    fullName: function() {
      return this.firstName + " " + this.lastName;
    }
  },
  watch: {
    fullName: function(val, oldVal) {
      console.log("new: %s, old: %s", val, oldVal);
    }
  }
};
</script>

watch

<template>
  <div>
    {{ fullName }}

    <div>firstName: <input v-model="firstName" /></div>
    <div>lastName: <input v-model="lastName" /></div>
  </div>
</template>
<script>
export default {
  data: function() {
    return {
      firstName: "Foo",
      lastName: "Bar",
      fullName: "Foo Bar"
    };
  },
  watch: {
    firstName: function(val) {
      this.fullName = val + " " + this.lastName;
    },
    lastName: function(val) {
      this.fullName = this.firstName + " " + val;
    }
  }
};
</script>

这两段实现的功能是一样的,但是区别时一个时用计算属性实现的,一个是用侦听器实现的。

思考:对watch1 Demo进行防抖改造 即直到用户停止输入超过500毫秒后,才更新fullName

生命周期的应用场景和函数式组件

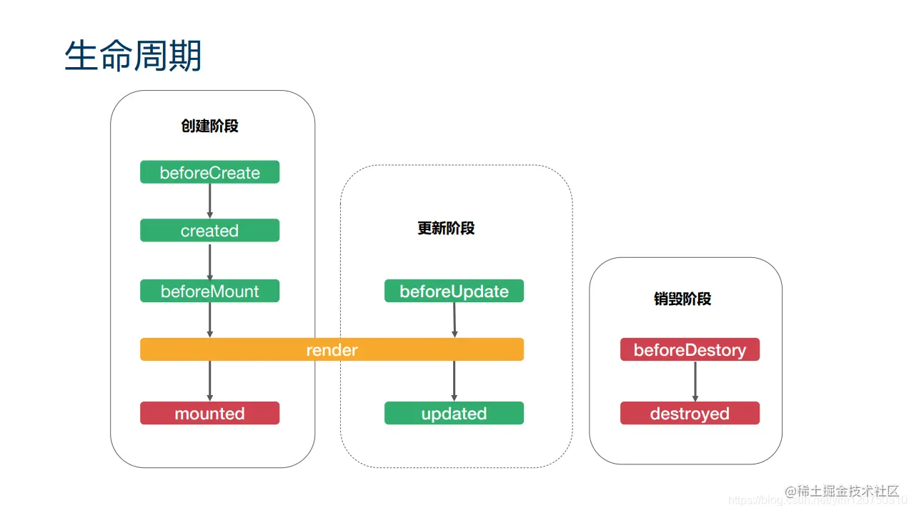
生命周期

看下生命周期的各个阶段:创建阶段、更新阶段和销毁阶段

image.png

来详细看下各个阶段做的事情:

image.png

再mounted之后vue并不承诺子组件的DOM挂载到真实的DOM上,所以要时候需要this.nextTick()来获取子组件更新后的DOM值(this.ref[‘refName’])。

image.png

注意在此处更改数据会导致死循环(一旦更改就执行更新阶段,直到浏览器爆掉)。

image.png

函数式组件

  • fuctional: true
  • 无状态、无实例、没有this上下文、无生命周期

看一下示例,通过函数式组件实现临时变量的功能(虽然计算属性能帮我们搞定大部分的问题,但是计算属性更多的时针对一些被监听的变量的,有时候还是要用到临时变量。)

TempVar为一个函数式组件:

TempVar.js

export default {
  functional: true,
  render: (h, ctx) => {
    return ctx.scopedSlots.default && ctx.scopedSlots.default(ctx.props || {});
  }
};

index.vue

<template>
  <div>
    <a-tabs>
      <a-tab-pane key="clock" tab="时钟">
        <button @click="destroyClock = !destroyClock">
          {{ destroyClock ? "加载时钟" : "销毁时钟" }}
        </button>
        <Clock v-if="!destroyClock" />
      </a-tab-pane>
      <a-tab-pane key="Functional" tab="函数式组件">
        <Functional :name="name" />
        <TempVar
          :var1="`hello ${name}`"
          :var2="destroyClock ? 'hello vue' : 'hello world'"
        >
          <template v-slot="{ var1, var2 }">
            {{ var1 }}
            {{ var2 }}
          </template>
        </TempVar>
      </a-tab-pane>
    </a-tabs>
  </div>
</template>
<script>
import Clock from "./Clock";
import Functional from "./Functional";
import TempVar from "./TempVar";
export default {
  components: {
    Clock,
    Functional,
    TempVar
  },
  data() {
    return {
      destroyClock: false,
      name: "vue"
    };
  }
};
</script>

我们在index文件中使用作用域插槽,能够拿到var1和var2,并作为变量在下面的内容中进行使用。

思考:设计一个秒杀倒计时组件(尤其是在电商公司面试时候会有)

指令

vue提供了14种内置指令:

image.png

v-cloack在当前的单文件页面中不起作用 自定义指令:

image.png

看下示例:

<template>
  <div>
    <button @click="show = !show">
      销毁
    </button>
    <button v-if="show" v-append-text="`hello ${number}`" @click="number++">
      按钮
    </button>
  </div>
</template>
<script>
export default {
  directives: {
    appendText: {
      bind() {
        console.log("bind");
      },
      inserted(el, binding) {
        el.appendChild(document.createTextNode(binding.value));
        console.log("inserted", el, binding);
      },
      update() {
        console.log("update");
      },
      componentUpdated(el, binding) {
        el.removeChild(el.childNodes[el.childNodes.length - 1]);
        el.appendChild(document.createTextNode(binding.value));
        console.log("componentUpdated");
      },
      unbind() {
        console.log("unbind");
      }
    }
  },
  data() {
    return {
      number: 1,
      show: true
    };
  }
};
</script>

这个append-text指令实现的是往当前的结点文本内容之后插入内容的指令,看下运行效果图:

image.png

初始化时触发bindinsert,点击按钮触发updatecomponentUpdated

Vue中v-if和v-show的使用场景(面试题)

zhuanlan.zhihu.com/p/38179618

思考:查看组件生命周期和指令周期钩子的运行顺序

provide/inject

provider和inject是为了解决组件通信时层层需要传递的问题。 我们看下示例:

image.png

上图展示了各个节点之间的层级,我们按照这个层级书写代码:

image.png

看下A节点的代码:

<template>
  <div class="border">
    <h1>A 结点</h1>
    <button @click="() => changeColor()">改变color</button>
    <ChildrenB />
    <ChildrenC />
    <ChildrenD />
  </div>
</template>
<script>
import ChildrenB from "./ChildrenB";
import ChildrenC from "./ChildrenC";
import ChildrenD from "./ChildrenD";
export default {
  components: {
    ChildrenB,
    ChildrenC,
    ChildrenD
  },
  provide() {
    return {
      theme: {
        color: this.color
      }
    };
  },
  // provide() {
  //   return {
  //     theme: this
  //   };
  // },
  data() {
    return {
      color: "blue"
    };
  },
  methods: {
    changeColor(color) {
      if (color) {
        this.color = color;
      } else {
        this.color = this.color === "blue" ? "red" : "blue";
      }
    }
  }
};
</script>

A节点通过provide提供了一个theme属性。

E节点代码:

<template>
  <div class="border2">
    <h3 :style="{ color: theme.color }">E 结点</h3>
    <button @click="handleClick">改变color为green</button>
  </div>
</template>
<script>
export default {
  components: {},
  inject: {
    theme: {
      default: () => ({})
    }
  },
  methods: {
    handleClick() {
      if (this.theme.changeColor) {
        this.theme.changeColor("green");
      }
    }
  }
};
</script>

E节点通过inject注入theme。

F节点(运用别名):

<template>
  <div class="border2">
    <h3 :style="{ color: theme1.color }">F 结点</h3>
  </div>
</template>
<script>
export default {
  components: {},
  inject: {
    theme1: {
      from: "theme",
      default: () => ({})
    }
  }
};
</script>

I节点(函数式组件):

<template functional>
  <div class="border2">
    <h3 :style="{ color: injections.theme.color }">I 结点</h3>
  </div>
</template>
<script>
export default {
  inject: {
    theme: {
      default: () => ({})
    }
  }
};
</script>

跨层级组件实例

image.png

方案:封装了一个组件,使用回调,缓存机制

我们可以通过ref获取组件实例:

image.png

但是当我们层级多的时候就显得不合适了,递归查找的代码会繁琐,性能会低效。我们看一下callback ref的概念:

image.png

思考:v-ant-ref指令回调中能否对更改响应式数据?为什么?更改了会发生什么事情?

如果e节点更新以后能够调用a节点的钩子函数,主动通知a节点,那么层级的调用就显得容易很多了。 看一下实现的形式,依旧是沿用上一次的节点结构:

<template>
  <div class="border">
    <h1>A 结点</h1>
    <button @click="getEH3Ref">获取E h3 Ref</button>
    <ChildrenB />
    <ChildrenC />
    <ChildrenD />
  </div>
</template>
<script>
import ChildrenB from "./ChildrenB";
import ChildrenC from "./ChildrenC";
import ChildrenD from "./ChildrenD";
export default {
  components: {
    ChildrenB,
    ChildrenC,
    ChildrenD
  },
  provide() {
    return {
      setChildrenRef: (name, ref) => {
        this[name] = ref;
      },
      getChildrenRef: name => {
        return this[name];
      },
      getRef: () => {
        return this;
      }
    };
  },
  data() {
    return {
      color: "blue"
    };
  },
  methods: {
    getEH3Ref() {
      console.log(this.childrenE);
    }
  }
};
</script>

A节点通过provide提供主动获取通知的钩子函数。

子节点D:

<template>
  <div class="border1">
    <h2>D 结点</h2>
    <ChildrenG />
    <ChildrenH v-ant-ref="c => setChildrenRef('childrenH', c)" />
    <ChildrenI />
  </div>
</template>
<script>
import ChildrenG from "./ChildrenG";
import ChildrenH from "./ChildrenH";
import ChildrenI from "./ChildrenI";
export default {
  components: {
    ChildrenG,
    ChildrenH,
    ChildrenI
  },
  inject: {
    setChildrenRef: {
      default: () => {}
    }
  }
};
</script>

Vuex

Why Vuex

provide和inject虽然能够实现层层传递的数据管理,但对于一个大的管理系统而言会显得有些繁琐,我们需要一个大型的状态管理系统。

image.png 如果没有异步操作,是可以直接commit到mutation的

image.png 思考:vuex是通过什么方式提供响应式数据的? 答:new Vue({})

How Vuex

一个简单的计数器的例子,在main.js中引入Vuex

import Vue from 'vue'
import Vuex from 'vuex'
import App from './App.vue'

Vue.use(Vuex)
Vue.config.productionTip = false

const store = new Vuex.Store({
  state: {
    count: 0,
  },
  mutations: {
    increment(state) {
      state.count++
    }
  },
  actions: {
    increment({commit}) {
      setTimeout(()=>{
        // state.count++ // 不要对state进行更改操作,应该通过commit交给mutations去处理
        commit('increment')
      }, 3000)
    }
  },
  getters: {
    doubleCount(state) {
      return state.count * 2
    }
  }
})

new Vue({
  store,
  render: h => h(App),
}).$mount('#app')

APP.vue中, $store.dispatch对应的是action的定义,$store.commit对应的是mutations 的定义:

<template>
  <div id="app">
    {{count}}
    <br>
    {{$store.getters.doubleCount}}
    <button @click="$store.commit('increment')">count++</button>
    <button @click="$store.dispatch('increment')">count++</button>
  </div>
</template>

<script>
export default {
  name: 'app',
  computed: {
    count() {
      return this.$store.state.count
    }
  }
}
</script>

<style>
</style>

$store 是如何是如何挂载到实例 this 上的?

通过new Vue中放置store

Vuex的核心概念和底层原理

image.png 思考:扩展简化版的min-vuex,实现getters,并实现vuex的方式注入$store

答案:

计算属性computed实现getters缓存

before中混入$router的获取方式

image.png

min-vuex实例:我们尝试实现一个简单的min-vuex:

import Vue from 'vue'
const Store = function Store (options = {}) {
  const {state = {}, mutations={}} = options
  this._vm = new Vue({
    data: {
      $$state: state
    },
  })
  this._mutations = mutations
}
Store.prototype.commit = function(type, payload){
  if(this._mutations[type]) {
    this._mutations[type](this.state, payload)
  }
}
Object.defineProperties(Store.prototype, { 
  state: { 
    get: function(){
      return this._vm._data.$$state
    } 
  }
});
export default {Store}

在这个简易的min-vuex中,我们定义了state、mutation、commit、get等属性,可以将上述的case中的vuex替换为我们的min-vuex,计时器也是可以跑起来的。

main.js文件

import Vue from 'vue'
import Vuex from './min-vuex'
import App from './App.vue'

Vue.use(Vuex)
Vue.config.productionTip = false

const store = new Vuex.Store({
  state: {
    count: 0,
  },
  mutations: {
    increment(state) {
      state.count++
    }
  },
  // actions: {
  //   increment({commit}) {
  //     setTimeout(()=>{
  //       // state.count++ // 不要对state进行更改操作,应该通过commit交给mutations去处理
  //       commit('increment')
  //     }, 3000)
  //   }
  // },
  // getters: {
  //   doubleCount(state) {
  //     return state.count * 2
  //   }
  // }
})
Vue.prototype.$store = store
new Vue({
  // store,
  render: h => h(App),
}).$mount('#app')

App.vue文件

<template>
  <div id="app">
    {{count}}
    <button @click="$store.commit('increment')">count++</button>
  </div>
</template>

<script>
export default {
  name: 'app',
  computed: {
    count() {
      return this.$store.state.count
    }
  }
}
</script>

<style>
</style>

扩展简化版的 min-vuex,实现 getters,并实现 Vuex 的方式注入$store

  • 计算属性computer实现getters缓存

  • beforeCreate中混入$store的获取方式

    看一下扩展后的min-vuex

let Vue;
function install (_Vue) {
  Vue = _Vue;
  function vuexInit () {
    var options = this.$options;
    // store injection
    if (options.store) {
      this.$store = typeof options.store === 'function'
        ? options.store()
        : options.store;
    } else if (options.parent && options.parent.$store) {
      this.$store = options.parent.$store;
    }
  }
  Vue.mixin({ beforeCreate: vuexInit });
}

const Store = function Store (options = {}) {
  const {state = {}, mutations={}, getters={}} = options
  const computed = {}
  const store = this
  store.getters = {};
  for (let [key, fn] of Object.entries(getters)) {
    computed[key] = function () { return fn(store.state, store.getters); };
    Object.defineProperty(store.getters, key, {
      get: function () { return store._vm[key]; },
    });
  }
  this._vm = new Vue({
    data: {
      $$state: state
    },
    computed,
  })
  this._mutations = mutations
}
Store.prototype.commit = function(type, payload){
  if(this._mutations[type]) {
    this._mutations[type](this.state, payload)
  }
}
Object.defineProperties(Store.prototype, { 
  state: { 
    get: function(){
      return this._vm._data.$$state
    } 
  }
});
export default {Store, install}

Vuex的最佳实践

前面提到的五个核心概念的取值,vuex提供了很多简写的方式:

image.png

我们可以用常量代替Mutation事件类型:

image.png

Module:

  • 开启命名空间 namespaced: true
  • 嵌套模块不要过深,尽量扁平化
  • 灵活应用 createNamespacedHelpers

购物车示例

看下代码运行页面:

image.png

示例的逻辑还是比较清晰的,我们可以将产品添加到清单中,添加完产品可以将清单提交到后台去购买,我们看一下我们的代码逻辑。

入口文件main.js

import Vue from 'vue'
import App from './App.vue'
import store from './store' 

Vue.config.productionTip = false

new Vue({
  store,
  render: h => h(App),
}).$mount('#app')

入口文件还是一样,只是将store相关的数据都放在了store文件中,入口文件没有什么特别之处,我们接下来看一下App.vue

<template>
  <div id="app">
    <h1>购物车示例</h1>
    <p>账号: {{email}}</p>
    <hr>
    <h2>产品</h2>
    <ProductList/>
    <hr>
    <ShoppingCart/>
  </div>
</template>

<script>
import { mapState } from 'vuex'
import ProductList from './components/ProductList.vue'
import ShoppingCart from './components/ShoppingCart.vue'
export default {
  computed: mapState({
    email: state => state.userInfo.email
  }),
  components: { ProductList, ShoppingCart },
}
</script>

这个页面展现了页面的主题结构,有购物车示例、账号等信息,我们来看下ProductList 和ShoppingCart

ProductList.vue

<template>
  <ul>
    <li
      v-for="product in products"
      :key="product.id">
      {{ product.title }} - {{ product.price }}
      <br>
      <button
        :disabled="!product.inventory"
        @click="addProductToCart(product)">
        加入购物车
      </button>
    </li>
  </ul>
</template>

<script>
import { mapState, mapActions } from 'vuex'
export default {
  computed: mapState({
    products: state => state.products.all,
  }),
  // computed: {
  //   products(){
  //     return this.$store.state.products.all
  //   }
  // },
  methods: mapActions('cart', [
    'addProductToCart'
  ]),
  // methods: {
  //   addProductToCart(product){
  //     this.$store.dispatch('cart/addProductToCart', product)
  //   }
  // },
  created () {
    this.$store.dispatch('products/getAllProducts')
  }
}
</script>

注意:上述注释的代码等价于未注释的代码。

ShoppingCart.Vue

<template>
  <div class="cart">
    <h2>清单</h2>
    <p v-show="!products.length"><i>请添加产品到购物车</i></p>
    <ul>
      <li
        v-for="product in products"
        :key="product.id">
        {{ product.title }} - {{ product.price }} x {{ product.quantity }}
      </li>
    </ul>
    <p>合计: {{ total }}</p>
    <p><button :disabled="!products.length" @click="checkout(products)">提交</button></p>
    <p v-show="checkoutStatus">提交 {{ checkoutStatus }}.</p>
  </div>
</template>

<script>
import { mapGetters, mapState } from 'vuex'
export default {
  computed: {
    ...mapState({
      checkoutStatus: state => state.cart.checkoutStatus
    }),
    ...mapGetters('cart', {
      products: 'cartProducts',
      total: 'cartTotalPrice'
    }),
    // ...mapGetters({
    //   products: 'cart/cartProducts',
    //   total: 'cart/cartTotalPrice'
    // })
  },
  // computed: {
  //   checkoutStatus(){
  //     return this.$store.state.cart.checkoutStatus
  //   },
  //   products() {
  //     return this.$store.getters['cart/cartProducts']
  //   },
  //   total() {
  //     return this.$store.getters['cart/cartTotalPrice']
  //   }
  // },
  methods: {
    checkout (products) {
      this.$store.dispatch('cart/checkout', products)
    }
  },
}
</script>

我们来看一下store的内容:

index.js文件中:

import Vue from 'vue'
import Vuex from 'vuex'
import cart from './modules/cart'
import products from './modules/products'

Vue.use(Vuex)
export default new Vuex.Store({
  state: {
    userInfo: {
      email: "xxxxxx@qq.com"
    }
  },
  modules: {
    cart,
    products
  },
})

在这里我们把cart和products模块引入注册到modules中。

看一下modules/products.js模块


import shop from '../../api/shop'
import {PRODUCTS} from '../mutation-types'

// initial state
const state = {
  all: []
}

// getters
const getters = {}

// actions
const actions = {
  getAllProducts ({ commit }) {
    shop.getProducts(products => {
      commit(PRODUCTS.SET_PRODUCTS, products)
    })
  }
}

// mutations
const mutations = {
  [PRODUCTS.SET_PRODUCTS] (state, products) {
    state.all = products
  },

  [PRODUCTS.DECREMENT_PRODUCT_INVENTORY] (state, { id }) {
    const product = state.all.find(product => product.id === id)
    product.inventory--
  }
}

export default {
  namespaced: true,
  state,
  getters,
  actions,
  mutations
}

其中shop就是去模拟一下ajax请求:


/**
 * Mocking client-server processing
 */
const _products = [  {"id": 1, "title": "华为 Mate 20", "price": 3999, "inventory": 2},  {"id": 2, "title": "小米 9", "price": 2999, "inventory": 0},  {"id": 3, "title": "OPPO R17", "price": 2999, "inventory": 5}]

export default {
  getProducts (cb) {
    setTimeout(() => cb(_products), 100)
  },

  buyProducts (products, cb, errorCb) {
    setTimeout(() => {
      // simulate random checkout failure.
      Math.random() > 0.5
        ? cb()
        : errorCb()
    }, 100)
  }
}

cart的代码会稍微复杂一点:


import shop from '../../api/shop'
import { CART, PRODUCTS } from '../mutation-types'

// initial state
// shape: [{ id, quantity }]
const state = {
  items: [],
  checkoutStatus: null
}

// getters
const getters = {
  cartProducts: (state, getters, rootState) => {
    return state.items.map(({ id, quantity }) => {
      const product = rootState.products.all.find(product => product.id === id)
      return {
        title: product.title,
        price: product.price,
        quantity
      }
    })
  },

  cartTotalPrice: (state, getters) => {
    return getters.cartProducts.reduce((total, product) => {
      return total + product.price * product.quantity
    }, 0)
  }
}

// actions
const actions = {
  checkout ({ commit, state }, products) {
    const savedCartItems = [...state.items]
    //先将购物车的状态置为空
    commit(CART.SET_CHECKOUT_STATUS, null)
    // empty cart
    commit(CART.SET_CART_ITEMS, { items: [] })
    shop.buyProducts(
      products,
      () => commit(CART.SET_CHECKOUT_STATUS, 'successful'),
      () => {
        commit(CART.SET_CHECKOUT_STATUS, 'failed')
        // rollback to the cart saved before sending the request
        commit(CART.SET_CART_ITEMS, { items: savedCartItems })
      }
    )
  },

  addProductToCart ({ state, commit }, product) {
    commit(CART.SET_CHECKOUT_STATUS, null)
    if (product.inventory > 0) {
      const cartItem = state.items.find(item => item.id === product.id)
      if (!cartItem) {
        commit(CART.PUSH_PRODUCT_TO_CART, { id: product.id })
      } else {
        commit(CART.INCREMENT_ITEM_QUANTITY, cartItem)
      }
      // remove 1 item from stock
      commit(`products/${PRODUCTS.DECREMENT_PRODUCT_INVENTORY}`, { id: product.id }, { root: true })
    }
  }
}

// mutations
const mutations = {
  [CART.PUSH_PRODUCT_TO_CART] (state, { id }) {
    state.items.push({
      id,
      quantity: 1
    })
  },

  [CART.INCREMENT_ITEM_QUANTITY] (state, { id }) {
    const cartItem = state.items.find(item => item.id === id)
    cartItem.quantity++
  },

  [CART.SET_CART_ITEMS] (state, { items }) {
    state.items = items
  },

  [CART.SET_CHECKOUT_STATUS] (state, status) {
    state.checkoutStatus = status
  }
}

export default {
  namespaced: true,
  state,
  getters,
  actions,
  mutations
}

扩展购物车示例,提供单次添加 1-N 的数量到购物车的功能: github.com/geektime-ge…

Vue Router

原理解析:1.vue Router是如何响应路由变化的? 2.next如何做服务端渲染的?

Why Vue Router

传统开发模式下,每个url都对应着一个html页面,每次切换url的时候会引起页面的重新加载,在这种情况下诞生了单页面(spa)开发模式,用户在切换url的时候不在是执行页面的变化,而是根据我们的逻辑进行执行,返回数据。

image.png

看一下Vue Router解决的问题:

  • 监听 URL 的变化,并在变化前后执行相应的逻辑
  • 不同的 URL 对应不同的不同的组件
  • 提供多种方式改变 URL 的 API(URL 的改变不能导致浏览器刷新)

它的使用方式:

  • 提供一个路由配置表,不同 URL 对应不同组件的配置
  • 初始化路由实例 new VueRouter()
  • 挂载到 Vue 实例上
  • 提供一个路由占位,用来挂载 URL 匹配到的组件

看一下Vue Router的使用实例:

在main.js中引入路由


import Vue from 'vue'
import VueRouter from 'vue-router'
import App from './App.vue'
import routes from './routes'

Vue.config.productionTip = false

Vue.use(VueRouter)

const router = new VueRouter({
  mode: 'history',
  routes,
})

new Vue({
  router,
  render: h => h(App),
}).$mount('#app')

在main.js中完成路由的注册,接下来看App.vue这个文件:


<template>
  <div id="app">
    <h2>router demo</h2>
    <router-view></router-view>
  </div>
</template>

<script>
export default {
  name: 'app',
  components: {
  },
}
</script>

<style>
#app {
  font-family: 'Avenir', Helvetica, Arial, sans-serif;
  -webkit-font-smoothing: antialiased;
  -moz-osx-font-smoothing: grayscale;
  text-align: center;
  color: #2c3e50;
  margin-top: 60px;
}
</style>

在里面加入了<router-view></router-view>组件。

在路由配置列表中则进行如下配置:

import RouterDemo from './components/RouterDemo'
import RouterChildrenDemo from './components/RouterChildrenDemo'

const routes = [
  { path: '/foo', component: RouterDemo, name: '1' },
  { path: '/bar', component: RouterDemo, name: '2' },
  // 当 /user/:id 匹配成功,
  // RouterDemo 会被渲染在 App 的 <router-view /> 中
  { path: '/user/:id', 
    component: RouterDemo, 
    name: '3',
    props: true,
    children: [
      {
        // 当 /user/:id/profile 匹配成功,
        // RouterChildrenDemo 会被渲染在 RouterDemo 的 <router-view/> 中
        path: 'profile',
        component: RouterChildrenDemo,
        name: '3-1'
      },
      {
        // 当 /user/:id/posts 匹配成功
        // RouterChildrenDemo 会被渲染在 RouterDemo 的 <router-view/> 中
        path: 'posts',
        component: RouterChildrenDemo
      }
    ]
  },
  { path: '/a', redirect: '/bar' },
  { path: '*', component: RouterDemo, name: '404' }
]

export default routes

SPA 的缺点有哪些,如何解决?

缺点:

  • 不利于SEO
  • 首屏渲染时间长

解决:

  • 首屏渲染

  • ssr

路由类型及底层原理

路由类型:

  • hash模式 丑,无法使用锚点定位 hashchange
  • History模式 需要后端配合,IE9不兼容(可使用强制刷新处理) 我们只需要在声明router的时候把mode改成history的模式就可以了。

image.png history.pushState API

image.png

看一下路由的底层原理图:

路由通过Vue.util.defineReactive_route 这样一个api把router的信息变为一个响应式的,我们通过router-link, $router.push, a href, 浏览器的前进后退以及手动更改URL来触发updateRouter方法,由updateRouter来改变响应式数据,updateRouter触发以后再来更改我们的router-view的更新。 对于动态内容,如果不使用SSR,如何做SEO

  • 使用无头浏览器(phantomjs、headlessChrome)——效率比较低

Nuxt

Nuxt解决的问题

我们都知道spa单页面的缺点有以下几种:

  • 不利于SEO(搜索引擎爬取单页面是没有内容的,它不会出现再搜索的结果中)
  • 首屏渲染时间长

针对这两个缺点,我们会有一些方案来解决:

  • 服务端渲染SSR
  • 预渲染Prerendering

Prerendering预渲染

  • 主要适用于静态站点

SSR

  • 动态渲染
  • 配置繁琐

那么针对这些问题Nuxt就是去做这些操作

  • 静态站点
  • 动态渲染
  • 简化配置

思考:对于动态内容,如果不使用SSR,如何做SEO?

答:使用无头浏览器(phantomjs、headlessChrome)

Nuxt的核心原理

image.png

UI组件库对比

image.png

常用开发工具

Vetur

  • 语法高亮
  • 标签补全、模板生成(快速生成template)
  • Lint 检查
  • 格式化

ESLint

  • 代码规范
  • 错误检查

对后期维护非常有利。 image.png

Prettier

  • 格式化 image.png

Vue DevTools

  • 集成Vuex
  • 可远程调试
  • 性能分析

单元测试

使用方式:

  • jest或mocha

  • @vue/test-utils

  • sinon

    看一下单测jest的配置(jest.config.js )

module.exports = {
  moduleFileExtensions: ["js", "jsx", "json", "vue"],
  transform: {
    "^.+\\.vue$": "vue-jest",
    ".+\\.(css|styl|less|sass|scss|svg|png|jpg|ttf|woff|woff2)$":
      "jest-transform-stub",
    "^.+\\.jsx?$": "babel-jest"
  },
  transformIgnorePatterns: ["/node_modules/"],
  moduleNameMapper: {
    "^@/(.*)$": "<rootDir>/src/$1"
  },
  snapshotSerializers: ["jest-serializer-vue"],
  testMatch: [
    "**/tests/unit/**/*.spec.(js|jsx|ts|tsx)|**/__tests__/*.(js|jsx|ts|tsx)"
  ],
  testURL: "http://localhost/"
};

transform中配置不同的类型处理不同的文件

moduleNameMapper 指定快捷路径

snapshotSerializers 用来做快照的格式化

testMatch 来匹配那些需要做单元测试

testURL 是给jest去使用的

书写单测代码:

import { mount } from "@vue/test-utils";
import HelloWorld from "@/components/HelloWorld.vue";

describe("HelloWorld.vue", () => {
  it("renders props.msg when passed", () => {
    const msg = "new message";
    const wrapper = mount(HelloWorld, {
      propsData: { msg }
    });
    expect(wrapper.text()).toMatch(msg);
  });
});

expect是一个断言,我希望wrapper.text()msg是匹配的。

看一个复杂一点的单元测试,这是一个计数器的单元测试:

import { mount } from "@vue/test-utils";
import Counter from "@/components/Counter.vue";
import sinon from "sinon";

describe("Counter.vue", () => {
  const change = sinon.spy();
  const wrapper = mount(Counter, {
    listeners: {
      change
    }
  });
  it("renders counter html", () => {
    expect(wrapper.html()).toMatchSnapshot();
  });
  it("count++", () => {
    const button = wrapper.find("button");
    button.trigger("click");
    expect(wrapper.vm.count).toBe(1);
    expect(change.called).toBe(true);
    button.trigger("click");
    expect(change.callCount).toBe(2);
  });
});