怒冲GitHub榜首!京东T8幕后打造高并发面试手册,狂虐阿里面试官

107 阅读6分钟

前言

近年来在大厂的面试中,高并发不但占比较多,而且已经不局限于并发工具的使用,更多的会深入到底层实现原理,这样能考察候程序员的内功,看其是否能知其所以然。关于市面上关于Java并发编程的资料感觉有些知识点不是很清晰,于是展开了对Java并发编程原理的讨论。在这收集整理了这份Java并发系统设计手册,分享给大家。

说明:文章限于篇幅,只做部分展示,完整的《高并发系统设计》文档小编已经整理好了,正在学习高并发或者想把这份文档当做练习题复习一下的朋友 点击此处获取

基础篇

  1. 高并发系统:它的通用设计方法是什么?
  2. 架构分层:我们为什么一定要这么做?
  3. 系统设计目标(一)如何提升系统性能?
  4. 系统设计目标(二):系统怎样做到高可用?
  5. 系统设计目标(三):如何让系统易于扩展?
  • Scale-up Vs Scale-out、使用缓存提升性能、异步处理
  • 什么是分层架构、分层有什么好处、如何来弥补系统分层、分层架构的不足
  • 高并发系统设计的三大目标:高性能、高可用、可扩展、性能优化原则
  • 性能的度量指标、高并发下的性能优化、可用性的度量、高可用系统设计的思路
  • 为什么提升扩展性会很复杂、高可扩展性的设计思路

\

怒冲GitHub榜首!京东T8幕后打造高并发面试手册,狂虐阿里面试官

怒冲GitHub榜首!京东T8幕后打造高并发面试手册,狂虐阿里面试官

怒冲GitHub榜首!京东T8幕后打造高并发面试手册,狂虐阿里面试官

怒冲GitHub榜首!京东T8幕后打造高并发面试手册,狂虐阿里面试官

怒冲GitHub榜首!京东T8幕后打造高并发面试手册,狂虐阿里面试官

数据库篇

  1. 数字化技术:如何减少频繁创建数据库连接的性能损耗?
  2. 数据库优化方案(一) :查询请求增加时,如何做主从分离?
  3. 数据库优化方案(二) :写入数据量增加时如何实现分库分表?
  4. 发号器:如何保证分库分表后ID的全局唯一性?
  5. NoSQL:在高井发场景下,数据库和NoSQL如何做到互补?
  • 用连接池预先建立数据库连接、用线程池预先创建线程、主从读写分离
  • 主从读写的两个技术关键点、如何对数据库做垂直拆分、如何对数据库做水平拆分
  • 解决数据库分表引入的问题、数据库的主键要如何选择?、基于Snowflake算法搭建发号器
  • NoSQL,No SQL?、使用NoSQL提升写入性能、场景补充、提升扩展性

\

怒冲GitHub榜首!京东T8幕后打造高并发面试手册,狂虐阿里面试官

怒冲GitHub榜首!京东T8幕后打造高并发面试手册,狂虐阿里面试官

怒冲GitHub榜首!京东T8幕后打造高并发面试手册,狂虐阿里面试官

怒冲GitHub榜首!京东T8幕后打造高并发面试手册,狂虐阿里面试官

怒冲GitHub榜首!京东T8幕后打造高并发面试手册,狂虐阿里面试官

缓存篇

  1. 缓存:数据库成为瓶颈后,对动态数据的查询要如何加速?
  2. 缓存的使用姿势(一) :如何选择缓存的读写策略?
  3. 缓存的使用姿势(二) :缓存如何做到高可用?
  4. 缓存的使用姿势(三) :缓存穿透了怎么办
  5. CDN:静态资源如何加速?
  • 什么是缓存、缓存分类、缓存的不足
  • Cache Aside (旁路缓存)策略、ReadWrite Through (读穿/写穿)策略、Write Back (写回)策略
  • 客户端方案、中间代理层方案、服务端方案
  • 什么是缓存穿透、缓存穿透的解决方案、回种空值、使用布隆过滤器
  • 静态资源加速的考虑点、CDN的关键技术

\

怒冲GitHub榜首!京东T8幕后打造高并发面试手册,狂虐阿里面试官

怒冲GitHub榜首!京东T8幕后打造高并发面试手册,狂虐阿里面试官

怒冲GitHub榜首!京东T8幕后打造高并发面试手册,狂虐阿里面试官

怒冲GitHub榜首!京东T8幕后打造高并发面试手册,狂虐阿里面试官

消息队列篇

  1. 消息队列:秒杀时如何处理每秒上万次 的 下单请求?
  2. 消息投递:如何保证 消息 仅仅被消费一次?
  3. 消息队列:如何 降低 消息队列系统中消息的延迟?
  4. 面试现场第二期:当问到项目 经历 时,面试 官 究竟想要了解什么?
  • 我所理解的消息队列、削去秒杀场景下的峰值写流量
  • 通过异步处理简化秒杀请求中的业务流、解耦实现秒杀系统模块之间松耦合
  • 消息为什么会丢失、如何保证消息只被消费一次
  • 如何监控消息延迟、减少消息延迟的正确姿势

\

怒冲GitHub榜首!京东T8幕后打造高并发面试手册,狂虐阿里面试官

怒冲GitHub榜首!京东T8幕后打造高并发面试手册,狂虐阿里面试官

怒冲GitHub榜首!京东T8幕后打造高并发面试手册,狂虐阿里面试官

分布式篇

  1. 系统架构:每秒1万次请求的系统要做服务化拆分吗?
  2. 微服务架构:微服务化后,系统架构要如何改造?
  3. RPC框架: 10万QPS下如何实现毫秒级的服务调用?
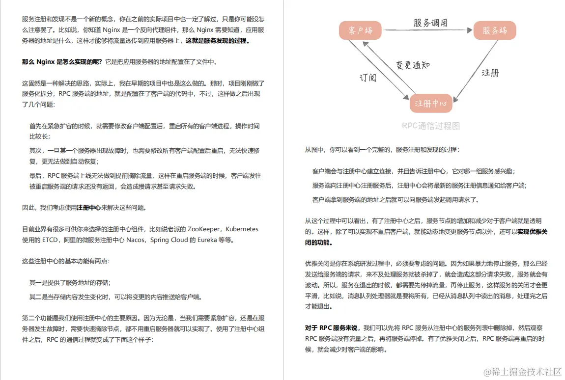
  4. 注册中心:分布式系统如何寻址?
  5. 分布式Trace:横跨几十个分布式组件的慢请求要如何排查?
  6. 负载均衡:怎样提升系统的横向扩展能力?
  7. API网关:系统的门面要如何做呢?
  8. 多机房部署:跨地域的分布式系统如何做?
  9. Service Mesh:如何屏蔽服务化系统的服务治理细节?
  • 一体化架构的痛点、如何使用微服务化解决这些痛点、微服务拆分的原则
  • 微服务化带来的问题和解决思路、你所知道的RPC、如何提升网络传输性能
  • 选择合适的序列化方式、你所知道的服务发现、服务状态管理如何来做
  • 一体化架构中的慢请求排查如何做、如何来做分布式Trace
  • 负载均衡服务器的种类、常见的负载均衡策略有哪些
  • 如何检测节点是否故障、API网关起到的作用(904)、API网关要如何实现
  • 如何在你的系统中引入API网关呢?、多机房部署的难点是什么
  • 逐步迭代多机房部署方案、跨语言体系带来的挑战、Service Mesh是如何工作的

\

怒冲GitHub榜首!京东T8幕后打造高并发面试手册,狂虐阿里面试官

怒冲GitHub榜首!京东T8幕后打造高并发面试手册,狂虐阿里面试官

怒冲GitHub榜首!京东T8幕后打造高并发面试手册,狂虐阿里面试官

怒冲GitHub榜首!京东T8幕后打造高并发面试手册,狂虐阿里面试官

怒冲GitHub榜首!京东T8幕后打造高并发面试手册,狂虐阿里面试官

怒冲GitHub榜首!京东T8幕后打造高并发面试手册,狂虐阿里面试官

怒冲GitHub榜首!京东T8幕后打造高并发面试手册,狂虐阿里面试官

怒冲GitHub榜首!京东T8幕后打造高并发面试手册,狂虐阿里面试官

维护篇

  1. 给系统加上眼睛:服务端监控要怎么做?
  2. 应用性能管理:用户的使用体验应该如何监控?
  3. 压力测试:怎样设计全链路压力测试平台?
  4. 配置管理:成千上万的配置项要如何管理?
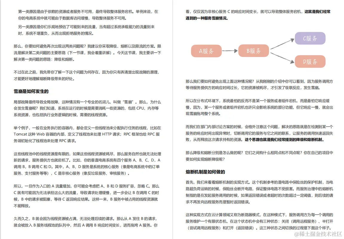
  5. 熔断:如何屏蔽非核心系统故障的影响?
  6. 流量控制:高并发系统中我们如何操纵流量?
  7. 面试现场第三期:你要如何准备这场技术面试呢?
  • 监控指标如何选择、如何采集数据指标、监控数据的处理和存储
  • 如何搭建APM系统、需要监控用户的哪些信息、什么是压力测试
  • 如何搭建全链路压测平台、如何对配置进行管理呢?
  • 配置中心是如何实现的?、雪崩是如何发生的、熔断机制是如何做的
  • 降级机制要如何做、究竟什么是限流、你应该知道的限流算法

\

怒冲GitHub榜首!京东T8幕后打造高并发面试手册,狂虐阿里面试官

怒冲GitHub榜首!京东T8幕后打造高并发面试手册,狂虐阿里面试官

怒冲GitHub榜首!京东T8幕后打造高并发面试手册,狂虐阿里面试官

怒冲GitHub榜首!京东T8幕后打造高并发面试手册,狂虐阿里面试官

怒冲GitHub榜首!京东T8幕后打造高并发面试手册,狂虐阿里面试官

怒冲GitHub榜首!京东T8幕后打造高并发面试手册,狂虐阿里面试官

实战篇

  1. 计数系统设计(一):面对海量数据的计数器要如何做?
  2. 计数系统设计(二): 50万QPS下如何设计未读数系统?
  3. 信息流设计(一) :通用信息流系统的推模式要如何做?
  4. 信息流设计(二) :通用信息流系统的拉模式要如何做?
  • 计数在业务上的特点、支撑高并发的计数系统要如何设计
  • 如何降低计数系统的存储成本、系统通知的未读数要如何设计
  • 如何为信息流的未读数设计方案、设计信息流系统的关注点有哪些
  • 如何基于推模式实现信息流系统、推模式存在的问题和解决思路
  • 如何使用拉模式设计信息流系统、推拉结合的方案是怎样的

怒冲GitHub榜首!京东T8幕后打造高并发面试手册,狂虐阿里面试官

怒冲GitHub榜首!京东T8幕后打造高并发面试手册,狂虐阿里面试官

怒冲GitHub榜首!京东T8幕后打造高并发面试手册,狂虐阿里面试官

怒冲GitHub榜首!京东T8幕后打造高并发面试手册,狂虐阿里面试官

文章展示到这里就结束了,所有以上相关的的内容全部都已经打包好了 点击此处获取