220522_123950-04_GitFlow工作流实战

85 阅读6分钟

04_GitFlow工作流实战

文章目录

4.0 引言

在实际项目开发工作中,常常会有自测、联调、提测、线上紧急修复等多工作环节,对应可能需要本地、内测、开发、测试、生产等多环境部署代码的需求,对应每个环节会产生不同的分支;

本⽂将从Git-Flow模型原理出发,通过命令行演示实际可操作⼿段并进⾏总结,最终希望Git-Flow在实际项⽬中应⽤起来,从⽽⾼效完成代码开发、版本管理等实际⼯作。

(注:不同的公司或者不同的项目的GitFlow工作流模型标准也不同,具体以实际应用为准;本文提供的为常用模板,较为全面和通用,建议多加练习,达到熟练掌握的程度)

4.1 深⼊理解Git-Flow⼯作流模型原理

  • Git-Flow模型解决什么问题?

    为了解决实际项⽬中代码开发、代码测试、bug修复、版本发布等⼀系过程列严重耦合从⽽产⽣各种问题,如冲突过度、版本混乱。

  • Git-Flow模型⼜是如何解决上述问题的呢?

    基于Git定义5种类型的分⽀,各分⽀严格定义其指责、起⽌点等,从⽽使开发、测试、发版等过程有条不紊进⾏。

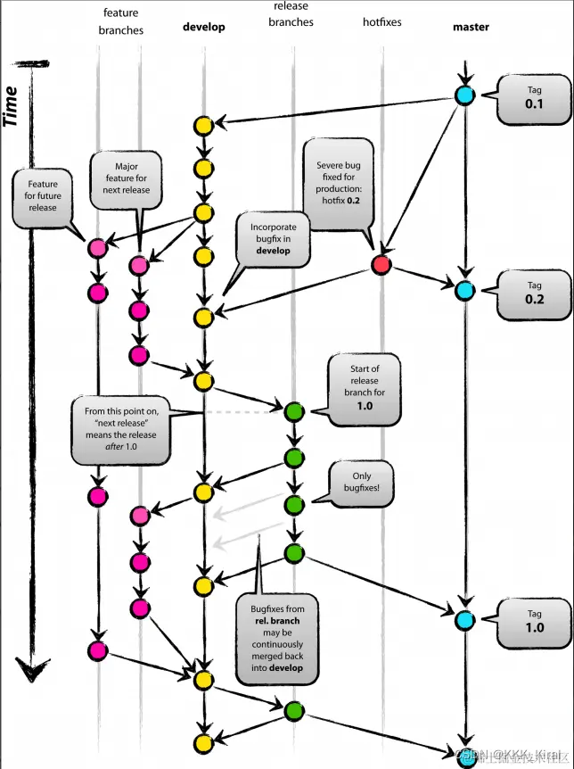
4.1.1 Git-Flow流程图:

该流程图完整描述Git-Flow模型处理过程,当我们深⼊理解各分⽀,然后结合项⽬阶段与⾃身的⻆⾊(开发/测试/项⽬经理),就会发现每个角色在某个阶段需要关注的可能也就⼀两个分⽀,⽐如在开发阶段,开发⼈员只需关注⾃⼰的新功能分⽀(Feature分支);release阶段,测试⼈员和开发⼈员都只需关注Release分⽀,各⾃的职责有所差异⽽已

在这里插入图片描述

4.1.2 Git-Flow各分⽀的说明

分⽀名称作⽤⽣命周期提交or合并起⽌点
Feature分⽀⽤于某个功能临时分⽀、开发阶段可提交代码由Develop分⽀产⽣,最终合并到Develop分⽀
Develop分⽀记录历史开发功能贯穿整个项⽬不能提交,由Feature分⽀、Bugfix分⽀、Release分⽀、Hotfix分⽀合并代码整个项⽬
Release分⽀⽤于本次Release 如⽂档、测试、bug修复临时分⽀、发版阶段可提交代码由Develop分⽀产⽣,最终合并到Develop分⽀和Master分支
Hotfix(修补程序)分⽀⽤于解决线上bug临时分⽀、紧急修复阶段可提交代码由master分⽀产⽣,最终合并到Develop分⽀和Master分支
Master(Production生产)分⽀记录历史发布版本贯穿整个 项⽬不能提交,由Release、Hotfix分⽀合并代码整个项⽬

4.1.3 不同⻆度理解各分⽀

  • ⽣命周期

    Master分⽀和Develop分⽀贯穿项⽬;其他分⽀均为承担特定指责的临时分⽀。

  • 项⽬阶段

    开发阶段 主要涉及Feature分⽀、Develop分⽀

    发布阶段 主要涉及Release分⽀、Production分⽀、Develop分⽀

    紧急修复阶段 主要涉及Hotfix分⽀、Production分⽀、Develop分⽀

  • 成员关注点

    开发⼈员 关注 Develop分⽀、Feature分⽀以及特殊阶段关注Hotfix、Release分⽀的bug修复

    测试⼈员 关注 Release分⽀、Hotfix分⽀的功能测试

    项⽬经理 关注 Production分⽀、Release分⽀

另外要说明,项⽬阶段在时间纬度有可能重叠。⽐如:Release阶段(当前版本)与下各版本的开发阶段可同时存在,因为当前Release阶段的发起同时也就意味着下⼀个Release的开发阶段的开始;⼀旦线上出现bug(任何时候都可能出现),紧急修复阶段就可能与开发阶段、发版阶段重叠。因此,要求团队成员都要理解Git-Flow⼯作流,以及⾃身所处的项⽬阶段。

4.2 命令行演示⼀个完整的Git-Flow流程

实践⼀个从功能开发到版本发布的完整的流程,感受⼀下Git-Flow的具体操作。

特此说明,以下shell命令是在win10环境下,‘D:\Github_Repository\GitFlow’ 目录,使用git bash工具进行演示;‘$’ 符号所在行为演示命令,如有内容输出,会在‘$’ 符号所在行的下面输出。

4.2.1 初始化项⽬,创建Develop分⽀

D:\Github_Repository\GitFlow

$ mkdir gitflow_demo

29511@Taylor MINGW64 /d/Github_Repository/GitFlow
$ cd gitflow_demo/

29511@Taylor MINGW64 /d/Github_Repository/GitFlow/gitflow_demo
$ touch readme.md

29511@Taylor MINGW64 /d/Github_Repository/GitFlow/gitflow_demo
$ git init
Initialized empty Git repository in D:/Github_Repository/GitFlow/gitflow_demo/.git/

29511@Taylor MINGW64 /d/Github_Repository/GitFlow/gitflow_demo (master)
$ git add .

29511@Taylor MINGW64 /d/Github_Repository/GitFlow/gitflow_demo (master)
$ git commit -m "init"
[master (root-commit) 6d91faf] init
 1 file changed, 0 insertions(+), 0 deletions(-)
 create mode 100644 readme.md

29511@Taylor MINGW64 /d/Github_Repository/GitFlow/gitflow_demo (master)
$ git checkout -b develop master
Switched to a new branch 'develop'

4.2.2 模拟开发阶段过程

创建新功能Feature分⽀、实现⼀个⽤户登录模块、然后合并到Develop分⽀、删除功能分⽀

# 创建并切换到feature-login分支
29511@Taylor MINGW64 /d/Github_Repository/GitFlow/gitflow_demo (develop)
$ git checkout -b feature-login develop
Switched to a new branch 'feature-login'

# 添加LoginUser.html文件,并commit
29511@Taylor MINGW64 /d/Github_Repository/GitFlow/gitflow_demo (feature-login)
$ touch LoginUser.html

29511@Taylor MINGW64 /d/Github_Repository/GitFlow/gitflow_demo (feature-login)
$ echo "hi, this is user html" > LoginUser.html

29511@Taylor MINGW64 /d/Github_Repository/GitFlow/gitflow_demo (feature-login)
$ git add .
warning: LF will be replaced by CRLF in LoginUser.html.
The file will have its original line endings in your working directory

29511@Taylor MINGW64 /d/Github_Repository/GitFlow/gitflow_demo (feature-login)
$ git commit -m "feature: add LoginUser.html"
[feature-login 23b62f0] feature: add LoginUser.html
 1 file changed, 1 insertion(+)
 create mode 100644 LoginUser.html

# 添加LoginUser.js文件,并commit
29511@Taylor MINGW64 /d/Github_Repository/GitFlow/gitflow_demo (feature-login)
$ touch LoginUser.js

29511@Taylor MINGW64 /d/Github_Repository/GitFlow/gitflow_demo (feature-login)
$ echo "hi, this is user js" > LoginUser.js

29511@Taylor MINGW64 /d/Github_Repository/GitFlow/gitflow_demo (feature-login)
$ git add .
warning: LF will be replaced by CRLF in LoginUser.js.
The file will have its original line endings in your working directory

29511@Taylor MINGW64 /d/Github_Repository/GitFlow/gitflow_demo (feature-login)
$ git commit -m "feature: add LoginUser.js"
[feature-login 9175e4d] feature: add LoginUser.js
 1 file changed, 1 insertion(+)
 create mode 100644 LoginUser.js

# 切换到develop分支,将feature-login分支合并后删除
29511@Taylor MINGW64 /d/Github_Repository/GitFlow/gitflow_demo (feature-login)
$ git status
On branch feature-login
nothing to commit, working tree clean

29511@Taylor MINGW64 /d/Github_Repository/GitFlow/gitflow_demo (feature-login)
$ git checkout 'develop'
Switched to branch 'develop'

29511@Taylor MINGW64 /d/Github_Repository/GitFlow/gitflow_demo (develop)
$ git merge --no-ff feature-login
Merge made by the 'ort' strategy.
 LoginUser.html | 1 +
 LoginUser.js   | 1 +
 2 files changed, 2 insertions(+)
 create mode 100644 LoginUser.html
 create mode 100644 LoginUser.js

29511@Taylor MINGW64 /d/Github_Repository/GitFlow/gitflow_demo (develop)
$ git branch -d feature-login
Deleted branch feature-login (was 9175e4d).

4.2.3 模拟Release阶段过程

创建Release分⽀、进⾏bug修复、合并到Production分⽀与Develop分⽀

# 创建并切换到release-v0.1分支
29511@Taylor MINGW64 /d/Github_Repository/GitFlow/gitflow_demo (develop)
$ git checkout -b release-v0.1 develop
Switched to a new branch 'release-v0.1'

# 进行bug修复并提交commit
29511@Taylor MINGW64 /d/Github_Repository/GitFlow/gitflow_demo (release-v0.1)
$ echo "bugfix LoginUser.html" >> LoginUser.html

29511@Taylor MINGW64 /d/Github_Repository/GitFlow/gitflow_demo (release-v0.1)
$ git add .
warning: LF will be replaced by CRLF in LoginUser.html.
The file will have its original line endings in your working directory

29511@Taylor MINGW64 /d/Github_Repository/GitFlow/gitflow_demo (release-v0.1)
$ git commit -m "fix: bugfix for LoginUser.html"
[release-v0.1 cce8e38] fix: bugfix for LoginUser.html
 1 file changed, 1 insertion(+)

# 将release-v0.1分支合并到master分支
29511@Taylor MINGW64 /d/Github_Repository/GitFlow/gitflow_demo (release-v0.1)
$ git checkout master
Switched to branch 'master'

29511@Taylor MINGW64 /d/Github_Repository/GitFlow/gitflow_demo (master)
$ git merge --no-ff release-v0.1
Merge made by the 'ort' strategy.
 LoginUser.html | 2 ++
 LoginUser.js   | 1 +
 2 files changed, 3 insertions(+)
 create mode 100644 LoginUser.html
 create mode 100644 LoginUser.js

# 打标签v0.1版本
29511@Taylor MINGW64 /d/Github_Repository/GitFlow/gitflow_demo (master)
$ git tag v0.1

# 将release-v0.1分支合并到develop分支并删除
29511@Taylor MINGW64 /d/Github_Repository/GitFlow/gitflow_demo (master)
$ git checkout develop
Switched to branch 'develop'

29511@Taylor MINGW64 /d/Github_Repository/GitFlow/gitflow_demo (develop)
$ git merge --no-ff release-v0.1
Merge made by the 'ort' strategy.
 LoginUser.html | 1 +
 1 file changed, 1 insertion(+)

29511@Taylor MINGW64 /d/Github_Repository/GitFlow/gitflow_demo (develop)
$ git branch -d release-v0.1
Deleted branch release-v0.1 (was cce8e38).

4.2.4 模拟线上故障,创建Hotfix分⽀

创建Hotfix分⽀、进⾏bug修复、合并到Production分⽀与Develop分⽀

# 创建并切换到hotfix-v0.1.1分支
29511@Taylor MINGW64 /d/Github_Repository/GitFlow/gitflow_demo (develop)
$ git checkout -b hotfix-v0.1.1 master
Switched to a new branch 'hotfix-v0.1.1'

# 在hotfix-v0.1.1分支上进⾏bug修复并提交
29511@Taylor MINGW64 /d/Github_Repository/GitFlow/gitflow_demo (hotfix-v0.1.1)
$ git status
On branch hotfix-v0.1.1
nothing to commit, working tree clean

29511@Taylor MINGW64 /d/Github_Repository/GitFlow/gitflow_demo (hotfix-v0.1.1)
$ echo "hotfix-v0.1.1 for LoginUser.html" >> LoginUser.html

29511@Taylor MINGW64 /d/Github_Repository/GitFlow/gitflow_demo (hotfix-v0.1.1)
$ cat LoginUser.html
hi, this is user html
bugfix LoginUser.html
hotfix for LoginUser.html

29511@Taylor MINGW64 /d/Github_Repository/GitFlow/gitflow_demo (hotfix-v0.1.1)
$ git add .
warning: LF will be replaced by CRLF in LoginUser.html.
The file will have its original line endings in your working directory

29511@Taylor MINGW64 /d/Github_Repository/GitFlow/gitflow_demo (hotfix-v0.1.1)
$ git commit -m "hotfix:hotfix for LoginUser.html"
[hotfix-v0.0.1 2f7470b] hotfix:hotfix for LoginUser.html
 1 file changed, 1 insertion(+)

# 将hotfix-v0.1.1分支合并到master分⽀
29511@Taylor MINGW64 /d/Github_Repository/GitFlow/gitflow_demo (hotfix-v0.1.1)
$ git checkout master
Switched to branch 'master'

29511@Taylor MINGW64 /d/Github_Repository/GitFlow/gitflow_demo (master)
$ git merge --no-ff hotfix-v0.1.1
Merge made by the 'ort' strategy.
 LoginUser.html | 1 +
 1 file changed, 1 insertion(+)

# 打标签
29511@Taylor MINGW64 /d/Github_Repository/GitFlow/gitflow_demo (master)
$ git tag v0.1.1

# 将hotfix-v0.1.1分支合并到develop分⽀
29511@Taylor MINGW64 /d/Github_Repository/GitFlow/gitflow_demo (master)
$ git checkout develop
Switched to branch 'develop'

29511@Taylor MINGW64 /d/Github_Repository/GitFlow/gitflow_demo (develop)
$ git merge --no-ff hotfix-v0.1.1
Merge made by the 'ort' strategy.
 LoginUser.html | 1 +
 1 file changed, 1 insertion(+)

# 删除hotfix-v0.1.1分支
29511@Taylor MINGW64 /d/Github_Repository/GitFlow/gitflow_demo (develop)
$ git branch -d hotfix-v0.1.1
Deleted branch hotfix-v0.1.1 (was 2f7470b).