本文已参与「新人创作礼」活动,一起开启掘金创作之路。
文章目录
一 电商业务简介
1 SPU和SKU
SPU(Standard Product Unit):是商品信息聚合的最小单位,是一组可复用、易检索的标准化信息集合。
SKU=Stock Keeping Unit(库存量基本单位)。现在已经被引申为产品统一编号的简称,每种产品均对应有唯一的SKU号。
例如:iPhoneX手机就是SPU。一台银色、128G内存的、支持联通网络的iPhoneX,就是SKU。
SPU表示一类商品。同一SPU的商品可以共用商品图片、海报、销售属性等。
2 电商系统表结构
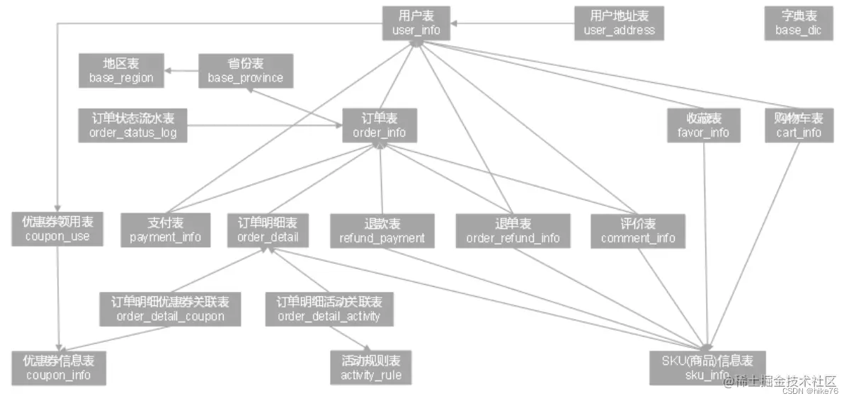
以下为本电商数仓系统涉及到的业务数据表结构关系。这34个表以订单表、用户表、SKU商品表、活动表和优惠券表为中心,延伸出了优惠券领用表、支付流水表、活动订单表、订单详情表、订单状态表、商品评论表、编码字典表退单表、SPU商品表等,用户表提供用户的详细信息,支付流水表提供该订单的支付详情,订单详情表提供订单的商品数量等情况,商品表给订单详情表提供商品的详细信息。本次讲解以此34个表为例,实际项目中,业务数据库中表格远远不止这些。
电商业务表

后台管理系统表

(1)活动信息表(activity_info)
| 字段名 | 字段说明 |
|---|
| id | 活动id |
| activity_name | 活动名称 |
| activity_type | 活动类型(1:满减,2:折扣) |
| activity_desc | 活动描述 |
| start_time | 开始时间 |
| end_time | 结束时间 |
| create_time | 创建时间 |
(2)活动规则表(activity_rule)
| id | 编号 |
|---|
| activity_id | 类型 |
| activity_type | 活动类型 |
| condition_amount | 满减金额 |
| condition_num | 满减件数 |
| benefit_amount | 优惠金额 |
| benefit_discount | 优惠折扣 |
| benefit_level | 优惠级别 |
(3)活动商品关联表(activity_sku)
| 字段名 | 字段说明 |
|---|
| id | 编号 |
| activity_id | 活动id |
| sku_id | sku_id |
| create_time | 创建时间 |
(4)平台属性表(base_attr_info)
| 字段名 | 字段说明 |
|---|
| id | 编号 |
| attr_name | 属性名称 |
| category_id | 分类id |
| category_level | 分类层级 |
(5)平台属性值表(base_attr_value)
| 字段名 | 字段说明 |
|---|
| id | 编号 |
| value_name | 属性值名称 |
| attr_id | 属性id |
(6)一级分类表(base_category1)
(7)二级分类表(base_category2)
| 字段名 | 字段说明 |
|---|
| id | 编号 |
| name | 二级分类名称 |
| category1_id | 一级分类编号 |
(8)三级分类表(base_category3)
| 字段名 | 字段说明 |
|---|
| id | 编号 |
| name | 三级分类名称 |
| category2_id | 二级分类编号 |
(9)字典表(base_dic)
| 字段名 | 字段说明 |
|---|
| dic_code | 编号 |
| dic_name | 编码名称 |
| parent_code | 父编号 |
| create_time | 创建日期 |
| operate_time | 修改日期 |
(10)省份表(base_province)
| 字段名 | 字段说明 |
|---|
| id | id |
| name | 省名称 |
| region_id | 大区id |
| area_code | 行政区位码 |
| iso_code | 国际编码 |
| iso_3166_2 | ISO3166编码 |
(11) 地区表(base_region)
| 字段名 | 字段说明 |
|---|
| id | 大区id |
| region_name | 大区名称 |
(12)品牌表(base_trademark)
| 字段名 | 字段说明 |
|---|
| id | 编号 |
| tm_name | 属性值 |
| logo_url | 品牌logo的图片路径 |
(13)购物车表(cart_info)
| 字段名 | 字段说明 |
|---|
| id | 编号 |
| user_id | 用户id |
| sku_id | skuid |
| cart_price | 放入购物车时价格 |
| sku_num | 数量 |
| img_url | 图片文件 |
| sku_name | sku名称 (冗余) |
| is_checked | |
| create_time | 创建时间 |
| operate_time | 修改时间 |
| is_ordered | 是否已经下单 |
| order_time | 下单时间 |
| source_type | 来源类型 |
| source_id | 来源编号 |
(14)评价表(comment_info)
| 字段名 | 字段说明 |
|---|
| id | 编号 |
| user_id | 用户id |
| nick_name | 用户昵称 |
| head_img | |
| sku_id | skuid |
| spu_id | 商品id |
| order_id | 订单编号 |
| appraise | 评价 1 好评 2 中评 3 差评 |
| comment_txt | 评价内容 |
| create_time | 创建时间 |
| operate_time | 修改时间 |
(15)优惠券信息表(coupon_info)
| 字段名 | 字段说明 |
|---|
| id | 购物券编号 |
| coupon_name | 购物券名称 |
| coupon_type | 购物券类型 1 现金券 2 折扣券 3 满减券 4 满件打折券 |
| condition_amount | 满额数(3) |
| condition_num | 满件数(4) |
| activity_id | 活动编号 |
| benefit_amount | 减金额(1 3) |
| benefit_discount | 折扣(2 4) |
| create_time | 创建时间 |
| range_type | 范围类型 1、商品(spuid) 2、品类(三级分类id) 3、品牌 |
| limit_num | 最多领用次数 |
| taken_count | 已领用次数 |
| start_time | 可以领取的开始日期 |
| end_time | 可以领取的结束日期 |
| operate_time | 修改时间 |
| expire_time | 过期时间 |
| range_desc | 范围描述 |
(16)优惠券优惠范围表(coupon_range)
| 字段名 | 字段说明 |
|---|
| id | 购物券编号 |
| coupon_id | 优惠券id |
| range_type | 范围类型 1、商品(spuid) 2、品类(三级分类id) 3、品牌 |
| range_id | |
(17)优惠券领用表(coupon_use)
| 字段名 | 字段说明 |
|---|
| id | 编号 |
| coupon_id | 购物券ID |
| user_id | 用户ID |
| order_id | 订单ID |
| coupon_status | 购物券状态(1:未使用 2:已使用) |
| get_time | 获取时间 |
| using_time | 使用时间 |
| used_time | 支付时间 |
| expire_time | 过期时间 |
(18) 收藏表(favor_info)
| 字段名 | 字段说明 |
|---|
| id | 编号 |
| user_id | 用户名称 |
| sku_id | skuid |
| spu_id | 商品id |
| is_cancel | 是否已取消 0 正常 1 已取消 |
| create_time | 创建时间 |
| cancel_time | 修改时间 |
(19)订单明细表(order_detail)
| 字段名 | 字段说明 |
|---|
| id | 编号 |
| order_id | 订单编号 |
| sku_id | sku_id |
| sku_name | sku名称(冗余) |
| img_url | 图片名称(冗余) |
| order_price | 购买价格(下单时sku价格) |
| sku_num | 购买个数 |
| create_time | 创建时间 |
| source_type | 来源类型 |
| source_id | 来源编号 |
| split_total_amount | |
| split_activity_amount | |
| split_coupon_amount | |
(20)订单明细活动关联表(order_detail_activity)
| 字段名 | 字段说明 |
|---|
| id | 编号 |
| order_id | 订单id |
| order_detail_id | 订单明细id |
| activity_id | 活动ID |
| activity_rule_id | 活动规则 |
| sku_id | skuID |
| create_time | 获取时间 |
(21)订单明细优惠券关联表(order_detail_coupon)
| 字段名 | 字段说明 |
|---|
| id | 编号 |
| order_id | 订单id |
| order_detail_id | 订单明细id |
| coupon_id | 购物券ID |
| coupon_use_id | 购物券领用id |
| sku_id | skuID |
| create_time | 获取时间 |
(22)订单表(order_info)
| 字段名 | 字段说明 |
|---|
| id | 编号 |
| consignee | 收货人 |
| consignee_tel | 收件人电话 |
| total_amount | 总金额 |
| order_status | 订单状态 |
| user_id | 用户id |
| payment_way | 付款方式 |
| delivery_address | 送货地址 |
| order_comment | 订单备注 |
| out_trade_no | 订单交易编号(第三方支付用) |
| trade_body | 订单描述(第三方支付用) |
| create_time | 创建时间 |
| operate_time | 操作时间 |
| expire_time | 失效时间 |
| process_status | 进度状态 |
| tracking_no | 物流单编号 |
| parent_order_id | 父订单编号 |
| img_url | 图片路径 |
| province_id | 地区 |
| activity_reduce_amount | 促销金额 |
| coupon_reduce_amount | 优惠券 |
| original_total_amount | 原价金额 |
| feight_fee | 运费 |
| feight_fee_reduce | 运费减免 |
| refundable_time | 可退款日期(签收后30天) |
(23)退单表(order_refund_info)
| 字段名 | 字段说明 |
|---|
| id | 编号 |
| user_id | 用户id |
| order_id | 订单id |
| sku_id | skuid |
| refund_type | 退款类型 |
| refund_num | 退货件数 |
| refund_amount | 退款金额 |
| refund_reason_type | 原因类型 |
| refund_reason_txt | 原因内容 |
| refund_status | 退款状态(0:待审批 1:已退款) |
| create_time | 创建时间 |
(24)订单状态流水表(order_status_log)
| 字段名 | 字段说明 |
|---|
| id | |
| order_id | |
| order_status | |
| operate_time | |
(25)支付表(payment_info)
| 字段名 | 字段说明 |
|---|
| id | 编号 |
| out_trade_no | 对外业务编号 |
| order_id | 订单编号 |
| user_id | |
| payment_type | 支付类型(微信 支付宝) |
| trade_no | 交易编号 |
| total_amount | 支付金额 |
| subject | 交易内容 |
| payment_status | 支付状态 |
| create_time | 创建时间 |
| callback_time | 回调时间 |
| callback_content | 回调信息 |
(26)退款表(refund_payment)
| 字段名 | 字段说明 |
|---|
| id | 编号 |
| out_trade_no | 对外业务编号 |
| order_id | 订单编号 |
| sku_id | |
| payment_type | 支付类型(微信 支付宝) |
| trade_no | 交易编号 |
| total_amount | 退款金额 |
| subject | 交易内容 |
| refund_status | 退款状态 |
| create_time | 创建时间 |
| callback_time | 回调时间 |
| callback_content | 回调信息 |
(27)SKU平台属性表(sku_attr_value)
| 字段名 | 字段说明 |
|---|
| id | 编号 |
| attr_id | 属性id(冗余) |
| value_id | 属性值id |
| sku_id | skuid |
| attr_name | 属性名称 |
| value_name | 属性值名称 |
(28)SKU信息表(sku_info)
| 字段名 | 字段说明 |
|---|
| id | 库存id(itemID) |
| spu_id | 商品id |
| price | 价格 |
| sku_name | sku名称 |
| sku_desc | 商品规格描述 |
| weight | 重量 |
| tm_id | 品牌(冗余) |
| category3_id | 三级分类id(冗余) |
| sku_default_img | 默认显示图片(冗余) |
| is_sale | 是否销售(1:是 0:否) |
| create_time | 创建时间 |
(29)SKU销售属性表(sku_sale_attr_value)
| 字段名 | 字段说明 |
|---|
| id | id |
| sku_id | 库存单元id |
| spu_id | spu_id(冗余) |
| sale_attr_value_id | 销售属性值id |
| sale_attr_id | |
| sale_attr_name | |
| sale_attr_value_name | |
(30)SPU信息表(spu_info)
| 字段名 | 字段说明 |
|---|
| id | 商品id |
| spu_name | 商品名称 |
| description | 商品描述(后台简述) |
| category3_id | 三级分类id |
| tm_id | 品牌id |
(31)SPU销售属性表(spu_sale_attr)
| 字段名 | 字段说明 |
|---|
| id | 编号(业务中无关联) |
| spu_id | 商品id |
| base_sale_attr_id | 销售属性id |
| sale_attr_name | 销售属性名称(冗余) |
(32)SPU销售属性值表(spu_sale_attr_value)
| 字段名 | 字段说明 |
|---|
| id | 销售属性值编号 |
| spu_id | 商品id |
| base_sale_attr_id | 销售属性id |
| sale_attr_value_name | 销售属性值名称 |
| sale_attr_name | 销售属性名称(冗余) |
(33)用户地址表(user_address)
| 字段名 | 字段说明 |
|---|
| id | 编号 |
| user_id | 用户id |
| province_id | 省份id |
| user_address | 用户地址 |
| consignee | 收件人 |
| phone_num | 联系方式 |
| is_default | 是否是默认 |
(34)用户信息表(user_info)
| 字段名 | 字段说明 |
|---|
| id | 编号 |
| login_name | 用户名称 |
| nick_name | 用户昵称 |
| passwd | 用户密码 |
| name | 用户姓名 |
| phone_num | 手机号 |
| email | 邮箱 |
| head_img | 头像 |
| user_level | 用户级别 |
| birthday | 用户生日 |
| gender | 性别 M男,F女 |
| create_time | 创建时间 |
| operate_time | 修改时间 |
| status | 状态 |
二 业务数据采集模块

1 MySQL安装
sudo yum install -y libaio
#卸载自带的Mysql-libs(如果之前安装过mysql,要全都卸载掉)
rpm -qa | grep -i -E mysql\|mariadb | xargs -n1 sudo rpm -e --nodeps
#将安装包和JDBC驱动上传到/opt/software,共计6个
01_mysql-community-common-5.7.16-1.el7.x86_64.rpm
02_mysql-community-libs-5.7.16-1.el7.x86_64.rpm
03_mysql-community-libs-compat-5.7.16-1.el7.x86_64.rpm
04_mysql-community-client-5.7.16-1.el7.x86_64.rpm
05_mysql-community-server-5.7.16-1.el7.x86_64.rpm
mysql-connector-java-5.1.27-bin.jar
#安装mysql依赖
sudo rpm -ivh 01_mysql-community-common-5.7.16-1.el7.x86_64.rpm
sudo rpm -ivh 02_mysql-community-libs-5.7.16-1.el7.x86_64.rpm
sudo rpm -ivh 03_mysql-community-libs-compat-5.7.16-1.el7.x86_64.rpm
#安装mysql-client
sudo rpm -ivh 04_mysql-community-client-5.7.16-1.el7.x86_64.rpm
#mysql-server
sudo rpm -ivh 05_mysql-community-server-5.7.16-1.el7.x86_64.rpm
#初始化
sudo mysqld --initialize --user=mysql
#启动mysql
sudo systemctl start mysqld
#查看服务状态
sudo systemctl status mysqld
#查看mysql密码,辅助
sudo cat /var/log/mysqld.log | grep password
#用刚刚查到的密码进入mysql(如果报错,给密码加单引号)
mysql -uroot -p 'password'
#设置复杂密码(由于mysql密码策略,此密码必须足够复杂)
set password=password("Qs23=zs32");
#更改mysql密码策略
set global validate_password_length=4;
set global validate_password_policy=0;
#设置简单好记的密码
set password = password('123456')
#设置远程连接
use mysql
select user, host from user;
update user set host="%" where user="root";
flush privileges;
quit;
2 业务数据生成
(1)连接mysql
通过MySQL可视化客户端连接数据库。


(2)建表
通过SQLyog创建数据库gmall

设置数据库名称为gmall,编码为utf-8,排序规则为utf8_general_ci

导入数据库结构脚本(gmall.sql)

在linux环境下执行脚本
创建数据库,使用数据库
将脚本文件上传到linux中
在数据库中执行source /opt/software/mysql-rpms/gmall.sql;
(3)生成业务数据
#在hadoop102的/opt/module/目录下创建db_log文件夹
mkdir db_log/
#把gmall2020-mock-db-2021-01-22.jar和application.properties上传到hadoop101的/opt/module/db_log路径上。
#根据需求修改application.properties相关配置
#
#mock.clear=1
#mock.clear.user=1
java -jar gmall2020-mock-db-2021-01-22.jar
#查看gmall数据库,观察是否有数据出现
#生成业务数据脚本
cp log db.sh
#!/bin/bash
for i in hadoop101
do
ssh $i 'cd /opt/module/db_log ; java -jar gmall2020-mock-db-2021-01-22.jar 1>/dev/null 2>&1 &'
done
(4)业务数据建模
可借助EZDML这款数据库设计工具,来辅助梳理复杂的业务表关系。
下载地址:www.ezdml.com/download_cn…
3 Sqoop安装
Apache Sqoop™ 是一种工具,用于在 Apache Hadoop 和结构化数据存储(如关系数据库)之间高效传输批量数据。
Sqoop官网:sqoop.apache.org/
#下载地址:http://mirrors.hust.edu.cn/apache/sqoop/1.4.6/
#上传安装包到hadoop101的/opt/software路径中
tar -zxvf sqoop-1.4.6.bin__hadoop-2.0.4-alpha.tar.gz -C /opt/module/
mv sqoop-1.4.6.bin__hadoop-2.0.4-alpha/ sqoop-1.4.6
#进入到/opt/module/sqoop/conf目录,重命名配置文件
mv sqoop-env-template.sh sqoop-env.sh
vim sqoop-env.sh
#增加如下内容
export HADOOP_COMMON_HOME=/opt/module/hadoop-3.1.3
export HADOOP_MAPRED_HOME=/opt/module/hadoop-3.1.3
export HIVE_HOME=/opt/module/hive
export ZOOKEEPER_HOME=/opt/module/zookeeper-3.5.7
export ZOOCFGDIR=/opt/module/zookeeper-3.5.7/conf
#配置环境变量
sudo vim /etc/profile.d/my_env.sh
#SQOOP_HOME
export SQOOP_HOME=/opt/module/sqoop-1.4.6
export PATH=$PATH:$SQOOP_HOME/bin
#拷贝JDBC驱动
cp mysql-connector-java-5.1.27-bin.jar /opt/module/sqoop-1.4.6/lib/
#查看是否拷贝成功
ll | grep mysql-connector-java-5.1.27-bin.jar
#使用一下命令验证sqoop
sqoop help
#测试Sqoop是否能够成功连接数据库
sqoop list-databases --connect jdbc:mysql://hadoop101:3306/ --username root --password 123456
#出现以下输出内容
information_schema
gmall
mysql
performance_schema
sys
4 Sqoop案例–从mysql将数据导入到HDFS
#将user_info 表中的 id, login_name, nick_name 字段的值导入到HDFS中,要求只导入id 大于等于100 小于等于200的数据
select id,login_name,nick_name from user_info where id >= 100 and id <= 200
#执行以下语句前先启动hadoop
#方法一
sqoop import \
--connect jdbc:mysql://hadoop101:3306/gmall \
--username root \
--password 123456 \
--table user_info \
--columns id,login_name,nick_name \
--where "id >=100 and id <=200" \
--target-dir /testsqoop \
--delete-target-dir \
--num-mappers 2 \
--fields-terminated-by "/t" \
--split-by id
#方法二
sqoop import \
--connect jdbc:mysql://hadoop101:3306/gmall \
--username root \
--password 123456 \
--query "select id,login_name,nick_name from user_info where id >=100 and id <=200 and \$CONDITIONS" \
--target-dir /testsqoop \
--delete-target-dir \
--num-mappers 2 \
--fields-terminated-by "/t" \
--split-by id
---------------------------------------------------------------------------------
#分析
select id,login_name,nick_name from user_info where id >=100 and id <=200 此条语句在执行的时候会分解为
select id,login_name,nick_name from user_info where id >=100 and id <=200 and id <=149
select id,login_name,nick_name from user_info where id >=100 and id <=200 and id >=150
这两条语句,后续程序执行时当修改语句,会放在$CONDITIONS的位置
如果sql语句没有条件,写成
select id,login_name,nick_name from user_info where 1=1 and \$CONDITIONS