Git的功能是对文件做版本管理,其底层原理是一个对文件存取的系统,要想掌握Git,最重要的是理解commit tree,也就是提交记录历史,平时开发中我们都是通过分支来更新commit tree,Git的基础就是要学会分支操作,推荐阅读 图解Git分支和命令。
在日常开发中,只掌握分支操作是不够的,还需要通过各种命令操作commit tree,本文我们选择5个典型场景,介绍一下 Git 的进阶技巧,如下所示,学会这些技巧,可以极大提高工作中Git使用的效率:
- 选择版本
- 搜索调试
- 重写历史
- 重置揭秘
- 高级合并
选择版本
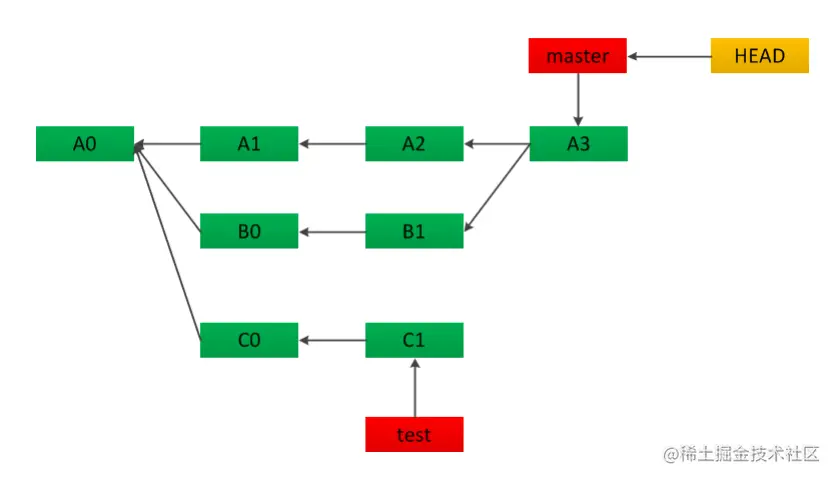
假设当前版本库如下图所示,有时我们可能先找到当前提交的父提交和祖先提交,^和~可以满足我们的需求。
^和都匹配当前提交的父提交,^和匹配父提交的父提交,^和~后面跟数字的时候意义是不同的,具体可以看下面的例子,假设有如下图所示的提交树:
如下的命令,可以看到^和~的区别:
$ git log HEAD^
A2
$ git log HEAD^^
A1
$ git log HEAD^2
B1
$ git log HEAD~
A2
$ git log HEAD~~
A1
$ git log HEAD~2
A1
有时候我们可能会想选择一个区间,比如 A1,A2,A3,下面通过例子说明..,...和^的区别
$ git log master..test
C0 C1
$ git log ^master test
C0 C1
$ git log master…test
A1 A2 A3 C0 C1
搜索调试
A:设想这样一种情况,摸个分支 test,开发完后被删除了,怎么找回这个分支呢?
其实 git 会在本地记录每次 HEAD 的变化,通过 reflog 命令可以拿到这些记录
$ git reflog
0e94c5b HEAD@{0}: commit: 222
7e07aa7 HEAD@{1}: commit: 111
c5aba97 HEAD@{2}: commit: 000
比如 111 是 test 分支最后一个提交,我们可以去 111 这个提交,然后在新建一个分支就 ok 了
$ git checkout 7e07aa7 # 或者git checkout HEAD@{1}
$ git checkout -b test
B:设想这样一种情况,某天你突然发现某行代码写错了,你想快速找到这个 bug 的始作俑者?
blame 可以快速显示文件的每一行最后一次修改是谁
$ git blame README.md
f6ffa8f4 (yanhaijing 2016-08-03 19:54:42 +0800 1) 123
f6ffa8f4 (yanhaijing 2016-08-03 19:54:42 +0800 1) 456
blame 时可以指定范围
$ git blame -L10,15 README.md # 查看10-15行的信息
C:设想这样一种情况,你想在 Git 的某个历史提交中进行搜索?
grep 只能搜索工作目录,git grep 可以在指定提交中进行搜索
$ git grep yanhaijing HEAD~27 fis-conf.js
HEAD~27:fis-conf.js: * @author yanhaijing.com
D:设想这样一种情况,你想在 Git 的整个历史中进行搜索?git log 可以实现这个功能
$ git log -Syanhaijing --oneline
0a191c message aaa
E:设想这样一种情况,某一天你突然发现线上代码挂了,但你找不到原因,你想快速找到是哪一个版本引入的 bug?
git bisect 是一个非常有用的调试工具,它通过自动进行一个二分查找来找到哪一个特定的提交是导致 bug 或者问题的第一个提交
$ git bisect start # 开始
$ git bisect bad # 标记为好的
$ git bisect good # 标记为坏的
$ git bisect reset # 结束
重写历史
假设你提交完后发现忘记了一些东西,打算更改上次提交,在 git 中可以使用追加提交,假设现在仓库状态如下所示
修改完后可以再次提交
$ git add .
$ git commit --amend
就可以修改上次提交,需要注意的是上一次提交并没有被删除,只是没有分支引用,变成了游离状态,在未来的某个时间会被 git 自动回收
如果你进行了几次提交后后悔了,想重写之前的好几次提交,那就只能用 rebase 了,假设目前状态如下

假设你想重写 A1 和 A2
$ git rebase -i HEAD~2
需要注意的是已经 push 到远端的提交,就不要再重写了,不然世界人民会恨你,因为你需要git push -f
重置揭秘
重置有两种方法,reset 和 checkout,这两个方法非常容易混淆,两个命令都分为全局模式和文件模式
reset 全局模式可以用下图总结
reset 的文件模式可以覆盖索引区,一个副作用就是用来取消暂存
git reset xxx – file
checkout 的全局模式可以用下图总结
checkout 的文件模式会覆盖索引区和工作区,可以用来丢弃修改,属于不可逆转的操作
git checkout xxx – file
其实下图就总结两个命令的区别
高级合并
合并分支时,很多人非常害怕遇到冲突,其实冲突并不可怕
A:git 默认的冲突显示包括 our 和 their,如果想得到和 svn 那样包含 base+our+their 的代码,可以检出冲突
$ git checkout --conflict=diff3 hello.rb
B:如果在冲突时想想 svn 一样得到,base+our+their 三个文件的代码
$ git show :1:xxx > xxx.base
$ git show :2:xxx > xxx.our
$ git show :3:xxx > xxx.their
C:合并冲突一团乱麻,想撤销合并
$ git merge --abort
D:合并后后悔了?想撤消合并?分为两种情况
假如还没推送到远端,可以 reset 掉
$ git reset --hard HEAD~
如果已经推动到远端,可以用 revert
$ git revert -m 1 HEAD
总结
欢迎大家阅读本文,如果你觉得本文对你有帮助,那就点赞加关注作者吧,如果对本文有任何疑问,欢迎在评论区交流。
原创不易,求分享、求一键三连
我正在参与掘金技术社区创作者签约计划招募活动,点击链接报名投稿。