第二十一章 DNS服务和BIND

201 阅读5分钟

@[TOC](第二十一章 DNS服务和BIND)


实验一:DNS正向主服务器

实验目的

搭建DNS正主服务器。

前提准备

linux系统,可上网。
关闭SElinux vim /etc/sysconfig/selinux
SELINUX=disabled
关闭防火墙 systemctl stop firewalld 临时关闭 systemctl disable firewalld 禁止开机启动
使用/misc/cd,本机是centos7对应/misc/cd。 yum install autofs -y systemctl start autofs systemctl enable autofs
安装epel源 yum -y install epel-release
或者自建yum源 mkdir /etc/yum.repos.d/yum/ mv /etc/yum.repos.d/*.repo /etc/yum.repos.d/yum/
vim /etc/yum.repos.d/base.repo [base] name=base baseurl=file:///misc/cd gpgcheck=0
[epel] name=EPEL #baseurl=mirrors.sohu.com/fedora-epel… baseurl=mirrors.aliyun.com/epel/7/x86_… gpgcheck=0 enabled=1
yum repolist 确认epel源可用

实验步骤

服务端地址:192.168.36.7
客户端地址:192.168.36.6
注意:实验时请改为自己的地址

1 服务端安装bind

~]# yum install bind -y
~]# systemctl start named 
~]# systemctl enable named 

2 修改bind 配置⽂件

~]# vim /etc/named.conf 注释掉两行,第13行和第21行
// listen-on port 53 { 127.0.0.1; };	//注释掉以后此次代表localhost
// allow-query { localhost; };	//注释掉以后此次代表any

~]# vim /etc/named.rfc1912.zones #加上这段
#定义区域
zone "magedu.com" {
#定义类型
 type master;
#网络地址
 file "magedu.com.zone";
};

3 DNS区域数据库⽂件

~]# cp -p /var/named/named.localhost /var/named/magedu.com.zone
如果没有-p,需要改权限。chgrp named magedu.com.zone
~]# vim /var/named/magedu.com.zone 

$TTL 1D
@       IN SOA  master admin.magedu.com. (
                                        0       ; serial
                                        1D      ; refresh
                                        1H      ; retry
                                        1W      ; expire
                                        3H )    ; minimum
                NS      master
master          A       192.168.37.7
ftp             A       192.168.37.7
db              A       192.168.37.8
www             CNAME   websrv
websrv          A       192.168.37.5
websrv          A       192.168.37.6


#开头书写错误:如写成‘sdfsasf.magedu.com’但是还可以访问
*               A       2.2.2.2
#以server【名字可以改】开头1到100的网站、ip也是1-100、如server66.magedu.com 返回的ip是10.0.0.66
$GENERATE 1-100 server$         A       10.0.0.$

4 检查配置文件语法、并重启

#主配置文件语法检查
~]# named-checkconf 
#解析库文件语法检查
~]# named-checkzone magedu.com /var/named/magedu.com.zone
zone magedu.com/IN: loaded serial 0
OK					

#第一次启动服务
~]# systemctl start named 
#不是第一次启动服务
~]# rndc reload
server reload successful	 #服务器重新加载成功 

5 另⼀台虚拟机做,客户端

DNS地址改为/var/named/magedu.com.zone中websrv1的地址
6 ~]# cat /etc/sysconfig/network-scripts/ifcfg-ens0

DEVICE=eth0
ONBOOT=yes
BOOTPROTO=static
IPADDR=192.168.37.6
#GATEWAY=192.168.37.2
DNS1=192.168.37.7
PREFIX=24


6 ~]# /etc/init.d/NetworkManager stop
6 ~]# /etc/init.d/network restart



6 ~]# cat /etc/resolv.conf
; generated by /sbin/dhclient-script
search localdomain
nameserver 192.168.37.7
6 ~]# host master.magedu.com
master.magedu.com has address 192.168.37.7
6 ~]# dig www.magedu.com @192.168.37.7

; <<>> DiG 9.8.2rc1-RedHat-9.8.2-0.68.rc1.el6 <<>> www.magedu.com @192.168.37.7
;; global options: +cmd
;; Got answer:
;; ->>HEADER<<- opcode: QUERY, status: NOERROR, id: 21890
;; flags: qr aa rd ra; QUERY: 1, ANSWER: 3, AUTHORITY: 1, ADDITIONAL: 1

;; QUESTION SECTION:
;www.magedu.com.			IN	A

;; ANSWER SECTION:
www.magedu.com.		86400	IN	CNAME	websrv.magedu.com.
websrv.magedu.com.	86400	IN	A	192.168.37.5
websrv.magedu.com.	86400	IN	A	192.168.37.6

;; AUTHORITY SECTION:
magedu.com.		86400	IN	NS	master.magedu.com.

;; ADDITIONAL SECTION:
master.magedu.com.	86400	IN	A	192.168.37.7

;; Query time: 1 msec
;; SERVER: 192.168.37.7#53(192.168.37.7)
;; WHEN: Mon Apr 25 16:19:41 2022
;; MSG SIZE  rcvd: 122

实验二:DNS反向主服务器

1 DNS区域数据库⽂件【反向代理】

~ ]# vim /etc/named.rfc1912.zones

zone "37.168.192.in-addr.arpa" IN {
        type master;
        file "192.168.37.zone";
};
~ ]#cp -p /var/named/named.localhost /var/named/192.168.37.zone
#反向要和正向互相匹配
~ ]#vim /var/named/192.168.37.zone 

vim /var/named/192.168.37.zone 

$TTL 1D
@       IN SOA  master admin.magedu.com. (
                                        0       ; serial
                                        1D      ; refresh
                                        1H      ; retry
                                        1W      ; expire
                                        3H )    ; minimum
                NS      master
master          A       192.168.37.7
7               PTR     ftp.magedu.com.
8               PTR     db.magedu.com.
6               PTR     websrv.magedu.com.

~]# rndc reload

2 客户端测试

6 ~]# dig -t ptr 6.37.168.192.in-addr.arpa @192.168.37.7

; <<>> DiG 9.8.2rc1-RedHat-9.8.2-0.68.rc1.el6 <<>> -t ptr 6.37.168.192.in-addr.arpa @192.168.37.7
;; global options: +cmd
;; Got answer:
;; ->>HEADER<<- opcode: QUERY, status: NOERROR, id: 33943
;; flags: qr aa rd ra; QUERY: 1, ANSWER: 1, AUTHORITY: 1, ADDITIONAL: 1

;; QUESTION SECTION:
;6.37.168.192.in-addr.arpa.	IN	PTR

;; ANSWER SECTION:
6.37.168.192.in-addr.arpa. 86400 IN	PTR	websrv.magedu.com.

;; AUTHORITY SECTION:
37.168.192.in-addr.arpa. 86400	IN	NS	master.37.168.192.in-addr.arpa.

;; ADDITIONAL SECTION:
master.37.168.192.in-addr.arpa.	86400 IN A	192.168.37.7

;; Query time: 1 msec
;; SERVER: 192.168.37.7#53(192.168.37.7)
;; WHEN: Tue Apr 26 15:30:00 2022
;; MSG SIZE  rcvd: 111

6 ~]# dig -x 192.168.37.7 @192.168.37.7

; <<>> DiG 9.8.2rc1-RedHat-9.8.2-0.68.rc1.el6 <<>> -x 192.168.37.7 @192.168.37.7
;; global options: +cmd
;; Got answer:
;; ->>HEADER<<- opcode: QUERY, status: NOERROR, id: 19307
;; flags: qr aa rd ra; QUERY: 1, ANSWER: 1, AUTHORITY: 1, ADDITIONAL: 1

;; QUESTION SECTION:
;7.37.168.192.in-addr.arpa.	IN	PTR

;; ANSWER SECTION:
7.37.168.192.in-addr.arpa. 86400 IN	PTR	ftp.magedu.com.

;; AUTHORITY SECTION:
37.168.192.in-addr.arpa. 86400	IN	NS	master.37.168.192.in-addr.arpa.

;; ADDITIONAL SECTION:
master.37.168.192.in-addr.arpa.	86400 IN A	192.168.37.7

;; Query time: 0 msec
;; SERVER: 192.168.37.7#53(192.168.37.7)
;; WHEN: Tue Apr 26 15:36:14 2022
;; MSG SIZE  rcvd: 107

实验三:DNS主从复制

主服务器地址:192.168.36.7
从服务器地址:192.168.36.8 客户端地址:192.168.36.6
注意:实验时请改为自己的地址

从服务器

1 安装BIND设置开机启动

~]# yum install -y bind
~]# systemctl enable named
~]# vim /etc/named.conf #注释掉两行,第13行和第21行
// listen-on port 53 { 127.0.0.1; };	//注释掉以后此次代表localhost
// allow-query { localhost; };	//注释掉以后此次代表any
~]# vim /etc/named.rfc1912.zones
#添加这一段
zone "magedu.com" IN {
        type slave;
        masters {192.168.37.7;};
        file "slaves/magedu.com.zone.slave";
};
#目录下没东西
~]# ls /var/named/slaves/
#启动服务
~]# systemctl start named
#文件自动生成
~]# ls /var/named/slaves/
magedu.com.zone.slave

主服务器

~]# vim /var/named/magedu.com.zone 

$TTL 1D
@       IN SOA  master admin.magedu.com. (
             序列号要加[比从节点大]  --->  1       ; serial
                                        1D      ; refresh
                                        1H      ; retry
                                        1W      ; expire
                                        3H )    ; minimum
                NS      master1		<---	DBS主节点
                NS      master2		<---	DBS从节点
master1         A       192.168.37.7		<---	DBS主服务器IP
master2         A       192.168.37.8		<---	DBS从服务器IP
ftp             A       192.168.37.7
db              A       192.168.37.8
www             CNAME   websrv
websrv          A       192.168.37.5
websrv          A       192.168.37.6
@               MX 10   mail		<---   邮件服务器
mail            A       1.1.1.1

注意:后续要使得同步,主DNS的serial号要大于从DNS上的

~]# rndc reload
~]# ll /var/named/slaves/
total 4
-rw-r--r-- 1 named named 474 Apr  26 16:33 magedu.com.zone.slave

2 安全加固

客户端

#能抓取magedu域的所有数据
6~]# dig -t axfr magedu.com @192.168.37.7

; <<>> DiG 9.8.2rc1-RedHat-9.8.2-0.68.rc1.el6 <<>> -t axfr magedu.com @192.168.37.7
;; global options: +cmd
magedu.com.		86400	IN	SOA	master.magedu.com. admin.magedu.com. 1 86400 3600 604800 10800
magedu.com.		86400	IN	NS	master1.magedu.com.
magedu.com.		86400	IN	NS	master2.magedu.com.
db.magedu.com.		86400	IN	A	192.168.37.8
ftp.magedu.com.		86400	IN	A	192.168.37.7
master1.magedu.com.	86400	IN	A	192.168.37.7
master2.magedu.com.	86400	IN	A	192.168.37.8
websrv.magedu.com.	86400	IN	A	192.168.37.5
websrv.magedu.com.	86400	IN	A	192.168.37.6
www.magedu.com.		86400	IN	CNAME	websrv.magedu.com.
magedu.com.		86400	IN	SOA	master.magedu.com. admin.magedu.com. 1 86400 3600 604800 10800
;; Query time: 1 msec
;; SERVER: 192.168.37.7#53(192.168.37.7)
;; WHEN: Wed Apr 27 01:47:35 2022
;; XFR size: 11 records (messages 1, bytes 285

主服务器

~]# vim /etc/named.conf 
#只允许从节点从这里抓数据
        allow-transfer  {192.168.37.8;};
~]# rndc reload

从服务器

vim /etc/named.conf
#不允许任何人传数据
        allow-transfer  {none;};
~]# rndc reload

客户端

测试
#DNS指向两个服务器
6 ~]# cat /etc/sysconfig/network-scripts/ifcfg-eth0 
ONBOOT=yes
BOOTPROTO=static
IPADDR=192.168.37.6
#GATEWAY=192.168.37.2
DNS1=192.168.37.7
DNS2=192.168.37.8
PREFIX=24
6 ~]# /etc/init.d/network restart
6 ~]# dig master1.magedu.com 

; <<>> DiG 9.8.2rc1-RedHat-9.8.2-0.68.rc1.el6 <<>> master1.magedu.com
;; global options: +cmd
;; Got answer:
;; ->>HEADER<<- opcode: QUERY, status: NOERROR, id: 20474
;; flags: qr aa rd ra; QUERY: 1, ANSWER: 1, AUTHORITY: 2, ADDITIONAL: 1

;; QUESTION SECTION:
;master1.magedu.com.		IN	A

;; ANSWER SECTION:
master1.magedu.com.	86400	IN	A	192.168.37.7

;; AUTHORITY SECTION:
magedu.com.		86400	IN	NS	master1.magedu.com.
magedu.com.		86400	IN	NS	master2.magedu.com.

;; ADDITIONAL SECTION:
master2.magedu.com.	86400	IN	A	192.168.37.8

;; Query time: 0 msec
;; SERVER: 192.168.37.7#53(192.168.37.7)
;; WHEN: Wed Apr 27 02:11:29 2022
;; MSG SIZE  rcvd: 104

主服务器宕机

~]# systemctl stop named

客户端

6 ~]# dig master1.magedu.com 

; <<>> DiG 9.8.2rc1-RedHat-9.8.2-0.68.rc1.el6 <<>> master1.magedu.com
;; global options: +cmd
;; Got answer:
;; ->>HEADER<<- opcode: QUERY, status: NOERROR, id: 13175
;; flags: qr aa rd ra; QUERY: 1, ANSWER: 1, AUTHORITY: 2, ADDITIONAL: 1

;; QUESTION SECTION:
;master1.magedu.com.		IN	A

;; ANSWER SECTION:
master1.magedu.com.	86400	IN	A	192.168.37.7

;; AUTHORITY SECTION:
magedu.com.		86400	IN	NS	master1.magedu.com.
magedu.com.		86400	IN	NS	master2.magedu.com.

;; ADDITIONAL SECTION:
master2.magedu.com.	86400	IN	A	192.168.37.8

;; Query time: 0 msec
;; SERVER: 192.168.37.8#53(192.168.37.8)		<---此次是从服务器ip地址
;; WHEN: Wed Apr 27 02:13:36 2022
;; MSG SIZE  rcvd: 104

到现在我们已经实现了、主从复制


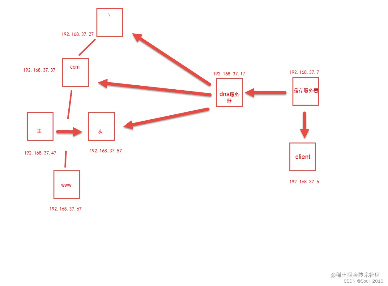
实验四:internet架构的dns解析

在这里插入图片描述

前提准备

客户机:192.168.37.6
web服务器:192.168.37.67 mage域主服务器:192.168.37.47 mage域从服务器:192.168.37.57 com服务器:192.168.37.37 根服务器:192.168.37.27 dns服务器:192.168.37.17 缓存服务器:192.168.37.7

#安装http服务
67 ~]# yum install httpd -y
#启动http服务
67 ~]# systemctl start httpd
#设置开机启动
67 ~]# systemctl enable httpd
#查看是否有80端口
67 ~]# ss -ntl
#创建测试页面
67 ~]# echo welcome to www.magedu.com > /var/www/html/index.html
#测试
6 ~]# curl 192.168.37.67
welcome to www.magedu.com

搭建主从服务器

47 ~]# yum install bind -y
47 ~]# vim /etc/named.conf
注释此两行、添加从服务地址【允许同步】
//      listen-on port 53 { 127.0.0.1; };
//      allow-query     { localhost; };
allow-transfer { 192.168.37.57; };
47 ~]# vim /etc/named.rfc1912.zones
zone "magedu.com" IN {
        type master;
        file "magedu.com.zone";
};
47 ~]# cd /var/named/
#复制模板并保留权限
47 named]# cp -p /var/named/named.localhost /var/named/magedu.com.zone
47 named]# vim  /var/named/magedu.com.zone
$TTL 1D
@       IN      SOA     ns1 admin (1 1h 10M 1D 1D)
        NS      ns1
        NS      ns2
ns1     A       192.168.37.47
ns2     A       192.168.37.57
www     A       192.168.37.67
#启动服务
47 named]# systemctl start named

57 ~]# yum install bind -y
57 ~]# vim /etc/named.conf
注释此两行、添加【不允许任何人从我这里同步】
//      listen-on port 53 { 127.0.0.1; };
//      allow-query     { localhost; };
allow-transfer { none; };
57 ~]# vim /etc/named.rfc1912.zones
zone "magedu.com" IN {
        type slave;
        masters {192.168.37.47;};
        file "slaves/magedu.com.zone.slave";
};
57~]# systemctl start named
#同步文件自动生成
57 ~]# ll /var/named/slaves/
total 4
-rw-r--r-- 1 named named 474 May  1 01:22 magedu.com.zone.slave
47 named]# vim magedu.com.zone
版本号记得更改  2
test    A       2.2.2.2	#添加一行
#重启服务
47 named]# systemctl restart named
#查看同步数据库时间变了没有(变了说明同步、没变失败)
57 ~]# ll /var/named/slaves/
total 4
-rw-r--r-- 1 named named 349 May  1 01:53 magedu.com.zone.slave

测试

#修改网卡配置文件、添加DNS
6 ~]# vim /etc/sysconfig/network-scripts/ifcfg-eth0
DNS1=192.168.37.47
DNS2=192.168.37.57

#重启网络
6 ~]# /etc/init.d/network restart
6 ~]# curl www.magedu.com
welcome to www.magedu.com
6 ~]# dig www.magedu.com

; <<>> DiG 9.8.2rc1-RedHat-9.8.2-0.68.rc1.el6 <<>> www.magedu.com
;; global options: +cmd
;; Got answer:
;; ->>HEADER<<- opcode: QUERY, status: NOERROR, id: 63958
;; flags: qr aa rd ra; QUERY: 1, ANSWER: 1, AUTHORITY: 2, ADDITIONAL: 2

;; QUESTION SECTION:
;www.magedu.com.			IN	A

;; ANSWER SECTION:
www.magedu.com.		86400	IN	A	192.168.37.67

;; AUTHORITY SECTION:
magedu.com.		86400	IN	NS	ns2.magedu.com.
magedu.com.		86400	IN	NS	ns1.magedu.com.

;; ADDITIONAL SECTION:
ns1.magedu.com.		86400	IN	A	192.168.37.47
ns2.magedu.com.		86400	IN	A	192.168.37.57

;; Query time: 2 msec
;; SERVER: 192.168.37.47#53(192.168.37.47)
;; WHEN: Sun May  1 01:42:05 2022
;; MSG SIZE  rcvd: 116
6 ~]# dig test.magedu.com @192.168.37.57

; <<>> DiG 9.8.2rc1-RedHat-9.8.2-0.68.rc1.el6 <<>> test.magedu.com @192.168.37.57
;; global options: +cmd
;; Got answer:
;; ->>HEADER<<- opcode: QUERY, status: NOERROR, id: 27240
;; flags: qr aa rd ra; QUERY: 1, ANSWER: 1, AUTHORITY: 2, ADDITIONAL: 2

;; QUESTION SECTION:
;test.magedu.com.		IN	A

;; ANSWER SECTION:
test.magedu.com.	86400	IN	A	2.2.2.2

;; AUTHORITY SECTION:
magedu.com.		86400	IN	NS	ns1.magedu.com.
magedu.com.		86400	IN	NS	ns2.magedu.com.

;; ADDITIONAL SECTION:
ns1.magedu.com.		86400	IN	A	192.168.37.47
ns2.magedu.com.		86400	IN	A	192.168.37.57

;; Query time: 26 msec
;; SERVER: 192.168.37.57#53(192.168.37.57)
;; WHEN: Sun May  1 01:57:50 2022
;; MSG SIZE  rcvd: 117

com

37 ~]# yun install bind -y
37 ~]# vim /etc/named.conf
注释两行
//      listen-on port 53 { 127.0.0.1; };
//      allow-query     { localhost; };

37 ~]# vim /etc/named.rfc1912.zones
#添加
zone "com" IN {
        type master;
        file "com.zone";
};  
37 ~]# cp -p /var/named/named.localhost /var/named/com.zone
37 ~]# vim /var/named/com.zone
$TTL 1D 
@       IN      SOA     ns1 admin (1 1h 10M 1D 1D)
                NS      ns1
magedu          NS      ns2       <---委派的子域是magedu
magedu          NS      ns3
ns1     A       192.168.37.37
ns2     A       192.168.37.47
ns3     A       192.168.37.57

注意:马哥是他子域分别委派给了ns2和ns3、ip地址分别是47和57

37 ~]# systemctl restart named

查看是否委派成功

6 ~]# dig www.magedu.com @192.168.37.37

; <<>> DiG 9.8.2rc1-RedHat-9.8.2-0.68.rc1.el6 <<>> www.magedu.com @192.168.37.37
;; global options: +cmd
;; Got answer:
;; ->>HEADER<<- opcode: QUERY, status: NOERROR, id: 1983
;; flags: qr rd ra; QUERY: 1, ANSWER: 1, AUTHORITY: 2, ADDITIONAL: 2

;; QUESTION SECTION:
;www.magedu.com.			IN	A

;; ANSWER SECTION:
www.magedu.com.		86400	IN	A	192.168.37.67

;; AUTHORITY SECTION:
magedu.com.		86400	IN	NS	ns2.com.
magedu.com.		86400	IN	NS	ns3.com.

;; ADDITIONAL SECTION:
ns2.com.		86400	IN	A	192.168.37.47
ns3.com.		86400	IN	A	192.168.37.57

;; Query time: 3 msec
;; SERVER: 192.168.37.37#53(192.168.37.37)
;; WHEN: Sun May  1 02:13:25 2022
;; MSG SIZE  rcvd: 116

27 ~]# yun install bind -y
27 ~]# vim /etc/named.conf
#注释两行
//      listen-on port 53 { 127.0.0.1; };
//      allow-query     { localhost; };
#添加
zone "." IN {
        type master;
        file "root.zone";
};

在这里插入图片描述

#复制模板文件、并保留属性
27 ~]# cp -p /var/named/named.localhost /var/named/root.zone
27 ~]# vim /var/named/root.zone
$TTL 1D
@       IN      SOA     ns1 admin (1 1h 10M 1D 1D)
        NS      ns1     
com     NS      ns2      
ns1     A       192.168.37.27
ns2     A       192.168.37.37

#重启服务
27 ~]# systemctl restart named

测试

6 ~]# dig www.magedu.com @192.168.37.27

; <<>> DiG 9.8.2rc1-RedHat-9.8.2-0.68.rc1.el6 <<>> www.magedu.com @192.168.37.27
;; global options: +cmd
;; Got answer:
;; ->>HEADER<<- opcode: QUERY, status: NOERROR, id: 47731
;; flags: qr rd ra; QUERY: 1, ANSWER: 1, AUTHORITY: 2, ADDITIONAL: 2

;; QUESTION SECTION:
;www.magedu.com.			IN	A

;; ANSWER SECTION:
www.magedu.com.		86400	IN	A	192.168.37.67

;; AUTHORITY SECTION:
magedu.com.		86400	IN	NS	ns2.com.
magedu.com.		86400	IN	NS	ns3.com.

;; ADDITIONAL SECTION:
ns3.com.		86400	IN	A	192.168.37.57
ns2.com.		86400	IN	A	192.168.37.47

;; Query time: 24 msec
;; SERVER: 192.168.37.27#53(192.168.37.27)
;; WHEN: Sun May  1 02:26:30 2022
;; MSG SIZE  rcvd: 116

DNS

17 ~]# yun install bind -y
17 ~]# vim /etc/named.conf
#注释两行
//      listen-on port 53 { 127.0.0.1; };
//      allow-query     { localhost; };
#修改下面两项改为no、如果不修改重启服务6是查不到的
dnssec-enable no;
dnssec-valindation no;
17 ~]# vim /var/named/named.ca
#保留这两行就可以了
.                       518400  IN      NS      a.root-servers.net.

a.root-servers.net.     3600000 IN      A       192.168.37.27
17 ~]# systemctl restart named

测试

6 ~]# dig www.magedu.com @192.168.37.17

; <<>> DiG 9.8.2rc1-RedHat-9.8.2-0.68.rc1.el6 <<>> www.magedu.com @192.168.37.17
;; global options: +cmd
;; Got answer:
;; ->>HEADER<<- opcode: QUERY, status: NOERROR, id: 43985
;; flags: qr rd ra; QUERY: 1, ANSWER: 1, AUTHORITY: 2, ADDITIONAL: 2

;; QUESTION SECTION:
;www.magedu.com.			IN	A

;; ANSWER SECTION:
www.magedu.com.		86400	IN	A	192.168.37.67

;; AUTHORITY SECTION:
magedu.com.		86400	IN	NS	ns2.magedu.com.
magedu.com.		86400	IN	NS	ns1.magedu.com.

;; ADDITIONAL SECTION:
ns1.magedu.com.		86400	IN	A	192.168.37.47
ns2.magedu.com.		86400	IN	A	192.168.37.57

;; Query time: 32 msec
;; SERVER: 192.168.37.17#53(192.168.37.17)
;; WHEN: Sun May  1 02:52:02 2022
;; MSG SIZE  rcvd: 116

缓存服务器

7 ~]# yum install bind -y
7 ~]# vim /etc/named.conf
#注释两行、添加两行
//      listen-on port 53 { 127.0.0.1; };
//      allow-query     { localhost; };
        forward only;
        forwarders { 192.168.37.17; };
#修改为no
        dnssec-enable no;
        dnssec-validation no;
#重启服务
7 ~]# systemctl restart named
#修改网络配置文件DNS
6 ~]# vim /etc/sysconfig/network-scripts/ifcfg-eth0
DNS1=192.168.37.7
#重启网络
6 ~]# /etc/init.d/network restart
6 ~]# curl www.magedu.com
welcome to www.magedu.com
6 ~]# dig www.magedu.com @192.168.37.7

; <<>> DiG 9.8.2rc1-RedHat-9.8.2-0.68.rc1.el6 <<>> www.magedu.com @192.168.37.7
;; global options: +cmd
;; Got answer:
;; ->>HEADER<<- opcode: QUERY, status: NOERROR, id: 46488
;; flags: qr rd ra; QUERY: 1, ANSWER: 1, AUTHORITY: 2, ADDITIONAL: 2

;; QUESTION SECTION:
;www.magedu.com.			IN	A

;; ANSWER SECTION:
www.magedu.com.		85900	IN	A	192.168.37.67

;; AUTHORITY SECTION:
magedu.com.		85900	IN	NS	ns1.magedu.com.
magedu.com.		85900	IN	NS	ns2.magedu.com.

;; ADDITIONAL SECTION:
ns1.magedu.com.		85900	IN	A	192.168.37.47
ns2.magedu.com.		85900	IN	A	192.168.37.57

;; Query time: 2 msec
;; SERVER: 192.168.37.7#53(192.168.37.7)
;; WHEN: Sun May  1 03:00:22 2022
;; MSG SIZE  rcvd: 116

实验结束


DNS排错

  • #dig A example.com ; <<>> DiG 9.9.4-RedHat-9.9.4-14.el7 <<>> A example.com ;; global options: +cmd ;; Got answer: ;; ->>HEADER<<- opcode: QUERY, status: NOERROR, id: 30523 ... SERVFAIL:The nameserver encountered a problem while processing the query. • 可使用dig +trace排错,可能是网络和防火墙导致
  • NXDOMAIN:The queried name does not exist in the zone. • 可能是CNAME对应的A记录不存在导致
  • REFUSED:The nameserver refused the client's DNS request due to policy restrictions. • 可能是DNS策略导致
  • NOERROR不代表没有问题,也可以是过时的记录
  • 查看是否为权威记录,flags:aa标记判断
  • 被删除的记录仍能返回结果,可能是因为*记录存在
  • 如:*.example.com. IN A 172.25.254.254
  • 注意“.”的使用
  • 避免CNAME指向CNAME记录,可能产生回环 • test.example.com. IN CNAME lab.example.com. • lab.example.com. IN CNAME test.example.com.
  • 正确配置PTR记录,许多服务依赖PTR,如sshd,MTA
  • 正确配置轮询round-robin记录

rndc命令 rndc COMMAND

COMMAND 意义
reload 重载主配置文件和区域解析库文件
reload zonename 重载区域解析库文件
retransfer zonename 手动启动区域传送,而不管序列号是否增加
notify zonename 重新对区域传送发通知
reconfig 重载主配置文件
querylog 开启或关闭查询日志文件/var/log/message
trace 递增debug一个级别
trace LEVEL 指定使用的级别
notrace 将调试级别设置为 0
flush 清空DNS服务器的所有缓存记录

访问控制的指令:

allow-query {}: 允许查询的主机;白名单
allow-transfer {}:允许区域传送的主机;白名单
allow-recursion {}: 允许递归的主机,建议全局使用
allow-update {}: 允许更新区域数据库中的内容