计算机组成原理(二)

194 阅读3分钟

本文已参与「新人创作礼」活动,一起开启掘金创作之路。

第二章 计算机的发展及应用

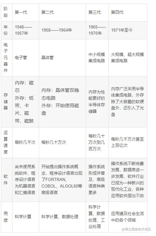
计算机发展的四个时代

计算机发展的四个时代.JPG

计算机的发展趋势

1、巨型化:是指发展运算速度快、存储容量大和功能强的巨型计算机。

2、微型化:是指发展体积小、质量轻、性价比高的微型计算机。

3、网络化:是指利用通信技术和计算机技术,把分布在不同地点的计算机互联起来,按照网络协议相互通信,以达到所有用户都可共享资源的目的。

4、智能化:是第五代计算机要实现的目标,是指计算机具有“听觉”“思维”“语言”等功能,能模拟人的行为动作。

计算机的特点、分类

特点:运算速度快,记忆能力强,计算精度高,逻辑判断,可靠性高,通用性强等。

分类:高性能计算机、微型机、工作站、服务器、嵌入式计算机。

计算机中的表示

数据是计算机处理的对象,计算机内部所能处理的数据是“0”和“1”,即二进制代码,这是因为二进制数具有便于物理实现、运算简单、工作可靠、逻辑性强等特点。不论是哪一种数制,其计数和运算都有共同的规律和特点。

1、数制(计数制)是指用一组固定的数字和统一的规则来表示数值的方法。进位计数制是按进位的方法进行技术的,它包含三个要素:数位、位权、基数。

2、十进制

1、每个数位上能使用的数码符号是0、1、2、3、4、5、6、7、8、9,共10个。基数是10.按“逢十进一”

2、二进制

每个数位上能使用的数码符号是0、1,共2个。基数2.按“逢十进一”

3、八进制

每个数位上能使用的数码符号是0、1、2、3、4、5、6、7,共8个。基数是8。按“逢八进一”

4、十六进制

按“逢十进一”,基数是16.十六进制数用09这十个数码加上A、B、C、D、E、F、六个字母码表示,分别对应1015.

进制间的转换(采用最最最简单的方法)

十转二

十转二.jpg

正数部分转换:“除2取余法,余数倒着写”。

小数部分转换:“乘2取整法,取小数点前的整数;顺着写”

十转八、转十六,皆沿用以上此法。

非十进制数转换成十进制数(按位权展开)

按位全展开.jpg 二进制、八进制、十六进制数间的相互转换

以小数点为基准,整数部分从右至左,每三位一组,不足三位时,补零。同理小数点后面的数也是如此。然后将三位一组的数按位权展开后相加。(同理,二转十六进制数也是同样的方法。)

为方便快速得到答案,为大家整理一份表格

机制相互转化.JPG

这都没人看,我也是醉了。要不放点别的?